Fórum témák
» Több friss téma |
Nem riasztja ! Vonzza ! A széndioxidra gyűlnek és az elektromos rovarölőbe "belesétálnak"
A szúnyogokat a 37 fok körüli test sugárzó hője, a kilehelt levegő enyhén megnövekedett pára- és széndioxid tartalmának együttes jelenléte csábítja.
Az UV fény, a nagy feszültség az eltévedt, vagy kíváncsi példányokra lehet hatásos. Szerintem.
Jut eszembe, az UV-t a darazsak szeretik, így azokat is "ritkíccsa"
Nem csak szerinted. A szúnyogokat tényleg vonzza a fény? 8 mítosz és az igazság.
Tapasztalatom szerint sötétben éppúgy megtalálnak, mint bármilyen fényben, sőt még gátlástalanabbak.
Tudják, hogy kevesebb a kockázat.
UV fényes , nagyfesz csapda , csak sötétben működik a szúnyogokra . Tesztelve .
Idézet: „Ultrahanggal elpusztíthatók a szúnyogok Tévhit. Nem érzékelik az ultrahangokat, így minden ilyen módszerrel működő eszköz hasztalan a szúnyogokkal szembeni harcban.” Még jó hogy 1-2 éve mindenki ultrahangos szúnyog riasztót épített
..en mostanában az élesztő (amit a kelt tészta alapanyaga) hasznalatarol is lattam egy javaslatot. Vízbe kell beletenni a kockát osszemorzsolas nelkul, es termel annyi szen-dioxidot elvileg, ami elég lehet a szunyognak, de ott egy 1,5L-es italos palackkal készítettek csapdát. Szűk keresztmetszeten megy be a jószág vérre szomjaszva, de amikor rájön, hogy átverték, annyira magába van zuhanva szegeny, hogy nem a lyukon megy ki, hanem kering ossze-vissza a nagyobb térben. Olyasmi, amikor a lehúzott autó ablakon bejön a darázs, de kimenni csak kín szenvedes utan hajlandó ugyanott. :/
Nekem az ultrahangos szúnyogriasztó, nyest riasztónak nagyon bevált!
Nekem is van,reggelre megtelik
Király!
Már csak az a kérdés, milyen szúnyog van benne. Mintha valahol azt olvastam volna, hogy a nem vérszívó, árva szúnyogokat vonzza az UV.
Szerintem az olaszok talán jól csinálják, amikor denevéreket használnak szúnyogok ellen:
Bővebben: az olasz módszer a denevérrel S az eredeti olasz weboldal: Bővebben: az eredeti weboldal Az eredeti olasz weboldal magyar fordításban. Mit szóltok ehhez?
Üdv mindenkinek.
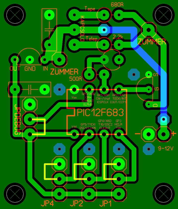
Szeretnék egy kis segítséget kérni. 2013.-ban építettem egy pic-es szúnyog riasztót. A kapcsolást nem sokat használtam, ám úgy döntöttem hogy ezen változtatok. Megterveztem egy fet hídas nyákot hozzá, powerbank-ról működtetem, így elhagytam az 5Voltos feszültség stabilizátor ic-t, és a 9Voltos elemet, beültetés után viszont csak nyöszörgött, a frekvencia váltásoknál pedig a lednek villannia kéne, de nem csinál semmit. A beültetést amennyire tudom jól csináltam, úgyhogy talán a tervezésnél rontottam el valamit, csak nem tudom mit. Próbálgattam megoldani, a kemo l10-es piezoval párhuzamos 1Mohm-os ellenállást 2Kohm-ra cseréltem, próbálgattam a jumpereket, de mindig csak nyöszörög serceg, beleértve a teszt üzemmódot is, bár most talán kicsit hangosabban.
Milyen a kontrolleren megjelenő tápfeszültség? Mit mutat az oszcilloszkóp?
A kapcsolási rajzon van egy hiba:
A PIC VDD lábát (1.) közvetlenül az 5V -os tápra kellene kötni, a JP1, JP2, JP3 és JP4 jumperek 3. lábait kellene a 10k -m keresztül kötni a 5V -os tápra. A hozzászólás módosítva: Aug 27, 2020
Bakman, Hp41C köszönöm a választ.
A 10Kohm-os ellenállást helyettesítettem egy 0 Ohm-al, és valóban működik, akár a régi. A panel tervezésnél valóban a kapcsolási rajzból dolgoztam, a régi panelon be sincs tervezve az a 10Kohm-os ellenállás.
Üdv.
Erre sajnos még nem tudok válaszolni. A régi riasztó 9Volt-ról ment, emiatt nem nagyon használtam, az elem drága, a nikkel akkukat pedig mindig kivégeztem. A mostani egy hengeres power bank-ról fog üzemelni, amint megérkezik bedobozolom egy csőbe és elkezdem tesztelni. Jelenleg csak kipróbálva volt. Igen, tudom hogy ronda a forrasztás, de mentségemre szóljon hogy kissé remegős a kezem. |
Bejelentkezés
Hirdetés |










