Fórum témák
» Több friss téma |
Sziasztok!
Lenne 1 olyan gondom, hogy a telken van kinn egy veterános TV azért annyira nem régi csak hiányzik az AV! szóval azt tudom, hogy video segitségével lehet AV-t varázsolni de nekem csak az AV/TV átalakito kellene! A másik, hogy nővéremnek van 1 Fuji laptopja és nincs rajta S-video se RCA kimenet, csak VGA! Régen láttam olyan átalakitot, ami VGA bol csinál TV-re jelet! de mostanába ezt nem találok! erre is biztos van valami kapcsolás csak én nem találtam még meg! A válaszokat és a segitséget előre is köszönöm!
Szia!
Tudtam segíteni a problémád orvoslásában??? Mert ha igen, akkor ne feledkezz meg a beígért 50 pontról!!! Ha meg nem jó amit írtam, akkor vmit reagálhatnál legalább, vagy ennyire nem érdekel??? Üdv (remélem nem tűntem bunkónak, csak hát...)
Helló
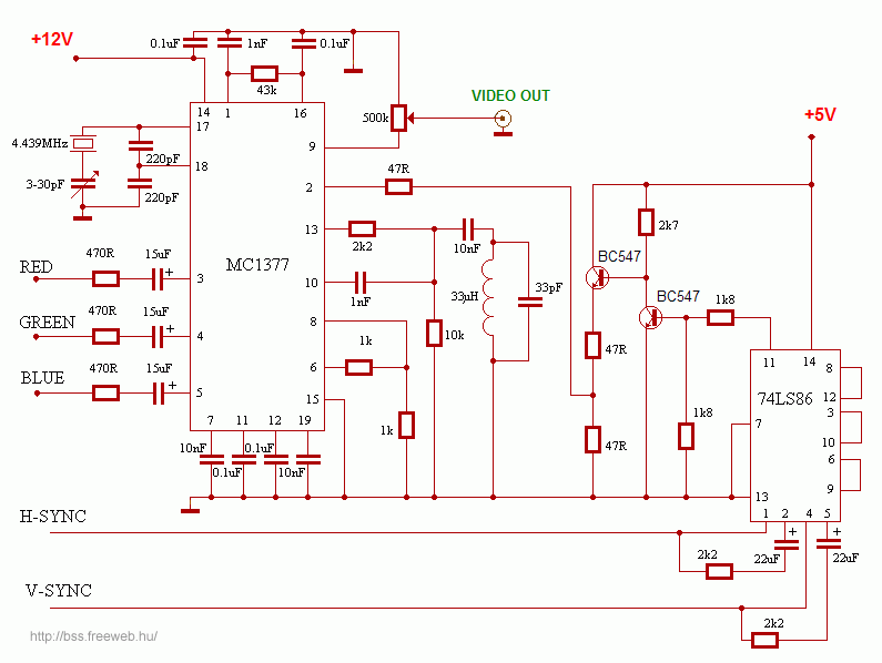
Videóból lehet bontani ilyen konvertert. Általában a régebbi videókban egyszerű a helyzet ott csak a tápfeszt és a jeleket kell ráadni, egy összekötőkábellel összekötni a tv-vel és már megy is. Én már csináltam két ilyet is, egy samsung videóból bontott egységgel. Még valahol van is ilyen egységem. Ha nem találsz ilyet akkor írj privátot és ha kell megoldjuk a dolgot. A vga jelből egyszerűen lehet s-video vagy kompozit jelet csinálni. Van itt a fórumon egy pár ilyen téma, ott nézz körül. Szerk.: Megtaláltam az egyik ilyen linket, ahol egy egyszerű átalakító van scart csatihoz.Bővebben: Link. Egy pár embertől már hallottam hogy működik. Érdemes kipróbálni.
Hello! Bocsi nem volt net de itt vagyok köszi minden ötletet! megcsinálom a dolgokat! Köszönöm!
ÜDV Laci
Sziasztok!
Lenne egy olyan gondom, hogy VGA-ából szeretnék RCA-t átalakítani. A monitoromnak VGA bemenete van, erre szeretnék egy erősítőn keresztül DVD csatlakoztatni. Nem tudom lehetséges-e, ha tudnátok segíteni azt nagyon megköszönném. Kapcsolási rajz alapján meg tudnám csinálni, de nem tudom hogy hogy keressek rá (németül tudok, angolul nem nagyon) Előre is köszi
Helló
Na akkor most mit akarsz csinálni. Mert a hozzászólásod első mondata: Idézet: . A következő mondat pedig:„VGA-ából szeretnék RCA-t átalakítani” Idézet: .„monitoromnak VGA bemenete van, erre szeretnék egy erősítőn keresztül DVD csatlakoztatni” Ha az első kell arra vannak nagyon egyszerű megoldások, de a másodikra elég nehéz kapcsolást találni. Idézet: „A monitoromnak VGA bemenete van, erre szeretnék egy erősítőn keresztül DVD csatlakoztatni.” Maradjunk annyiban, hogy nem lehet.
DVD-ből az kifele megy az erősítőbe RCA, utána az erősítőből menne a monitorba az a jel amit a DVD küld neki. DVD nézés monitiron, csak a monitiromnak VGA bemenete van. Majd szeretnék venni egy TV-tunereset, de gondoltam addig kipróbálom így ha ezt így lehetséges egyáltalán.
bocsesz hogy az elején egy kicsit elírtam. RCA-ból VGA-t
, sebaj, akkor maradunk a TV-tuneres monitornál, de azt majd egy kicsit később. Köszönöm a válaszokat
Miért pont monitor?
A TV már nem is jó? Bocs a hülye kérdésért, de nemsokan akarnak monitorra kötni DVD lejátszót, mivel a TV-hez van tervezve és általában ahhoz használják.
Amit, én adtam, kapcsirajzot, az a VGA kártyát, lehet TV-re kötni komponens jellé alakítja a három színt és a V/H -is jeleket, és egy miniBNC (vagy közismerten RCA) lehet kötni TV hez!
Figyelmetlen voltam, és azthittem (nem tudom milyen felsőerő vezérlése által) hogy egy kompozit dekódert keresel! Namost akkor te a DVD-t akarod rákötni Monitorodra? Mert közlöm lehetséges!!! Ahhoz tudni kéne azt a szabványt amin a DVD lejátszó sugároz, vagyis a felbontást, vizszintes/függőleges frissítési Frekvenciát! Ami kb. 600X800as felbontást jelent, és a függőleges frissítési frekvencia 50Hz, a vizszintest nemtudom! Szóval ez egyáltalán nem lehetetlen dolog, de megfelelő műszerezettség nélkül lehetetlen megoldani! (találgatással legfeljebb)
Azért mert a szobámban nincs TV, csak a gépemben van egy Tv kártya, ismerősöm ajánlotta hogy ha már monitort akarok venni akkor vegyek TV-tunereset, így nem kell hozzá bekapcsolni a gépet ha TV akarok nézni. Ha meg már van egy raklap bemenete gondoltam rákötöm a DVD-t is, itt van a gép mellett egy mozi erősítő, így tudnék gép nélkül is mozizni. A DVD rendesen küldené mind a 6 csatornát, nálam a különböző videó lejátszó progik bolondulnak. Mindegyik valahogy máshogyan küldi a hangot az erősítőnek. De a fülesnek meg nem, azon szól rendesen.
A pontos adatokat nem tudom, még nem vettem meg a DVD-t, gondoltam előtte kérdezősködök egy kicsit hogy ezt így lehet-e egyáltalán. Csak ideiglenes megoldás lenne, mint írtam majd venni akarok a TV-tuneres monitort.
Hoppá! Hoppá, ha egy kicst jobban használod a keresőt, egy egész pofás kis dolgokat találhatsz!
Pontosabban itt találod a választ arra hogy a DVD-t hogyan tudod ráakasztani a monitorodra! Na katt ide . Ha tisztában vagy az EURO SCART szabvánnyal, akkor rendes kompozit jelet is tudsz rá adni, a kapcsolásra! De szeintem a TE DVD-en szerintem van EURO SCART csatlakozó! (nekem 2 is van :beka2: ) Na akkor ó bütykölést!
mégegyszer köszi a hozzászólásokat
Na erre nem is gondoltam
, tuti van rajta SCART kimenet. Hogy miért RCA ból akartam rögtön csinálni , na mindegy. Jól megtudom bonyolítani a dolgokat az biztos.Akkor azt mondod, hogy SCART - VGA, és működnie kell. Nagyon szépen köszönöm.
Szivesen máskor is! (HÚúú az előző hozzá szólásommat demegasztmegmondtam D: )
"Amit, én adtam, kapcsirajzot, az a VGA kártyát, lehet TV-re kötni komponens jellé alakítja a három színt és a V/H -is jeleket, és egy miniBNC (vagy közismerten RCA) lehet kötni TV hez!"
Kedves Barátom! A rajzod RGB-ből PAL (kompozit) jelet generál 15625Hz sor és 50Hz képfrekivel. Teljesen alkalmatlan VGA jel átalakítására, mivel annak legkisebb sorfrekije (640*480-31500Hz) is igen messze van a TV szabványtól. Nagyon sok helyt láttam már ezt így ajánlani, sőt olvastam, hogy volt aki meg is építette (persze használni nem tudta...) Ez az IC igazából a TV jelgenerátorok lelke volt: a processzor által előállított ábrák, színek, rajta keresztül váltak a TV számára ehetővé. Sajnos a probléma nem oldható meg digitalizálás nélkül: az adatfolyamot RAM-ba kell írni VGA sebességgel, majd onnan kiolvasni TV sorfrekivel, aztán D/A konverterrel visszacsinálni analóggá. Vannak ilyenek - sajnos aranyárban.
Húúúúúú, én már rendesen kezdek összegabalyodni. Inkább maradok a TV tuneres monitornál, azon van RCA bemenet, elvileg azzal működnie kell, csak arra még várnom kell egy kicsit, addig meg elleszek így.
Köszönöm a segítségeteket
De akkor ez a kapcsolás miért nem jó, kompozit jel genereálására?!
Ha megvan a VGA csatlakozón, az RGB jel és a V, H szinkron? Ebböl csinál, egy kompoziot (sima PAL) amit a TV AV bemenetére, rá lehet satlakozatni! Gondolok, arra hogy erre a felbontásra, és frissítési gyakoriságra, állítom a kértyát nem? (vagy ez nem lehetéges?)
Már rájöttem, hogy miért pont RCA-val akartam. Azért mert az erősítőn keresztül akartam küldeni a videó jelet annak meg csak RCA kimenet van SCART nem.
De akár az erősítőt ki is lehetne hagyni a videojelből. A DVD küldené a videójelet SCART-on, a hangot meg a 6 csatronás kimenetén. No mindegy nyugovóra térek lassan, köszi a segítségeket, jó8!
Ne értsd félre!!!!!
Sebi arról beszél, hogy VGA-->RCA--->TV nem igazán jó! De amit legutóbb irtam az viszont jó! DVD--->EURO SCART--->átalakító--->VGA MONITOR
Esetleg egy RGB szingenerátor kapcsolásod nincsen?
Mert az tényleg jól jönne! (ja az utóbbi kapcsolást egyszer sem építettem meg! Szerencsére!!!)
Idézet: „Ami kb. 600X800as felbontást jelent, és a függőleges frissítési frekvencia 50Hz...” Mutass 1 (azaz:egy) LCD monitort, mely ezt lekezeli. NINCS! Amik a neten keringenek, kamu kapcsolások, hidd el. :yes: Nem működnek. CSAK spec alkatrész felhasználásával lehetséges. Azt meg az életben nem forrasztja fel nyákra, és konfigurálja, földi halandó, otthon az iróasztal sarkán.
Ok, rtem, és köszönöm a figyelmeztetést is!
Tehát, akkor az SKART--->VGA MONITOR converter kilőve!? |
Bejelentkezés
Hirdetés |





A TV már nem is jó?





