Fórum témák
» Több friss téma |
Fórum » Öntözőrendszer időzítő áramköre
Témaindító: Smileyking, idő: Jún 26, 2008
Témakörök:
Sziasztok!
Abban a feladatban szeretnéma segítségeteket kérni, hogy kellene egy olyan időzíő áramkör az öntözésemhez amely a következőket tudja: 1 perces ismmétlődő ciklusokban a beállított ideig a kimenetén lévő relét nyitott állapotba teszi.Az időt 0-60 másodpercre lehessen beállítani amelyet 7 szegmenses led kijelzőn lehetne látni. Sajnos ötletem sincsen! Segítségeteket előre is köszönöm!
Mikrovezérlővel elég könnyen megoldható a feladat.
Ha szabad kérdezni mit öntözöl, amit ilyen rövid ideig kell?
egy sertéstelepre lesz.Mikroszórófeljekkel lesznek hűtve az állatok.
Értem. Elég egyszerű szeritem megoldani, ha nem kell ezred másodperces pontosság, akkor egy darab mikrokontrollerrel megoldható.
Kicsit részletesebben leírhatnád a vezérlést. Arra gondolok, hogy hogy gondoltad beállítani hogy 1 percenként hány másodpercre legyen nyitva? Simán egy gombbal belepörgeted és kész? Vagy fix, egyszer be lesz állítva és utána nem lesz variálva? Illetve hogy jól értem -e hogy úgy menne, hogy 0-60 másodpercig nyitva, aztán 1 perc szünet, aztán megint 0-60 másodpercig nyitva, megint 1 perc szünet stb... Kell-e kijelezni hogy mennyi van még hátra a locsolásból, menyi van még hátra az 1 perces szünetből. Vagy elég csak kijelezni az épp beállított időt és kész?
Ha nem akarsz építeni (azért ne vedd lebeszélésnek ,szép feladat) valami hőmérő modul meg két univerzális időzítő egymás után. időzítő
Ha építeni akarsz akkor egy időalap meg egy számláló a számláló megfelelő kimenetei vezérlik a szórókat vagy két egymást indítgató monostabil.(kijelzés szintén nincs, vagy egy külön áramkörrel megoldható.) De valóban az igényeidhez szabott mikrovezérlő a tuti.
Sziasztok!
Annyit kellene tudnia hogy van egy nyomógomb vagy potméter amivel 1mp-es léptekben be lehet állítani az időt amit ki is ír egy kijelzőn. Pl.:beállítom 21 másodperce. Akkor úgy működne hogy 21 másodpercig aktív a kimenet és 39 másodpercig passzív utána kezdi előrröl az egészet Tehát van 60 másodperc és azon belül osztom szét hogy mennyi ideig aktív és mennyi ideig passzív a kimenet végtelen sokszor ismétlődve. A beállításokat pedig a külső hőmérséklettől függően lesz változtatva tehát ha meleg van több ideig kell hogy menjenek a szórófejeknek! Üdv!
Mikrovezérlős legyen ,vagy ne?
Illetve a külső hőmérséklet fűggvényében te változtatod, vagy az is legyen autómata?
Az automata csak akkor jöhet szóba, ha a hőmérő egység is a disznajakkal együtt van a vezérléssel egyben.
Szerintem egy PIC-kel megoldható.
Igazán egy klima vezérlést kellene csinálni. Bemenő adatok: -külső hőmérséklet -belső hőmérséklet -páratartalom Kimenő jelek: -szórófejek vezérlése -elszívó ( szellőztető ) ventillátorok indítása Ez programozhatóvá tehető és LCD kijelzőn kontrolálható.
Sziasztok!
Nem kell külső hőmérő mert teljesen manuális rendszert akarok csak annyit kell hogy tudjon hogy be tudjam állítani az időzítést! Az eddigi hozzászólóknak köszönöm! Üdv
Szia!
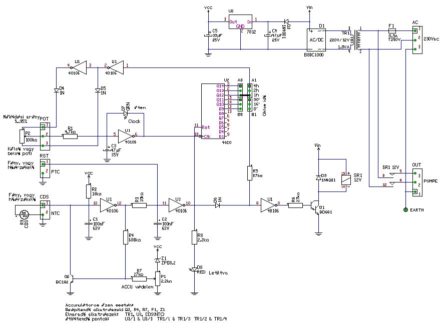
Valaha ezt az áramkört egy vízmedence szivattyú működtetésére készítettem. A feladat amit leírtál, elég hasonló. A működési ciklusidőt egy áthelyezhető Jumper-el lehet kiválasztani. És hogy a ciklusidőn belül mennyit járjon a szivattyú, azt egy potival lehet beállítani a ciklusidő 5..95%-ában. (A ciklusidőt binárisan változtatható. Természetesen az rövidebb is lehet, ha a számláló, másik Q kimenetét választjuk ki. Esetleg az időzítő kondit megváltoztatjuk.) Van még egy CDS fotoellenállás bemenet, hogy csak akkor működjön, mikor süt a nap. Ide akár egy hőérzékelő termisztort is be lehetne illeszteni. (Persze ez nem egy korrekt dolog, mert a kapcsolási pont és hiszterézis nem állítható szabadon, de kis szerencsével összehangolható a CMOS bemenetével.) Ez nem egy tudományos áramkör, de minden esetre ez egy kész és üzemképes berendezés. Azért adom közre, hátha hasznodra lesz. üdv! proli007
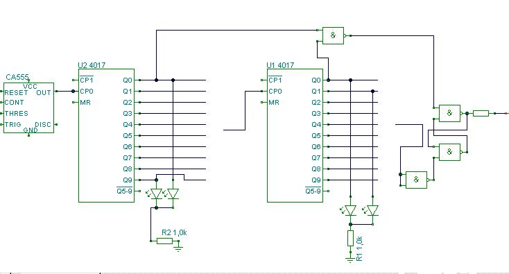
Cmos ic-k kel talán ezzen az elven próbálkoznék.
Az időt két Yackley-vel kell beállítani (ezen látszik mit állítottál be) a kijelzés ledes 10/1 s (ha az időalap 1s) .
Sziasztok!
Igazából nem akarom túlbonyolítani mert a megbízható működés a lényeg!
Nekem ez is megfelelne, ha az egyszerűség a lényeg..
a potira egy skála, pl. 10...90 % és kész.
Sziasztok!
Az a baj hogy mindenféleképpen kellene valamilyen kijelző (LED, LCD)!
És most pontos áramkör és program kell hogy valaki megcsinálja? Mert az elv az már megvan. A relét nem nehéz a PIC-hez illeszteni.
tegyél bele valami kis PLC-t. ennél jobb nem kell a többi csak rajtad múlik.
nekem is gondjaim voltak az öntözés időzítés+szelepek aztán beleraktam ezt... nagyon csoki lett
sziasztok
segítséget szeretnék kérni a következőben: építeni szeretnék egy öntözőrendszert. Ami lényeg lenne: a szelepek 24V-osak, LCD kijelző lenne rajta, 4 szelepet tudna vezérelni, lenne egy kapcsoló amit ha lenyom az esővíz letiltja az áramkört és kiírna az LCD egy kijelzőt. be lehetne állítani rajta az időt, be lehetne állítani hogy mikor kapcsoljon be a rendszer (ilyenkor egymás után futna a négy kör) köridőt be lehetne rajta állítani köszi a tippeket előre is ![]() és természetesen a segítséget is
Évekkel ezelött hasonló dilemám volt. Ahogy az elötted hozzászoló is irta erre a célra nagyon ideális a mikró plc aminek van lcd kijelzője is. Manapság már itt a fórumon is lehet elég jó áron hozzájutni. Azt a tipust válaszd amit lehet FBD-ben is programozni.
Feletted lévö hozzászolásnál ott a válasz,ha Moeller Easy-t választasz annak van kihelyezhetö LCD modulja is
Szia!
Én a mikroklub.hu-n vettem egy PIC PLC16 panelt (http://www.mikroklub.hu/htm/prices.htm#picplc16), 16 relével, azt használom: 15 vízkör + 1 a motorvezérléshez. Van egy 2x16 karakteres LCD és van bemenet is az esőérzékelőhöz. 8 relés panel is kapható, Neked az felelne leginkább meg. Assembly programot írtam hozzá.
köszönöm a segítségeteket
![]() bár elgondolkoztam azon, hogy venni akarok vagy inkább építeni akarom a vezérlőt. Arra az elhatározásra jutottam, hogy inkább építem még akkor is ha drágább. építés szempontjából annyi biztos hogy mindenképp AVR-t fogok használni, de még nem tudom hogy milyet. AVR használata mellett azért döntöttem, mert egyszerűen képes kezelni az LCD kijelzőt, illetve a "key padot" Mindenképpen a vezérlőnek a beállítási lehetőségét egy menüben szeretném összefoglalni. Szerintetek milyen típusú AVR-t használjak, illetve várom ötleteiteket
Sziasztok!
Bár lehet hogy a kérdésem nem ebbe a fórumba való, a másik Öntözőrendszeres fórumhoz utoljára 2007-ben szóltak hozzá. Szóval adott 24V/40mA mágnesszelep az öntözési körök vezérléséhez. A táplálási helytől (a trafótól) kb 60 m-re van elhelyezve a vízaknában. Digit területen profi vagyok ha 5V-tól nagyobb a fesz. akkor az nekem bizonytalan. ![]() Kérdéseim: A mágnesszelepet ráköthetem direkt a trafóra (egy vezérlő relén keresztül) vagy kell valamilyen korlátozó ellenállás? Ehhez a szelephez milyen trafó ajánlott ? A hosszú vezeték milyen problémákat okozhat elektromos szempontból (az árkot már kiástam )?Extra kérdések: A vízóraaknába szerelhetem a szelepeket meg a leágazást ? Vagy csak a leágazást és aknán kívül szelepdobozban a többi részt ? Engedélyezett a vízóraaknát megbontani oldalról hogy a csövek bejussanak az éltető vízhez, vagy ezt a szolgáltató kifogásolhatja és a vízóra leolvasó emberke jelezheti ? Vagy inkább a kerti csap csonkját kell inkább elosztani? Előre is köszönök minden segítséget ! ![]() Légy szíves kerülni a felesleges sortöréseket! Amelyik témába beírsz, az azonnal frissülni fog, és felkerül a fórum-témák tetejére! Frankye
Azoknak akik maguk szeretnének öntöző vezérlőt építeni és nem szeretik a kis tasztatúrát, meg a két soros LCD kijelzőt ajánlom figyelmébe a Microchip ENC424J600 és a nagyobb tesót a ENC624J600 Ethernet kontrollereket.
Persze vannak más kontrollerek de ezeket aránylag könnyű felprogramozni és bekötni (akár SPI-on is). Hozzá kell egy TCP/IP stack-et (ami kommunikát a TCP/IP alapú hálózaton) Pl.:A szerző régi linkje Az újabb verzió Lehet olyan Ethernet kontrollereket is találni amiben már a hardveres a TCP/IP stack és annak "befordításával" már nem kell bajlódni de az ilyen Ethernet kontrollerek jóval drágábbak. Mind AVR mind Microchip mikrokontrolleres vezérlővel tervezett web-ről programozható/beállítható projektre lehet találni kész projeckteket. Itt a HE-n is vannak kifejezetten erről szóló fórumok/projektek.
hali
hát én a te helyedben kialakítanék egy másik dobozt, mert a vízmű nem tudom mennyire díjazná az öntözőrendszer körét az aknában. De tudtommal törvény nincs rá. Hát direktbe is kötheted a szelepeknek a tápot, arra figyelj hogy a szelepek 24v-ot esznek és nagy távon van veszteség is. Ki kell számolni hogy pontosan hány méter. Én azt ajánlom hogy váltó áramot adj neki. bár az ilyesféle szelepek működnek egyen és váltóval is.
Igen, ez lemaradt: 24V AC-t szeret a szelep
Köszönöm válaszod!
Üdv
Építeni szeretnék egy olyan rendszert aminek az alábbi kritériumai vannak. -12V aksiról megy -Naponta azaz 24 óránként 20-40mp időig egy vezérlő relét kapcsoljon. - Az is jó ha 30 vagy 60mp lehet állítani egy egyszerű kapcsolóval. Bármilyen infó jó lenne rég foglalkoztam elektronikával sajna. PIC vezérlőt tudok programozni.De ha valakinek van valami kész használható programja az lenne a legjobb. Előre is köszi
Keresd meg MPi-c fórumtársat, Ő készített egy öntöző-vezérlőt.
Hello!
Ha tudsz PIC-et programozni, akkor mi a gond?. Ha csak égetni, akkor értem. De hogy ne csak értetlenkedjek, itt egy "PIC mentes" megoldás. Javaslom, hogy Te is gondold át, mit is szeretnél valójában. Adott időpontban egy működést, vagy A napfelkelte-lenyugvásra szinkronizált működést stb.. üdv! proli007
Hali
Jelenleg égetni tudok. Programozással sajnos hadi lábon állok. A terv ami kéne. Sajnos nem tudok kimenni mindig a telekre. És "kézi kút van. Így egy tartályból akarok naponta 1x öntözni. Azaz 24 óránként egy áramkörnek kapcsolnia kéne egy relét. Amit kb 30-60mp keresztül meghúzna. Így egy kis pumpával tudnám locsolni a csemete fát. Az nekem mind1 mikor történik meg az öntözés. Említetted a napot. Nem tudom mennyire lenne bonyolultabb fénnyel vezérelni az áramkört. Napkeltekor este öntözne 1percet mondjuk. |
Bejelentkezés
Hirdetés |

















