Fórum témák
» Több friss téma |
Fórum » Inverteres hegesztőtrafó
Kezd érdekessé válni a dolog... Majd -Ha lesz időm-, belemászok ebbe dolgoba, de most kezd összecsapni a fejem felett a munka.
26V-al még nem láttam (a ponthegesztő pár voltján kívűl) hegesztőt... Ha ívhegeszteni szeretnél, oda minimum 48V szükséges, ellenkező esetben nem fog ívet vagy csak nagy kínszenvedés árán...
Nem hiába szokták az öreg csókák inkább 50-60V-ra tekerni a "mázsás" trafókat. ![]() Nagybratyó sajátépítésű hegesztője egyből veszi az ívet és 3.25 pálcát csak úgy keni a varratokba. Igaz, abban van anyag...
El tudod küldeni az említett cikket?
Megnéztem ezt a 2000. évi Rádiótechnika évkönyvet. Van benne egy tirisztoros szabályzó, amit hagyományos 50 Hz-es hegesztőtrafó szekunder tekercsére kell rákötni, és javítja a hegesztést.
Vagyis ez nem inverter. ![]() Viszont volt egy érdekes cikk a flash memóriák működéséről, már ami infót kiadtak a gyártók.
Nos, az ív fenntartására elég a 20 - 26 V is. Legalábbis erre emlékszem az OBI-ban tanulmányozott invertes esetében, aminek az elején egy egyszerű karakterisztika is fel volt tüntetve. És ez a fizikai ismereteimmel is egybevág.
Amiről beszélsz, az a gyújtófeszültség. Ha megnézted az általam ajánlott áramkört, akkor láthattál ott egy kimeneti kondenzátor. Erről még nem írtam, hogy ez a kondi tárolja üresjáratban a gyújtáshoz szükséges feszültséget és energiát. Ha nagyobb kondit rakunk oda, akkor nagyobbat durran a hegesztés elindításánál. A feszültségét a vezérlő IC-nél lehet beállítani, de ha megsaccolom, max 100V lehet az előzőleg leírt áramköri paraméterekkel.
Módosítanám a stratégiai fontosságú félvezetők típusát:
![]() A kapcsolótranzisztor a LOMEX-ben kapható IRG4PH50KDPBF (IR) ULTRA FAST IGBT 1200V 45A 200W7 1648.00Ft lenne. A kimeneti egyenirányító diódák meg a szintén a LOMEX-ben kapható IRF2807PBF (IR) N-POWERFET 75V 82A 200W Rds<0.013R 272.00Ft lenne, így az üresjárati feszültséget 75 V-ra lehet választani. Majdnem elfelejtettem, hogy a Rádiótechnika évkönyvbeli cikk mégis nagyon érdekes volt, mert megadták az ív helyettesítő kapcsolását, így tudok áramkörszimulációs programmal számításokat végezni az időtartományban. >
És mi van akkor, ha nem sikerül egyből ívet fogni? Mennyire fogja az a kondi betölteni a funkcióját? Én szeretem inkább túlbiztosítani a kapcsolásaimat...
De kíváncsi vagyok a fejleményekre! Sajnos van úgy, hogy a pálca elejére visszafolyik a salakképző és akkor még nehezebb ívet fogni... Egy kondi pedig nem sok energiát tárol. Ha ráadásul megterheled az áramkört, a feszültség rohamosan leesik. Nagybratyóm kengyeleket hegeszt, és egy mozdulattal megcsípet 10db 6mm-es betonvasat. De ha nézed, úgy néz ki, mintha folyamatosan hegesztene. Pedig 10x fog ezalatt ívet. Dehát a tett halála az okoskodás. Úgyhogy be is fogom! ![]() Nagy kalappal, várom a fejlesztés eredményeit!
Szebasztok !
1-2 hozzaszolas az elozo irasokhoz : Nagyon sok ivheggesztesi modszer letezik, amibol csak parat erintettetek. Egyszeru 50Hz-es trafoval majdnem mindent meg lehet hegeszteni, csak megfelelo palca kell hozza. Meg az ontott vasat es a prokront is lehet ilyen modon hegeszteni. Egyenaramu hegesztes sokkal jobb eredmeny produkal. Itt is ervenyes a kulonbozo palca es a polaritas fogatasa. Itt mar az is nagy elony, ha a hegeszto 3 fazison mukodik ,mert sokkal simabb a feszultseg/aram. Jomagam mar 2-3 inverteres kezuleknek adtam vissza az "eletet". Nagyon egyszeru elv alapjan mukodnek, de meg az alkatresz elhelyezes is KRITIKUS. Pl. a nagyfrekis ferrit trafo primer/szekunder tekercselesere hasznalt huzal licnis, es meg egymas kozott is le vannak szigetelve a vekony szalak. Mindez a bagyfrekvencian kialakulo Skin effektus miatt van szukseg. Ugyszinten azert van egyeniranyitva a kimeno aram, mert a hegeszto kabeljan is fellepne a skin effektus es mar magaban is szepen melegedne es nem sok energia jutna el a palcaig. Itt is egy 100-200µF-s kondi van a kimeno reszen a biztos gyujtas miatt. Az egyszeru 50Hz-es trafo kulonleges lagy tekercselese adja meg a hegeszto parametereit, mig az inverteres mindezt elektronikaval oldja meg : allando aram kulonbozo iv tavolsagon...
És akkor felmerül a kérdés, hogy egyáltalán megéri-e ezzel házilag foglalkozni vagy mégsem...?
Hmmm??? ![]()
Az inverter kialakításánál én sokkal jobban tartok a teljesítménytranzisztor oszcillációjától. Az alkatrészek elhelyezésére megvannak az elméleti megfontolások, és a trafó huzalozását sem tartom olyan egetrengető feladatnak. Ami ismeretlen számomra: a trafó vasmagjának, a ferritmagnak vannak-e rezonancia-jelenségei, és a tekercselésnek úgyszintén. Mert ha valamilyen rezonancia tovább növeli a kapcsolótranzisztor oszcillációját, mármint kikapcsoláskor, akkor el lehet szórakozni vele, hogy mi miatt van, és hogyan lehet csökkenteni.
Ezalatt azt értem, hogy a tranzisztor kikapcsolásánál nemcsak a +230 V tápfeszültség jelenik meg a tranzisztoron, hanem mondjuk egy 100V aplitúdójú szinuszos rezgés. Ha pl. ennek a rezgésnek az aplitúdója 50V, akkor én már elégedett is lennék. ![]() Amúgy nekem már csúfolódásnak hangzik, ha pl. 25kHz-re vesszük az inverter frekijét, és ezt nagyfrekinek hívjuk. Ez szinte még hangfrekvencia, nem kell hasra esni előtte. És szerintem a bolti darabokat jól elbonyolíthatják, de azért furcsa, hogy könnyű tönkretenni őket.
Még nem végeztem szimulációt a kimeneti áramra, de kis fejszámolással ha a kimeneti fojtótekercset pár száz mikroHenryre veszem, akkor néhány tized ms alatt meg fog jelenni a kimeneten a 100 - 120 A. Ha 25 kHz-re vesszük az inverter frekijét, akkor egy ciklus 40us, tehát kb. 10 ciklus alatt érné el a hegesztő áramot a rendszer. Ha nem elég, akkor lehet csökkenteni a fojtótekercset.
A fojtótekercs lényegében a szekunder tekercs feszültségének az 50%-os kitöltése miatti áramugrálást simítaná, vagyis hogy a hegesztőpálcához menő kábelekre ne menjen ki a 25 kHz. Ha végképp sehogy nem megy a gyakorlati kipróbálásnál egy kapcsolótranyóval, akkor egyszerűen be lehet mégegyet építeni, ami plusz 2000Ft ![]() Szóval el akarom kezdeni a legeszszerűbb kapcsolással, és ha azzal működik, akkor hurrá. Egyébként azért írok most ilyen sokat, mert most már nincs kedvem lemenni a műhelybe, és kifúrni a vezérlőnyákot. ![]() Majd holnap reggel. Röviden: csak egy egyenáramú tápegységet akarok építeni, és ha ez tud 3kW-ot, üzem közben 26V-ot és 120A-t, akkor elnevezem hegesztőinverternek.
A fúrkálás nekem sem tartozik a kedvenceim közé...
![]()
Sajnos már a kezdeti próbálkozások sem mutattak valami biztató képet, mert állandóan berezonált a kapcsolás már 60V tápfeszültségnél.
![]() Úgyhogy elhatároztam, hogy továbbfejlődök, és egy olyan kapcsolást próbálok ki, aminél a FET-ek be- és kikapcsolásánál a FET-eken éppen nulla a feszültség. Ezt zero voltage switching-nek hívják fejlettebb helyeken, röviden ZVS. Egy ilyen kapcsolásban a FET-ek ráadásul kevésbé melegednek, tulajdonképpen erre találták ki.
Hali bocsi de egy kicsit inaktív lettme pár hétre
![]() Na szoval ha dobsz egy email címet elküldöm a triackos cikket ![]() By Johannes alias Gipsz Jakab
Tavaly befejeződött a téma , nem tudom valakinél esetleg van e valami fejlemény. Ez egy példa valaki épített vagy próbálkozott valami ilyesmivel.Indítsuk be újból ezt a témát és osszuk meg a tapasztalatokat.
Vásároltam egy ilyen inverteres hegesztőt.
Ár: 40670 Ft ( munkakábel nélkül ) Hely : Pécs Mohácsi út C&T Hegesztéstecnika 2 év gari van rá, 2003 óta forgalmazzák. Belekukkantottam, jól átlátható elektronika, a Fetek típusa és az egyéb félvetők hűtöttek, típus csak bordaleszedéssel megállapítható. Igény esetén teszek fel fotókat.
Helló, a 2000-res rádiótechnikai évkönyvből eltudnád küldeni a tirisztoros szabályzót hegesztő trafóra cikket, vagy az interneten valahol lelehet tölteni? Egyébként ha a sima 50hz hegesztő trafónak a végét egyenírányítjuk bazi nagy teljesítményű diódákkal akkor egyenáramú trafót kapunk, vagy nem ilyen egyszerű?
kb 30 %-os teljesítménycsökkenés várható + a vasmagveszteség.
Hy!
Egy hegesztő inverter akarok építeni már rógóta gondolkozok rajta hogy kéne építeni. A METRO-ban és az OBI-ban már vannak olcsón de azok nem érnek semmit( tudom ez nem a reklám helye) És kéne egy kb 150Aes változatot tudom ez komoly méret. Én arra gondoltam hogy kb egy 30Vre vigye le és üres járatban legyen egy kb 60V hogy könnyen lehessen ívet fogni. Bár lehetnek ekkora fesz is akkor télleg szépen lehet vele hegeszteni. Az elve lehetne gondolom az is hogy 230 egyenirányít 2-2 Mosfet valami 90Aes utána trafó majd egyenirányítás illetve a FET meghajtás. Nem tom lehetetlen lenne az hogy menjen 3fázisról azaz 2fázisról abból nagy feszt lehetnek kihozni és ezáltal az 50-60V nem lenne akkora megeröltetés a hálózatnak mert akárhogy nézzük durvány 16Afelvesz 230Von de 2X230V on kevesebb lenne. szerintetek ezt meg lehetne valósítani.Segítetek?
A FET helyett használj IGBT-t, mert ekkora feszültségre (400V) nem nagyon gyártanak ilyen nagyáramú fetet. Ami a 3 fázist illeti, csak az egyenirányításban van egy kis különbség, egyfázis esetén graetz híd, 3 fázis esetén 3db dióda a katódjuk összekötve (ez az egyenirányító +kimenete), a - egyenfesz pedig a hálózat 0-ja.
Természetesen lehetséges az építés, csak nem gazdaságos. Ha ez nem szempont, akkor csak annyit kérdeznék, hogy építettél-e már bármilyen kis teljesítményű kapcsolüzemű tápegységet, aminek a trafóját magad méretezted, tekercselted, impregnáltad és a hatásfoka meghaladta a 80%-ot?
Ha ilyet még nem csináltál, akkor hegesztőtrafóval ne kezdj el kísérletezni, mert a fejlesztés során csak a hősi halott félvezetők száma fog gyarapodni, nem a tapasztalat. Pár leírást, említést én is találtam, de működő(nek látszó) kapcsolást még nem. Az a véleményem, hogy bele kellene nézni/kipróbálni a hódost,v gazdaságost és azt megállapítani, - ha nem tetszik vmi - hogy mi okozza a gondot. Valszeg abból könnyebben lehetne egy jobban használhatót csinálni, hisz' az alap - nehezen elkészíthető - egységek azokban is benne vannak. Azért én is kíváncsi vok, hátha foglalkozott vele vki...
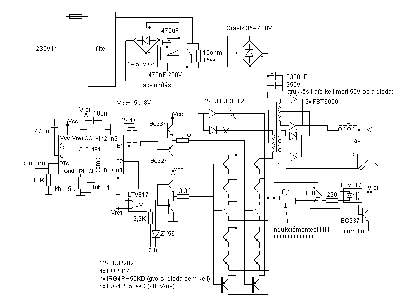
Találtam egy zip-et tele mindenféle hasznos dologgal:http://www.hvlabs.hu/tmp/hegeszto/hegeszto.zip
Megnéztem, nagyon jónak tűnik. Ja, és bátran nekiállhatsz építeni, én is tudok neked segíteni valamennyit, túl vagyok néhány hálózati kapcstáp építésén.
Igazad van nem foglalkoztam még nagyon kapcs üzeművel se csak kisebb DC-DCkonverterrel. Ezért kérem a ti segítségeteket ha sikerülne összehozni közösen a rajzot az alapján már sikerülne azért elinulni nekem is ha a trafót sikerülkzösen méretezni és sikerülnem bonyolultre csinálni a rajzpt akkor megépíteném most de ha olyan akkor meg lenne egy leírás ami kézzel fogható és azt később úgy is megépítem. Tehát azért segítsetek...
lenne 1hülye 5letem mi lenne ha egyenirányítanán ugyan úgy a 230 at vagy a 3X230at és mondjuk 100Hz val kapcsolgatnánk a fetet egy feszültség osztóval az ellenálláslehet egy vastag drótból egy tekercs. Lehetne az váltó áram is ami kimegy az elektródára itt nem igen a hatásfok a lényeg bár a sima trafónál lejjebb nem kéne lejjebb menni. Itt a tömeg a lényeg. Ha nagyon hülyeség akkor mondjátok. Igaz lehet az mert a fesz ozstó nem nagy hatásfokról híres ennél bá kitudja mit lehet összehozni pl ha ellenállás helyet is et lenne. Prinner köszi a segítséget meg a cuccot
Hát őőő izé, ez tényleg egy kicsit
ötlet. Ennyi erővel nem is kellene egyenirányítani se, csak a pálcával sorbakötni egy induktív előtétet...Ennyire egyszerűen azért nem lehet megúszni. Inkább a kapcsolóüzemű megoldáson gondolkozz.
hát igaz ha jól végig gondolom utána gondoltam végig aztán ritka nagy hülyeség télleg. Akkor legyen kapcsüzemű pl amit feltettél képeket azokat te éptetted? azok már valamik tovább kéne fejleszteni és szeintem fasza lenne nagyon. Mekkora árammal tud hegeszteni?
Sajna ez a hegesztő nem az én művem, a gugli találta
A maszek rajz csak olyan 40-50A áramot tud leadni, de nem lesz olyan nehéz továbbfejleszteni.
kerestem fetet de a ret katalógusban ezt az igbt valamit
irg4bc 40s 600V 68A ip=120A ez a 120A és 1077magyar forint ez gondolom az impulzus üzem . Össze kéne hozni egy legalább zömbvázlatos alapkapcsolást hogy aki beszáll a fórumba az is tudjon esetlegg segíteni.
Helló Mindenkinek!
Szeretnék építeni egy inverteres hegesztőgépet.Ha valaki tud kapcsolási rajzot ami biztosan működik kérem írjon. KÖSZÖNÖM Üdv! zener
Helló! Új vagyok a fórumban, elolvastam végig a fórumot. Nagyon érdekelne ez az inverteres hegesztő!! Érdekelne engem ez a 40-50A-es maszek hegesztő ezt már lehetne továbbfejlesztgetni... Dec 27-óta kihalt a fórum
jó lenne ha valakinek sikerülne összehozni! Ha lesz valami ötletem rakom is fel!! Üdv mindenkinek! |
Bejelentkezés
Hirdetés |











ötlet. Ennyi erővel nem is kellene egyenirányítani se, csak a pálcával sorbakötni egy induktív előtétet...





