Fórum témák
» Több friss téma |
Sziasztok most kezdek az elektronikába bele merülni és hatalmas siker élménnyel, megépitettem a lent található kivezérlésjelzőt, ami tőkéletesen müködött
kérdésem az lenne hogy a legegyszerübb módon hogyan tudnám azt megcsinálni hogy mondjuk amikor kivillan a 10.edik led akkor a CCFL neonom is kivillanjon?(inverterem van!) FET?, tranzisztor?, relé?? ezekre gondoltam (amatör vagyok ne bántsatok ha hülyeséget irok) előrre is köszi az ötleteket
Szia!
Igen, mondjuk egy PNP tranzisztorral ezt könnyen megtudod oldani. Ha jól tudom ezek a neon-ok 12V osak. PNP-t nyitod az IC 10. kimenetével, és az emitter ágba kötöd a neont, amire 12V-ot kapcsolsz.
Tranzisztornak valami olyan kell ami birja a neont.
És az az inverter azonnal begyújtja a csövet? Meg ha ilyen üzemre nincs felkészítve, elég hamar tönkre tud menni a sok gyújtásban a hidegkatódos cső és az elektronika is.
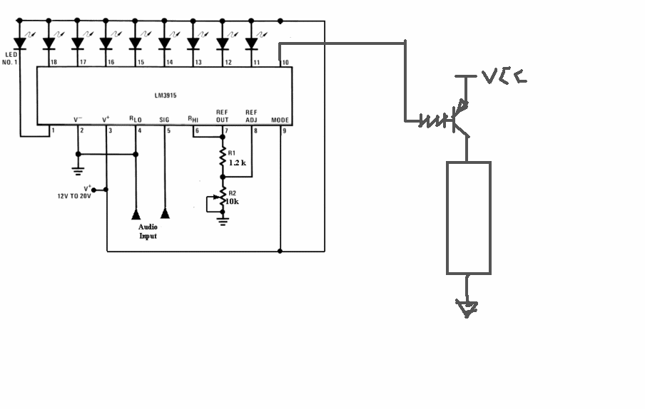
Sziasztok az lenne a kérdésem hogy a legfelül található kivezérlésjelzőnek hogy milyen ellenállás kell hozzá és hány volt a működtetéséhez?
Meg hogy kell e vmi erősítő a működtetéséhez??? előre is köszönöm. ha nem tudjátok mire gondoltam akkor itt van a kép:
szerintem itt nincs szó gyujtásról, azonnal világit
kis áramnál kicsit, nagy áramnál nagyon, én szerintem azért nincs gyujtás mert össz vissz 2 vezeték megy a neonba. am meg van pár db itthon alkatrésznek ![]() kocsim alatt voltak körbe rakva, de a kiskutyáim leszaggatták a zsinorokat, és jött a forgalmi elszáll---> bukik a project de alátványt megéri addig is, mert egy plexis mélynyómóba lessz és lehet hogy jó darabig birja
szia ampervadász 94!
az ellenállás 1,2k a trimmer poti 10K nekem úgy müködik pöpecül ha a jelet a hangszóró + járól veszem probáltam kis rádióról, 200w-os kocsi erősítőről 400w-os szobai erősítőről néha rosszúl kötöttem de kibírta strapás szerkezet![]() sima line out kimenetről nem igazán megy ja és 12 Volton
Hm. A fénycső hidegen szakadásként jellemezhető. Gyújtás egy akkora feszültséggel lehetséges, ami átüti a gáztöltetet. Ekkor az ellenállása közel zérus. Ezután a kialakuló üzemi árammal beáll ohmikus jellegű üzemi ellenállása. Hogy ez mennyi idő alatt játszódik le, az nem érdekes addig, amíg a túl sűrű gyújtások nem viselik meg a rövidzárlat jellegű pillanatnyi terhelés időbeni sűrűsödése miatt az elektronikát és a fénycső két végén az emissziós bevonatot.
Hidegkatódos csöveknél nincs izzítás, ami a gyújtáshoz szükséges feszültséget csökkenti és az emissziós réteget kíméli, így a két vezeték mindenre elég.
Sziasztok!
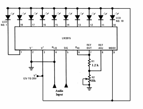
Meg szeretném építeni ezt a kivezérlésjelzőt! Az lenne a kérdésem hogy nem tudná valaki a nyáktervét feltenni? Előre is köszi!
Hello
Én holnap este felteszem neked ha gondolod az általam elkészitettnek a fényképét! mert nyákterv nincs
kössz a felvilágosítást
Hali olyan kérdésem lenne hogy valaki tudna nekem néhány kapcsolási rajzot küldeni neon csöves kivezérlésjelzőhöz mert még nem találtam sehol.
|
Bejelentkezés
Hirdetés |




(amatör vagyok ne bántsatok ha hülyeséget irok)



és lehet hogy jó darabig birja
de kibírta strapás szerkezet





