Fórum témák
» Több friss téma |
Sziasztok!
Kovetkezo problemam lenne. Van egy kiszuperalt video projektorom aminek egybol leall a ventilatora kikapcsolas utan. Minden rendes projektornak ilyenkor meg szokott 3-4 percig menni a ventilatora, ezt szeretnem itt is megoldani. Sajnos nagyon amator vagyok, nezegettem az NE555 IC-t de teljesen sotet elottem minden Megepiteni persze megtudok barmit. A technikai feltetelek a kovetkezoek. Van a ventilatorvezerlo panelon egy status piont amit ha rovidre zarok a +5 voltal, akkor a ventilatorok porognek akkor is ha ki van kapcsolva mar a projektor. Szoval a feladat az lenne, hogy ez a status pin ossze legyen zarva a +5v -vel kikapcsolas utan meg kb 3 percig. Bekapcsolt allapotban egy masik ponton 12 volt jelen van, ha kikapcsolom ez a feszultseg eltunik azon a ponton, gondolom ezzel lehetne inditani a timert. Minden segitseget, esetleg rajzot elore is koszonok!
A címet javítottam, az ékezetek hiánya miatt.
Kérdés:
1., kikapcsolt állapotban tudsz-e feszt adni az időzítőre - ha nem, akkor táp kell neki (esetleg használhatod a +5 voltodat is..). 2., ha nincs éppen 12 volt, akkor 5 voltról is megy a cucc ( 5 voltos relével...), lehetőleg cca. 100 mA-nél többet ne egyen. 3., ha nincs különös akadálya, akkor tranyó is kapcsolhatja a status pointot - ha nagyobb áramot kell oda biztosítani, akkor annak megfelelően válaszd a típust ( vagy pFET ).
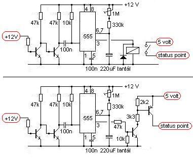
Nagyon köszönöm a rajzot!
1., kikapcsolt allapotban is tudok feszt adni ra, de csak az 5 voltot, az eleg lesz ide? Tehat nem kell a rajzon modositani semmit ? 2., azt hiszem a tranzisztoros megoldast fogom hasznalni, ahogy neztem abszolut nincs nagy aramfelvetel 3., Igen tranyós megoldás lesz, viszont nagyon amatőr vagyok, milyen tipusu tranzisztorokat hasznaljak a kapcsolasban? Es meg lenne egy kerdesem, ha jol latom a rajzon ugy mukodik a dolog, hogy amikor eltunik a 12 volt onnantol kezd mukodni az idozito es az 1 megaohmos potmeterrel tudom beallitani a mukodesi idejet, igaz?
Azt szeretnem meg kerdezni ha fix 3 percig szeretnem , hogy mukodjenek a ventilatorok akkor milyen erteku ellenalast rakjak a potmeter helyere?
Elég az 5 volt is, persze.
1., Tranzisztor kérdés: ha tudod, mérd meg, mekkora áram folyik a status point és a +5 között... elvileg nem lehet több pár mA-nél ( BC557, 558, pnp tranyó); ha meg több, akkor BC303 v. hasonló... 2. ,12 volt eltűnik...Ahogy kérted, persze. ...Állítsd be "bedrótozva" potival, aztán megméred, helyettesíted. Ha nincs potid, egy ellenállás lánccal kb. per sacc , szintén mint az előbb.
Köszi. minden kérdésemre választ kaptam, délután ki is próbálom a dolgot
Összeraktam, működőképesnek tűnik de van 2 probléma. Inditastol szamitva 3 percig behuzva van a rele, majd amikor kikapcsol azonnal vissza is kapcsol es 30 masodperc mulva lekapcsol majd ujra be, es ezt csinalja 30 masodpercenkent. BC212-es tranyokat hasznaltam. Ez lehet a gond?
A masik kerdesem, hogy a 12 volt bemenetnel van egy ellenalas annak mi az erteke? ellenalas nelkul probaltam most inditani a kapcsolast megy is, csak nagyon melegszik az egyik bc212 ami a 12 voltnal van.
Az ellenállás értéke pl. 100 kohm. Nem kritikus...
A 2 db tranyó a bal oldalon NPN... láthattad volna - tehát BC 337, 338, 547, 548, stb... Elvileg csak akkor kapcsolgathat így, ha az a 12 volt is visszajön, elmegy, visszajön.... akkor módosítani kell még.
Kicsereltem BC182-re a tranyokat, ugyenzt csinalja. Elso alkalommal 3 perc aztan fel percenkent kiakpcsol de abban a pillanatban mar vissza is kapcsolt a rele. Probapanelon an osszerekva es tapegyseggel tesztelem, nem raktam meg be a projektorba. A 12 volt inditofeszultseget ugy adom meg neki, hogy hozzaerintem a pozitivot, szoval hogy megint 12 volt kapjon az kizarva.
Sziasztok.Egy olyan kapcsolást szeretnék készíteni,amely képes egy,vagy több (ezesetben 2)fogyasztót(Coolert) vezérelni.Mégpedig úgy,hogy egy nyomógomb megnyomása után a coolerek kb. 10 percig működjenek.Az már extra lenne,hogyha esetleg állítható volna az időtartam növelése-csökkentése. Mindezt 12V-rol lenne élszerű működtetni,hogy ne kelljen külön táp a coolereknek és az áramkörnek. Ha valaki tudna segíteni rajtam,vagy van valami ötlete,megkérem ossza meg velem.
Szia!
Időzítés : PIC/AVR + optocsatoló -> fogyasztók - gombok - 7 szegmenses led kijelző , 2 digit -> max. 99 perc
Szerintem ide elég egy 555-ös időzítő. Terheléstől függően relé vagy fet kapcsolja a ventilátort. Pót-méterrel lehet állítani az időt.
Szerintem pót méterrel csak akkor kell, ha az eredeti potméter már nem működik.
Mindkét fogyasztót azonos időre akarod időzíteni egy nyomó gomb megnyomásával? Milyenek a vezérelni kívánt ventilátorok?
Hello!
Van egy bolti megoldás a kérdésemre, de megpróbálok utána járni, olcsóbb-e házilag. Olyan időzítő érdekelne, amit a fürdőszobai elszívó ventilátorra kötnék. Állítólag olyat tud, hogy ha az ember 30 sec-ig égeti a lámpát, akkor a fuker is 30 sec-ig pörög (pl. pisi), ha viszont komoly dolgok történnek és 5-10 percig ég a lámpa, akkor a venti is 5-10 percig forog. Mármint a lámpa lekapcsolása után. A venti 230 Voltos és jelenleg simán a lámpára kötöttem, de jó volna, ha nem kéne fölöslegesen égetni a lámpát, ha nincs bent senki.
Egyszerűbb időzítő, amit találtam.
Olyat, ami a lámpa működési ideje szerint változtatja a ventilátor üzemidejét a lámpa lekapcsolása után, olyat nem találok. Ilyesmit meg tudnék építeni itthon? Tud valaki segíteni a beazonosításban és az építésben?
Hello !
Egy olyan kapcsolást szeretnék épiteni ( amatör hobbysta vagyok) , ami egy ventillátort hajt meg Táp: 12 volt / ventilátor: kis teljesitményü 12 v. Az elv az lenne , hogy fény hatására ( fotodioda ) elindul egy idözitö ami ha 2 percet eléri inditja a ventillátort ( marmint a a fény ideje meghaladja a pl 2 percet ) es utana 5 percig engedi a ventilátort müködni , majd lekapcsolja. De már a fény ( fotodioda ) ne befolyasolja az áramkört.
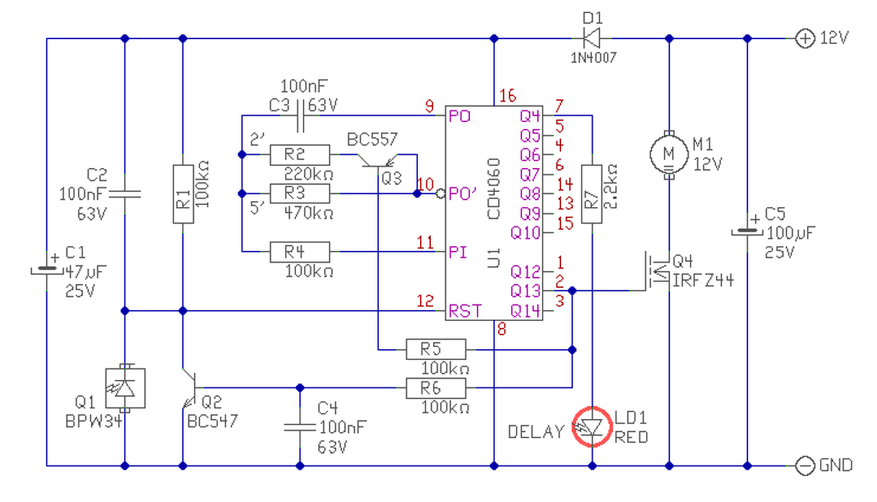
Hello! Itttalálsz ilyen áramkört, amit átalakíthatsz könnyedén a 12V-os ventilátorhoz.
csak hobbysta vagyok , nem tudok átalakitani áramkört...!
Ez az áramkör, két csatornás. Lévén, hogy az egyik a budit, a másik a fürdőt szellőzteti. Nagy változásra nincs szükség, mindössze egy-egy Fet kell a tranyók helyett ami a ventiket hajtja. De ha ez gond, akkor lerajzolom. Csak kérdés, hogy a 12V táp, állandóan meg lesz-e és csak egy csatornára van-e szükséged.
Az időzítésnél vannak megkötések. Mert itt egy ütemadó dolgozik, a számláló meg bináris. Tehát a késleltetéseket nem lehet túl szabadon megválasztani. A számláló elindul, ha fényt kap, és ha el tud számlálni mondjuk 2 percig, akkor bebillenti a tárolót. Elindul a venti. Ekkor már hiába kapcsolod ki a fényt, megy tovább. (Ha a két perc alatt kapcsolod ki a lámpát, akkor törlődik és újra bekapcsolásnál kezdődik elölről az idő mérése.) Ha pld. eléri a 8. percet, akkor leáll a venti. De így pld. a venti működési ideje 8-2perc lesz. Tehát kb. így kell gondolkodni. De az időzítés azért nem óra pontosságú, lehet eltérés benne. De a bináris számlánc miatt pld. 1-2-4-8-16-32 lehet az idő, amit az átkötésekkel lehet kiválasztani. Viszont így egyszerű az egész.
Szerintem pont ez az ami nekem kell ( ahogy most elemezted ). Kb 2 perc utan induljon el...és 8 percig megy - az tökéletes. Fix 12v-om van , a venti tipusa pedig itt (link): http://www.hestore.hu/prod_10022525.html Csak 1 helységre kell ( wc ).
A hozzászólás módosítva: Szept 24, 2015
Hello! Megrajzoltam, kicsit más, mint amit linkeltem. Ez kb. azt teszi, amit szeretnél. A számláló más ütemmel működik, amikor várja a két percet, és amikor vezérli a ventilátort. A két idő azért nem teljesen független egymástól, mert a két percnél, a két ellenállás kb. párhuzamosan működik. Amikor működik, villogni fog a Led. olyan gyorsan, amilyen gyors az időzítés. Tehát míg várja a két percet gyorsabban, mikor a ventilátor megy, akkor lassabban. Amikor letelik a két perc, a Q1 tranyó rövidre zárja a fényérzékelőt, így hatástalanítja a ventilátor működésének idejére.
A nyákot is elkészítettem hozzá, mert lehet a következő kérésed ez lenne. Akkor oldalhelyes a nyák, ha a fólia oldali szövegek olvashatók. Tehát nyomtatás után, "pofával lefelé kell vasalni, vagy fotózni. Tehát ha kész, akkor nem ezt a képet kel látnod, hanem a tükörképét..
Tisztelettel köszönöm !
|
Bejelentkezés
Hirdetés |




Megepiteni persze megtudok barmit. A technikai feltetelek a kovetkezoek. Van a ventilatorvezerlo panelon egy status piont amit ha rovidre zarok a +5 voltal, akkor a ventilatorok porognek akkor is ha ki van kapcsolva mar a projektor. Szoval a feladat az lenne, hogy ez a status pin ossze legyen zarva a +5v -vel kikapcsolas utan meg kb 3 percig. Bekapcsolt allapotban egy masik ponton 12 volt jelen van, ha kikapcsolom ez a feszultseg eltunik azon a ponton, gondolom ezzel lehetne inditani a timert. Minden segitseget, esetleg rajzot elore is koszonok! 
...






