Fórum témák
» Több friss téma |
Fórum » Labortápegység készítése
[OFF]Látom te is szívsz vele elég rendesen. Hasonlóak a problémák, lehet ugyanaz a hibánk. Kár, hogy nem ugyanazt építjük, de lehet ugyanaz lesz az ellenszer.
szia!
Ezt az eszkozt transzformatornak hivjak , bar nem kozolted, hogy 12V egyen vagy valtofeszultsegre lenne szukseged? Avagy a terheleserol se irtal semmit. Esetleg ha egyen, akkor fix avagy fokozatmentesen allithato? a; De peldaul egy ATX-es PC tap is megoldaskent szolgalhat a celod eleresehez. b; vagy egy 7812-vel felepitett kapcsolas. De utobbira mar van kulön topik. Hallotam rola, hogy elolehet allitani trafo nelkul is, de konkret elkepzelest meg nem lattam
Sziasztok! Megépítettem a Franky féle "egyszerű labortápegységet" 2 db lm317-tel, amit az oldalon közzétett.Bekapcsoltam a led világít multival néztem a kimenő feszt 0-12 ig tudom állítani.Már ez furcsa volt mivel e cikkben 0-24 ig volt írva. Középkivezetéses trafót használtam 2*12V-ost 2 amperest ahogy írta.Szóval megjelenik rajta a beállított fesz egész addig amíg fogyasztót nem kötök rá.Ilyenkor leesik 1 volt alá.Rövidzárat nem találtam. Lehet, hogy az egyik lm317 hibás? Már több tápot építettem lm317-tel de eddig nem volt vele problémám.Segítsetek hol induljak el a hibakeresésben.Előre is köszönöm.
Én már nem emlékszem melyik tápot építed, de mintha a Pioneeros rémlene. Ha a kimeneten a teljes feszültség megvan, akkor az áteresztő tranzisztorok közül legalább egy zárlatos. Azt kell kivenni. Ha előtte működött, és több tranyó is van párhuzamosan, akkor elvileg nem is kell másikat berakni helyette, mert a tesztelés idejére a maradék tranyókkal is működnie kell.
Az áramgenerátor csak úgy tűnik, hogy működik, mert ha valóban tennél a kimenetre egy terhelést, akkor azon nem érvényesülne az áramkorlátozó funkció, hiszen az is a feszültségszabályozáson keresztül fejtené ki a hatását. Ha kiveszed a zárlatos tranyót, akkor ez is jó lesz (már ha előtte jó volt).
Ismét elkezdtem matatni a szerkezetet. Cserélgettem a rossz ic-ket és az egyik cserénél ismét tudtam szabályozni a feszültséget 13V-tól lefelé, de nem tartott sokáig a siker. Mikor letekertem teljesen a potmétert felugrott 13V és jött a szokásos tünet. Elkezdtem a kombinatorikát ismét a 9 ic-vel (annyi van most itthon összesen "rossz" felirattal) és találtam még 1 sikeres kombinációt. Most 4V alá nem mentem nehogy gond legyen. A kapcsoláson csak az ic2-nél van kihasználva az offset. Megnéztem az offset az csak egy bemenet, nem saját áramköri rész. Nem értem, hogy ha mindegyiket előtte leteszteltem és ugyanúgy villogott a led (tehát jók), hogy lehet hogy kettőt felcserélek és egyik esetben működik másikban pedig nem. Elképzelhető, hogy az erősítés nem tökletes, de annyira elég, hogy ledet villogtasson?
Kivettem mind a 3 tranyót és egyenként kiprobáltam de így sem lett jó. Amúgy a 2.7.1-es tápot építettem meg. A DC kapcsolóra sem regál. Hiába kapcsolom akkor is kint van állandóan a fesz.
Hello!
Mivel a táp két fokozatból áll, válaszd külön a kettőt. Vagy is vedd ki az első áramszabályzó 317-et, és a ki és bemenetét zárd rövidre. Próbáld így, hogy a feszültség szabályzó fokozat rendesen működik-e és terhelhető-e. Ha ez működik, lehet tovább lépni. De mérni-mérni-mérni.. Puffer - IC bemenet - IC kimenet.. Fel - le - középállásban, terheletlenül és terhelve. üdv! proli007
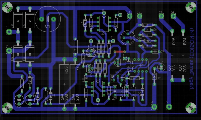
Próbálom nagyjából használható formába hozni a tápegységet (egy kis mechanika). Ennek érdekében kompletté tettem a teljes "tápegység-tömböt", amihez csak a trafó, a kezelőszervek és a műszerek csatlakoznak majd.
Még nem dőlt el véglegesen, de az asztalon való elhelyezés szempontjából praktikusabbnak tűnik egy magasabb és keskenyebb kialakítás, aminek viszonylag kicsi a mélysége. Ha közben nem jut más eszembe, akkor ilyen lesz.
Ilyenkor van az, hogy mérni kell. Az IC tápfeszültségét, referenciafeszültséget, stb.
Szia! Kiszedtem az ic-t ahogy mondtad.Ugyanaz a helyzet, amint terhelést kap leesik a fesz. Egy 30 ohmos kis dc motorral terheltem. Terheletlenül az első ic nélkül pufferen 26 v jelenik meg. Ic kimeneten alsó állásban 6V, középállásban:13V, felsőállásban 16V.Bemeneten alsó állásban 23 felsőben 26.Terhekéssel kimenet felső állásban is csak 1 V. Bemenet 21V. Előre is köszönöm a segítséged.
Hello!
Elég "értelmetlenek" a mért eredmények. - De első körben ne egy motorral terheld, hanem valami korrekt dologgal, amihez lehet viszonyítani. Leginkább egy ellenállás lenne a megfelelő. - Már a terheletlen szabályozás sem érthető. Azt normálisan 0..24V-ig kellene tudni szabályozni. Legaláb terheletlenül. Ehhez a poti alján, meg kell lenni a -1,2V feszültségnek. A poti feletti ellenálláson, pedig a poti állásától függetlenül mindig 1,2V feszültség mérhető. - De ellenőrizd azt is, hogy megfelelően van-e bekötve az LM317, és hogy az áramszabályzó LM utáni ellenálláson keresztül tényleg el jut-e a puffer feszültsége a második feszültség szabályzó LM-re. Mert jelenleg semmivel nem különb a kapcsolásod, mint amit már eddig is építettél. Azt kivéve, hogy nem volt ott a -1,2V-os lehúzás. (Ahogy említetted.) - De ellenőrizd a negatív tápfeszültséget is. üdv! proli007
Szia! Most ki fogsz nevetni de kb megérdemlem.Szóval az előbb siettségemben rossz ict kötöttem le. Ez hagyján visszakötöttem, kikötöttem a másikat. Ígyse stimmelt. Az ic To-3 as tokban van adatlapján kikerestem a bekötést és az alapján kötöttem be! ST-adatlap volt de az én icémen nincs feltüntetve semmi (vagy csak lekopott). Szóval felcseréltem az in és az adj lábakat.Most a FEsz szabálytós része működik a dolognak 0-24 ig visszakötöm a másikat is és megnézem mit produkál. köszönöm a segítségedet.
Valóban, kicsit megtévesztő az ST adatlap, de ott van, hogy top view !
Normális helyen alulról mutatják a TO3-at, mivel csak alulról látszanak a lábai.
Uhh! Ez a "top view" felirat teljesen elkerülte a figyelmemet..
Na mindegy lényeg a lényeg , hogy a hiba elhárítása megtörtént
Tovább matattam az ördögi szerkezetet. A feszültséget egész jól tudom szabályozni, így lemértem az áramot is a kimeneten. Az ic3 a felelős a leírás szerint a szabályozásáért. Viszont az érték összevissza ugrál (0,5-2A körül) ahogy tekerem az ezért felelős potmétert. Ezután ismét elkezdtem cserélegteni az ic-ket, de a szerkezet megvadult. A feszültség potmétert közép állásban hagytam, kb 11-12V állásában. Viszont a csere után a mért feszültség negatív lett. Aztán ahogy közelítettem a kezemmel elkezdett növekedni. Először azt hittem csak mindig jó ütemben nyúlok a potméterhez, de nem. Csináltam róla egy videót
Más is szívott már a dugaszolós próbapanellel !! Próbáld ki nélküle, hátha csak az a gond. A videódból azt látom, hogy valami vagy nem érintkezik jól, vagy nincs is bekötve!
Építettél egy közelítés érzékelőt?
Akkor szerintem az egyik műv. erősítő bemenete szabadon van, míg a kimenetével vezérelsz valamit. Én elkötésre tippelek, nézd át az egészet! Rajzold fel az IC-k lábkiosztását, és hasonlítsd össze. Az ilyen dugaszolós panelon nehéz jól összerakni egy kapcsolást, nagy odafigyelés szükséges hozzá, főleg, ha az ember kezdő. Szerintem nagyobb a valószínűsége, hogy működni fog a táp, ha egy jó nyákra beszórod az alkatrészeket, mint ha dugaszolópanelon próbálkoznál. Én csak kisebb kapcsolásokat dobok össze hasonló módon, de az is olyan kábeldzsungel, alig lehet átlátni.
Üdv!
A próbapanelen csak az opateszter van. Nem szedtem szét, mert még kellhet. Mivel csak egy próbapanelem van, ezért erre vezettem ki a tranzisztorokat a nyákról így könnyebb őket cserélni. Szerintem kicserélem az összes vezetéket a nyákon, ami meg gyanús azt átforrasztom. Tegnap már késő volt lehet valamit elnéztem vagy hozzáértem csak nem tudtam róla.
Picit el vagy tévedve . . .egyrészt a címzéssel, mert nem én építettem, én csak segíteni próbálok. Másrészt, ha megnézed a videót, láthatod, hogy a táp rendes nyákra készült, csak hozzá toldott valamit a próbapanelon.
A ME körül lehet valami gubanc valóban, mert vagy bemenet, vagy táp, vagy föld - hiány van.
Köszi mindenkinek a segítséget. Kicseréltem minden vezetéket, úgy néz ki megint működik rendesen. Nem tudom mit használtam. Szürke kábelben fut négy pár egyeres kb 0,5mm-es vezeték. Talán a régebbi net vagy telefon kábelhez hasonló lehet. Szerintem már blankolásnál megtörik úgy a vezeték, hogy használhatatlan. Ha valaki ilyet akar rátok sózni, fussatok!
Rákötöttem a nagyobb transzformátort is. Ezzel 0-tól 33V-ig tudtam szabályozni a feszültséget. Megnéztem az áramot is, de ott tudtam 3A fölé is menni. Ez utóbbi nem baj? Nem néztem meg meddig engedi, de azt tudom, hogy 9Anél biztosan dobhatom az ic-ket a kukába.
Örülök, hogy beindult. De kicsit zavaros vagy. Milyen 9A, és milyen IC megy ettől a kukába?
Ha nagyobb trafód van, mint 3A, akkor lehet nagyobb kimenő áramú tápod, de a végtranyókból (2N3055) akkor többet kell alkalmazni, hogy elbírja. Kb. 5A-hez már célszerű 4db 2N3055-öt beletenni (persze mindhez kell az emitter ellenállás is!) Szerk: bár így a meghajtás is kevés lehet már (BC141)
Helló erre én is figyelmes lettem de utána még egy apró módosítást készítettem méghozzá azt hogy az R18-as ellenállás értékét növeled. 100kohm -nál max 2,5A-ig tudod feltekerni az áramkorlátot.
Szia!
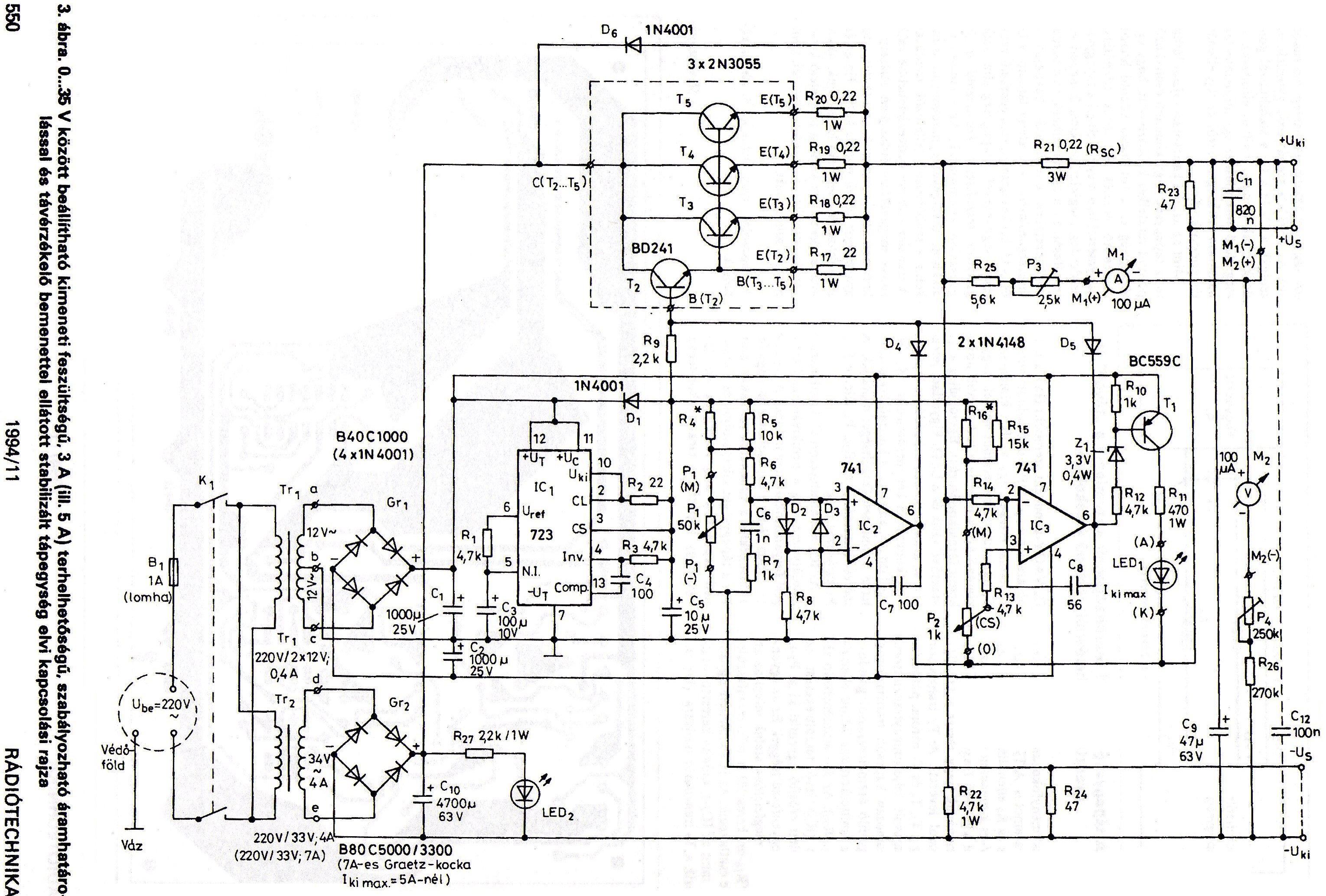
Nekem ez a táp működik - kb 1994 óta ![]() Viszont a rajzot sajnos elhagytam és amit feltettél kicsit nehezen olvasható. Megtennéd, hogy nyomtatható formában is közzéteszed? Elkezdtem learchiválni ugyanis a régi dolgaimat és nem volt kedvem visszarajzolni az egészet a panelról. A táp konstrukciója bitang jó. Én eddig még semmivel nem tudtam tönkretenni. A be-kikapcsolók 3x már megadták magukat - mindig más-más típust építettem be - de az elektronika hibátlan. Én dupla tápként építettem meg, némi BHG-s segítséggel - anno, ami főként a dobozolásra értendő. Ha kellett akksit töltöttem vele, ha kellett LED-ekhez használtam, erősítőtápként is szuper volt. kötöttem párhuzamosan a két oldalt, sorba, használtam távoli táplálásra. Soha nem volt vele gondom. Nekem 40V/4A egy oldal.
Amit én csináltam belőle, azt itt láthatod.
Illetve ha ragaszkodsz az eredetihez (pontosabban annak kijavított változatához), akkor azt mellékeltem.
Szia Storm, most láttam, hogy neked is megvan a rajz, amit jó ideje keresek. Vektoros formában is megvan esetleg? Nekem működik évtizedek óta a táp, csak anno elhagytam a rajzot, de biztosan erre az alapra épült az enyém is. Ha pedig elütne a villamos, szeretném úgy az utókorra hagyni, hogy jól van dokumentálva
Nagyon megköszönöm, ha meg tudnám kapni Igaz már a PNG is használható, de maximalista vagyok
Mikor először próbáltam nagy táppal, az első kör ic tönkrement. Legalábbis nem tudok velük mit kezdeni a tápban. Akkor 9A-t mértem rajta, de akkor rövidre is zártam benne valamit, ha jól emlékszem.
edison Köszi a tanácsot.
Nekem úgy rémlik, azok darlingtonok. Ide nem kell a nagy erősítés!
Igen darlingtonok, de az van itthon egy rakással.
Akkor nem használhatom a 3055 helyett? |
Bejelentkezés
Hirdetés |




, 



Na mindegy lényeg a lényeg , hogy a hiba elhárítása megtörtént


Igaz már a PNG is használható, de maximalista vagyok 




