Fórum témák
» Több friss téma |
Fórum » Labortápegység készítése
Nem. Sem a kialakítása, sem a tokozása miatt nem jó labortápba.
Ez az egyszerűbb verzió, most már évek óta csak ilyeneket használok. A javított vagy frissen épült végfokokat mindig erről indítom, nincs szükség a saját tápjukra, nem kell izzókkal bajlódni stb.
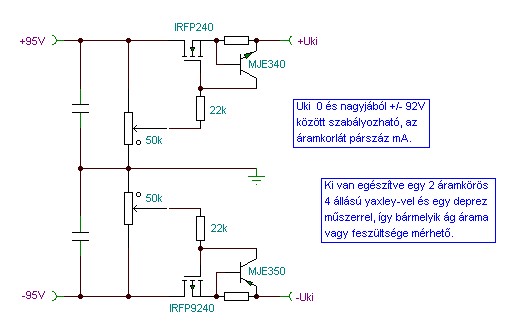
Tervezem lecserélni a műszert 4db PIC vezérelt LED kijelzősre, így mind a 4 értéket látom majd egyszerre. Szinte minden áramkör kipróbálásához ilyet használok, csak az kisebb (+/- 25V-os) és az áramkorlátja egy relével átkapcsolható. Egyik állásban párszáz mA a másikban 4A.
A választék bővítése érdekében mutatok egy egyszerű labortápegységet, amit könnyen, gyorsan megépíthetünk:0-30V 0-3A tápegység
Sziasztok.
Találtam egy elég jó rajzot egy komolyabb táphoz de van vele egy problémám. A 4 darab 2N3772 tranzisztorrol lenne szó. Ezeknek darabja kb. 1000 forintba kerül de én azt gondolom hogy itt erős túlméretezésről van szó. Így az lenne a kérdésem hogy ezt a 4 bitang erős tranyót nem-e lehetne behelyettesíteni valami olcsóbb modellekkel? Mert ez így sajnos elég drága móka lesz. Előre is köszönöm az esetleges segítséget.
2N3055-el is simán mehet!
Attól függ. Ha mondjuk fél órán át rövidre van zárva 10A-nél akkor nem túl hanem alul van méretezve, mert kb. 400W-ot kell a négy tranyónak disszipálni.
Ekkora áramokra nem éppen ésszerű áteresztőtranyós tápot csinálni, ezért találták ki a pwm-et. Annál a 10A-hez elég egyetlen 150Ft-os FET. Egyébként tehetsz bele 3055-öt is, az szinte minden régi cuccból bontható. Idézet: „...ezért találták ki a pwm-et...” Csak a szűrést nem sikerült még kitalálni hozzá. Egy ANALÓG tápegységnek nincs párja ha a kimeneti feszültség minősége alapján keressük a legjobbat.
De ha valóban kell a 10A, akkor a tranyók számát növelni kell kb. 6 -8 db-ra.
Köszönöm.
Nem hiszem hogy 10 amperen lesz üzemszerűen járatva a műszer. de ha szükség lenne rá nem lenne baj ha bírná. qvasz2 : Mármint a 2N3055-böl gondolsz 6-8 darabra? Mert még az is bőven jobban néz ki gazdaságilag mint az eredti elképzelés.
Igen. Mert igaza van Ge Lee kollégának, még az eredeti 2N3772-nek is sok az a 400W! Abból is legalább 5 db kell hozzá!!
[OFF] Tudni kell, hogy a katalógus szerinti teljesítményt 20 fokra adják meg. A tápot ahogy terhelni kezded, máris nem 20 fokos. 60-80 foknál pedig már csak a felét tudja minden tranyó, mint 20 fokon!!
Köszönöm a közreműködést , akkor belecsapok a lecsóba.
Ennek azért járj utána.
Megnézném mit művel az analóg tápod egy olyan terheléssel ami ugyan átlagban nem fogyaszt 300mA-nél többet, de közben néha 10-20us-os időkre megrángatja 5-6A-el.
Bírni fogja a 10A-t, csak olyankor ne zárd rövidre néhány másodpercnél hosszabb időre.
Sajnos nem tudom mi történhet olyankor. De valljuk be ilyen tipusú terhelést a gyakorlati mindennapok nem igen produkálnak.
Itt a háttéranyag erről a kapcsolásról. Igazábol az volt az igény hogy tudjon 0-10 amperig áramkorlátot és feszültséget 0-30 volt között. 1 szekunderrel. Ha erre van jobb elképzelésed akkor örömmel meghallgatlak. Köszönöm. Táp
Nálam bizony produkáltak. A régi tranyós tápjaim akkor kezdtek sorban tönkremenni, amikor elkezdtem róluk kapcsolóüzemű dolgokat éleszteni, kipróbálni. Ha nem a végtranyó ment tönkre akkor a meghajtója, vagy egyszerűen csak az LM324 kezdett el gerjedni, aminek szintén hasonló következménye lett. Ebből lett elegem de ez már elég régi történet.
A labortáp, attól labortáp (többek között), hogy a szélsőséges terheléseket is károsodás nélkül ki kell bírnia. Pl. javítasz egy erősítőt, véletlenül csinálsz egy rövidzárat, nem elég hogy az erősítődben elszállnak a végtranzisztorok, még a labortápban is. És ha a labortáp áteresztő tranzisztorai rövidzárba találnak menni, akkor a táp kapcsokra kirohan a nyers pufferfeszültség, ami még az eddig megkímélt fokozatokat is tönkreteszi.
Ezért kell az áteresztő tranzisztorokat jelentősen túlméretezni. Ebben az esetben az egyik szélső eset, mikor a tranzisztoroknak a teljes tápfesz mellett a teljes, mondjuk 10 A -re korlátozott áramot át kell engednie. Ez 300 W teljesítmény eldisszipálását jelenti. Nehézséget okoz az is, (ha a tranzisztorok adatlapjait figyelmesen áttanulmányozod) hogy a tranzisztor a maximális áramot nyitott állapotban viseli el, van egy disszipációs görbe, ami megmondja hogy az Uce feszültség függvényében mekkora áramot bír, mennyi ideig. Ha az áteresztő tranzisztorokat jelentősen túlméretezed (látszólag) akkor nem tudsz olyan üzemállapotot létrehozni, amitől a tranzisztorok tönkremennének, tehát üzembiztos lesz. A linkelt áramköröd üzembiztonságát a négy darab 2N3772 adja, hamarabb olvad szét a trafód, minthogy a tranzisztorok tönkre mennének. Persze lehet helyettesíteni más olcsóbb tranzisztorral is, de lehet többet kell alkalmazni, és előfordulhat, hogy az áteresztő tranzisztorok bázisát nagyobb árammal kell meghajtani. Ez lehet, hogy az egész táp újratervezését igényli.
Akkor az a régi tranyós tápegységed sz..-t sem ért, a régi tápomat autós végfokok javításával kínzom kb 15 éve és stabil mint a szegénység. A 200A-es kapcsitápot csak ritkán kell előbányászni. A kicsi analóg 10 amperes, de nagyon nagy indulóáramú erősítőket is elindítok róla ha a kimenetre ráakasztok 1-2F-nyi kondit.
Rendben.
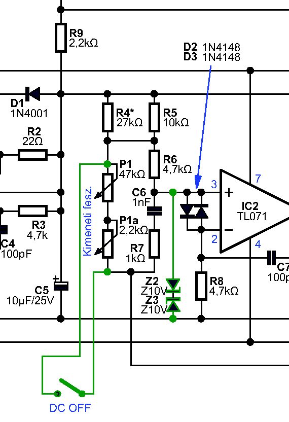
Hallgatok rátok egyenlőre ejtem ezt a projectet. Némi tanakodás után Alkotó tápjára esett a választás. (50V 5A) sokat tanulmányoztam de egy valamit nem értek. Több kapcsolási rajz is említést tesz bizonyos D11 és D12-es diódákról amik az IC2 átbillenését gátolják. Ha valaki felhomályosítana hogy ez pontosan hova kell és milyen értékkel bírnak akkor hálás lennék. Mert a szemem már többször kifolyt de nem találtam meg. Köszönöm.
ha erre gondolsz, akkor ebből a D2, D3 már eleve része volt a rajznak, ami a műveleti erősítő bemenetére jutó feszültségkülönbséget limitálja nagyjából 0,7V-ra. Illetve Attila86 tanácsára került be Z2, Z3 dióda, ami nélkül működik a szerkezet, de többször előfordult, hogy a DC-OFF gyors ki-be kapcsolgatásakor, vagy a poti hirtelen lehúzásakor nem történt meg a "feszültség-követés".
Tudom , közbe rájöttem. *
Hello!
Kifejtenéd, hogy egy kapcsoló üzemű tápegység szabályzó köre mennyiben más, mint egy analóg tápé? üdv! proli007
Sziasztok!
Éjjel 2-kor elindult a digitális tápegységem (Elektor 2001-es újság PIC-es kivitel. 3 db forrasztási "hiba" volt benne Nem kevés időbe telt amíg rájöttem.... Néhány kép a műről (Csak a PDA-m volt kéznél, ezért a képminőség)... A dobozba beszerelve Attila86 analóg labortápegysége már készen.
Igazan szep es tetszetos munka.
Mint itt minden munka.
Sziasztok.
Azt szeretném kérdezni hogy az Alkotó féle (50V 5A) tápegységben ha a 2N3055 tranyók ha egy hűtőbordán vannak akkor kötelező a kiszigetelésük , vagy csak javasolt , vagy pedig teljesen lényegtelen hogy ki van-e szigetelve. Köszönöm.
Mivel ugyan arra a pontra kapcsolod az összes tokot, ezért nem kötelező kiszigetelni. De akkor a bordán a bejövő 60V rajta lesz! Ha ezt felcsavarozod a készülékházra, akkor már azon is ! Ezért, bár nem kötelező, de CÉLSZERŰ szigetelten szerelni! Arról nem beszélve, hogy a 60V már éppen túl van az érintés védelmi határon is, vagyis előírás szerint nem lehet a készülék dobozán!
Sziasztok.Egy labortápegységet szeretnék építeni.. szereztem nyákrajzot és kapcsi rajzot is..(CSATOLVA)
szeretnék megkérni valakit h ellenőrizze le nekem hogy minden rendben van e velük, mert nem szeretném fölöslegesen megcsinálni a nyákot meg akkor nem használom fel a dobozt amit kinéztem neki.a válaszokat előre is köszönöm. Sziasztok.
Hiba az ön készülékében van....
A kitömörítés után van egy Labortáp.sch és egy Labortáp.brd nevezetű állomány. Az Eagle 5.10 gond nélkül nyissa. A panelon van egy olyan felirat, hogy Nagy Tamás (Edison14)....... |
Bejelentkezés
Hirdetés |







Nem kevés időbe telt amíg rájöttem....








