Fórum témák
» Több friss téma |
Fórum » BEAG AET 250-453
Nemis lehet meg, mivel kettőstápról működik!
Merj feszultseget a kimeneten a biztositek elott. Ha kb 0V van akkor a vegtranyok jok.
Erdemes azomban az osszes tranyot kiforraasztani es megmerni, nagyon instabil vegfok ez a 250 es, a meghajtok is szeretnek elszallni benne.
Viszont ezzel ugyanazt írod, amit nálam kijavítottál.
Vagy szerinted +34 és -34 között nem nullánál lesz a felezővonal?
"Meg kéne nézni a kimeneten a féltápfeszt, ha nincs meg, akkor a végtranyókat, meghajtókat.."
Nekem ebbol az jott le, hogyha nincs feltapfesz a kimeneten akkor hibas a vegfok. Ha nincs meg a feltapfesz, akkor nagy valoszinuseggel a vegtranyok jok, tehat nem azt kell megnezni. Ezert irtam amit irtam.
Én meg arra céloztam, hogy a nulla a fél ebben az esetben.
Nade a nulla nem tapfesz. Ha van egy nulla volt kimenetu tapod akkor most van tapod vagy sem? Kis filozofia...
Mivel a beag végfokaiban nem volt védelem így teljesen biztos hogy végtranyó és meghajtó tranyó csere.
Hajdan mi is utánépítettük illetve volt is ilyen erősítőm nem is eggy , de meg kell hogy mondjam eléggé necces végfok.Eredetileg +/-34V-ra lett a végfok csinálva de hogy miért sosem értem mert annó a 2n3055 csak 60voltos volt a bc301/303 is csak 60voltos.Na jó lettek utánna 100V-os 2n-ek meg a bc-ket is kiváltották de a végfokok alapból határfeszültségen üzemeltek. Ehhez még hozzávesszük azt hogy annó 220-volt a konektorban nem (230 jóesetben) akkor nem is csodálkozom hogy az első adandó alkalommal elpatkolnak ezek a végfokok. Strapabíróbb tranyókkal esetleg rendbe lehet őket tenni de szerintem nem éri meg. Az én véleményem az hogy a végfokmodul ki és egy tda7294 a helyére és csókolom.
Hm, érdekes kérdés, de tápáram azon is folyik, a feszkülönbség meg mindig csak viszonyítás kérdése. Viszont az erősítő tényleg akkor működik jól, ha a két tápfesz felét produkálja a kimeneten, hogy ez most 0V-ot jelent, az AET-230-nál meg 29-et, az csak némi könnyebbséget és egy elhagyható csatolókondit hoz magával.
A feszultseget szoktak ugye Potencialkulombsegnek is nevezni. +-34 volt potencialkulombsege 68V. Ennek a fele 34V
És 34-34=0
Szisztok! A forumban ezt a témát találtam még "frissnek" és gondoltam megkérdezlek titeket!
A gondom az, hogy vettem 1 db TDA7560-as IC-t. És hogy szép legyen az áramkör Eagle progival szeretném megtervezni, csakhogy, ami ír az IC adatlapja "FLEXIWATT25" nevü toknak a lábkiosztását nem találom az Eagle-ben. Tudtok segíteni, hogy honnan tölthetem le vagy milyen néven keressem?? A válaszokat előre is köszönöm.
Még eszembe jutott, hogy mivel eredetileg 4x45 W teljesítményű az ic, ezért gondoltam rá, hogy hídba kötve lehetne használni, és nagyobb lenne a teljesítménye.
Az a gondom, hogy ilyenfajta megoldásról nem találtam semmit sem interneten ![]() Ha valaki erről is tud információval szolgálni, azt is megköszönöm.
köszi, hogy szóltál, legközelebb figyelni fogok jobban.
Mind a 2 oldalt zug és egyből leveri a biztiket akármilyet teszek bele:S pedig 34,8Vés 33.7Va feszűltség
A kimeneten van 34,8 a testhez képest? Mert akkor természetes, hogy nem működik.
Akkor ha ertesz valamennyire a tranzisztorok lelki vilagahoz, fogod magad es elkezded oket kimeregetni.
Amelyik rossz, csere. A masik lehetoseg hogy a vegfokban az osszes tranyot kicsereled. Van benne kb 5 db, es nem egy veszes osszeg ha mindet megveszed, de valszeg valamelyik 2n3055 vagy bc300 -vagy mi van benne- szallt el. Aztan ha megvagy vele, akkor a 2 potmeterrel beallitod az eloirt feszultsegeket.
Én is a második lehetőséget ajánlom, félevezetőket ki, és csere, következetesen. Az elkókat sem árt.
Hello én lehetséges hogy tudok segiteni ha gondolod és foglalkozol még vele
Hellotok egy rádióból sikerült kibányásznom egy TDA 1083 - as IC-t. Szeretnék belle építeni egy URH rádióvevőt. Ehhez keresek kapcsolást. Ami az adatlapban van az nekem nem felel meg, mivel az AM vételre is alkalmas, arra nekem nincs szükségem. Előre is kösz
Van egy erősítő, az első magyar tranzisztoros, hi-fi adatokkal rendelkező BEAG AET 250. - Ezzel kapcsolatban írnék le egy-két tapasztalatot. Egy másik fórumról copy-paste-ezem a korábbi hozzáröffenéseimből kettőt...
Ebből az erősítőből nagyon-nagyon jó és szép zenei hangot lehet kihozni, nagyon kis és egyszerű módosításokkal, amelyeket a későbbeikben részletesen le fogok írni. "Csak" 4 féle banális, de könnyen orvosolható baja van gyárilag.... Nem utolsó sorban a mérési eredményei is lényegesen jobbak lesznek, de akkor sem lesz egy preciziós szerkezet. Először nálam egy NAD 3020-assal (eredeti, Menő Manó) mérkőztettem és a Qualiton egy szempillantás alatt lemosta a színről.... Utána egy Kenwood KA-7020-szal teszteltem, íme a kép róla: Bővebben: Link a módosított Orion HS 40-es hangfalaimmal (lásd Orion HS 40 topic) és úgy hallottam, hogy mintha néha a Qualiton szebben, zeneibben szólt volna. A forrás egy Kenwood DP-5020-as CD-játszó volt, amelynek a jelét kettéosztottam, hogy ne kelljen ide-oda dugdosni, valamint az erősítőket is egy négyáramkörös kapcsoló segítségével tudtam AB-zni. Ezek után elvittem egy haveromékhoz, akinek szintén Kenwood KA-7020-asa van és egy Kenwood DP-8020-as CD-játszója és JM-Lab Electra 926 hangfalai. Mondanom sem kell, hogy körberöhögött, mikor meglátta a Qualitont. Vittem az AB-ző kapcsolót is és nem mondtam meg, amelyet a kezébe adtam, hogy kezelje ő, de én kötöttem be mindent, hogy ne tudja, mikor mi szól. Tehát az általam hozott Kenwood KA-7020 és a Qulaiton mérkőzött. Nem sok idő kellett hozzá, hogy az egyik kapcsolóállást hozta ki jobbnak. Amikor megmondtam, hogy ez a Qualiton, nem akarta elhinni. Közben jött még valaki a szeánszra és neki is ugyanígy a kezébe adtam az AB-zőt és nála is ugyanaz volt az eredmény. Részletesen meg is fogalmazta, hogy az adott kapcsolóállásban szebb, részletezőbb, teresebb a hang. Azt mondta, hogy hasonlít egy kellemes, részletezős csöves hangra. (A Qualiton hangja!) Ezek után a két Kenwood KA-7020-ast hallgattuk össze, azt, amelyik nálam volt és a haveromét. Amelyik nálam volt, ki kellett cserélni az egész végfok-tranyó készletét, mert korábban leégették és javították, de nem egészen szakszerűen, mert szedett-vedett végtranyók kerültek bele. Tőlem pedig kapott 30 megás Toshiba 2SC5200 és 2SA1943 páros végtranyókat és a keresztáramokat is beállítottam. A két Kenwood közt nem volt jelentős különbség, mondhatni, inkább csak statisztikiai, de egy kicsit a toshibás végfokút hallották jobbnak. (Ezek után nem láttuk értelmét a Qualitont újra mérkőztetni a vendéglátó haverom KA-7020-asaival.... Egyébként a másik vendég pedig a másik, a toshibás KA-7020-as tulajdonosa, aki már elég sokmindent épített, a DIY oldalak egyik szolops tagja is egyben.) Mielőtt a részletes feljavítását leírnám a Qualitonnak, a sors úgy hozta, hogy egy vagy két Qualitont kapok néhány napon belül és azokon is elvégzem ugyanezeket a MOD-okat, mert egyrészt úgy érzem, hogy szükségem lesz egyre mindenképpen, másrészt pedig szinte tényleg hihetetlen, hogy ez ennyire jól tudjon szólni.... Ha a másik kettővel is ugyanezt sikerül elérni, akkor már én is elhiszem..... :--)))) Mostanra készült el a két BEAG AET 250 MOD-ja, egy kedves fórum-társam jóvoltából, aki olvasta a korábban leírt Orion SE 260 MOD-ot és ezen felbátorodva úgy döntött, hogy próbaképpen elhoz nekem egy ilyen készüléket, amellyel bizony, nem kevés dolgot kellett csinálni és ezeket megcsinálva, a korábban már a Retronom-on részletesebben taglalt hangminőséget maradéktalanul meg is tapasztalhatjuk és, mint akkor írtam is, ebből az első, magyar, tranzisztoros, hi-fi erősítőből egy audiofil-közeli vagy high-end-közeli erősítőt lehet csinálni. A tesztelést még folytatni fogom és a más készülékekkel történő összehallgatást is, mert érdekes és tanulságos. Ha ezzel az erősítővel nem házat akarunk bontani, ha számszerűen nem a wattokra megyünk rá, akkor nagyon is kellemes meglepetésnek lehet tanúja, ha valaki végigcsinálja a MOD-ot. Ennek az erősítőnek eredeti, gyári állapotában az alábbi bajai vannak, amelyeket mindkét példányon tapasztaltam, de minden kijavítható. A hibák a következők: 1. Instabil magasfrekvenciás viselkedés, gerjedékenység, amelynek oka az egyrészt gyárilag, a kapcsolási rajzban nem is szereplő egyik alkatrész sorozatosan rossz helyre történő kerülése, amely gerjedékenységet okoz, valamint a +/- tápfeszt is egymáshoz képest is ?meg kell támogatni? egy szűrőelkóval, továbbá az erősítő bemenetén is célszerű egy nagyfrekvenciás védelem. 2. Mély- és magasfrekvenciás átviteli egyenetlenségek, amelyért elsősorban (különösen a mélyért) az előfok hangszínszabályzó köre a felelős, másodsorban a pedig a potméterek nem megfelelő együttfutásából erednek, amelyeket kedvező esetben ki lehet javítani potméter-csere nélkül is. Ehhez a javításhoz mindenképp függvénygenerátor és oszcilloszkóp szükséges, de bizonyos részletek elhagyásával nem feltétlenül. 3. Brummosság és zavarérzékenység, amely a testelések, a tápellátás és a szereléstechnika nem megfelelő kialakítása miatt van. Továbbá a huzalozás rossz áthallási tulajdonságokat is eredményez. Új, kisebb méretű, de azonos értékű kondik beépítésével és ezzel összefüggésben a testelések, a tápellásás és a huzalozás új kialakításával ez a hiba teljes mértékben megszüntethető. A kb. 40 éves elkókat amúgy is érdemes kicserélni, működési biztonsági okokból is, ezeket a kék MEV-eket pedig különösen, mert akármikor váratlanul fel is robbanhatnak, már láttam ilyet! 4. Különben célszerű még a készülékben az összes elkó kicserélése is, leginkább hangminőségi okokból kifolyólag. A csepptantál csatolókat nem szükséges cserélni, azok jók. Ezeknél a MEV-eknél már bármilyen, manapság, bármely boltban kapható elkó lényegesen jobb. Ha ezt megtesszük, kb. ugyanazt a hangminőségi és hangkarakteri javulást kaphatjuk, mint a korábban leírt Orion SE 260 MOD kapcsán. (Ebben a készülékben lényegesen kevesebb van, mint az Orionban...) 5. Gyenge RIAA-korrektor. Szabad a választás, kinek mi tetszik, de ennél a gyárinál szinte csak jobbat találhatunk, ha valaki valami jobbat szeretne beletenni... A részletes leírásban egyet taglalok. Kétségtelen, hogy ezek nem egyszerű átalakítások, illetve inkább munkaigényesek, de nem vészesen drágák és a végeredmény szempontjából mindenképp megéri. Ha valaki attól félne, hogy sterilizáljuk, "kiheréljük" az erősítő hangját, az téved, bizonyítja ezt a korábban leírt szeánsz is. Mint ahogy ott is olvasható, természetesen a hangkaraktere változni fog, mégpedig előnyére, sőt, épphogy nem steril hangot kapunk. - Hogy leginkább miért is? Az erre vonatkozó részletek a részletes leírásban kaphatjuk meg a választ. Nekem a MOD nem egy észnélküli tuningot jelent, ahol mindent és mindenhogy kicserélünk, átalakítunk, megvariálunk, hanem egy olyan, az ésszerűségi határokon belül maradó, az eredeti funkciókat és kezelőszerveket mind megtartó, és azokat kijavító vagy feljavító átalakítás, amely tényleg csak arra koncentrál, hogy a konstrukciós hibáktól megszabaduljunk és bizonyos paraméterek jobbak legyenek. Továbbá, fontos szempont az eredeti állapotnak a lehető legegyszerűbb visszaállítása is, ha épp arra lenne igény. (Jelen esetben ennek nincs értelme...) Most pedig rátérek a részletes javítási leírásra. Ad. 1.a.) Ha kiszedjük a végfok-paneleket, talán található a panelek alján egy 33 pF-os kis kapac, amely, ha jó helyen van, akkor a T4 bázisa és a kollektora közt van, ha pedig rossz helyen, akkor a T1 bázisa és kollektora közt. A kapcsrajzon a jó helyre rajzoltam be. Ha a 33 pF rossz helyen van, akkor ez gerjedékenységet okot, amit függvénygenerátorral és szkóppal és egy 8 ohmos műterheléssel könnyedén ellenőrizhetünk, ha bevezetünk egy 10 kHz-es négyszögjelet; láthatjuk, hogy az élek után csúcs keletkezik. Először nem is értettem, hogy ez miért van benne ez a kapac, hiszen a T1 PNP-tranyó, tehát a kapac épp nagyobb frekiken fogja jobban nyitogatni... Aztán szereztem egy másik AET 250-t is, ahol az egyik végfok-panelen ez a kapac jó helyen volt, de a másik csatornában szintén rossz helyen. Ekkor esett le, hogy ezt nagy valószínűséggel sorozatosan elszúrták a gyárban... Ha a műterhelésre ráakasztunk még egy 1,5 µF-os kondit is (ne elkót!), akkor csúnyán be is gerjed, még a tranyókat is lehet hallani, ahogy visítanak, úgyhogy eben az üzemben inkább ne is kínozzuk... Egészen kis jelekkel is nézegethetjük, az eredmény ugyanaz, én 60 mV-tal kezdtem, ez kb. 1 W teljesítményt adott a végén. (Kis számolás: a végfok erősítése kb. 50-szeres, aki dB-ben szereti: 34 dB. Az 50 W-nak megfelelő fesz-érték a végén: 20 V, tehát a végfokra ráadható maximális bemenőfesz: 400 mV. Ha e fölé megyünk, szerencsés esetben akkor sincs semmi baj, mert a végfok határolódik a tápfesznek megfelelően, tehát a szinusz csúcsát levágja. Tehát, a kis 33 pF-os kapacot helyezzük át a T4 bázisa és kollektora közé. - Ez egy nagyfrekis gerjedésgátló kapac, amelyet meghajtókra szoktak tenni, ahol már az impedancia kezd kisohmossá válni, amely, ha helyesen van megválasztva, az eredeti frekimenetbe nem is szól bele, alaposan megnéztem, TIM-et nem okoz. (Tranziensintermodulácós torzítás; még az Orion SE 260 MOD-ja kapcsán már emlegettem. Ez könnyen ellenőrizhető, ha a szinusz-generátort végigtekerjük, egészen magas frekiken is több fesz-szinten és szkóppal nézzük a kimeneten a szinuszt. - Ha a magas frekiken eltorzul, akkor van TIM és még IM is lehet...) Tehát a 33 pF-nál nagyobb értéket nem célszerű beletenni. b.) Még egy dologra lettem figyelmes: ha növelem a bemenőjelet a 10 kHz-es négyszög vagy nagyobb freki esetén, akkor a vízszintes szakaszokon egyre jobban látható hullámosság. Ez tovább növeli az instabilitást, de gerjedékenységet ugyan nem okoz, viszont lehetnek kellemetlen hatásai a hangminőségre vonatkozóan. Ezt úgy szüntethetjük meg, hogy a végfokok +/- tápfeszének a becsatlakozásait átkötjük egy 470 µF / 100 V-os elkóval, amit a kapcsrajzba be is rajzoltam. Ez az elkó még könnyedén elfér alulra is és célszerű minél rövidebb hozzávezetéssel megoldani. c.) Ellenőrizzük vagy szükség esetén állítsuk be a nyugalmi keresztáramot és a kimeneti ofszet-feszültséget. - Kicsit körülményes a dolog, mivel két mérőműszer is szükséges hozzá, az egyiken áramot, a másikon feszültséget kell mérni és meg is kell bontani az egyik tápellátási ágat és az árammérőt közbeiktatni, mindenféle bemenőjelet szüntessünk meg és a hangerőt teljesen csavarjuk le, valamint szedjük le a műterhelést és a helyébe tegyük a másik műszert, amellyel a kimeneti ofszet-feszültséget mérjük (egyenfesz és a legalacsonyabb méréshatárban). A nyugalmi keresztáramot 90 mA-re választom, szerintem ennél többre nem érdemes, kevesebbre ugyan lehet, kis bemenőjelnél ekkor még 50-60 mA-nél sem tapasztaltam keresztezési torzítást, de az alá nem mennék. Hogy miért éppen 90 mA? - Mert ez még a kézmeleg állapoton belül van és szerintem bőven elegendő. (Ha valakinek lenne valami nyomós érve erre vonatkozólag, hogy több legyen vagy kevesebb, ne titkolja! :--)) A keresztáramot a középtájon lévő, az ofszetet a másik potival állíthatjuk. Tehát, figyeljük a bekapcsolástól számítva, hogy hogyan növekszik az áram, ekkor az elején még érdemes kb. 70 mA-t beállítani, mert később úgyis fel fog szökni 90-ig. Az a tapasztaltat, hogy kicsit lassan állnak be a munkapontok, várjunk türelmesen, akár 3-4 percet is. Ezután nullázuk ki az ofszet-feszt, maradjunk +/- 50 mV-os hibán belül. Majd 3-4 perc elteltével mindezt megismételjük. Ha minden jól megy, 3-4 perces időközökkel ezt még 4-5-ször el kell játszani, hogy stabilan, hosszú időre megmaradjon a 90 mA és a közel 0 V. (Ezt hívják iterációs beállítási módszernek :--)) Ha mindennel végeztünk, a végfok-modulokat úgy érdemes visszacsavarozni a rácsra, hogy a trafótól a lehető legtávolabb legyenek. d.) Az előző MOD-okat mindenképp javaslom mindenkinek, akinek ilyen készüléke van és használja, mert így mindenképp stabilabb és jobb hangúvá válik! Még egy dolgot megtehetünk, hogy teljesen kivédjünk minden nagyfrekis zavart és esély ne legyen arra vonatkozóan, hogy bármi zavar vagy instabilitás keletkezzék: tegyünk egy RC-osztót a hangerő-potira, melynek értékei: 2,2 kohm és 33 pF (lásd a rajzon). - Mérések és számítások is igazolják, hogy még a szokásosnál nagyobb meghajtó impedancia esetén sem szól bele károsan az átvitelbe és négyszögátvitelt is szépíti. Egyébként a végfokok frekiátvitele meglepően jó és tiszta, a ? 3 dB-es tűrésmezőből vizsgálva: kb. 25 Hz-től egészen 80-100 kHz-ig terjed. (Majd később láthatjuk, hogy még a 25 Hz alá is mehetünk! :--)) Ha minden sikerült, végezhetünk ellenőrző méréseket is, hogy megtudjuk, tényleg minden rendben van-e. A 8 ohmos műterheléssel és vele párhuzamosan az 1,5 µF-os kapaccal, nagyobb bemenő-jel mellett is megnézhetjük, mit produkál szinusszal, négyszöggel és egyéb jelekkel is. Ha van egy 200?500 uH-s tekercsünk, akkor azt a műterheléssel sorba kötve megnézhetjük, mi történik, nem gerjed-e be. Bevallom, próbáltam így is, úgy is, próbáltam a gyári visszacsatoló hurkon változtatni, de csak rosszabb lett, ha jobb volt kapacitíven, akkor rosszabb induktíven és fordítva. Az a tapasztalat, hogy ez a végfok eléggé érzékeny a reaktív terhelésekre, nagy valószínűséggel egy kockadiagramos komplex impedanciamérésen könnyen elcsúszna, ennél az Orion SE 260 végfoka lényegesen stabilabb, bár az abban lévő végtranyók is 3 MHz-esek. De gyorsan hozzá is teszem, hogy nem szabad nagyon a mérések rabja lenni, mert, mint tudjuk, nem mindig esnek egybe a hangminőséggel! - Különösen mostanában, amikor pl. 8 %-os THD-jű, de fantasztikus hangú, 300B-s, csöves erőlködőkről regélnek itt-ott... Azt a 300B-st azért megkergetném egy kis komplex terheléssel a nyakában, jól megkozkáznám...... :--)) Az sarkallt arra, hogy ezzel a BEAG matuzsálemmel behatóbban foglalkozzak, hogy, mint korábban írtam, ebben, a feljavított állapotában, nála márkásabb és drágább készülékeket képes volt megverni. Ad 2.a.) Sokszor nem is gondolnánk, hogy egy erősítőben nemcsak a végfokkal vannak gondok, hanem az előfokkal is... Ha a hangszínszabályzó-szerveket középre állítjuk, a gyenge mélyfrekvenciás viselkedésért itt egyértelműen az előfokot tehetjük felelőssé, de kis mértékben a végfok is hibás, viszont ahhoz ebből a célból nem célszerű hozzányúlni, mert akár huppogós gerjedés is felléphet, ha áthágjuk a stabilitás kritériumait.... Tehát az előfok irányából kell megragadni a problémát. A legegyszerűbb, de cseppet sem elegáns megoldás az lenne, hogy a lineáris üzemet megközelítőleg, a mély-potival ráemelnénk kb. 1/6-od vagy inkább egy negyed fordulatot. Középre állítva viszont, ahogy mértem, minkét készülék mindkét csatornájában a mélyfrekis átvitel elég gyenge, kb. 50-80 Hz-től visz át a ? 3 dB-es tűrésmezőből nézve. - Ez már hallható és hiányérzet-keltő is lehet. Ha az előfok-rész kapcsrajzát nézzük, kérdőjeles ellenállásokat és kapacokat láthatunk ? igen, mert ezeket mérésekkel kell megállapítani, úgymond ?behangolni? mégpedig 100 Hz-es vagy annál valamivel alacsonyabb frekijű négyszögjellel.(Elnézést, a rajzot kicsit elrontottam: a jobb felső sarokban az egymás alatt lévő két ellenállás számai helyesen: 12-13-14 ? tehát nem a mély-potira, hanem a magasra vonatkozik, azt majd a b.) pontban taglalom.) Ahogy beleméregettem az előfokba, ilyenkor szinte adja magát, hogy rögtön a fokozatok közti csatolókondik értékét kezdtem növelgetni, de nem vezetett eredményre. A hiba mindenképp a hangszínszabályzó-körben van, de könnyedén kijavítható, ha a 9-10-es és a 15-16-os pontokra beteszünk egy-egy 470 kohm, vagy 820 kohm értékű ellenállást. Ezt még azoknak is javaslom, akiknek nincs semmilyen mérőműszerük, mert le merem fogadni, hogy minden AET 250-esnek ez a hibája megvan. Mindez nem potméter-hiba, azt is ellenőriztem, sőt, még csak nem is potméter-együttfutási hiba, hanem egyszerűen el van tolva az előfok... Az igaz, hogy ekkor a csökkentő állásban kevesebbet fog szabályozni, de talán nem nagy baj.... Miért is 470 kohm? vagy 820 kohm? - Ha 470 kohmot teszünk bele, akkor az előfok mélyátvitele már pár Hz-től benne van ugyan a ? 3 dB-es tűrésben, de a végfok ekkor még csak kb. 25 Hz-től lesz benne. Ha a 820 kohmot választjuk, akkor kicsit csalunk, ugyanis az előfok egy kicsit kiemel, de a végfokon mért átvitel már 15 Hz-től jó lesz. - Ez ízlés kérdése, én a 820 kohmot választottam. A további ?finomhangoláshoz? viszont már mindenképp szkópra és generátorra van szükség. Ha potméter-együtfutási hiba van, akkor ezektől az értékektől némileg kissé eltérni szükséges. A kikapcsolhatatlan hangszínszabályzós erősítőkkel mindig egy kicsit nehezebb a helyzet, mert a sávszéleken nehéz megtartani a jó futásiidő-karakterisztikát. Itt is ez a helyzet. Elő tud állni, hogy a végfokok kimenetén, a 8 ohmos műterheléssel mért 100 Hz-es négyszögjel vízszintes szakaszai a fel- és a lefutó élek közelében kicsit csúcsos és ívelt vagy gömbölyödött lesz, amelyeket a rajzon látható kapac-értékekkel tudunk kiküszöbölni. Mindkét erősítő egyik csatornájában volt ilyen probléma; tetőesése már ugyan lehet, de annak is egyenesnek kell lennie, semmilyen más alakzatot nem vehet fel. b.) A magas-potiknál 10 kHz-es mérőjellel nézegethetjük a futásiidő-karakterisztikát. Ha a középállásban a jel az élek mentén csúcsos vagy emelkedő, akkor a 12-13-14-es és a 18-19-20-as pontokra 300 kohm ? 100 kohm közötti ellenállásokat tehetünk. Ha ennél kevesebb kellene, akkor ne így csináljuk, hanem a poti másik végéről, sorosan tegyünk pár kohmos ellenállást. A magasfrekik esetében a potméter-együttfutási hiba sokkal kényesebb, mint a mélyeknél. Ellenőrizzük a méréseket más frekiken is, magasabb, közepes és mélyebbeken is, ha szükséges, igazítsunk a dolgokon.... Ha mindennel megvagyunk, tapasztalhatjuk, hogy az előfok átvitele pár Hz-től egészen kb. 100 kHz-ig a ? 3 dB-es tűrésben benne van és, ha minden rendben van a végfokokkal is, akkor azokon, a 8 ohmos műterheléssel mérve is az átvitel a 80-100 kHz-ig is elmegy. c.) Még egy dolgot megtehetünk, ha már az előfoknál tartunk, de feltétlenül nem szükséges, ez csak talán az én heppem... :--)) - Nekem nagyon nem tetszik az a megoldás, amikor a balansz-potméterben, középállában eltűnik a jelnek a fele.... - Itt is ez a helyzet, tehát a rajzon jelölt helyekre tettem egy-egy 1 kohmos ellenállást. (Elnézést, a földelési rajzon ugyanitt 1,5 kohm szerepel, de végül is mindegy, az eredmény ugyanaz lesz.) Persze, alaposan megmértem, hogy ez nem okoz-e valami zavart, esetleg nem terheli-e meg károsan az előfokot, de szerencsére abszolút nem. Ezzel a dologgal azt nyerhetjük meg, hogy növeljük az erősítő bemeneti érzékenységét, tehát kisebb jelekkel is jól ki fogja hajtani a végfokot. Ezzel a beállítással középállásban a jel nem a felére, hanem csak kb. 80 %-ra esik vissza, továbbá a középállás is precízebb középállás lesz, tehát, ha egy kicsit idébb vagy odébb állítom, az akkor is középállás marad, azaz, a szabályozási tartománya ugyanúgy teljesen meglesz, mint korábban. (Talán érthető voltam.... :--)) Egy kis számolás: az előfok fesz-erősítése kb. 3-szoros (dB-fan-eknek: ez 9,5 dB :--)) - tehát, ha a végén, a balanszon eltűnik ennek is a fele, akkor az nekem nem tetszik... Az eredeti bemeneti érzékenység, amely a balansz-szabályzó középállásában az 50 W-ot 8 ohmon kihajtja: Umax / Avégfok / (Aelőfok * 0,5) = 20 / 50 / (3 * 0,5) = kb. 270 mV. Ha a balansz-potméterhez az 1 kohmot betesszük, akkor ez az érték kb. 170 mV-ra csökken, mert a 0,5 helyett 0,8 tizeddel számolunk, ami kedvezőbb adat. (Igaz, manapság, amikor a CD?játszók már voltokat szolgáltatnak, lehet, hogy nincs túl sok értelme ennek a módosításnak...) Sajnos, beleütközhetünk abba a problémába, hogy nagyon magas bemenő jelszint esetén, ha halkan szeretnénk hallgatni, a hangerő-potit nagyon le kell tekerni, ahol már komoly együttfutási baja van, de ezt korrigálhatjuk a balansszal, csak kissé kellemetlen... (Talán, ha beletennénk egy precíziós potit, akkor megoldódna, viszont.... ez egy BEAG AET 250 erősítő, tehát nem érdemes rá vagyonokat költeni. Ha már valamit mindenképp cserélni szeretnénk, akkor ez a monitor-kapcsoló legyen, amely azért eléggé durván gagyi, érdemes lenne talán valami billenőt betenni a helyére.........) Ad 3. A készülék testelését, tápellátását, huzalozását teljesen meg kell változtatni, hogy brumm-mentes legyen és az áthallási paraméterek is javuljanak. (Nemcsak a két csatorna szól át egymásba, hanem pl. a különféle bemenetek is!) Ez elég munkaigényes dolog, de megéri megcsinálni. a.) A brumm-mentesített testelésre és a tápellátásra vonatkozóan mellékeltem a kapcsrajzot, a testelési rajzot, amelyekben minden benne van részletesen és a fényképeket is. Szerencsére ez nem okozott akkora fejtörést, mint az Orion SE 260 esetében, ahol, mint ahogy korábban már írtam, elkövették azt a hibát, hogy a bemeneti jeleket körbekergették az egész készülékben és az előfokot a nagy toroid közelébe helyezték és ezeknek a hibáknak a kijavítása komoly fejtörés eredményeképpen hozta meg a kívánt eredményt. Itt, az AET 250 esetében ?csak? rendesen meg kellett csinálni a testelést és a tápellátást. Az egyik képen látszik, hogy a fesz-stabilizáló panelen egy fólia-kivágást kellett eszközölni, ugyanis eredetileg a Grätz és a nagy szűrőelkók között menő vezetékről csatlakoztatták ki a feszstab panel részére a bemenő-feszültséget. - Ez nagyon durva hiba, mert a nagy kondik töltőárama azon fut keresztül és ronda zavarokat eredményez. Alapszabály, hogy minden szűrést igénylő tápfeszt csak a nagy szűrőelkó után lehet bekötni, esetleg további szűrésekkel kiegészítve. - Ugyanez vonatkozik a földelésekre, tehát, a nagy elkók utáni közös földpont után szabad csak lekötni a sasszira és onnan tovább kötögetni. Még egy test-pontot kialakíthatunk: a PHONO-bemenethez legközelebb eső csavart képezhetjük ki erre a célra, hogy a külön testeléssel ellátott lemezjátszókat is be tudjuk kötni. A későbbi gyártású készüléken van ugyan egy test-pont a hálózati kábel mellett, de a tervezők nem gondoltak arra, hogy mi van, ha nem ér el oda a lemezjátszó testelő vezetéke, mint ahogy az enyém sem.... (Ha a konstruktőrök talán összepakolták volna a négy nagy kondit egy kupacba és azt az ötödiket, a 2200 µF-oast rátették volna a feszstab-ra, ahogy én is feltettem.... - No, de késő bánat, már nem érdemes ezen keseregni....) Tehát, a lényeg: a rajz szerint célszerű eljárni, hogy minden zavart kivédjünk. A Grätz-re nagyon célszerű rátenni 4 db 220 nF-os kondit, ugyanis a diódák kapcsolási tranzienseit a legrövidebb úton megvagdossa. (Bocsánat, kissé talán zavaros és nem szépek a rajzok, valamint a vezeték-keresztmetszetek sem mindig logikusak, úgyhogy ez utóbbit máris javítanám: a trafóról a sasszi-földre menő vezeték keresztmetszete legyen 1,5 mm2; a Grätz-től a szűrőelkókig: 1 mm2, a végfokokba menő +/- tápvezetékek 0,75 mm2, de a test-vezetékük 1 mm2, a hangszóróhoz menő vezetékek 0,75 mm2, a többi vezeték esetében elég a 0,5 mm2.) Célszerű bekonstruálni biztosítékokat, ahová rajzoltam, még az izzós áramkörbe is, mivel ez a trafó nem túl erős, szegényke eléggé a határon van, de arra itt hely sincs, hogy ki lehessen cserélni nagyobbra.... A feszstab-panel 0,5 A-es biztosítékául felhasználhatjuk az eredetileg rajta lévő 3,15 A-es bizti foglalatát, ha onnan kötjük be a szükséges tápfeszét. (Ha nem jól látszanak a rajzok és valaki igényelne belőle, jelezzen nekem, az e-mail publikus.) A fényképeken, a két készülék belseje is látszik, hogy mennyivel megváltozott, hogy a nagy szűrőelkókat eltávolítottam és lényegesen könnyebbé is vált a földpont kialakítása, valamint a további testelések is. (Az egyiknél még 4 db 4700 uF, a másiknál pedig 2 db 10000 µF van benne, valamint az abban lévő RIAA-korrektor tápellása miatt további alkatrészek beépítése volt szükséges...) Mivel ez a készülék földelt dugós, ezért kipróbáltam néhány formációban, hogy nem válik-e brummossá, ha ezt vagy azt rácsatlakoztatok. A nem földelt berendezésekkel tökéletesen brumm-mentes marad, még a RIAA-korrektora is bármely lemezjátszóval teljesen brumm-mentes és nem is szükséges a külön test-pont sem. Viszont, mint általában minden földelt dugós készülék, nem mentes az alábbiaktól: ha olyan készülékekről működtetjük, amelyek szintén földelt dugósak, akkor beszedhet némi kis brummot, tehát mindenképp az egyik készüléket földfüggetlen aljzatba kell bedugni. Kipróbáltam a laptopommal is, amelynek a tápja szintén földelt, ugyanez érvényes rá, sőt, még a vinyó zörgését is képes venni, de ha a kettő közül bármelyik földfüggetlen aljzatba kerül, nincs probléma. (Ezért nem szeretem a földelt hangtechnikai cuccokat, mint sokan mások is; rendesen, kettős szigeteléssel kell megoldani az érintésvédelmet....) b.) Az erősítő fokozatok közti huzalozás indokolatlanul sok és hosszú, keresztbe-kasul bandázsolt vezetéket tartalmaz, amelyeket célszerű megszüntetni. Ehhez az kell, hogy az összes bandázsolást szétvágjuk és maximum 3-4 centis ráhagyással újra kössünk mindent, hogy azért esetlegesen javítani is könnyedén tudjunk, ha arra kerülne sor, valamint figyelembe véve a korábban vázolt tápellátási és testelési topológiát is. Az ilymódon rövidített jelutak egyrészt az áthallási csillapítást nagymértékben javítják, másrészről egyéb hangminőségi javulást is okoznak, mint pl. a hangerő-csúszkáról az előfokba menő vezetékek egymáshoz képesti kapacitásai is megszűnnek. Ugyanezeket a vezetékeket fel lehet használni. Ha mindent jól csinálunk, összességében több méter felesleges vezetéket operálhatunk ki a készülékből... A belsős képeken jól látható, hogy az a dzsumbuj alulról, a panelek alatt és a potméterek környezetéből eltűnik. c.) Még egy apróság: mindkét csatornában a bemeneti Yaxley-kapcsoló utáni 470 kohmos ellenállásra célszerű rátenni egy kb. 8-10 pF kapacot, amellyel a DIN-szabvány szerinti, 1,2 m-es árnyékolt kábel kapacitását kompenzáljuk ki, aminek a magnó-kijáratnál van jelentősége. Ad 5. A RIAA-korrektor vonatkozásában javasolnám a HFM1-et vagy pedig a mostanában, az egyszerűbb kapcsolások közt sztárnak számító Hiraga-féle, LT1028-as IC-n alapuló változatot, de gyorsan hozzáteszem, ez utóbbiról saját tapasztalatom még nincs, de ami késik, nem múlik. (Az IC-k már megvannak hozzá, igaz, nem olcsók, darabja 2400 Ft, csak nem értem rá vele foglalkozni, mint ahogy az eredeti RIAA-korrektor esetleges feljavításával sem...) Amint tudtam vele foglalkozni, mindenképp leírom a tapasztalatokat. Addig is, aki beletenne valami komolyabbat és az véletlenül nem egytápfeszes, 20 V-os, akkor a tápellátásra vonatkozóan: nem érdemes nagyon túlvariálni a dolgot, teljesen brumm-mentesen meg lehet oldani a lehető legegyszerűbben, a mellékelt rajz szerinti, zeneres-ellenállásos, másodfokú szűréses módszerrel. (Az egyik készülékben egy Urbán-féle korrektor van, amely +/- 12 V-os tápfeszt igényel, amely ezzel a táppal megy, de pl. a HFM1 egytápfeszes és 32 V-ot kér, annál értelemszerűen egy-két érték megváltozik, az ellenállás 180 ohm / 5 W, a Zener-feszt pedig érdemes 2 db ZY16-ból összerakni...) Azonban számomra a legérdekesebb lenne, ha az eredeti RIAA-ját sikerülne egy kicsit feljavítani, viszont annak teljesen a tudatában vagyok, hogy nem lesz belőle sem Hiraga, sem HFM1 és hasonlók. Tulajdonképpen nem is bántóan rossz a hangja (különösen, ha az erősítő többi részét is rendbe tettük), de pl. egy HFM1-hez képest mindenképp gyengébb, ami a magasba húzó, a lemezzjat forszírozó és a lényegesen gyengébb térhatású hangképben nyilvánul meg. Nem csodálom, hogy sokan kicserélték vagy egyszerűen kikötötték belőle. (Elég nehezen találtam olyan példányt, amelyben benne volt az eredeti RIAA-elektronika...)
Képek és rajzok az előző hozzászóláshoz - 1.
Képek és rajzok az előző hozzászóláshoz - 2.
Képek és rajzok az előző hozzászóláshoz - 3.
A kutya fáját! :--)) Még találtam egy hibát a testelési rajzban: a hangerőszab. előtti elővágás RC-osztóját nem jól rajzoltam be; persze, hogy a 33 pF a hangerővel párhuzamosan van kötve.... Valamint ez nem hiba, de talán illett volna megemlíteni, hogy a még nagyobb dzsumbuj elkerülése végett csak egy csatorna bekötéseit rajzoltam be.
Még egy-két további átalakítás a Retronom oldalon, a RIAA-egységre vonatkozóan.
Üdv! Csak véletlenül tévedtem ide. A BEAG betűszó a Budapesti ElektroAkusztikai Gyár rövidítése. Nekem egyébként vagy 10 éve stabilan működik a készülékem.
Az rendben van, hogy véletlenül tévedtél ide, de el is olvashattad volna a hozzászólásokat. Akkor nem fordult volna elő, hogy egy majdnem három éves hozzászólásra válaszolsz. Azóta valószínűleg megoldódott a problémája.
Közben ez is megoldódott és közben a Retronom-ról leszedték az egész BEAG AET 250-es topicot (ez ott elég gyakori, hogy éveken keresztül írnak sokan és egyszer csak megszűnik az egész topic.......).
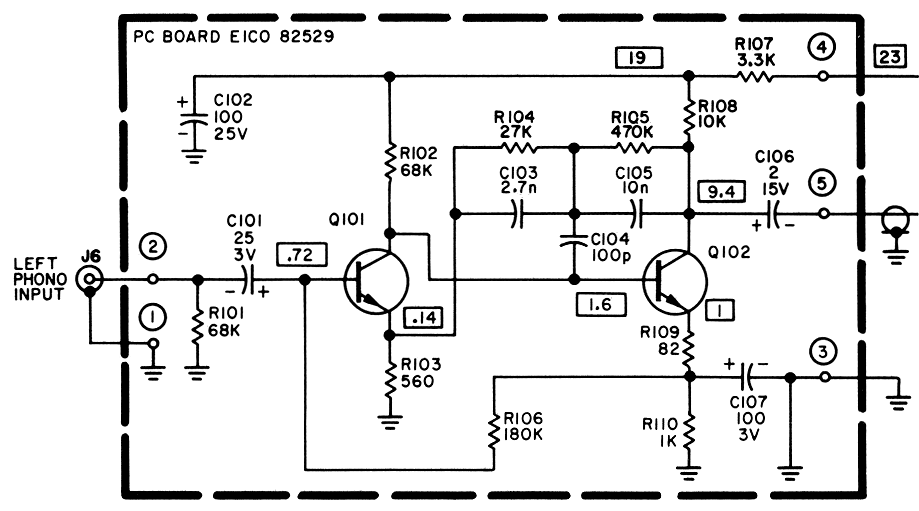
A RIAA-elektronika MOD-ja a képeken látható. A különbség jól mérhető és hallható, tesztelés alkalmával a HFM1-re meglepő módon nagyon hasonlít a hangja. Bár ez is nagyon hasonló kapcsolás az eredetihez, de ég és föld a különbség, természetesen a módosított verzió javára. Az eredeti kapcsolás egy Cortina 3070 készülék RIAA-fokozata szerinti, nagyon kevés módosítással (pl. a bemeneti tranzisztor "antenna-mentesítésével"). Egy az egyben megtákolható az AET 250-es eredeti RIAA-panelje, az alkatrészek cseréjével. (A tápfesz-ágban lévő ejtőellenállás itt nem kell és nem okoz semmi gondot, hogy a 250-esben a 19 V helyett 20 V-ról üzemel.) A hozzászólás módosítva: Okt 10, 2012
Sziasztok!
Esetleg aet104 hez nincs kapcsolási rajzotok? Kaptam egy lefőtt darabot és az égett alkatrészeket nem tudom leolvasni.... |
Bejelentkezés
Hirdetés |




Vagy szerinted +34 és -34 között nem nullánál lesz a felezővonal?
Hm, érdekes kérdés, de tápáram azon is folyik, a feszkülönbség meg mindig csak viszonyítás kérdése. Viszont az erősítő tényleg akkor működik jól, ha a két tápfesz felét produkálja a kimeneten, hogy ez most 0V-ot jelent, az AET-230-nál meg 29-et, az csak némi könnyebbséget és egy elhagyható csatolókondit hoz magával. 



















