Fórum témák
» Több friss téma |
Fórum » PIC égetési hibák, problémák, kérdések
Sziasztok.
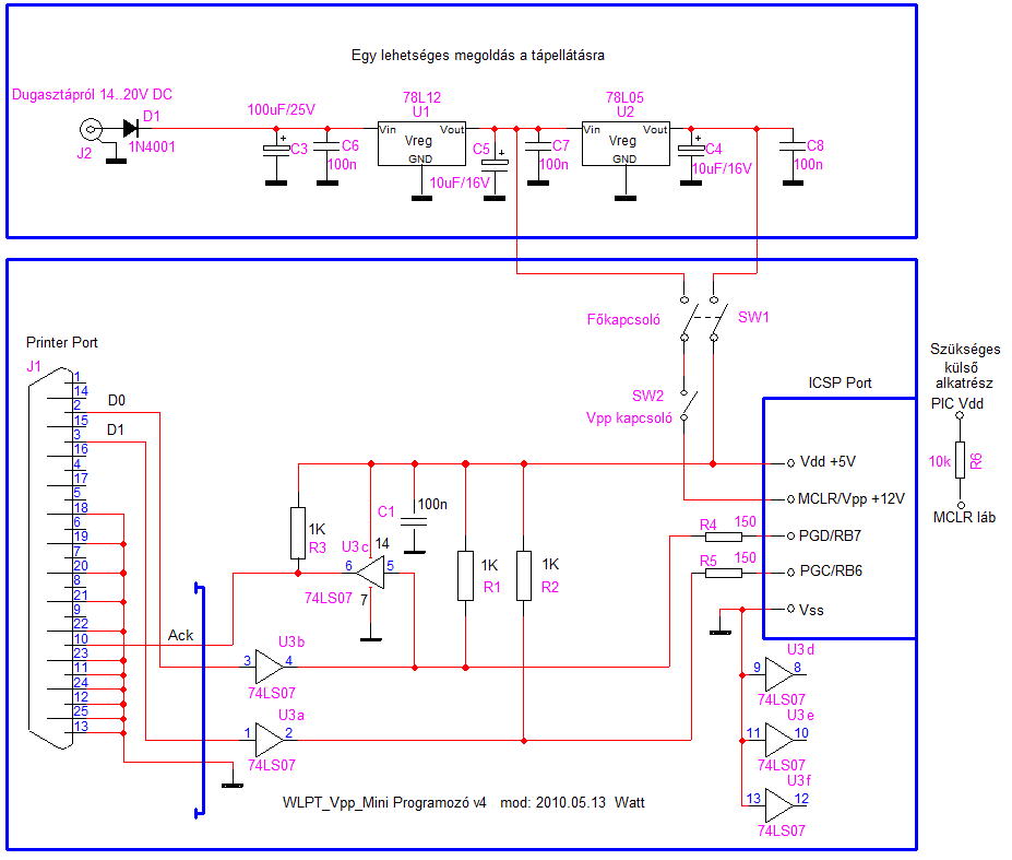
Még mindig ezzel a pickit2 izével küzdök. Most ott tartok hogy "megépítettem" ezt , de én a pic18f2550 -re 4 kontaktot vittem át ,Vdd +5V , PGD , PGC , Vss . De így nem működik. Szeintetek kössek rá az MCLR/Vpp bemenetére egy +12 voltot? Azért zárkóztam el ettöl mert ezek az áramkörök rendszerint 5 voltal szoktak menni. Tehát a kérdés: Ráköthetem a pic18f2550 1-es lábára a +12 voltot (amit a lábkiosztása MCLR/Vpp-vel jelöl)? Előre is köszönöm.
Ha mindent jónak mértél az égetőnél a leírás szerint, akkor rákötheted. De nálad mit jelent az, hogy ráköthetek 12V-ot? Az égető Vpp vonalát kell rákötni, nem akármilyen 12V-ot, akármikor....
Szia!
Az mclr- lábra muszáj 12-13V-ot adni, különben nem vált programozási módba. MCLR módok általában: -ha GND-van, akkor reset -ha +5V-on, akkor normál futtatás -ha 12-13V, akkor programozási mód Üdv, Máté
Ebben igazad is van , de ha megnézed ezt a rajzot azt látod hogy ez a 12 volt nincs kapcsolatban semmivel. Jön a tápbol és az ICSP porton elmegy a cél ic-hez.
Természetesn azt tudom hog a 2 külömböző feszültségnek közös testje kell legyen , ezt egy pc-s táp ki is elégíti.
Köszönöm.
Azért ott van egy kapcsoló, amit neked kell kezelned!
A PC táp meg is tréfálhat, inkább egy stabil szűrt tápot használj!
Jó persze , a kapcsolgatás tiszta sor , ezt írja is a leírás , a pc-s tápok aránylag stabil feszültségekkel bírnak , főleg ilyen apró terhelés mmellett. Azé köszönöm neked is , most elvonulok és belekalapálom abba a szemét pic-be azt a hex-et most már.
Szia!
Ha PC tápot használsz, mindenképen tegyél biztosítékot az 5V és a 12V -os ágakba. A nagy kimenő áram miatt, egy esetleges rövidzár hatására a táp nem old le, hanem a bekötő kábeleket égeti el. A PC táp maximális árama 5V -on 20 - 30A körül, a 12V -on is 10 - 15A körül van.
Ezt kihagytam de minőségi tápot használtam és borzasztó elővigyázatos voltam . De végre sikerült , hogy miota gyötört ez a komisz kis pic. Pickit2 szoftver felismerte , és megjelent az eszközkezelőben is a gépen. Most nagyon boldog vagyok , innentöl elhárult az akadály hogy valami olyat építsek amibe pic-et kell programozni. Itt jegyezném meg hogy a programozási nyelvekhez hót buta vagyok , de szerencsére mások önzetlenül megosztják ezeket a hexeket .
Üdv:
Ja, ha lehet, ne PC tápról csináld, vagyis ha PC tápról hajtod és nem működik, akkor csináld "rendessel".
Szerk.: látom sikerült, sok sikeres PIC-es áramkört kívánok!
Sziasztok!
watt LPT-s v4.0 programozójával szerettem volna felprogramozni egy 12f675 PIC-et a WinPIC 800 szoftver segítségével. Ott kezdődnek már a gondjaim, hogy a szoftver nem ismeri fel a PIC-emet, pedig az áramkör jól van megépítve, kimértem mindent. A szoftverben a beállításokat megcsináltam úgy, ahogy a watt-féle leírásban van. Az égetés lépéseit a v1.0 verzióban leírtak alapján csináltam. Van valami ötletetek, mi lehet a probléma? Amiben eltértem a v4.0 verzióhoz képest, hogy az LPT kábelem "csak" 30 cm-es. A programozó kábelem is kb. 20 cm-es (saját készítésűek). A feszültségeket kimértem a programozó kábel PIC felőli végén: Vpp=12V, Vdd=5V, GND=0V, PGC=4.8V, PGD=4.8V. üdv, Kiwy
Próbáltad a WPB-vel? Más programokkal nem garantálható a WLPT_mini működése. A WPB-nél pipáld be a támogatás gombot! A legújabbat töltsd le!
Hali! Most már kipróbáltam a WPB-vel is, de ez sem ismeri fel. Mégegyszer átnéztem az áramkört, minden jól van bekötve. Megnéztem a kábeleket, az is jól van megcsinálva, minden kontaktus a helyén van.
A következő módon kezdem a PIC programozást: semmilyen kábel nincs alapból csatlakoztatva, a két kapcsoló kikapcsolt állapotban. Elsőként rákapcsolom a tápot (kapcs.üzemű adapterről 17V), aztán bedugom a párhuzamos portba a saját csatlakozót, ezután elindítom a szoftvert (WPB), pipát teszek a WLPT_mini mellé, a port beállításokat megcsinálom (alapból is jó volt). Ezután az ICSP kábelt csatlakoztatom a céláramkörhöz (PIC-hez), majd bekapcsolom először a főkapcsolót, utána a Vpp kapcsolót, majd rákattintok a PIC azonosítása gombra. Ekkor kidob egy hibaüzenetet, hogy nem ismerte fel a PIC-et. 3 lehetséges okot ír: nincs csatlakoztatva PIC a foglalatba (bent van), nincs bekapcsolva az égető tápja (be van), vagy nincs csatlkoztatba a printer porthoz (be van dugva). Ha bedugom a csatlakozót az LPT portba, ki kéne írni valamit a számítógépnek? Ilyet nem csinál. Kicseréltem a PIC-et, hátha tönkrement a programozási próbálgatások során, betettem egy vadiújat, de azt se ismerte fel. Van valami ötletetek? üdv, Kiwy
Szkópom nincs, ezért csak multiméterrel méricskéltem. Az ICSP kábel maga jól kontaktál, azzal nincs gond (multiméter, csipogó üzemmód). Két mérést csináltam: az egyiket a kapcsolók nyitott állásában, a másikat zárt állásban. A meghajtó IC lábain lévő feszültségeket mértem meg:
Nyitott állásban. 7-13: 0V, 14: 1.9V, 1: 4.8V, 2: 1.9V, 3: 4.8V, 4: 1.9V, 5: 1.9V, 6: 3.3V. Zárt állásban. 7-13: 0V, 14: 5.0V, 1: 4.8V, 2: 5.0V, 3: 4.8V, 4: 5.0V, 5: 5.1V, 6: 5.0V. ICSP port feszültségei: Nyitott állásban: Vdd=1.9V, Vpp=0V, PGD=1.9V, PGC=1.9V, Vss=0V Zárt állásban: Vdd=5.1V, Vpp=12V, PGD=5.1V, PGC=5.1V, Vss=0V Milyen vizsgálatot kéne még csinálni? Szerinted mivel lehet gond?
Azok az 1,9V-ok elég magasak. 0,8V-tól egy TTL bemenet magas szintet lát. Itt pár tized voltnak szabadna lenni a testhez képest. Próbáld megkeresni, mitől van ott ilyen magas feszültség!
A másik, hogy a PGD, PGC vonalakat a programból kell lecsekkolni az erre való menüből(WPB-nél a Port Check gomb való erre). Az oldalamon leírom hogyan kell ezt végigvinni egy általános égetőáramkör beállítását.
Oké, köszi, utánanézek a dolgoknak, aztán jelentkezem. Köszi a sok segítséget!
Elolvastam az oldaladon a élesztés menetét, és annak megfelelően teszteltem. A tápfeszültségek rendben vannak, a kapcsolók is jól működnek, viszont a programozó vonalak nem stimmelnek.
Ha a kapcsolók ki vannak kapcsolva, akkor mindkét vonalon 1.9V van, a WPB-ben lévő pipával és anélkül is. Ha bekapcsolom a kapcsolókat, akkor meg 5V van mindkét ponton a WPB-ben lévő pipától függetlenül. És ez baj a leírásod szerint. De hogy mi lehet az oka, egyelőre nem jöttem rá. Ha meginvertálom a vonalakat, ha nem, ugyanazt mértem (ez is elég fura). Neked van valami ötleted? Az áramkör jó, mégegyszer átnéztem, kábelek jól kontaktálnak. Én már arra tudok gondolni, hogy az LPT porttal lehetnek gondok a PC-n. De ez csak kósza ötlet. Amit még megnéztem, hogy az LPT port a 378h és 379h címeken van. A 378h-hoz van egy alapérték (amikor nem állítottam be semmit a WPB-ben), ez decimális 12 volt (hexa: 0x0C). A 379h-s címhez pedig azt írta, hogy ACK = 5V. Bármit csináltam, végig 5V-ot írt ki. Az már csak külön érdekesség, hogy ugye megmértem multiméterrel is, és a kapcsolók kikapcsolt állapotában 3.35V, bekapcsolt állapotában 5.0V-ot mértem. Ezzel kapcsolatban találtam egy érdekességet, amit a mellékelt ábrán lerajzoltam. A kapcsolók kikapcsolt állapotában van ez. Ez okozza az 1.9V-ot mindenhol ilyenkor, mert 1.9V kerül a Vdd vonalra a kapcsoló mögötti részen (ahol a meghajtó IC meg az LPT port van). Az R1 ellenállás két pontján ugyanaz a potenciál, tehát olyan, mintha ott sem lenne. Megmértem az R3-on átfolyó áramot (1.5mA): az ohm-törvény alapján is ennyinek kell átfolynia rajta. Most már csak az kérdés, hogy az ACK vonalon (ami megegyezik a meghajtó IC 6-os lábával) miért van 3.3V... Főleg úgy, hogy az IC Vdd lábán 1.9V mérhető, ami azt jelenti, hogy az IC kimenetén maximum 1.9V lehetne.
Lemaradt a kép, azt csatoltam. Annyi hozzáfűzésem van hozzá, hogy az IC-nek más lábait használtam, mint Te, ezért az általad használt lábszámokat zárójelbe írtam az enyém mellé-mögé-fölé...stb.
Megmértem még magának az LPT port 4 csatlakozópontjának feszültségét úgy, hogy nem kötöm rá a megépített égető áramkörre: a GND természetesen nulla (ehhez viszonyítok), a másik három csatlakozó ponton 4.8V van. Ez azért is érdekes, mert ha rácsatlakoztatom az égetőre az LPT portos kábelem, akkor a D0 és D1 ponton a feszültség marad 4.8V, de az ACK vonalon leesik 3.35V-ra... Ennyi kiegészítés még ez előző hozzászólásomhoz.
Először külön le kellene mérned a minit úgy, hogy nem csatlakoztatod az LPT-re, hanem a két bemenetet a testre, majd 5V-ra kötöd. Mérd meg a kimeneteken (PGD, PGC)milyen feszültségek vannak ekkor! A Vdd(5V)-ot kapcsold rá az IC-re! Azt is nézd meg, amikor a PGD vonalat vizsgálod, hogy az ACK-ra menő vezeték(Adat viszirány) milyen szinteket mutat! (Ha felteszed a rajzod a számozásaiddal, akkor konkrétan is tudok mondani lábszámokat. Meg is nézném jó-e!)
Rossz a madzagod. Vagy szakadás, ami épp hogy érintkezik, pl egy rossz forrasztás, vagy rövidzár, szintén a rosszabb fajtából, valahol átvezetés van két láb között. Ez utóbbi a valószínűbb.
Ugyanaz a kapcsolási rajz, mint a tied, csak más lábait használom az IC-nek. Mellékelem a módosított rajzot.
Megcsináltam a méréséket, de úgy néz ki, hogy jól működik az égető áramkör. Vdd=5.06V (most egy kicsit nagyobb volt, nem 5.0, mint délelőtt, de ez is jó). A két bemenet gondolom a D0 és a D1. Vdd-t bekötöttem az IC táplábára. D0=D1=5V esetén mindhárom lábon (PGD, PGC, ACK) 5.06V-ot mértem. D0=D1=0V esetén PGC=158mV, PGD=152mV, ACK=159mV.
A rajz nem jelenik meg, cask egy nagy feketeség. Annyit változtattam csak, hogy forgattam egyet a lábak sorrendjén. U3a bemenete 3 és kimenete 4, U3b bemenete 5 és kimenete 6, U3c bemenete 1 és kimenete 2. A könnyebb megépítés miatt változtattam csak a sorrenden.
Melyik kábelre gondolsz? Az LPT-sre? Most megvizsgáltam multiméter csipogójelzőjével, és nincs rövidzár a pontok között. A kábel egyik és másik végén pedig a megfelelő pontok kontaktálnak egymással. Sajnos tényleg kifogytam az ötletekből.
A rajzot tényleg nem látom, de a mérésed szerint egyenáramúlag minden rendben.
Az LPT portod nagyon gyanús, vagy tényleg a kábel. Olyan, mint ha nem lenne rendesen összekötve a testelés...
Mindenesetre kössd össze újra és mérj feszt mindenhol! A táp lábon is az IC-n és az IC test lábán is a táp tetjéhez képest(itt 0V kell legyen természetesen) Valami nem érintkezik rendesen szerintem...
Milyen testelés? Tesztelésre gondoltál?
Szerintem a kábel jó, mert mondom, rövidzár nincs a 4 pont között, és az LPT csatlakozó megfelelő pontjaihoz vannak kötve, ezt már többször ellenőriztem. Az nem okozhat gondot, hogy "csak" 30cm hosszú? Meg lehet, hogy le kéne tesztelni valahogy, hogy a számítógépem LPT portja jól működik-e...
Okés, csinálok még egy alapos vizsgálatot az áramkörön.
Ha XP-d van akkor ezzel tesztelheted.
De a WPB is alkalmas elvileg erre.
LPT portot még nem teszteltem, de kíváncsiságból rámértem a meghajtó IC-re úgy, hogy nincs a táplábára bekötve az 5V és az LPT port se. Elvileg mindenhol 0V-nak kéne lennie, de meglepetésemre a 3-as és 5-ös lábán kb. 90mV-ot, a be nem kötött kimenetein (8,10,12) kb. 70mV-ot mértem. Az összes többi lábán 0V mérhető. Lehet, hogy ez (is?) gondot okoz?
|
Bejelentkezés
Hirdetés |












