Fórum témák
» Több friss téma |
Sziasztok!
Nagy az én problémám, dobókockát csinálnék, de nem ilyen egyszerű a dolog. Mivel a mai játék táblák néha olyan nagyok, hogy esetleg nappali világításnál nem lehet látni a led fényét így a "dobás" eredményét,vagy olyan szögben van a játékoshoz képest a kijelző hogy nem látja játékos. Ezért kettő "dobókockát" tervezek melynek megépitése nem probléma,söt még hobbi készletként is lehet kapni. A lényeg most következik, olyan megoldást keresek mellyel a két "kocka" egymással kommunikál pl. infrával. Aminnyiben indítom az egyik"kockát" annak eredménye megjelenik a másik "kockán és fordítva. Ennyi a megoldandó feladat mellyel remélem nem csak magamnak okozok "problémát" ebben a nyugodt világban. Akinek van ötlete kérem ossza meg velem és a kedves fórumozó társakkal nehogy tétlenül teljen a szabadságolási időszak. Üdv.:Sumi
Szia!
Ha a dobókocka kontrollerének van még két szabad lába - kettő azért kell, hogy ne legyen a kockák között különbség... - Az egyik legyen kimenet, egy modulált kimenetet kellene előállítani valamilyen infra specifikáció szerint (Philips RC5, stb). A dobáskor előállított számot kódolva kiküldi a kimeneten, ami egy tranzisztoron keresztül egy infra led -et hajt meg. - A másik legyen bemenet, amire egy infra vevő (pl. TSOP1736 stb) kimenete kapcsolódik. A jelet a pic programja feldolgozza, dekódolja. Ha ezen a lábon érkezik információ, a led kimeneteket a vett adatnak megfelelően állítja be. Az adás alatt az infrán vett adatot a program eldobja. Egy probléma van még, a vétel bármikor történhet, a dobokocka kontrollere a dobások között alszik (sleep mode). A nyomógomb a külső megszakítás kérés lábra megy. Az infra vevő kimenete pl. az analóg komparátor egyik bemenetére mehetne, akkor a szintváltás is fel tudná ébreszteni a kontrollret és még meg is lehetne különböztetni az ébresztés okát.
Szia Hp41C !
A dobókockával nem akarok sokat bíbelődni dobokocka nekem egy ic-s kapcsolási rajz kéne adó-vevő--ről melyet mind a két kockába be tudok építeni.
Hogy ebben tudjunk segíteni, mindannyiunknak meg kellene venni a készletet, hogy hozzáférjünk a kapcsoláshoz. Azt lehetne megpróbálni, hogy fogsz egy számlálót, ami kezeli a kijelzést, meg egy jópár KHz-re beállított 555-ös astabil kapcsolást. A számlálás addig megy körbe körbe 1 től 6 ig, amíg nyomod a gombot, és az órajelet meg kiküldöd infrán, és a másik kocka is ugyanúgy számol. Ehhez nagyon jó minőségű infra kapcsolat kellene, megeshet hogy egy 3-4 másodperces dobás alatt mindíg lenne 1-2 hiba, ami más eredményhez vezet a vevő oldalon. Én inkább egy méter hajlékony kéteres kábelt használnék. (Egy föld, egy jel oda-vissza)
A HEstores kapcsolásban viszont nem tudok segíteni, talán valaki aki megvette. Ezt elegánsabb volna PIC-el vagy AVR-el megoldani. Ott nincs baj az infrával sem.
Szia!
Kiindulásnak... Olyan kontrollerrel kell megépíteni, aminak több lába van - pl. 16F627(A), 16F628(A)...
Szevasz!
Amit küldtél az tetszik , de a programozás egy kicsit elriaszt azt gondolom az utómunkák megoldhatatlan feladat a számomra. Bmajor Megoldása elgondolkodtat, de úgy érzem vezeték nélkül elegánsabb megoldása lenne az ajándéknak. Karácsonyra szánom úgy- hogy van még időm de nem sok. Hogy gondoltad "egy" vezetéken futna az eredmény és az másik "kocka" indítása is?(mind a két "kockán" lehet inditani a "dobást"?)
Szia!
Csak egy kicsit ollózni kell: Philips RC5 távirányító: Propeller órához ajánlott távirányító Philips RC5 vevő kód: ugyanott a bázis és a rotor programjában.. Egy kicsit át kell dolgozni... A címfigyelést ki lehet kapcsolni, a zavarvédelem érdekében a parancsba a kidobott számot és a bitenkénti negáltját is bele lehet tenni (3+3 bit kiadja a 6 bites parancsot). Az adásnál olyan címet adni, hogy más berendezésed (TV, CD, stb..) ne reagáljon rá. Ha Phillips berendezéseid vannak, akkor az adott címet olyanra választani, amire nem reagál berendezés...
Szevasz!
Ez neked biztos természetes de én ahogy nézem a rajzot nekem csak az jön le belőle. hogy a 4Mhz kristály frekvenciáját a 4x4munka érintkező különböző frekvenciákon működteti a T1 -en keresztül a infra ledet.(gondolom) A másik rajzon látok egy Ir vevőt de azt nem tudom , hogy ez hogy fogja érzékelni hányast "dobtam"
Üdv!
Karácsonyig pont meg tudod tanulni és leprogramozni. Ez most komoly. Mikrokontrollernél nem sok esély van hozzá, hogy az ember talál egy pont neki passzoló projektet. Az infrás kommunikáció egy tipikus mikrokontroller projekt. Ennek ellenére vannak hozzá cél IC-k. Elég drága és nagy lesz a teljes áramköröd ezekkel. Itt egy alternatíva: http://www.nxp.com/acrobat_download2/datasheets/SAA3049A_2.pdf Mindkét oldalra egy-egy adó és vevő valamint valami logika a gomb és receiver közé.
Szerintem úgy gondolta hogy a kockák egyikéből kiveszed a generátort,a következő fokozat bemenetét a másik kocka bemenetével lepárhuzamosítod.ezután megmaradt generátor indító gombját is lepárhuzamosítod mindkét helyre.Hogy egyszerűbb legyen a tápokat is párhuzamosan kötheted.És ha minden igaz ez pont elfér egy lapos telefonkábelben.Így max 1-2m re el tudod helyezni a két kockát egymástól.Mivel ugyanazt az órajelet kapják ,valószínű ugyan azt is fogják mutatni ,ha indulásnál mindkettőn ugyan az a szám jelenik meg.
Ha így van akkor elég két adó-vevő pár,meg egy kocka.
Az egyik helyen működik a kocka rendesen ,annyi különbséggel hogy a led kimenetek rá lesznek kötve az egyik infra adóra.Ennek a vevőjén eleve csak ledek lennének.A másik adó/vevő párt pedig arra lehetne használni hogy a kocka nélküli oldalról a gombnyomást a kockához továbbítsa.
Szia!
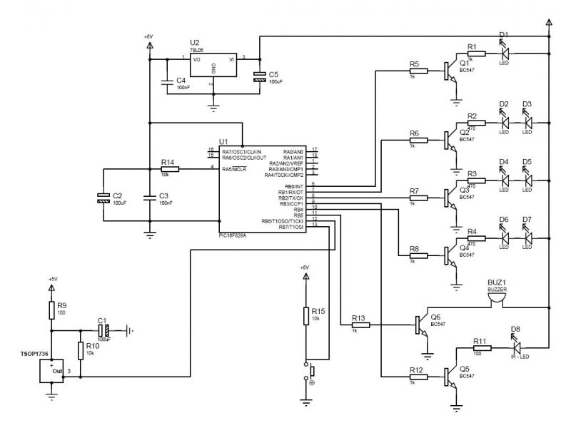
A dobókocka programja belső 4MHz -es órajelről jár. A belinkelt infra távirányyítóban is 4MHz -es a quartz. A rotor pedig 200 us -enként vizsgálja, hogy történt -e valami az infravevő kimenetén - ez is megoldható 4MHz -es óraval... A Philips RC5 nem olyan gyors protokoll... A vevő egy TSOP1136, TSOP1763 lehet. a táp szűrése és a bekötés a rotor ill. a bazis áramkörnél látható. Az adás pedig egyszerűen egy tranzisztorral megvalósítható, ahogy a távirányító kapcsolási rajzán van. 16F627(A) vagy 16F628(A) bekötése: RB0 - középső pont led -je RB1 - egyik átló két led -je RB2 - másik átló két led -je RB3 - infra led RB4 - középső két led RB5 - hangszóró RB6 - infra vevő kimenete - van rajta változás figyelés RB7 - nyomógomb - van rajta változás figyelés A 16F627(A) / 16F628(A) is rendelkezik belső 4MHz -es órajelgenerátorral...
Ha jól értem a te estedben egy pár adó-vevő kell csak. Az adó lenne a generáló, amit a vevő fogad és kijelez. Így lehetne "broadcastolni" is (1 adóhoz több vevőegységet építeni vagy fordítva).
A témanyitó viszont két kockás megoldást keres.
Sziasztok
Két lehetséges megoldás felé haladunk az egyik a vezetékes a másik az infrás megoldás, tehát úgy gondolom első lépésben megépítem a "kockát" mely mind két megoldással kompatibilis és nem kell programozni. Én ezekre a kapcsolásokra gondoltam.Bővebben: Linkde úgy gondolom ez utóbbi a programozós változat. Segítsetek választani ha a kettő közül egyik sem megfelelő. Elsődlegesen az infrás változatot favorizálnám tehát arra összpontosítsunk és mikor már eldőlt, hogy sz infrás nálam nem működik ( szakmai korlátok miatt)akkor térnék vissza a vezetékes megoldásra. Köszönöm az aktivitásotokat.Bővebben: Link
A kontrolleres megoldás... Esetleg még a 16F684 (14 lábú kontroller) is szóba jöhet...
Ez tényleg az amit keresek? Ha ez igaz akkor ez marha jó
,ugyan nem tudom a programozást hogyan oldom meg.
ezt most találtam ugy látom ezt megtudom csinálniBővebben: Link
Ne, ne, ne, ne....
Ne építsünk JDM programozót - eljárt felette az idő, csak problémák lesznek vele.... Miért ne építsünk JDM programozót...
Szia!
Tényleg csak ollóztam, amit a rajzból is láthatod... A kóddal is pontosan ezt lehet tenni... Az infra adás átvehető ebből a programból, a vételnél kell egy kicsit dolgozni... A bázisban a kontroiller nem alszik, és 200uS -enként el tudja végezni az infra vétel feladatait. Itt az első jelváltásnál fel kell ébreszteni a kontrollert és utánna 200uS lehívni a dekódoló rutint, ha sikeres a vétel, ellenőrizni a vett adatot, majd a küldött számot kitenni a led -ekre... A vételi rutin a bázis programjából kialakítható...
Szia!
Elolvastam és leírta az ilyen összetett feladatoknál bennem is állandóan felmerülő kérdést mi lesz, ha minden működik külön külön de mégsem akar összeállni . Sajnos problémára megoldást nem add a cikk. S mint tudod ez nem az a hobbi melynél azzal "főzünk" amink van.
Mint írtam kettő infra kell .Egy a kocka információt küldi a "segédkockához" egy pedig a "segédkockánál " lévő nyomógombot a valódi kockához.Így valóban egy kocka lesz ,a másik csak egy kihelyezett kezelő/terminál ,de a felhasználó szempontjából ez lényegtelen külön úgy sem használja a két kockát.
Szia!
Watt társunknak egy egész sor programozója van... Az LPT minitől a PICKit2 klónig... Bővebben: Link
Nem tudom,a JDM -et mindíg szidják,de azért ez a külön tápos szerintem használható , ha nem bízol benne akkor talán a watt féle párhuzamos portos égető is egyszerű, .Ha megtetszik a dolog ,akkor viszont tényleg vannak sokkal jobb égetők.Egy projekt kedvéért én sem ruháznék be több ezer forintos égetőre.
Szia Hp41C!
Bővebben: Watt féle Arra gondoltam ezt az égetőt megépítem úgy gondolom ár érték arányban van a feladattal.és az sem elhanyagolható, hogy egy nagyobb projekt (szervomotor vezérlés) megvalósításához is jó elmélyedésnek tűnik. Egyébként amit küldtél PIC16F628Atip-ust lehet ezzel programozni?
Talán van a wpb ?? szoftver ,ami ott fel van sorolva azt gondolom mind tudja ez a programozó.A 16f628 at tuti viszi.
|
Bejelentkezés
Hirdetés |










