Fórum témák
» Több friss téma |
Ez egy régi "mikrovezérlő" maradéka, TTL IC -kből. A második lapon valamiféle RAM lehet. Sokra nem mész vele, ahogy kadarist tanácsolta kiforrasztod, és építesz "érdekes" kapcsolásokat.
Köszönöm a jó tanácsokat.
Tudtok adni ötletet az előbb említett IC-k leforrasztására,
mert próbáltam de nem sikerül.
Áraszd el folyasztószeres ónnak az egyik lábsort, majd feszíts egy vékony csavarhúzóval az IC alá és billentő mozdulattal feszítsd ki a megolvasztott lábsort. Ugyanezt csináld meg a másik oldallal is. Vagy fűrészeld szét a nyákot, úgy, hogy egy kis nyáklapon maradjon az IC, majd szintén fűrésszel vagdosd körbe az IC-lábakat és forraszd le a nyákdarabokat a lábakról.
Azt a fűrészelgetést azért megnézném... Pláne pár forintos TTL IC-k "megmentéséért". (Nem lekicsinyelve persze a terveidet és a TTL cuccok értékét.)
Hőlégfúvód van? Itt olvastam egyszer: "Egy fém edény tetejére rakod a panelt alkatrészekkel befelé, a forrasztási oldalt pedig 200 fok körüli forró levegővel fújod. Mikor csillog az ón a forrszemeken, odavágod az asztalhoz az egészet, és az alkatrészek beesnek a fazékba." Nyilván ésszel kell csinálni, meg szemüveggel, és valószínűleg vannak feszesebb alkatrészek is, de Nobel-díjas az ötlet, és kedvedre finomíthatod...
Én azért megnézném, hogy a szoros furatgalvánból hogy potyognak ki az alkatrészek, de ki kell próbálni ezt is.
Én egyszer próbáltam hasonló panelból kiszedni egy IC-t, de félúton abbahagytam, olyan nehezen jött kifelé. Amit ráfolyattam ónt, hogy jobban olvadjon, az a másik oldalon csöpögött lefelé, mert a furatgalván átvezette.
A hőlégfuvós ötlet nagyon jó csak némi helyesbitéssel:
1.a hőfok legalább 300-350C fok legyen , mert a cin olvadáspontja 185-232C fok és figyelembe véve a hő veszteséget mely a környezet okoz szükség van erre a hőre (350C). 2. A nyák alá szügségtelen az edény, élég ha a nyákot mikor a cin meg olvadt az asztalhoz ütöd megfelelő erővel az IC-ék kiesnek. A többi stimmel. Űdv. Nicolas Idézet: Meg a megolvadt "cin" is megy vele, amely olyan szében elterül az asztalon, meg az öledbe is fröccsen egy két csepp. Olyan "dalra fakasztó" pillanat. „élég ha a nyákot mikor a cin meg olvadt az asztalhoz ütöd megfelelő erővel az IC-ék kiesnek.”
Én már sok panelból bontottam ki IC-t és egyebet hőlégfúvóval,azért 350 foknál több is lehet a meleg.Függőlegesen szoktam a panelokat a satuba fogni,egyik oldalon melegítem a másikon egy fogóval,csipesszel veszem ki a szükséges alkatrészt.
Régebben én is bontottam hőlégfűvóval paneleket. Kint az udvaron csináltam, mert eléggé büdös lesz ha megég a panel. A satupadra felraktam egy alulemezt, és a hőlégfúvóval megmelegített panelt erre koccintottam rá. Az alkatrészek szépen leestek a panelról, és az alulemezen le is hűltek, + a kicsöpögött ón is szinte azonnal megszilárdult az alulemezen.
Azonban akadt olyan panel is, amin rengeteg SMD alkatrész volt, ezeket meleg állapotban "lesöpörtem" a panelról, nem vártam meg hogy maguktól leessenek. Egyébként a módszer annyira bevált, hogy gyakorlatilag (legalábbis eddig) egyetlen félvezető sem pusztult el az ilyen bontások során!! Pedig rengeteg (többszáz) FET, dióda, tranzisztor, kondi, és egyéb alkatrész -t bontottam már ilyen módszerrel.
Én próbálkoztam ezzel, lehet, hogy béna vagyok, de nekem csak a nyák égett, de nem akartak kiesni a cuccok, sokat bontok, de ez rengeteg időt elvesz, jó lenne valami gyorsabb módszer, hol hibázhattam?
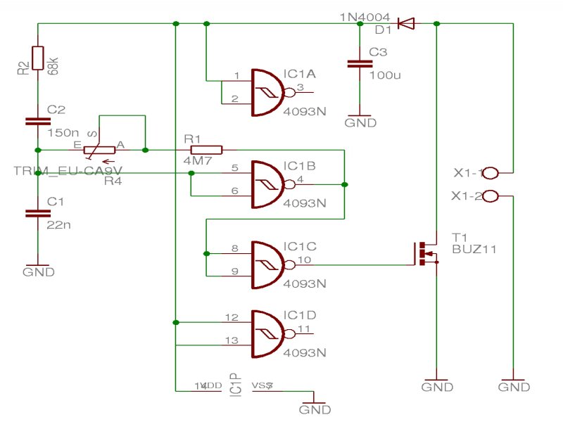
Adva van egy elektromos index relé, ami nem akar indexelni, csak folyamatosan világít az égő. Mindegy milyen polaritással kötöm be. Melyik az az alkatrész, amelyik felel az indexelésért? Az a bizonyos FET (BUZ11)? (kapcsrajz mellékelve). Válaszotok megköszönöm.
Amíg motoroztam évekig használtam EZT a kapcsolást, aztán eladtam a motorral. Sose volt vele gondom. Ha jól tévedek ugyanaz a kapcsolás....
Sziasztok. Van egy alkatrészem ami pont ugy néz ki mint egy ULN2003-as kis tokozásban, csak ez van rá irva: HC595, meg felül még vannak betük,számok , mivel tudom ezt helyettesiteni?
Előre is kösz mindenkinek. Laci!
Nem tudom min múlik, lehet, hogy a hőlégfúvó teljesítménye nem elég: 300C körülire kell melegíteni a panelt, kellő nagyságú felületen. Tehát olvadnia kell az ónnak a teljes felületen, szerintem ehez több mint 1kW kell.
Ezt nálunk lehet kapni? vagy valami más néven esetleg?
Idézet: „Rend. szám: 10021551 Elérhető: 5034 db Nettó ár: 54 Ft Bruttó ár: 67.5 Ft” Persze, hogy lehet kapni! Érdemes mást is venni, mert most 10E Ft. feletti megrendelés esetén ingyenes a kiszállítás! :yes:
Hát meggondolom a 10000 ft-ot mert, hogy eddig még csak most találkozok ilyennel először !
Kösz a választ. Laci!
Sziasztok!
Egy memóriaféleségről szeretnék többet megtudni, mert ami volt róla adatlap, az is csak egy nagy táblázat volt, adat az alkatrészről semmi sem, Fujitsu oldalán is 0 infó. Az alkatrész típusa:MSP55lv128 Aki tud, annak köszönöm a segítségét.
Igen, erősen valószínű ez az. Csak nem az volt a kérdésem, hanem mi azaz alkatrész az áramkörben, amitől villog az index? Mit kell kicserélnem, amitől újra villogni fog rendeltetésszerűen? Jelenleg mindegy, hogy adom rá a +-, mindenhogyan csak folyamatosan világít, nem villog (indexel).
Szerintem két dolog lehetséges,vagy rossz az IC vagy zárlatos a fet.Ha mindegy milyen polaritással adod rá a feszt akkor lehet hulla az IC (egy G zárlat hazavághatja s nem véd a dióda) és nagy valószínűséggel a fet is.Kösd ki a fet G lábát,adj tápot helyesen az áramkörnek,ha most is világít a lámpa akkor a G lábat érintsd a testhez,el kell aludni a lámpának,ellenkező esetben biztosan rossz a fet.Én cserélném mindkét lábasjószágot és utána éleszteném csak az áramkört,ügyelve a helyes polaritású táp csatlakoztatásra.
Köszönöm a választ. A BUZ11 helyett találtam itthon CM2N60 vagy 13007 FET-et. Ezek valamelyikét berakhatom helyette, vagy ezek nem alkalmasak erre?
Sziasztok
Azok a TTL IC-ket mire lehet felhasználni?
Csinálsz belőlük négyszöggenerátort, amit LED-villogtatásra tudsz használni. Arra ügyelj, hogy a TTL-IC-k 5V-ról működnek.
Ezek az alkatrészek nem alkalmasak a BUZ71 helyettesítésére.
Ezek az alkatrészek nem alkalmasak a BUZ11 helyett.
Én azt javaslom hogy ha nem tudod mire használni akkor add el őket, lehet hogy valakinek pont ilyenre van szüksége.
Ok köszönöm, keresek egy boltot, és beruházok egy olyanra. Köszi nektek a segítséget.
|
Bejelentkezés
Hirdetés |










