Fórum témák
» Több friss téma |
Az ilyen hosszú vezetéket, már tápvonalnak kell tekinteni, amin néhányszor 10 MHz sávszélességet kell biztosítani a megfelelő impulzus átvitelhez. Ezekhez van kitalálva a vonalmeghajtó/vevő áramkörök, szimmetrikus, és asszimetrikus átvitelre egyaránt. Példának okáért egy kábelben levő sodrott 0.6 mm átmérőjű érpár (ezért találkozhatsz olyan sűrűn ezzel az ér átmérővel) hullámimpedanciája 135 ohm, amit a reflexió mentes átvitelhez ezzel az impedanciával kell lezárni. Emiatt, a vonal meghajtása jelentős teljesítményt igényel, és az alkalmazott viszonylag egyszerű vevő érzékenysége a szakaszcsillapítás miatt erősen korlátozza a vezeték max hosszát. Persze jó esetben, azért ez jóval több mint 50 m, de ha biztosra, kellő zavarvédelemre törekszel, ilyen áramköröket használsz.
A hosszú vezetékeknél még szokás átviteli protokollt is használni (AMI, HDB3) a vezeték "feltöltődése" (mint kapacitás) megakadályozására, valamint hibajavításra, de ez 50 méternél még nem fontos. Elegendőnek tűnik egy RS232 meghajtó alkalmazása.
Nekem egy ismerősöm azt mondta, hogy hang frekvenciás tartományban 50 méterig nyugodtan vihetek adatokat pl. órajelet vagy egyéb jelző impulzusokat állapotokat csak a fogadó oldalon legyen buffer IC és/vagy scmitt trigger.
Bontottam szét pár klíma vezetées távvezérlőt amik 250-500 méterig vihetőek és szinte nincs benne semmi. Egy uC pár ellenállás, kondi tranzisztor. És ezek a csodák 2x0,75 vezetéken kommunikálnak úgy, hogy a táp is itt jön.
Az impulzusok átvitelénél nem az impulzus sűrűség a lényeg (azért az is), hanem a jelek fel, és lefutása, ahogy tapasztaltad is. Ilyen formán értelmetlen a hangfrekvenciás tartományról beszélni, ha lenne megfelelő műszered megnézhetnéd (vagy akár ki is számolhatnád) egy impulzus sorozat spektrumát, ami annál szélesebb, minél gyorsabb fel és lefutású jelek mennek. Ennek ismeretében lehet meghatározni a szükséges sávszélességet. Kis távolságokra persze nem kell az ilyen cécó, elég az általad említett bufferes/schmitt triggeres megoldás, (én is már javasoltam az előbbiekben) és van mikor szinte semmi nincs, és mégis működik. Azért ez elég bizonytalan, és ezt részemről meglehetősen gány megoldásnak tartom, és amúgy elég problémás lehet.
Az RS 232 megoldás is egy ilyen egyszerű eset, semmi illesztés, csak nagy áram, és schmitt triggeres vevő. Nem is tud sokkal többet 50 m -nél. Azért ha megnézed az eredeti RS232 szabvány +/- 12 V meghajtásra volt kitalálva, nem is véletlenül, később egyszerűsödött, mikor tapasztalták, hogy rövid távolságra (néhány méter) elég egyszerűbb is. Az pedig, hogy a vezetéken táp is jön, ez általános a vezetékes átvitel technikában, az időnként szükséges ismétlőket (erősítőket) távtáplálni azon az érpáron szokták, amin egyébként az információ is megy. Ennek is meg van a rendes bevált módszere.
Nos akkor vakarom a fejem. Hogyan tudom a fel-le futást szabályozni? Tudom hülye kérdés, de talán válaszolsz.
A fel lefutást nem kell szabályozni, szabályzódik az magától, sajnos. A logikai áramköröknek általában nem szimmetrikus a terhelhetősége, a ki és a befolyó áramok nem egyformák, és pl kapacitiv terhelésre nem egyformán dolgoznak. Gyorsan feltöltik, nehezen sütik ki, ezért a lefutó él egész harmatos tud lenni. a TTL áramkörök, meg a bemenetükön nem nagyon tolerálják a lassú felfutású, lefutású jeleket, ezért találhatsz olyan sok Schmitt trigger bemenetű invertert, buffert, és akár kaput is. Időnként szükséges jelformálást is végezni, különösen nagyobb kimeneti terhelés esetén, ti a bemenetek is inkább kapacitív terhelést adnak a meghajtó fokozatokra. Úgyhogy arra törekedj, hogy a lehető leggyorsabb legyen a jelek fel, és lefutása.
Hello!
Ha már ide tereltél.. Lehet elég felületesen olvastam át a dolgot, de alapvetően több hibát látok. - Az első a RESET jel rövidsége, amiről Vilmos is írt, de nem tettél semmit. - Ha a Ledeket a 16-os multiplexerrel hajtod meg, akkor ahogy az MPX körbefordul, egy Led világítási ideje 1/16-od idő lesz. Teljesen természetes, hogy a fényerő is ennek megfelelően csökken. 4051 mellett ez 1/8-ad lesz. - Egy Led meghajtásához, minek ez a nagy sebesség? Ha a Led-et 50Hz-el működteted, már alig látszik a villogása. Tehát 16 csatorna esetében az órajelnek ennek 16-szorosának kell lenni. Ez csak 800Hz. Ha jól látom a szkóp, 50us/Div állásban van, tehát az órajeled kb. 10kHz. Ha 10kHz a freki, akkor az átvitelnek, minimum 100kHz-en kell menni, hogy a négyszögjel megfelelő legyen. - A vevő kimeneti jelének integrálásán nem kell csodálkozni. Az analóg kapcsoló, oda kapcsolta a jelet a Led-re. Ez látszik is. De amikor kikapcsolta, akkor a Led kialszik. De a led küszöbfeszültsége alatt, nem folyik áram. Vagy is ezen feszültség alatt, az analóg kapcsoló kimenete szakadt volt. A szkópnak, (meg a kapcsolásodnak, meg a Led-nek) van kapacitása. Ennek integrált alakját láttad. Vagy is a 4067 kimenete és a GND közé, egy ellenállás kellett volna a méréshez. - De ahogy Vilmos is írta, lehet Shift regiszterrel többre mennél, mert ott tárolni lehet a kimeneti infót. Vagy is nem "pörög", mit esetedben.. És egy példa.. üdv! proli007
Szokás szerint ötletes amit írtál. Igaz nem értem minden részletét.
Maradjunk a 16db lednél és a 20m összekötő vezetéknél. Ennél a kapcsolásnál is biztosított, hogy egyszerre több LED felváltva is 'világítson' és adott led-ek, ha kell villogjanak? Én azt próbálom elérni, hogy a 16db LED egymástól függetlenül működjön, ha kell világit, nem csinál semmit vagy villog. Ez a bemenettől függ természetesen. Amit te mellékeltél új fényben világítja meg a dolgot mert még kevesebb vezeték és IC kell hozzá. Igazából ebben a kapcsolásban a szinkront nem látom/értem.
Hello!
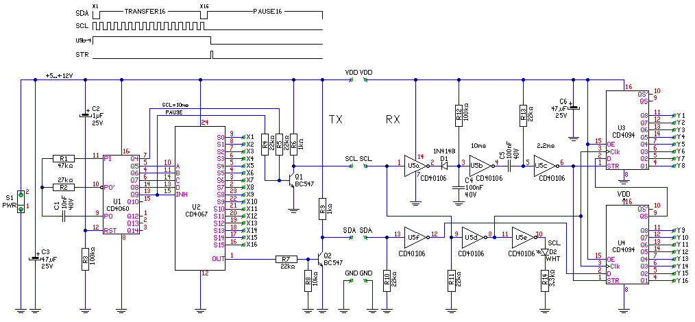
- Itt az adatátvitel szinkron, melynek ütemezését az adó hajtja végre az SCL órajel segítségével. - Az adat biztonságos átvitelét az adja, hogy az adat az adó kimenetére, az órajel felfutó élére kerül ki az SDA kimenetre, míg ennek beolvasása a vevő oldalon, az órajel lefutó élére történik. - Az adó szép sorban az SDA vonalra kapcsolja a 16 bit információt. Teszi ezt az SCL órajel ütemében. Ezeket a bitinformációkat az U3-4 Shift regiszter belépteti. De ennek a regiszternek van belső tárolója, mert különben az infó végigléptetne a kimeneten. A beléptetett adat kimásolása a kimenetre akkor történik, mikor Stobe jel érkezik. Így az adat a kimeneten állandó, míg újabb sorozat nem érkezik. - Ebben a kapcsolásban nincs törlőjel, ott a szinkronizáció "aszinkron". Vagy is az adó órajele leadja a 16 bit impulzus sorozatot, majd ugyan ennyi szünetet tart. - Az U5a-b-c az órajelek kimaradását észleli, és Stobe jelet a a Shift regiszternek. - Az, hogy egy bitet milyen sebességgel tudsz "villogtatni", az adatátvitel sebességétől függ. Jelenleg az órajel 100Hz, vagy is az adatátvitel sebessége 10ms*32=320ms. Tehát az info egy másodperc alatt háromszor változhat meg. - Ha a sebességet növelni kell, akkor meg kell "erősíteni" az SCL-SDA kimenti fokozatát, meghajtó alkalmazásával. R4-R5-Q1 két bemenetű NOR kaput alkot. - A CD4094-ben sajna nincs törlő RESET bemenet, így bekapcsoláskor az első adatátvitelig hibás információ jut ki a kimenetre. De mielőtt bármit mondsz, próbáld ki.. üdv! proli007
Csak annyit mondok, hogy köszönöm és mindenképpen kipróbálom. Tegnap este kicsit boncolgattam a működését csak még nem volt időm írni.
Igazából egyedül a D1 dióda szerepét nem értem ill. az előtte álló inverter fokozatot.
Hello!
Az U5a-b-c olyan mint egy újra indítható multi. - Amíg az órajelek impulzusok jönnek (ez alatt van az adatátvitel), D1 kisütögeti a C4 kondit. - Ha megszűnnek az órajelek (Pause) akkor a kondi fel tud töltődni C4*R12 idő alatt. Ha feltöltődött, U5b kimenete alacsony szintre vált. - C5-ön keresztül magával rántja az U5c bemenetét, így annak kimenetén megjelenik a Strobe jel. - A Strobe jel addig tart, míg fel nem töltődik C5. (R13*C5) - Az első órajel impulzusra a D1 újra kisüti a C4 kondit... Tulajdonképpen ezeket az időzítéseket kell változtatni, ha az órajel sebességét növeled. De nem túl kényes, mert 2..16 órajel ütembe kell beleférnie.. üdv! proli007
Szia!
Most van csak időm foglalkozni a kapcsolással amit küldtél. R8 biztosan kell bele? Nincs felcsrélve az R9-el? Gondolom az R7-Q2-R9 egy Inverter. Csak mert ebben a felállásban nem fog 'kapcsolni' a tranzisztor. Számolgattam az időket is és nagyon kevés ahhoz, hogy folyamatos világítást produkáljak. Ezt átszámolom.
Hello!
- Az R8 azért kell bele, mert ha az analóg kapcsoló bemenetét nyitottan (szakadtan) hagyod, akkor is kell, hogy valami lezárja a tranzisztort. (Az OUT nem egy CMOS kimenet, hanem egy kapcsoló kimenete.) - Igen ez egy inverter, és egyben a vonal meghajtó is. - Akkor még nem érted a működést. Ennek kimenetén a jel állandó, nem úgy mint ahogy Te csináltad. Mert itt a Shift regiszter, amint belépteti az adatokat, azt egy másoló tároló tárolja, a következő adatátvitelig. Vagy is ennek mind a 16 kimenetén az adatátvitel alatt állandó a kimeneti jel. Tehát az időzítésnek, mindössze a jelcsoport gyorsabb/lassabb átvitelében (a kimenet gyors változtatásában) van szerepe. üdv! proli007
Elképzelhető, hogy valamit nem értek.
Közben megépítettem és sajnos semmi eredmény. Az SDA állandóan magas szinten hiába adok L vagy H szintet az X bemenetek valamelyikére. Alapból egyébként L szinten vannak. A kimenetek meg "sötétek".
Hello!
Ha nincs adás, miért lenne vétel? De ezt elég egyszerű ellenőrizni. - Megnézed szkóppal, vagy lelassítod az ütemadót. - Pld. párhuzamosan teszel a C1-el egy 470nF-os kondit. Ekkor az ütemjel a Q4 kimeneten 0,23sec lesz. Ezt már egy Led-el is lehet látni. Majd "végig tapogatod a Q5-Q6-Q7-Q8-Q9 kimeneteket. Mindegyiken feleződik a jel. - Az SCL kimenetet is lehet nézni egy Led segítségével. 16 ütem, majd 16 szünet jön. - Aztán C2-öt rövidre zárod, mire a számláló összes kimenetén L szint lesz. Ekkor a multiplexer fixen kiválasztja az S0 bemenetét. Ha most erre L/H jelet adsz, akkor az SDA-nak (invertáltan) ugyan úgy billegnie kell. Itagdálse kutykurutty.. üdv! proli007
Az R8-R9 fel volt cserélve ezét volt magas szinten az SDA.
Kijavítottam, de most sem jó. Hiába változtatom a bemenetek szintjét az összes kimeneten villog csak a led folyamatosan. Jeleket szkóppal megnéztem és megvannak. Egyedül a STROBE nem tetszik. Nem lehet, hogy itt van valami?
Hello!
Van szkópod.. Szinkronizáld a jelet, a "PAUSE" jel lefutó élére a szkópot, és már is ellenőrizheted a működését a Stobe jelnek. Ott vannak az ábrán a jelek, amit kellene látnod. üdv! proli007
Most tartok egy kis kényszer pihenőt mert veszettül fáj a kezem. A kapcsolót is alig bírom elfordítani.
Beszerzek másik 4067 IC-t is mert erős a gyanúm, hogy ez a korábbi kísérletezésekkel kicsit megbolomdítottam.
Hello!
Megnéztem a jeleket és kipróbáltam másik IC-vel is. A jelek jók legalábbis olyanok mint a kapcsolásod tetején. A jelenség: Amíg egy bemeneten sincs H szint addig az összes kimenet L szintű. Ha az egyik bemenetet tápra viszem H akkor a hozzá tartozó kimeneten megfelelő fényerővel villog a LED az összes többin halványabban villog. (gondolom az alacsony frekvencia miatt villog) A többi kimeneten nem kellene 'sötétnek' lennie a LED-eknek?
Hello!
AMit írsz, abból az derül ki, mint ha a Strobe bemenet állandóan magas szinten lenne. Mert akkor tényleg ilyen lenne a jelenség. A kimenetnek nem szabadna villogni, bármely alacsony is az adatátvitel. Ugyan is a helyzet az, hogy a 4094-ben két tároló lánc van. Az első a Shift regiszter sor, ahová az adatok belépnek az órajel ütemében, majd amikor az adatátvitel vége van, a második tároló sor ezt az információt átmásolja. Mivel az OutputEnable láb magas szinten van, a második tároló kimenete állandóan látszik az Yx kimeneteken. Tehát a másolás csak mindig akkor van, amikor PAUSE állapot van, és megjelenik a Strobe jel. Vagy is hiába lépked az adat a (Shift) tolótárolóba befelé, másolás csak akkor van, mikor a 16 léptetés már megtörtént. Ha a Strobe jel állandóan magas szinten van, akkor a másoló tároló mint "átlátszó Latch" üzemel, vagy is állandóan másolja a Shift regiszterek kimenetét. Tehát akkor látszik, ahogy egy adatbit végigtolódik a Shift regiszteren. Ez a halvány jel. Majd a PAUSE állapotban a Shiftelés leáll. Ilyenkor az adatbit azon a kimeneten áll, ahol a helye van. Mivel az TRANSFER idő hossza, pont olyan hosszú, mint a PAUSE idő, ezért amíg a Shift regiszter tolódik, az pont annyi mint amikor áll. Ezért a megfelelő kimeneten a Led világosabb, egy-egy biten, meg halványabb. Gondolj bele, hogy ha az órajel üteme 10ms, akkor egy bit ahogy tolódik a regiszterbe a kimeneten 10ms-ra megjelenik. De a PAUSE alatt meg a helyén áll, ami 16*10ms=160ms. Tehát 16-szor hosszabb ideig van az infó a helyén, mint egy-egy kimeneten. De ha normális lenne az adatátvitel, nem villoghatna a megfelelő adatbit sem az Yx kimeneten. (Arról nem is beszélve, hogy rossz helyen meg sem jelenhetne.) Tehát azt kell leellenőrizned, hogy a Strobe bemnten csak a Strobe impulzus ideje alatt szabadna magas szintnek lenni. De ha ezt a bementet fixen lehúzod "L" szintre, akkor a kimeneteknek nem szabad változni. Tök mindegy, milyen adat és órajel infó érkezik is meg. üdv! proli007
Sziasztok!
Az lenne a célja ennek a * hogy olyan vezérlő áramköröket, ic-ket (nem mikrokontrollereket) tegyünk közzé amelyekkel megoldható lenne az hogy egy az az 1 vezetéken (órajelet nem külön vezetéken) lehessen vezérelni lehetőleg címzéses módon. a bemenetek 0 vagy 1 az az H vagy L szintes megoldással. Elvárások: olcsó legyen, egyszerű, hatékony. A hozzászólásokat örömmel várom. Tudom hogy mikrokontrolerrel egyszerűbb lenne de nem akarok programozgatni emellett drágák is és csak a baj van velük. Szerintem összekapuzgatva és jól átgondolva sokkal hatásosabb elektronikákat lehet építeni. *Szerk téma, a fórum maga a HE ..
Üdv!
Lehet, hogy én nagyon maradi vagyok, és sokan megszólnak, de én sem nagyon pártolom a kontrollereket.
Bár a kérdést nem igazán értem, de NAND vagy NOR kapukból minden elkészíthető, tulajdonképpen a kontrollerek is ezek millióit tartalmazhatják. Míg nem ismertem mikrokontrolleres programozást addig a vezérlésekhez CD4093 smith trigger cmos nand kapukat használtam szinte mindenhová.
Egyetlen egy kapuval készíthetsz start-stop oszcillátort, monostabil multivibrátort, jelkésleltetőt. Logikai függvényeket valósíthatsz meg a kapukból.
Egyszer láttam egy olyan kapcsolást ahol a számláló kimenete a tápfeszültséget szaggatta.A vevő egy 4017 volt.A tápot is ugyanazon két vezetéken kapta ahol a jelet.
A jel eltünt IC resetbe ment.megjött a jel (egy diódával leválasztva pufferelve) ment az IC tápjára ,valamint az órajel bemenetre.Így a táp megjötte után a megszakításokkal 9 különböző állapotot érhettél el 2 vezetéken.(egyben táp is volt) Ha meg extrákra vágysz egy DTMF tárcsázó a vevőjével teljesíti négy bit egymástól független átvitelét akár analóg hálózaton is. A te feladatodra talán a léptető regiszterek a legalkalmasabbak,ezekkel tetszőleges információt átvihetsz ,csak a szinkronizálást kell megoldani,pl egy hosszabb start impulzussal.
Miután nem volt kedvem elmélyülni a PIC vagy AVR rejtelmeibe, a digitális rotary switchemet 4093+4017+4066-os IC-kel oldottam meg.
Egyébként az egyvezetékes vezérlést már a múlt században megoldották elektronika nélkül. A villamoson a kalauz megrántott egy bőrszíjat és szólt a csengő
Ilyen célra használhatod a PT2262/72 és haszonszőrű IC-ket.
Utánanézhetsz még a rotary vagy crossbar rendszerű telefonközpontoknak is, ott jelfogókkal/markerekkel megoldották a problémát.
Igen, ez volt az a bizonyos egyvezetékes villamos csengő.
Van erre céláramkör, úgy hívják, hogy UART. Univerzális asszinkron adó vevő.
Bővebben: Link De tulajdonképpen elkészítheted shift regiszterekből és logikai kapuk garmadájából is.
Bővebben: Link
Még egy kis tudnivaló.
Nekem valahogy ezekből a kapukból összeállított áramkörök mindig is csak kihívás szintűnek éreztetem. A suliban is sok olyan áramkört megcsináltunk NAND és NOR kapukkal amelyeket 5 perc alatt össze lehetett volna dobni egy pic-be. De ezekben legalább van kihívás.
Én a helyetekben akkor már az IC-ket is hanyagolnám. Tranzisztorokkal is megoldható sok minden
|
Bejelentkezés
Hirdetés |










