Fórum témák
» Több friss téma |
Koszi, fogok ezen agyalni az ejjel (alvas helyett).
Szerintem az IGBT elég drága dolog, az 1mp bőven elég, hogy túlmelegedjen, így borda kell rá (hogy legalább a hőkapacitását megnöveld).
Emiatt sokkal olcsóbb, egyszerűbb (mondhatni trivi) és kisebb egy teljesítményellenállás + relé megoldás. Cimopata is ezt alkalmazta a korábban közölt nagytápjában. Lomexben lehet kapni 40 ft körül pont 10A reléket. Én mondjuk szinte mindig NTC-t használok, van 4,7; 10 és 20 ohmos, minden tartományra.
Jó az NTC, de figyelembe kell venni a korlátait. Ennél jobb megoldás egy ellenállás, amit rövidre zár egy tirisztor, ami valamelyik trafóról kap gyújtójelet, ha már beindult a főkör. Probléma csak akkor lehet, ha totál zárlat van a kimeneten és a szabályozó összetolja a kitöltést. Akkor ugye nincs gyújtójel.
Az egészen komoly helyeken ennél sokkal bonyolultabb megoldás kell, mert mi van, ha a tápellátás mondjuk 5 Hz-el pereg? Mondjuk egy villamos áramszedője, ami télen jeges, aztán hol érintkezik, hol nem. Erre is tirisztorost használok, de már saját magának generál gyújtójelet a pufferkondi, meg a betáp közötti feszültségkülönbséget figyelve.
Azért egy villamos meg egy házi készítésű kapcstáp eléggé más teljesítménykategória.
Szerintem az NTC elég jó megoldás, nagyobb teljesítmények esetén pedig akár az NTC is áthidalható pl. relével. Azért nem feltétlenül triakkal, mert azon akár 0,8...2V körüli fesz eshet (1...2kW-os táp esetén), ami 8...20W veszteségként jelentkezik, és hűtőbordát kell rá szerelni. Persze 2 tirisztorral, megoldható úgy is, hogy az egyenirányító diódáit is részben kiváltsa (ill. azok veszteségét), ami tök jó megoldás, de az áramkör valószinüleg nem lesz egyszerübb tőle. Pl. a graetz előtt van ellenálás (vagy NTC) de az ellenállásos ágat a DC oldal felé hidalják át a tirisztorok, úgy hogy közben egyenirányítanak is. Nagyon durva pl. pergő táplálás esetén lehet, hogy érdemes előtétfojtós egyenirányítón is elgondolkozni, és esetleg fázishasítással (vagy pl. IGBT-vel megoldott pwm-el) kiegészíteni. Láttam már élőben is ilyen megoldást (igaz nem járművön), így nem tudom mennyire általános dolog a gyakorlatban. Házilagos cuccokhoz szerintem az NTC bőven jó - pl. a PC tápoknak sem az a gyenge pontja, pedig szinte mindegyikben NTC-vel van megoldva az indítás.
Sőt. Nekem a hegesztőmben is egy 4,7 ohmos NTC van amit kb. 2s után zár a relé. Kettő belőle párhuzamosan pedig bírja a 700W-os félhidas tápot, igaz ott már fűtenek is.
Ha meg már >1kW és kapcsitáp, akkor érdemes PFC-n gondolkozoni. Sőt ha így már tirisztoros egyenirányítás, akkor jön az egyenirányító hid nélküli PFC gondolata
Üdv Mindenki
Az alábbi kapcsolásból mekkora áramot tudok kivenni? 12V/100W vagy 15V/150W-ot szeretnék rákötni egy izzó formájában.Vagy esetleg módosítani kell valamit? A válaszokat előre is köszönöm. Üdv Norbi
Oke, legkozelebb lehet hogy NTC-t teszek be + rele, viszont most adnek neki egy probat IGBT-vel. Az ara nem zavar mivel nem kell megvennem. Anno nagy tetelben vettem egy masik projekthez es maradt boven. A hutes sem gond mivel a pufferkondi felett pont egy nagy hutoborda van amire csak egy plusz furat kell. Teljes zaraskor a belso ellenallas (fetesen RDS) az szerintem alacsonyabb lesz mintha csupaszon NTC-t tennek fel. Na mindegy, kiserlet teszi kenguruporkoltet. Majd ha odaerek, hogy tudjam tesztelni terheles alatt megosztom a fejlemenyeket.
![]() Egyebkent javitottam a rajzot es megoldottam a teljes zarast zener nelkul ugy hogy mindossze ket plussz alkatreszbol all az egesz lomhaindito. Mivel a puffert ki is kell sutni uzemen kivul, ugy csinaltam meg, hogy azzal az ellenallassal (R1) huzom fel a gate labat amit egy lehuzoellenallas (R2) pedig a negativra huz. Bekapcsolaskor a gate-et lassan (750ms) felhuzza teljes nyitasig, uzemen kivul pedig a kondik az R1+R2-n ki is sulnek.
A felsorolt alkatreszek alapjan szerintem annyi siman ki fog jonni belole, a tobbi mar csak a trafon mulik.
Köszi a választ.EI-33 trafó lesz hozzá.
Hat az adatlapja alapjan eleg hataresetnek tunik, ebbol kifolyolag nagyban fugg a kapcsolasban beallitott frekvenciatol is. Javaslom hogy ellenorizd a kapcsolasban beallitott frekvenciat, szamold ki elore vagy utolag merjel ra es allitsd be a megfelelo RC taggal. 50kHz eleg a 100W-oshoz de a 150W-hoz kell a 100kHz koruli frekvencia.
Az IGBT gate-emmitterre-re tegyél egy 15V-os zenert, mert így túl nagy fesz lesz a gate-n.
Le van írva az IC adatlapjában. Először légy szíves olvasd el, gondolkozz el rajta, utána kérdezgessél (mint ahogy a másik témában)
De hogy lásd kivel van dolgod: Amúgy SD az a hiba pin, logikai. A logikai be és kimeneteknél pedig a felülvonás azt jelenti, hogy invertáló. Itt például a ha leviszed (ami 0 vagyis hamis) a földre, akkor lesz a hiba igaz (vagyis 1, azaz van hiba).
Köszi. Megkaptam utólag valóban a szimbólumoknál az utolsó oldalon
Koszi, nem hiszem hogy gond lenne vele mert ha egy picit is magas lenne a feszultseg akkor a kesleltetes sem mukodne. Bar legyen igazad, biztonsag keppen adtam hozza egyet.
Nagyjabol mar osszeallt a kep meg a muszerdoboz is de kozben osszegyult meg nehany rovid kerdesem:
1. A trafot 4x FDA24N50 fogja hajtani. Nagyjabol mennyire fognak ezek melegedni 4kW eseten? Erdemes lenne megduplazni oket? adatlap 2. A szekunderen az egyeniranyitast RHRG75120-szal egyutas egyutemu modban akarom megoldani de itt is ugyanaz a dilemmam: mennyire fog melegedni? Az also 50V-os tartomanyban min 50A-t szeretnek kiszedni belole. Mennyit tegyek be parhuzamosan? adatlap 3. Kutakodtam valami kalkulator utan amivel ki tudnam szamolni hogy mekkora feszultsegesesre kell szamitanom teljes terhelesnel az uresjarathoz kepest de nem nagyon talaltam semmit. (Az odaig vilagos hogy terhelesnel ohm torveny de ebbol nem tudom hogy milyen uresjarati feszultsegekre kell szamitanom. Ugye 500V-t max. kimenet eseten a Vpp az akar 1000V is lehet ami azert felvet nehany kerdest.) Koszonom a segitseget.
Igazad van, valahol elszámoltam.
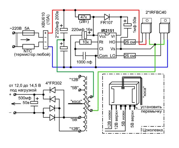
Sziasztok!
Elkészültem a néhány oldallal korábban említett 12V-os kapcsolóüzemű táp 5V-ra való átalakításával. Viszont akadt vele egy kis problémám. Eredetileg én tekertem volna át a trafót 5V-ra, de mivel összetört a csévetest ezt módosítani kellet, így beleraktam egy rossz PC tápból bontott készenléti táp trafóját. A helyzet az, hogy a táp indul, feszültséget ad, de áramot nem, szóval üresjáratban 6,28V-ot ad, de egy pár W-os izzót rákötve még csak meg sem villan, és sípol, mind üresjáratban, mind terhelve. Gondolkoztam azon, hogy nem-e a trafó tekercsvégeit cseréltem fel, de gondolom, ha mindegyiknél felcserélem, akkor ugyanúgy működik mint eredetiben, ha meg egyet, vagy kettőt, akkor meg nem indul. Szóval tudna nekem valaki segíteni, hogy hol keressem a hibát? Előre is köszönöm.
1. 4kW-nál valószínűleg minden rohadtul melegedni fog, csodákat ne várjál.
Ha eddig eljutottál ne mond,hogy nem tudod kiszámolni a melegedéseket. Teljeshídban bírja teljesítményt. Hogy lásd kivel van dolgod, én kiszámolom. Urms=320V, akkor I=13A kb, vagyis Pdis=27,04W, vagyis 4°C/W vagy jobb borda fog kelleni. Tekintettel hogy kemnykapcsoló tápot csinálsz a FETek duplázása a vezetési veszteségeket durván felére szedné, de jó kérdés a kapcsolási veszteségek, amik kiszámolása bonyolultabb, és a FETek duplázásától azok megduplázódnának. 2. Egyutas együtemű??? Komolyan gondoltad?! Felejtsd el! Gondolkozz el mit lát ekkor a primer oldal a szekunder oldali terhelésből! Az hogy meg mennyi kell belőle párhuzamosan, annak trivinek kéne lennie, nézd meg a dióda adatalapját, mekkora áramot bír, számold ki mekkora áram lesz stb... Nem hiszem, hogy ezt a kérdést komolyan gondoltad, ha 4kW tápot építesz. 3. Mivel azt mondtad teljes hidas PWM tápot csinálsz, a PWM feltétele a valamilyen visszacsatolás (komparálsz valamit), különben mit modulálsz, tehát feszültségesősésről a kiemeneten nincs értelme beszélni. Szóval a kérdésed értelmetlen. Gondold át egyáltalán mit akarsz kérdezni. Most ezek a kérdések után felmerült bennem a krédsé,hogy csak vakmerőségből csinálsz ekkora tápot, hogy ilyeneket kérdezel?
A képen látható tápot alakítottam át, azt még elfelejtettem hozzátenni, hogy a trafót a régi trafó csévetestére ragasztottam rá, és abban vezetékeltem össze a lehető legrövidebb vezetékekkel úgy, hogy bele tudjam rakni az eredeti panelbe. A 2SK2996 FET-et is kicseréltem, mert az korábban kipurcant, most jobb híján egy SSP2N60B FET-et tettem bele, az eléggé melegszik.
Amúgy az R16 és R18 helyére egy 8,2kΩ ellenállást tettem, így maradt a TL431 referencia lábán a feszültség nagyjából annyi, mint korábban, és így nem is 5V-ra alakítottam, hanem 6-ra. Az R15 helyére pedig egy PC táp alapján 47Ω-os ellenállást tettem.
A PC-k segedtapja csak nehany milliampert ad le. Az nem jo erre a celra. A csevetest mennyire tort el a masikon? Epoxival lehet hogy meg lehetne ragasztani. En is azzal ragasztom ossze az enyemeket mivel hazilag csinalom oket polikarbonatbol ami nagyon szivos (bakelithez kepest). Van fotod rola?
Nezd Laci, nagyra tartom a segito szandekodat de en nem gondolom hogy ra szolgaltam volna arra hogy ilyen hangnemben beszeljunk. Ha barmi gond van a feltett kerdessel azt civilizalt modon is el lehet magyarazni, vagy ha tureshatarod alacsonyra van allitva meg mindig at lehet lapozni rajta. Ostoba kerdes nincs, mindenre lehet kulturalt modon valaszt adni es ha ez sikerul akkor tovabbi kerdesek aradata is redukalhato. A maganeletben elszenvedett serelmeidert pedig nem en vagyok a felelos, ezt azokkal kell rendezned akiknek az asztalara tartozik. Ha pedig bunbakra van szukseget arra szinten alkalmatlan vagyok.
A tapot nem vakmerosegbol epitem ekkorara, abbol a korbol mar regen kinottem. Az egyik ok mert multifunkcios lesz es szeles tartomanyban szeretnem hasznalni. Indukcios melegito hajtasatol akkumlator toltesig vagy egyszeru prototipus CMOS aramkor hajtasatol a kapcsolouzemu tap feleleszteseig meg kell hogy allja a helyet. Jelenleg 2kW-on fog uzemelni de ha mar ennyi energiat es penzt beleoltem, valamint a rendelkezesre allo alkatreszek birjak akkor az elorelato tervezes kesobb rengeteg munkat es penzt meg tud takaritani. A masik ok pedig a tanulas. Ha megtanulom hogy egy ekkora tapegyseget hogyan lehet normalisan megepiteni akkor legkozelebb egy kisebbet, egyszerubbet mar kerdezes nelkul is. Az elektronika nem a szakmam es csak hobbikent erdekel. Az oldal cimebol en arra kovetkeztetek hogy ez nem biztos hogy eredendo bun errefele es trivialis kerdeseknek is helye van. Engem csupan az a remeny tart itt hogy neha belefutok szakemberekbe akiktol tanulni lehet es bajbajutottakba akiknek olykor en is egyre tobbet tudok segiteni trivialis kerdesekben. Ez a szakembernek is segitseg. 2. A diodak adatlapjat termeszetesen megneztem de a fentiekbol adodoan (nem szakma) nem biztos hogy rabolintok dolgokra olyan magabiztossaggal mint mas aki minden nap ezt csinalja. Egyutas egyutemu volt az eredeti szandek, nem kerul semmibe megtoldani 3 diodaval. Meg indulatokat sem erdemel. Idézet: „tehát feszültségesősésről a kiemeneten nincs értelme beszélni.” Nyilvan ha mar tudod hogy mekkora Upp kell es mar ott tartassz hogy rarakhatod a visszacsatolast akkor mar nem. De a kerdesem arra vontakozik hogy mit szabalyzol mire? Hova meretezzem az Upp? 600V vagy 1000V? Ha pl 600V-ra allitom be az Upp-t akkor teljes kitoltes eseten teljes terhelesen hova kerulne az Urms? Mekkorat fog esni? 300V-ot vagy 30V-ot? Ha az utobbi akkor nem erdekel mert 500V a cel. Ez itt a nem mindegy. Idézet: „Gondold át egyáltalán mit akarsz kérdezni” Atgondoltam... mikor voltal utoljara szabadsagon?
Ilyen nagy áramoknál egyutas kétütemű egyenirányítást érdemes alkalmazni. A kétutassal (graetz) az a baj, hogy ott két diódányi veszteséged is van. nem mintha a nagy feszültséghez képest sokat számítana, de azért az is veszteség.
A megadott diódából két darab így megfelelő lesz, de valószínűleg 2°C/W -nál jobb borda fog kelleni rá. A másik alkalmazható egyenirányítás a feszültségkétszerező, mert így is csak egy diódán van veszteség, és ekkor is mindkét félperiódus alatt van terhelés. Mekkora frekvenciát tervezel? Mivel keménykapcsoló tápod van, ezért a kimeneti diódák kapcsolási vesztesége nem elhanyagolható. Ha tudsz (befér a tápfeszbe), akkor használj kisebb feszültségtűrésű diódákat (abból kaphatók gyorsabbak). Egyutas együtemű egyenirányítást azért nem érdemes alkalmazni, mert ekkor ha primer oldalról nézed a terhelést, akkor félütemben van félütemben nincs terhelés, ez így egy nagyon nem lineáris, ha te tápprimeroldal lennél, te sem látnál szépen ilyet. Tekintve hogy kapcsolüzemed van, ezért a trafó veszteségi ellenállás elhanyagolható (fél méternél kevesebb huzal van benne) A szekunder oldali diódán a fezsültségesés nagyjából fix terheléstől függetlenül. Egyetlenül a primer oldali FETeken fellépő feszültségeséssel valamint a szórt induktivitás okozta feszültségeséssel érdemes számolni (fix primer bemenő fesz esetén). Az előbbit könnyű kiszámolni, az utóbbit pedig akkor tudod ha nagyjából kész trafód van. Valamint még persze attól is függ, hogy a primer tápfesz mennyire esik (puffereltség), általában ez szokott a legjobban esni. Mondjuk ilyen nagy teljesítményeknél aktív PFC-t szoktak alkalmazni. A hangnemért elnézést kérek. Remélem most kielégítően válaszoltam a kérdéseidre. De nekem nem férnek össze a kérdéseid, mert látszólag triviális dolgokat kérdezel, és a cél meg nagyon nagy, tehát a kérdezetteken kívül nagyobb problémák is vannak, azokat meg úgy vettem észre tudod. Szóval ez nekem nem fér össze, hogy valami megy nagyon, a (persze számomra) trivi pedig nem. Egy szabadság pedig mindig jól esne.
Azt még mindig nem írtad le pontosan összefoglalva hogy miből mit akarsz csinálni. Olyasmiről beszélek hogy ha pl. 1 fázis 16A-ed van abba nem biztos hogy bele fog férni a 4kW+veszteség. A kimenetre több leágazás kell, az nem fog menni hogy pwm-el szabályozol 0 és 500V között. A szabályozáshoz egyébként nagyjából kétszer akkora szekundert szoktak használni (lásd PC táp), tehát jól terhelhető 500V-hoz 1000V-os szekunder kell. Ha nincs visszacsatolás akkor 5-10% körüli feszültségeséssel kalkulálhatsz a névleges terhelésen de ez sokmindentől függ.
Ha a saját tápomból indulok ki abban nagyjából hasonló paraméterű fetek vannak, a 2kW éppen elég nekik, talán még sok is. Azokat dupláznod kéne vagyis 8db-ot vegyél, vagy használj valami gyorsabb IGBT-t.
Hát... az az igazság, hogy azt a csévetestet nagyon szétbarmoltam már, az már javíthatatlan, egy másikat tudok a helyére tenni, ami hasonló az eredetihez. Az PC készenléti táp elméletileg tud 10W-ot az 5Vsb ágban, az meg nekem bőven megfelelő.
Én arra gyanakszok, hogy valami zárlathoz hasonló dolog van, vagy valami fordított polaritás, vagy nemtudom. Amúgy mi történik akkor, ha az egyik tekercs kivezetéseit felcserélem, pl. a szekunderét?
Flyback számoló
Itt látható flyback konverterhez számoló, valamint fel van tüntetve rajzon a helyes bekötés. Az első ütemben bekapcsol a FET, és a trafón elkezd áram folyni. Mivel ekkor a primer a szekunder oldali diódát záró irányban látja, ezért terhelést nem lát, ekkor a vasban lévő légrést feltölti energiával, szóval a trafó síma induktivitásként viselkedik,az ráam lineárisan nő, a nvekes meredeksége arányos a primer feszültséggel és a primer induktivitás reciprokával. A másik ütemben a FET kikapcsol, így a trafón lévő feszültség nullára esik (ezt ő negatív fezsültségimpulzusnak látja), ekkor a trafó a szekunder oldali diódát nyitóiránbyan látja, így a (főként a) résben tárolt enegriát elkezdi leadni. Ebből jól látható, hogyha fordítva kötöd be a szekundert, és bekapcsol a fet, akkor nem csak a trafót hanem a szekunder terhelést is látja, így ezt ő rövidzárnak nézi, amikor meg kikapcsol a fet, akkor a diódát záróirányban látja, így nemt udja hova kiüríteni az energiáját, amitől szegény szintén nagyon szomorú lesz.
És mi a helyzet a 3 tekercses trafókkal?
Mert ami nekem van, azon van egy primer, egy szekunder, ami visszacsatol egy optcsatolón keresztül, és van egy visszacsatoló tekercs is.
A harmadik tekercs az általban a primer oldalt szolgálja árammal. Induláskor még a 320V-ból nyeri az áramot, de utána a segédtekercsen keresztül táplálja magát (ezzel csökkenti az üresjárati disszipációt). Ezt is ugyanúgy kell bekötni, hogy akkor nyisson a dióda, amikor a FET kikapcsol.
Ha több szekundert akarsz, akkor ezeket szintén ugyanúgy kell bekötni. A flyback előnye, hogy az energia mindig ahhoz a szekunderhez megy, ahol a menetszámokkal korrigált feszültség a legalacsonyabb, így első közelítésben a szekunder feszültségek mindig tartják egymás között a menetszámoknak megfelelő arányt. Így ha a szekunder oldali feszültségesések elhanyagolhatók, akkor egyetlen szekunder ág figyelésével stabilizálható a többi. Erről itt olvashatsz bővebben Idézet: „Azt még mindig nem írtad le pontosan összefoglalva hogy miből mit akarsz csinálni” Labortap: passziv PFC --> lomhaindito --> 2.2mF puffer --> 4x FDA24N50 FET 100kHz (2x IR2110) --> E65 (P: 26x0.19mm, 8menet, Sz: 4x logaritmikus kimenet, ketutas egyeniranyitas) --> 4x rele kimenetvalasztashoz --> 2x 1200V/72A --> 30µF/630V szuro. A 2db IR2110-et egy MCU fogja hajtani. Idézet: „Olyasmiről beszélek hogy ha pl. 1 fázis 16A-ed van abba nem biztos hogy bele fog férni a 4kW+veszteség.” Nem, valamirol szerintem lemaradtal. 2kW-ra lesz most megepitve es egy fazisra, de mindent ugy igyekeztem tervezni hogy a 4kW-ot is elbirja szukseg eseten. Ez azt jelenti, hogy kesobb ha az igeny felmerulne ra (elkepzelheto) akkor kidobom az egyfazisu toltoaramkort es berakok helyere egy 3 fazisut majd megy minden a regiben 4kW-on. Kesobb ha osszeall a dolog es kiforrott lesz akkor pedig osszerakom a kapcsolasi rajzat egy rajzba es kozzeteszem az oldalon hogy ha masnak is szuksege lenne egy ilyen multifunkcios tapra akkor megegyszer ne kelljen mar ugyanezzel szenvedni. Igy akinek van 3 fazis az csinalhat 4kW-osat akinek 1 van az meg 2kW-osat. Ha pedig egy letapadasvedelem be van meg iktatva akkor ezzel a labtappal hegeszteni is lehet. Ketlem hogy egyedul nekem lenne szuksegem ilyesmire. ![]() Idézet: „A szabályozáshoz egyébként nagyjából kétszer akkora szekundert szoktak használni (lásd PC táp), tehát jól terhelhető 500V-hoz 1000V-os szekunder kell. Ha nincs visszacsatolás akkor 5-10% körüli feszültségeséssel kalkulálhatsz a névleges terhelésen de ez sokmindentől függ.” Ezt kerestem! Koszonom. Megegy kerdes csak hogy ne legyen felreertes: ez azt jelenti hogy a legnagyobb osztott szekunderem az 2x1000V-os lesz?Idézet: „Ha a saját tápomból indulok ki abban nagyjából hasonló paraméterű fetek vannak, a 2kW éppen elég nekik, talán még sok is. Azokat dupláznod kéne vagyis 8db-ot vegyél, vagy használj valami gyorsabb IGBT-t.” Igen, ettol tartottam. Valojaban 8db rendeltem pont emiatt, ha kell akkor duplazok. Vannak joval nagyobb IGBT-im is amiknel a 100kHz hatareset lenne ekkora teljesitmenynel viszont azokban nincsen visszacsapo dioda igy ugyanakkora veszodseggel jarna valamint az IGBT-k kapcsolasi parameterei semmit nem javulnanak a 100kHz-re. Ugyhogy FET mellett maradtam egyelore. Viszont azon is gondolkodtam hogy kesobb visszaveszem a frekvenciat 75-80kHz-re es ujratekerem a trafot hogy jobban illeszkedjen az egesz tap mindket tipusu (1 es 3 fazisu) toltoaramkorhoz. A magon van hely boven ugyhogy az sem gond. |
Bejelentkezés
Hirdetés |












