Fórum témák
» Több friss téma |
Sziasztok nekem egy olyan kapcsolás kéne hogy kap egy kisebb áramot 1-6voltot akkor akkor átengedi magán az áramot ami kb 12-20volt.
Lehet hogy rosszul fogalmaztam A válaszokat előre is köszönöm
A te barátod a tranzisztor! Erre találták ki
![]() Csak feltétel, hogy mondjuk a két körnek azonos legyen a földje. Szóval az 1-6 V-osnak ugyan az a közöspontja mint a 12-20V-osnak. Ha ez nem jó, és galvanikusan leválasztottnak kell lennie, akkor meg lehet kapni kis 2V-os reléket. Ha ez sem jó, akkor van optocsatoló. A ledet megtod hajtani azzal a kis fesszel, és az optocsatoló tranzisztorával meg tudsz hajtani egy nagyobb teljesítmény tranzisztort ami meg a 12-20V-ot kapcsolja.
Sok megoldás van, inkább mond el mit akarsz csinálni, hova kell stb.
Egy távirányíróhoz ami nem tudom pontosan hány voltot ad ki de 1-6között van és amihez kell egy távirányítós autó aminek 12-20volt kell.
Lehet hogy nemjól fogalmaztm. ehez kéne egy kapcsolás
Sziasztok ha valaki tud ilyen kapcsolást akkor az lédsives küldje már el nekem
Te, nekem nem világos, hogy mit akarsz mivel összekötni/vezérelni/irányítani, de szerintem másnak sem.
Talán van egy CB vagy milyen távirányítód, és kellene hozzá egy vevő és vezérlő egység egy modellautóhoz? Vagy most hány éves a kapitány?
Csak egy olyan kapcsolási rajz kéne hogy kap pl 1-6voltot akkor atengedi magán a pl 20voltot
Jajj!!
De mond el pontosan mire kell mert ez az 1-6 voltot meg stb. Nem mindegy, hogy rádiófrekin vagy mit akarsz. Mond el pontosan. Akkor tudunk segíteni vagy kapcsolási rajzot gyártani.
Sziasztok!
Van egy olyan problémám hogy 0-10v os plc kimenetről akarok egy dc motort működtetni ami két irányba forog.(a plc ezt polaritásváltással oldja meg). De mivel a plc csak néhány mA-képes kiadni nyílván nem működik a dolog.Ezért kellene egy erőssítőfokozat ami nek lineáris a kimenőfesze a bemenőfeszel és tud legalább 1A-t. Jó lenne valami kapcsrajz ha tudtok segíteni. (bocsi ha valamit rosszul írtama forumba még nem voltam itt)
sziasztok van egy kapcsolási rajzom ami nem tudom pontosan hogyan működik egy távirányító aminek a vevője szerintem egy kis feszültséget ad ki és ami az autó motorjához kell az már 14 volt
Ha kell a vevő kapcsolási rajza szóljatok Előre is köszönöm a segítséget.
Vazzz Topi! Nem igaz, hogy nem érted má!!!
Idézet: „a vevője szerintem egy kis feszültséget ad ki .......” mos mé"...nem láttá még olyant, hogy a vevő kiadja?? Burkus! Bocs! Próbáld meg értelmesen (ne zavaros tőmondatokban) leírni, hogy most PONTOSAN mi ez, és mit akarsz csinálni! Ok akkor van valakinek ilyen kapcsolása ?
Edszerű olyan kapcsolás kell ami ha kisfeszültséget kap a vevőtől akkor egy aksitol átengedi a 14-vltot a motornak szerintem ezt edszerűen meg lehet oldani tranzisztorral lehetőleg ne keljen sokminden hozzá
Edszerűen (egyszerűen) nem értem, hogy mit mondasz? Lédsives (légyszives) írd le, hogy mihez kell.
Na addig is olvass! [link=http://www.hobbielektronika.hu/kapcsolasok/kapcs.php?id=33]http://www.hobbielektronika.hu/kapcsolasok/kapcs.php?id=33[/link] :violent:
Lehet, hogy valami 1szerűre, mint PLD.:merges2:
Na férre a tráfát. :boxer:
Próbáld a problámádat világosan megfogalmagmi, azért, hogy aki szeretne az tényleg tudjon segíteni! Nemkell hozzá sok körítés (+deszka). Mondandód legyen világos és lényegretörő. :heureka: Ha ez nemmegy. Akkor próbáld körülírni, hátha kisütünk belőle valamit. Néha azis elég nagy segítség, hogyha felsorolod a rendelkezésedre álló anyagokat amiből bütykölni akarsz. (Mostmár) Az elképzelésedet a Idézet: -ben rajzos vagy egyéb formában is közzé tudod tenni. :nezze:„Fájlmelléklet” Nagy levegő, és :wow1: :eek2: :wow1: a problémád!
Nagyon edszerűen ha kap 3-voltot és 14et és legyen egy kinenete tehát kap 3voltot akkor a tizennégyvoltot átengedi a kimenethez
Ennek a vevője 6vltal működik én ennek egy elemröl adnék áramot és amit kiad az szerintem 3-volt körül van
és ha kiadja a 3voltot akkor egy aksiroll a motorra kapcsolja a 14-voltot
Hello!
Kellene nekem egy olyan "kapcsoló", amivel: autóban bekapcsolva a világítás, rajt a gyújtás, ha leveszem a gyújtást, akkor a világítás úgy marad. A jobb első tompitotnak a biztosítékáról leveszek áramot, ha bevan kapcsolva a tompitott, akkor lesz áramom, ide kötök egy buzzeros metronomot, de ha a tompított világit akkor a metronom is csipog. itt jönn a gyújtás, ha ráadom ott is átfolyik a 12v-t. a gyújtásról lejövö 12v-ra kellene valamit illeszteni, hogy a tompitottra kötött metronomot csak akkor kapcsolja be ha nincs gyújtáson a kulcs. remélem érthetően irtam le. az autó egy Trabant! ui: ezért nem nyítok új témát !
De a leg jobb eggy egyenáramú erősítő mivel emberünknek forgásirányt is kell váltania nem?
Bocsánlat ez a topicnyitónak szólna!
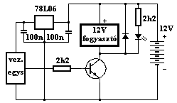
Ez a tranzisztoros kapcsolás 6V-tal vezérelve 5,3V-ot ad a motornak! Nézd meg mit rajzoltam burkus, az értékek tájékoztató jellegűek, mert nem írtál áramfelvételt a kapcsolandó fogyasztóhoz.
Szerintem fogj egy 5V-s relét és már kész is.
Hello
Köss egy diódát sorba a "buzzeros metronom"-al, kösd be a tompított biztosítékja és a gyújtás közé, ha jól működik akkor OK, ha nem akkor forditsd meg a diódát.
mind a 2 helyről 12v - 12v jönn..
á már értem.. a dióda kinyit? mert több áram folyna rajta át! gyújtásról, na most ha elveszem a gyújtást akkor zár a dióda, jól gondolom ? ide akkor milyen dióda kell? bírja olyan sokáig, hogy nyítva legyen ?? rajzold le lécci, hogy is van |
Bejelentkezés
Hirdetés |





:wow1: :eek2: :wow1: a problémád! 


