Fórum témák
» Több friss téma |
Szia!
Le a kalappal, nagyon jó lett. Szívesen venném én is ha felraknád a dokumentációt. Most vettem 100db RGB-t, innét az oldalról a "Apróhirdetés"-ből. Csak be kell azonosítani, hogy megtudjam venni a hiányzó db számot. Még 1x gratula.
Sziasztok !
Itt vannak a rajzok,és a hex file. A minőségért elnézést kérek, kézzel rajzoltam, de remélem azért érthető.
Még egy pár kép a ledekről.
A ledek középpontjai egymástól 20 mm.-re vannak, így az összekötésükhöz nem kell plusz vezeték.
Köszi az anyagot. A kocka megépítése nem kis munka. Még vissza van néhány kapcsolás befejezése és azután tudok neki állni. Hirtelen sok áramkörbe kezdtem bele, de egyszer csak végére jutok.
Szisztok!
Szeretnék építeni egy 5x5x5 led kockát, EZT, de néztem Hestore.Hu-n, hogy nem lehet kapni TPIC6C595-öt. Lomex-en pedig csak 25dbtól lehet. sajnos programozáshoz nem értek és nem tudom hogyan kell átírni a programot úgy hogy esetleg más shift regiszterrel menjen pl: CD 4021 vagy valami könnyebben beszerezhetővel. Tudnátok segíteni? Vagy esetleg ha valaki ad el TPIC6C595-öt azt megvenném Előre is köszönöm a választ!
Hali!
A lomex ad el 1 db-ot is, csak kicsit többet fizetsz érte, mert csomagbontási felárat számolnak. Jó helyette a 6D595-is, ha azt könnyebb beszerezned. Ha minden kötél szakad nálam van még pár azt hiszem. Üdv:Geri303
Sziasztok!
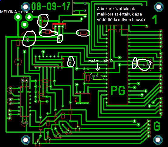
Lenne pár kérdésem az 5x5x5 ös LED kockáról. A védődióda milyen típúsú? A bekarikázott ellenállások/kondenzátorok milyen értékűek? És a táp bemenetnél hol megy be a pozitív és a negatív? A 20Mhz-es kvarcnak miért van 3 lába? Ha két lábút tudok beszerezni akkor a középső lábat ne kössem be? Kép mellékelve! Köszönöm előre is a válasz(oka)-t! ![]() Üdv:Bence
Fél válasz: A jobb oldali a pozitív. A rajzon nem kvarc van hanem kerámia rezonátor. Ha kvarcot teszel bele, akkor csak a két szélsőt kösd be, és mind a kettőt húzd le testre (középső láb) egy-egy 22pf kondival.
Az előzőek mind igazak.
A kondik négyzetes lábai a pozitívok. Nagy kondi 100-470µF kis kondi 100nF kerámia. Ellenállás 4,7k. Dióda pl:1N4007
Volt kitéve egy 10x10x10es kocka leírása, csak nagyon gyorsan eltünt. Ki tud róla valamit?
Szerzőre nem emlékszel?
Szia a szerző neve: LIBESZ
Én is épp azt akarom megépíteni!
ezaz!
Akkor ez is megoldódott!
Nagyszerű!
Én is kerestem már és nem találtam, de valami nem működik igazán, vagy rosszul keresek. Először PDA-n olvastam, mikor másodszor szerettem volna elolvasni -asztali gépen- már nem volt meg a cikk a kapcsolások címlapján. A HE keresőjével nem találom most se, akár LED-kockára, akár 10x10x10-re akár kockára keresek. Az indexeléssel lehet gond?
Szia Nálam pedig működik a csatolt link.
Ez érdekes, a LINK működik, de ha rákeresek akkor nagy semmi. Valami gebasz azért van az oldallal.
Sziasztok!
Visszakerult az iras, par linket kellett javitanom a kepeknel. Aki maris nekiallt megepiteni, annak mondanam, hogy elkezdtem attrervezni a tlc -s nyakot ugy, hogy ne legyen smd alkatresz benne. Szoval ha vartok kicsit es elkeszul tlc5940 -el is, akkor felteszem az uj kapcs rajzot (csak a board #2 fog valtozni).
Sziasztok!
PonyProg2000-el fel lehetne programozni a 24LC256 EEPROM IC-t a csatolt kapcsolási rajzzal a kockához? Köszönöm előre is a válaszokat! Üdv: Bence
Még annyi, hogy a geri303 által készített 5x5x5-ös kockára gondoltam.
Esetleg mással nem lehetne? Vagy másik topicba írjam?
Akkor próbáld a rajz alapján, így történne a dolog.
|
Bejelentkezés
Hirdetés |



















