Fórum témák
» Több friss téma |
Epp ezt irtam, hogy nem latom a 100nF keramia kondit, holott kellene lennie, hogy megbizhatoan mukodjon! Meghozza olyan kozel a PIC-hez amilyen kozel csak lehet...
A zener ele kell ellenallas, azt ne hidald at! Nem ide tartozik, de nezd at hogyan mukodik egy zeneres feszultseg korlatozo aramkor. 3.2V kevesnek tunik mivel a 16F648A egy 5V-os darab. -11V khhhm, nem szabadna semmilyen korulmenyek kozott negativ feszultsegnek ott lennie! Meg akkor sem ha Bill Gates krumplit arul a Lehel teri piacon ![]() 14-es lab... jobb lenne ha inkabb a lab funkciojat meselned el, mert kulonben minden labra ki kellene nekunk is nezni az adatlapbol mire valo. Gondolom az a Vdd lehet, a 11V meg a Vpp feszultseg amire gondoltal?
Kedves, hogy foglalkoztok vele!
A 100 nF-os kondiról anyit, hogy rendben, de én nem hiszek benne. Különben ilyen frekvencián nem számít, hogy mekkora távolságra és mekkora lábbal van betéve, amiről ti beszéltek, az 10 GHz-nél van és ezt fenntartom... Ezen ne vitázzunk, ha lehet! A baj itt szeritem az egész rendszerrel van. Ez a JDM nem úgy működne, mint a többi. A -11V pont azért van ráengedve a soros RC tagra, hogy előtöltse és a következő implzusnál még rátesz még annyit, hogy meglegyen a programozó feszültség. A 14-es láb a PIC tápfesz lába (Vdd). Vdd, Vpp, Vcc, Vss: nekem meglehetősen zavaros volt mindig is. Minek ennyi elnevezés? A kapcsoláson Vdd-ről és Vss-ről van szó, az IcProgban Vcc van, itt meg most Vpp... Kicsit sok ez így. Mindenekutána ne foglalkozzatok vele tovább, feladom. Sőt, feladtam. Örüljenek a fölényeskedők: kerestem PICKit2-t. A Vaterán, és itt is van, csak adásvétel kérdése az egész. Mégpedig összerakva! Percig sem szarakodok tovább égetőeszköz építéssel. Meglátjuk hogy muzsikálnak a PIC-ek ezzel, aztán ha nem megy marad az 555, 4017, meg a 4066... Köszi és üdv: Leo
Az email cimed onmagaert beszel.
Az elektronika vilagaban nem szamit, hogy te mit hiszel.
Sziasztok!
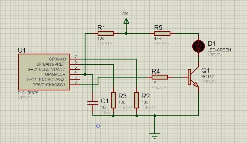
Segítségeteket szeretném kérni! Egy 12F675-el szeretnék egy egyszerű áramkört megvalósítani. Probléma az, hogy a GP5-öt kimenetnek szeretném használni, de ha a programban állítgatom a GPIO2 bitet, a kimeneten semmi nem változik. A kimenet egy 1k-s ellenálláson keresztül egy BC182 bázisára van kötve. Multiméterrel mérve 0.5 V körüli feszültség van, és mintha lebegne, mert ha kézzel hozzáérek a PIC lábához, akkor a tranzisztor kollektoránál a LED (később ide egy telefonból kiszedett vibramotort kötnék, ezért van a tranzisztor) fényereje változik annak függvényében, hogy mihez érek még hozzá az áramkörben. Próbaképp most mindhárom kimenetet (GP2,4,5) kapcsolgatom a programból, multiméterrel a GP2 –n látszik hogy rendesen működik, a GP4 viszont szintén nem, kb. Vdd-t mérek rajta folyamatosan, de lehet hogy az is lebeg, nem próbáltam fel-le húzni ellenállással. Már többször is átnéztem mindent, de nem jövök rá mi a hiba. Remélem nem a PIC lába ment tönkre (teljesen új volt), mert szívesebben javítanék 1-2 sort a programban, minthogy a nyákot gányolom át a GP2-re. Csatoltam mindent amim van, hogy ne kelljen találgatni mit-hogy csináltam, a nyákterven a tápnál van egy elektrolit kondenzátor, azt kivettem mert túl nagy volt az értéke és a pickit2 Vdd hibára panaszkodott. Még annyi, hogy MPLAB SIM-ben a watch-ban látszik hogy billegnek a bitek a GPIO-ban rendesen, és Proteus-ban is működőképesnek látszik a GP5-tel is. Előre is köszönöm a válaszokat! Gábor Idézet: „A 100 nF-os kondiról anyit, hogy rendben, de én nem hiszek benne. Különben ilyen frekvencián nem számít, hogy mekkora távolságra és mekkora lábbal van betéve, amiről ti beszéltek, az 10 GHz-nél van és ezt fenntartom... Ezen ne vitázzunk, ha lehet!” Rendben, ne vitazzunk -- tegyel ra egy scope-ot inkabb. Idézet: „Vdd, Vpp, Vcc, Vss: nekem meglehetősen zavaros volt mindig is. Minek ennyi elnevezés? A kapcsoláson Vdd-ről és Vss-ről van szó, az IcProgban Vcc van, itt meg most Vpp... Kicsit sok ez így.” Vcc a regi bipolaris tranzisztorok idejebol szarmazik: V(collector) Vee szinten bipolarisoknal a fold: V(emitter) Vdd a FET-es tranzisztoroknal szokas: V(drain) Vss FET-eknel a fold: V(source) Vpp: PIC-nel a programozashoz szukseges feszultseget jelolik: V(programming) Ezek csak jelolesek, a 4066-odnal minden bizonnyal Vcc / Vee -vel talalkozhatsz, meglehet nem a Magyar irodalomban.
Atz kellene megnézni, hogy a konfigurációs bitek arra állítódnak-e, mint ami a programban van (MPLAB IDE Configure/Configuration bits menüpontban legyen pipa a Configuration set in code pontnál).
Ez azért kell, hogy az _INTRC_OSC_NOCLKOUT beállítás érvényesüljön. Nálam egyébként a __config után szereplő kifejezés zárójelben van, nem tudom, hogy ennek van-e jelentősége.
Be volt/van pipálva a Configuration set in code, a config-ot zárójelbe tettem, így is ugyanaz a helyzet.
Én is úgy látom, hogy működnie kell ( leszimulálva nekem is jó volt ). Ebben az esetben a konfigurációs biteknél lehet gond ( icserny is írta! ), ill. a NYÁK-on szakadás, rövidzár, végső esetben PIC .
Steve
Mindkettőtöknek köszönöm a válaszokat!
Este még megpróbálom icserny konfigjával, átnézem a nyákot, meg a pickit2 programjában is megpróbálom megnézni a konfigot. Ha ezután sem jutok eredményre, akkor marad az átkotés a GP2-re, valami vezetékdarabbal, meg nyákfólia átvágással, bármennyire is nem szeretném ezt. Idézet: „A 100 nF-os kondiról anyit, hogy rendben, de én nem hiszek benne.” Kicsit leszállhatnál a magas lóról és leereszkedhetnél közénk, halandók közé!
Kiváncsiak vagyunk, hogyan oldódott meg, mi volt a hiba oka
. Ha esetleg nem oldódott meg, fel tudnád tenni a lefordított program kódot is?
Csak úgy sikerült megoldani, hogy átkötöttem a nyákon a GP2-re végül. A config jó volt szerintem, mert a pickit2-be importálva a hex-et jól jelent meg az értéke. A nyákon sem találtam szakadást vagy zárlatot.
A csatoltam a forrást is és a hex-et is, ebben már a GP-2-es van vezérelve, meg játszottam az időzítésekkel is azóta.
Kösz, holnap megnézem.
Azért közbevetőleg egy kérdés: OPTION register? Timer0? nem ON véletlenül? Én mindig "gyalog" ki szoktam számolni a fontosabb regiszterek (config word) értékét binárisan és az égetőben megnézem, tényleg azt írja-e be. Teszem ezt azóta, amikor szenvedtem, mire észrevettem, hogy a "gyari" INC fájlban az egyik el volt írva. Már nem emlékszem melyikben.
Bocs, elnéztem: A timer0 pont a GPIO2-nél szokott zavarni.
Sziasztok!
Létezik az Hogy a "Pic16F628" VSS lábára van akasztva egy 100n kerámia és egy 10u elko? Általában 100n és 10n-val van szűrve. Most ezt az elkót nem értem, pedig a kapcsolásban ez van. Segítséget előre is köszi
Az erediti kérdésfeltevéshez vissztérve: az alábbi sorokban a T1CON regiszter T1OSCEN bitjét '1'-be állítottad (bit3), pedig '0'-ba kellett volna!
Ez okozta a problémádat, mert bekapcsolni próbálja az LP oszcillátort - amihez nincs kvarc kötve, s ugyanakkor ellenmondásban van a konfigurációs bitek beállításaival is. Valószínűleg ez tiltotta le az általános célú GPIO4 és GPIO5 I/O funkciót. Szerintem
A Vss az a GND. A kérdésed ilyen formán nem értelmezhető, főleg, hogy egy kondi kétpólus.
Egyébként a 10µF és a 100n egy jó választás egy PIC esetében, az egyik szűr, a másik pufferel. 10n nem szokott itt lenni. Ez egyébként itt erősen off, miután ez a kérdés a CMOS áramkörök általános tápellátásával kapcsolatos.
Csak jó szándékkal írom: szerintem nem off :hide:
Rendben van, kicsit vesézgessük még akkor ezt a 100 nF-os kondi témát...
„A 100 nF-os kondiról anyit, hogy rendben, de én nem hiszek benne. ” Ez egy nyelvtanilag összetett, teljes, de jelentéstartalmilag hiányos mondat. Ha így írom, hogy „A 100 nF-os kondiról anyit, hogy rendben, de én nem hiszek benne, hogy jelen esetben ennek hiánya okozza a problémát. ” akkor milyen? Nem is az okozta, és nem egy újabb vitaindítónak, de az esetek nagy részében nem is old meg semmit. Ott van, valamennyit használ, de ezt most hagyjuk... Úgy tűnik, hogy az eredeti kérdésemre az a válasz, hogy azért nem írta be második égetésre a JDM-em a PIC-be az új programot, mert nem volt elég az 5V-os fesz. Többek tanácsára, akik eloszlatták bennem azt a kételyt, hogy valahol az IcProgban ott van vagy épp hiányzik egy pipa, úgy orvosoltam, hogy égetéskor rajta van a 4 cerkaelemes táp és így megírja... Köszönöm az érdemi hozzászólásokat! Még egy apróság. Valaki itt írta fent, hogy „A Vss az a GND. ” Ez ebben a formában nem pontos. A Vss egy FET áramkörnek az alacsonyabb potenciálú tápcsatlakozója, ha már adatlapot kell olvasni... Abban ez van. ![]() Mutatok olyan PIC-es áramkört, amiben a Vdd direktben össze van kötve a GND-vel... Szerintem sem off az a kérdés, volt benne PIC és 100nF-os kondi. És erősen úgy tűnik nemcsak én ülök magas lovon.
Igen, kipróbáltam, tényleg ez volt a probléma. Köszönöm szépen a segítséget!
Vcc = V collector, collector
Vdd = V drain, drain Vss = V source, source Idézet: „Mutatok olyan PIC-es áramkört, amiben a Vdd direktben össze van kötve a GND-vel...” Hamár ennyire kivesézzük ezt a témát: a Vdd nem mehet a GND-re, még akkor se, ha P csatornás FET/tranzisztorról van származtatva a kifejezés, mivel a collectort nem szokás fogyasztó nélkül tápra (testre) kötni. De normáliséknál a Vcc és a Vdd pozitívat, míg a Vss testet jelent.
Kellőképpen okos vagy látom, csak azt nem értem, akkor mit akarsz tőlünk?
Ha azt nézzük, hogy a PIC kezdésnek nem szabadna egyenlőnek lennie az elektronikai kezdéssel, akkor off. De ezen nem fogunk összeveszni.
Hát ezen biztos nem
![]() Szerk.: meg máson se. Más: szűk 2 hónap kihagyás után folytatom egyik projektemet, szóval most elleszek egy darabig... :yes:
Valami videomemóriára emlékszem, meg PIC flash írásra, amit nem tanácsoltunk, mit is csinálsz éppen?
Jól emlékszel, egy grafikus LCD-re csinálok vezérlőt, mivel csak xy meghajtó IC-k vannak alapból.
Mivel szöveget (számokat), is akarok kiírni, ezért kell egy RAM, amiben tárolom a kijelzendő képet. Ehhez (hála egy HE-s kollégának) van egy 8kbyte-os SRAM-om. Kicsit utánaolvastam a memóriáknak és igen, a PIC programmemóriájának tényleg nem tetszene, ha gyakran írogatnám a programból. Szóval az a lényeg hogy valami "intelligens" vezérlőt akarok csinálni ennek az LCD-nek (mint a HD vezérlők, csak nagyon lebutítva). Most tartok ott, hogy az SRAM-ot próbálom kezelni egy 18F4550-el USB-n keresztül (HID ) (az LCD-t 18F2550-el hajtom, PLL-el, 48MHz-en... és kell az LCD-nek ez a sebesség!)). Ha kész lesz, megcsinálom USB nélkülire, bár ha már lúd, legyen kövér, lehet marad az USB...A végcélról annyit, hogy köze van vicsys "mániájához"... ![]() Szerk.: a képen látható LCD-ről van szó.
De lehet szüneteltetni fogom még a dolgot... Betelt a dugdosós panel, vennem kell még egyet
Szép feladat! Ezt már te írattad ki? Ha igen, akkor gratulálok, szépen haladtál!
Gondolom a 2550-el azért csak a kiíratást végzed, mert az USB-s stack elvesz minden erőforrást és nem marad a gyors LCD kezelésre? Ide lehet érdemes lenne nem USB-s PIC-et használni, bár ha van elég láb, akkor nem gond. Idézet: „vicsys "mániájához"...” Passz! Óra?
Igen én írattam ki, az utolsó bitig saját alkotás a hardver és a szoftver is. A 2550 csak az LCD-vel foglalkozik a sebesség miatt. De ha nem használom az USB-t rajta, (kikapcsolom az USB megszakítást.. stb), akkor az USB nem vesz el az órajel sebességéből ugye?
Idézet: „Óra?” Lebuktam |
Bejelentkezés
Hirdetés |













