Fórum témák

» Több friss téma
Fórum » Elektronikában kezdők kérdései
- Ez a felület kizárólag, az elektronikában kezdők kérdéseinek van fenntartva és nem elfelejtve, hogy hobbielektronika a fórumunk!
- Ami tehát azt jelenti, hogy a nagymama bevásárlását nem itt beszéljük meg, ill. ez nem üzenőfal!
- Kerülendő az olyan kérdés, amit egy másik meglévő (több mint 17000 van), témában kellene kitárgyalni!
- És végül büntetés terhe mellett kerülendő az MSN és egyéb szleng, a magyar helyesírás mellőzése, beleértve a mondateleji nagybetűket is!
Lapozás: OK   1419 / 4043
(#) pajti2 hozzászólása Aug 8, 2011 /
 
Ami csavart érpár / sima szalagos érpár és egyéb vezetékek / kábelek kaphatóak boltokban, átlag hol lehet utánanézni a hőtágulási együtthatóiknak? Az eladó csak kerek szemekkel bámult rám, mi a fenének az nekem, pedig ha sok100 méternyi vezetékezést hajítok ki a szabadba +30 foktól -20-ig gyanítom tud az csúnyát feszülni (el is szakadni). Hogyan szokás ilyen problémával a gyakorlatban megbírkózni?
(#) pajti2 válasza Cunici hozzászólására (») Aug 8, 2011 /
 
Dobj rá egy dióda hidat (még 1,4-el fel fogja szorozni -kettő dióda nyitófesz), és utána egy stabilizátort (minimum 3 voltot le fog nyelni "önköltség"-re is). Éppen kell is annyi plussz feszültség, hogy a kimeneten stabil lehessen az, amit vársz tőle. És igen, ez mind teljesen normális.
(#) pajti2 válasza sanykaraj hozzászólására (») Aug 8, 2011 /
 
Tartalmilag egy tekercs energiatároló képességére ad választ a "hány henry?" dolog, ha csak nyersen a henry érdekel, és nem a frekvenciamenet kérdésein agyalsz. El=1/2 * I^2 * L
(#) zolika60 válasza pajti2 hozzászólására (») Aug 8, 2011 /
 
Szerintem a réz hőtágulási együtthatójával nyugodtan számolhatsz. Az benne van minden függvénytáblában. Nagyot nem fogsz tévedni. A gyakorlatban pedig a kifeszítési pontok közötti belógás felveszi ezt a változást. Gondolom nem egyben szeretnél kifeszíteni több száz métert. Már 20-30m-en sem tudod olyan feszesre húzni, hogy problémát okozzon.
(#) proli007 válasza pajti2 hozzászólására (») Aug 8, 2011 /
 
Hello!
Egy réz kábelt, egyébként sem érdemes saját erejével tartani. Mert szakító szilárdsága nincs jó arányban a súlyával. Tehát acélsodrony (vékony bovden) a jó megoldás, és az mellé kötni. Ezzel sem kell kispannolni, hogy had nyújtózkodhasson. Persze mind ez távolság függő.
(Valaha a seregben a "tyúkbél" telefon vezetékben réz és acél szálak voltak összesodorva. A réz vezette a villanyt, az acél tartotta súlyt. Valami jó szigeteléssel, hihetetlen igénybevételnek ellenállt.)
üdv! proli007
(#) morzsa15 hozzászólása Aug 8, 2011 /
 
Üdv!
Van olyan kapcsolás amivel lehet állítani az amper-t??
(#) blackdog válasza morzsa15 hozzászólására (») Aug 8, 2011 /
 
Áram generátorra keress rá.
(#) lov válasza proli007 hozzászólására (») Aug 9, 2011 /
 
Üdv!
Csak annyi a gond, hogy nem tudom melyik kivezetése melyik (kapcsolási rajzon), ezért nem tudom mit hova kössek.
(#) proli007 válasza lov hozzászólására (») Aug 9, 2011 /
 
Hello!
A trafón Ohm-mérővel megnézed melyik kivezetések tartoznak össze. Aztán a legnagyobb ellenállású megy a diódák felé. A másik két tekercset, meg próbálgatni kell, hogy mikor rezeg a blocking oszcillátor. De az is lényeges, hogy melyik tekercsnek milyen a menetiránya. Vagy is nem csak a tekercseket, hanem a tekercs végeket is fel kell cserélgetni. Aztán ha megy az oszcillátor, a diódára menő tekercs végeit is érdemes megcserélni, hogy mikor ad le nagyobb feszültsége az egyenirányító.
(Remélem érthető..)
üdv! Proli007
(#) Pet91 hozzászólása Aug 9, 2011 /
 
Hello!
A labortápomhoz megcsináltam ezt a hővédelem kapcsolást.
A bc546-os tranyót véletlen fordítva kötöttem be (emitter-kollektor csere) és így ha egyszer bemelegszik a dióda a relé meghúzva marad amíg nem áramtalanítom a cuccot, de a led rendesen működik. Nem úgy néz ki, mint ami bárhol melegszik vagy bármi, és nekem így szimpatikusabb a működése. Szerintetek úgy hagyhatom?
(És mégis, mi az oka ennek?)
Thx.
(#) MrBrown hozzászólása Aug 9, 2011 /
 
Sziasztok,
9V AC szekunder feszültségű trafó graetz hídal egyenirányítva majd 10.000mikroF/16V-al pufferelve szerintetek elég lenne 7809 táplálására max 700mA terhelés mellett (a stabkockán csak kb. 300mA folyna át)?
azért kérdezem mert égen-füldön kerestem low drop-os feszültség stabilizátort de 9V-ra (LM2940CT-9,0) csak az ebay-en találtam 10$/db áron
köszönöm.
(#) proli007 válasza Pet91 hozzászólására (») Aug 9, 2011 /
 
Hello!
Ha egy tranyót fordítva kötsz be akkor is működik, csak éppen az áramerősítése 3..6 körülire csöken. De "öntartóvá" nem szokott válni.
De ha az említett működést szeretnéd elérni, akkor
- tisztességesebb, ha a tranyót visszafordítod, a C1 kondit diódára cseréled (anód az IC felé), R10 ellenállást lecseréled mondjuk 3,3kohm-ra. Ekkor is öntartó lesz a kapcsolás, és a dióda ugyan azt fogja lejezni, mint amit a relé tesz.
- Másik megoldás, ha a tranyót vissza fordítod, és a relé X1-2 és X1-1 pontját rákötöd a tranyó emitter-kollektorára. Ekkor a relé biztosítja az öntartást, a Led pedig úgy jelez ahogy leírtad.
üdv! proli007
(#) proli007 válasza MrBrown hozzászólására (») Aug 9, 2011 /
 
Hello!
9VAc/9VDc-hez még nem kell LowDrop. Kb. 2,7V a maradék feszültség. De ez a trafó teljesítményének függvénye. Ha a terhelés 300mA és a trafó 5VA-es (v. nagyobb) jó lesz. És 2200µF is bőven elég lesz.
Ha kritikus lenne a dolog, használhatsz 7909-et, annak általában kisebb feszültség kell. (Persze ha a trafó másra nincs használva)
üdv! proli007
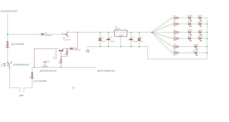
(#) bancsi15 hozzászólása Aug 9, 2011 /
 
Sziasztok!

Készítettem a kocsi egy lábtér/hangulat világítást. 7809 adja a tápot 10db lednek a kocsiban elrejtve. Az egész a világítás kapcsolóra van kötve, de sorba tettem vele egy külön kis kapcsolót is, hogy pl.: nappal országúton ne égjen.
Szeretném megcsinálni azt, hogy amikor kinyílik az ajtó akkor égjen ez a külön világítás (segítve a beszállást) és aludjon el mikor becsukom azt. Persze megtartva az eredeti funkcióját is.
Gondoltam egy tranzisztoros megoldásra, de nem tudom, hogy jó-e az elgondolásom.
Készítettem egy rajzot a kapcsolásról. A zöld vezetékezés van most is, a lila színnel jelöltem azt a pluszt amit gondoltam hozzá.

Megnézné valaki? Meg a tranzisztor bázisellenállásának értékében kérnék segítséget. (Tudom ez biztosan nagyon egyszerűen megoldható, de biztos ami fix megkérdezem.)
Köszi szépen!!
(#) MrBrown válasza proli007 hozzászólására (») Aug 9, 2011 /
 
Köszönöm.
A trafó 10VA-es lesz a teljes szekunder fogyasztás kb. 700mA és a 10.000 mikró-s kondit már megvettem ezért beleteszem azt
Mivel a trafó másra is lesz használva esetleg még a 7808 jöhet szóba úgy hogy a középső GND lábat "felemelem" egy SI diódával így a vége 8,6-8,7V hátha csak ennyi hiányzik az üdvösséghez.
Ja, a RET.hu-nál találtam LM2940CT-9,0-t TO-220-as tokozásban mint az álmomban de ott csak 2000 forint felett állnak szóba velem. Meglátom hátha kell még ez-az onnan. De valójában én is azt remélem hogy a sima 7809 is jó lesz. Amúgy mi történik a 7809 kimenetén ha a bemenet lecsökken pl. 11V-ra, nem jön ki semmi rajta?
(#) proli007 válasza bancsi15 hozzászólására (») Aug 9, 2011 /
 
Hello!
Jó. Elvileg nulla ohm is lehetne, de egy 47ohm megteszi. De elvileg a bázis-emitter közé is illene egy ellenállást kötni (1..10k) mert nem biztos, hogy a soros dióda viszárama, nem nagyobb mint a BE és akkor arra juta 12V feszültség, pedig az csak 7V-ot kaphatna.
üdv! proli007
(#) MrBrown válasza proli007 hozzászólására (») Aug 9, 2011 /
 
...közben kiderült, hogy az egyik közeli boltba hétfőn érkezik LM1086-ADJ. Na bumm plusz két ellenállás és egy kondenzátor de legalább van B terv ha a 7809 nem lesz jó.
(#) bancsi15 válasza proli007 hozzászólására (») Aug 9, 2011 /
 
Üdv.!

Javítottam a rajzon.
Így gondoltad a bázis-emitter ellenállást?
(#) Pet91 hozzászólása Aug 9, 2011 /
 
Csak annyi, hogy a labortápom hűtőbordáját szükséges földelni?
Thx
(#) kadarist válasza Pet91 hozzászólására (») Aug 9, 2011 /
 
Ha eddig földelés nélkül jól működött, akkor ne nyúlj hozzá.
(#) proli007 válasza bancsi15 hozzászólására (») Aug 9, 2011 /
 
Hello!
Igen, így gondoltam.

Peter91:
Nem kötelező. (Néh csak egy pár ohm-os ellenállással kötik a bordát a GND-re kötni, hogy kapacitíven ne töltődjön fel, és ne okozzon visszacsatolást a tranyók között, ha más tranyók kolletora is van a bordán.
Még az is lehet oka az ellenállásos bekötésnek, hogy bemérés alatt, mikor a borda nincs beszerelve és így nem érintkezik a készülék házzal, akkor is legyen "földelve". Beszereléskor, meg nem okoz földhurkot, ha a csillagpont máshova kerül, mert nem csatlakozik így fémesen a borda a GND-re. De ez általában erősítő bordákra jellemző. (Lásd: eredeti QUAD 405)
üdv! proli007
(#) krisz976 hozzászólása Aug 9, 2011 /
 
Sziasztok!

Segítségeteket kérném:
Kaptam egy elemlámpát ami minden bekapcsolásnál funkciót vált 1, erős fény 2, gyengébb fény 3, stroboszkóp és ez ismétlődik.
Azt szeretném megoldani, hogy csak "erős fény mód" legyen minden bekapcsolásnál.
Gondolom ehhez valami áram korlátozó is kellene, nem csak simán rákötöm az aksira a ledet.
Adat csak annyi van róla amit látok ill. rá van írva:
1db 50w cree led, 3200mAh 3.7V li-ion aksi, (made in china)
A benne lévő elektronikáról csatoltam fényképet, remélem hasznos, a kevés adat kompenzálására.
Előre is köszönöm a segítséget.
(#) vizor válasza krisz976 hozzászólására (») Aug 9, 2011 /
 
A funkcióváltásokhoz bizonyára van egy gomb vagy valami, azt kellene megnézni nem vezet-e át és állandó impulzusokat ad a vezérlőnek. Vagy próbáld ezt a gombot simán kikötni, hogy hogyan reagál rá.
(#) DJanosi hozzászólása Aug 9, 2011 /
 
Üdv! Van egy trafóm és a szekunder az két fele válik 2x12 V van a kimeneten és ha mondjuk sorba kötném nem lenne semmi baj vele ? Szeretnem ha lenne akar 24 V os !
(#) proli007 válasza DJanosi hozzászólására (») Aug 9, 2011 /
 
Hello!
Jó, ha a két 12V-os tekercs egyforma vastag dróttal készült. Helyes sorrendben kell bekötni, különben a két vég között nulla lesz a feszültség nem a kétszerese.
üdv! proli007
(#) l0rika hozzászólása Aug 9, 2011 /
 
Mellékeltem egy kapcsolási rajzot, amin a két tranzisztor bázisáramától függ a motor működése. A bázisokat csak próbából tettem oda ahol vannak, de nem működik. Elméletileg kéne működjön, hisz le is szimuláltam, azonban a gyakorlatban a Q2-es tranzisztor nem nyit. Megcseréltem a tranzisztorokat s akkor a Q1-es nem nyitott. Szóval a második tranzisztor miért nem kapcsol? A tranzisztor nem akkor kapcsol ha kb 0,6V-ot kap?
(#) vilmosd válasza krisz976 hozzászólására (») Aug 9, 2011 /
 
Nekem van hasonlo lampam, az ugy mukodik, hogy amrlyik pozicioban hosszam nyomvom a gombot, kikapcsolom, a kovetkezo bekepcsolasnal ugyanott kapcsol be.
(#) pucuka válasza l0rika hozzászólására (») Aug 10, 2011 /
 
Miért is kellene működnie? A Q2 bázis - emittere egy 12 V feszültség van. A rajzon nem jelölted a polaritását. Ha a negatív van a bázison, akkor rendesen le van zárva. Ha a pozítív, akkor meg már halott a tranzisztor, (valószínűleg zárlatos) mert a bázisáramát nem korlátozza semmi. A Q1 tranzisztor pedig semmi vezérlést nem kap a bázisa fel van kötve a kollektorára, tehát teljesen nyitva van.
(#) Pet91 válasza proli007 hozzászólására (») Aug 10, 2011 /
 
Köszönöm, mindkét válaszoddal sokat segítettél. (rájöttem egyébként, hogy amikor a fordított tranyó volt, akkor állandóan a meghúzáshoz majdnem elegendő áram folyt a relé tekercsében, a hőmérséklettől függetlenül. [nem tudom hogyan, csak kimértem] így mikor kicsit meglöktem a nyákot a relé rögtön átbillent, és úgy is maradt.)
(#) Pet91 válasza kadarist hozzászólására (») Aug 10, 2011 /
 
Ok, bár vadi új, úgyhogy nem mondhatnám hogy sokat volt járatva
Következő: »»   1419 / 4043
Bejelentkezés

Belépés

Hirdetés
XDT.hu
Az oldalon sütiket használunk a helyes működéshez. Bővebb információt az adatvédelmi szabályzatban olvashatsz. Megértettem