Fórum témák
» Több friss téma |
Pü ment!
Tisztelt Mindenki!
Léptetőmotort vezérlek 555-vel. Nagy sebességnél (frekvenciánál) a motor csak zúg mert a lecsökkent nyomaték miatt a motor nem tud elindulni álló helyzetből. Kisebb frekvenciánál nincs ilyen gond. A kérdés az, hogy indításnál lehet-e egy kb 0,5-1mp. felfutási időszakot létrehozni, amikor a frekvencia fokozatosan nő, és íly módon indítja meg az álló helyzetű motort? Köszönettel,
Hello!
Ha a kapcsolásodnál nem számít, az impulzus kitöltési idejének változása, akkor a következő módon megoldható, csak a poti helyett egy RC inegráló tagot kell használni. üdv! proli007
Üdv!
555 ic - vel lehet nagyobb értékű időzítéseket is megvalósítani? csakmert ha pl 10 perc es késleltetést szeretnék akkor már elég irreális kondi + ellenálás típus kell a segédprogram szerint ami ezen az oldalon található.
Mit értesz irreális értékeken? Nekem nem tűnik irreálisnak egyik kiadott érték se. Az más kérdés, hogy az 555-ös 10 percnél nem lesz egy pontos szerkezet.
Alacsony szivárgóáramú, nagykapacitású kondit elektrolitkivitelben nem találsz, a tantál egy fokkal jobb,de még ebből is kell vagy 47µF érték, ha a töltőellenállást a maximális 10Mohm-ra választod. Ráadásul ilyenkor már figyelembe kell venni a komparátor figyelőáramát is, amit egyfajta szivárgóáramnak is tekinthetsz.
Üdv!
Az 555-el elkészített pwm generátor mennyire pontosan tartja a frekvenciát a kitöltési tényező változtatása mellett? A frekvencia stabil marad mint pl a 494-nél vagy elmozdul?
Hello!
Az a kapcsolástól is függ. De ezt a kapcsolást építsd meg, és akkor olyan állandó lesz a freki, amilyen stabil az 555 alapban. (Nehogy azt írd, hogy nem jó a 100Hz, mert megharapom magam..) üdv! proli007
Szia!
Egész pontosan erre a "fapados" verzióra gondoltam.
szia _JANI_ ha tudod ebbe a temaba ewb formatumba tedd fel az a Sáváteresztő szűrőt
Hello!
"mennyire pontosan" Erre a válasz, közel állandó. Hogy a freki állandó legyen, ahhoz a töltési és kisütési idő összegének állandó értékűnek kel lenni. Itt nem egészen az. Hiszen ha balra tekered a potoit, akkor a töltés az 1kohm-on keresztül, a kisütés, pedig az 50kohm-on keresztül történik. Ha meg jobbra tekered, akkor a töltés 51kohm-n, a kisütés, meg majdnem 0ohm-on történik. (Csak a diódák és a kisütő tranyó belső ellenállása korlátozza a kisütőáramot.) üdv! proli007
Szia!
Bocsáss meg ha kicsit értetlenkedek de ha pl. 5khz-es frekvenciát állítok be akkor + - mekkora lesz kb az eltérés ehez az értékhez képest 20% illetve 80% kitöltés mellett? Nagy mértékben megváltozhat ez az érték (sok 100Hz) vagy nem ennyire drasztikus a változás? Az értékeket csak hasra csapva írtam, nem az a lényeg. Csak azért érdekel ez, hogy tudjak határt húzni magamnak alkalmazás terén pl a spéci PWM IC-kkel szemben (tl494, ka7500, sg3525 stb). Ezért érdekel az 555 pontossága egy adott frekvencia mellett. Bár lehet puding próbája az evés lesz csak jelenleg pár napig az asztalom fóliázva van. Köszönöm.
Hello!
Nem olvastad el alaposan amit írtam. Egyszer kb. 50kohm egyszer kb. 51kohm. a töltés. Ez közelítőleg 2% hibát kell hogy okozzon. De meg kell mérni, akkor megtudod. De nagyságrendi hibát nem lehet elkövetni. A PWM vezérlőknél, az oszcillátor freki független a kitöltéstől, mert a komparátorral oldják meg az oszci után. Tehát a freki stabilitását az alkatrészek hőfüggése és az oszcillátor pontos billenési szintje fogja meghatározni. üdv! proli007
A PWM vezérlők működésével tisztában vagyok. Mostmár értem amit írtál. Bocsáss meg ha néha kissé számba kell rágni a dolgokat. Ez a kb 2% már megfelelő adat nekem. Még egyszer köszönöm segítséged és türelmed.
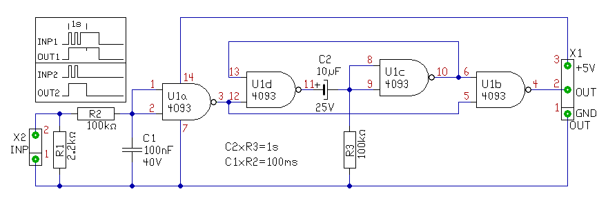
Üdv mindenki. Nagyon remélem tudtok segíteni. Egy olyan kapcsolásra lenne szükségem, amit úgy tudok kapcsolni (0V-5V), hogy a bemenő jel a legelső 5V-ra kapcsolja 1-re a kimenetet (hiába változik a bemenő jel utána 0V és 5V között bárhogy), vár kb. 1mp-et, majd megint lehet a legelső jellel kapcsolni 0-ra. Lehet kicsit zavaros de nem igazán értek hozzá. Előre is köszönöm a segítséget.
Hello!
Tényleg zavaros.. Az első fele, egy nem újraindítható monostabil multi, de utána ez "majd megint lehet a legelső jellel kapcsolni 0-ra." már nem érthető. Mert ha az első felfutó élre a kimenet 1sec ideig magas szinten van, akkor az 1sec letelte után, a kimenet alacsony szintre kerül. De ha a multi élvezérelt (vagy is csak a felfutó élre reagál, akkor mit tegyen a alacsony szintre, vagy ha ez a kimenetre vonatkozik, akkor mi kapcsolja azt "0"-ra, ha már egyszer letelt az 1sec. Mert akkor mát eleve ott van. Szóval itt egy kis hazárd van a logikádban, vagy nem jól fogalmaztad meg. De az sem világos, hogy a bementi jel az 0/5V logikai, vagy analóg jel. (Gondolom logikai, de tisztázni kell.) Vagy arra gondoltál, hogy ha egyszer megjelenik az 5V, akkor kimenet 5V lesz. De 1sec-en belül hiába ugrál a 0/5V között a bement, a kimenet 5V marad. De 1sec után ha a bement 0V lesz, akkor követi. Szóval valami zavarszűrés szerű.. De ez is lehet egy monostabil multi, meg egy vagy kapu, ami összekapuzza a monostabil kimenetét a bemeneti jellel. Lehet egyszerűbb ha lerajzolod, hogyan működjön, vagy elárulod mihez kell, mert akkor esetleg érthető, hogy milyen működést is vársz el tőle. üdv! proli007
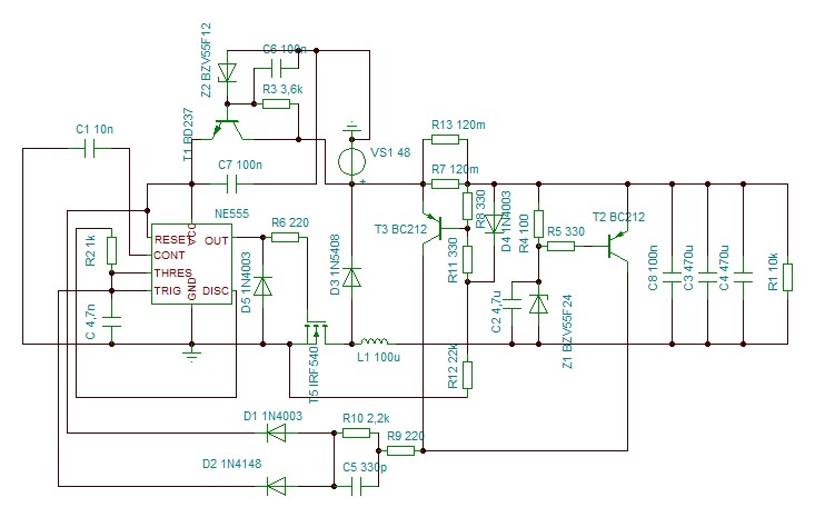
Sziasztok!
Egy minta alapján építettem egy kapcsolóüzemű konvertert, TINA-ban gyönyörűen működik. Valóságban azonban olyan, mintha a discharge nem működne, a kondin mérhető feszültség állandó szkóppal mérve is. IC-t már cseréltem. Van ötletetek?
Megvan a hiba, egy hibás adatlap miatt fordítva ültettem be a 2db bc212-t. Azért köszönöm!
Hello!
Feltételezem, hogy az utolsó változat a kívánságod, lerajzoltam. (Természetesen ez egy áramköri részlet, tehát tápfesz, szűrőkondi.. még szükséges.) üdv! proli007
Elnézést kérek, de olvasva a forumot, nem találtam választ egy engem érintő problémára. Csináltam 555-ből az autóba komfort indexet, ami müködik is rendbe, csak dudáláskor, vagy más nagyobb fogyasztó bekapcsolásakor ő is elindul. Nem tudtok valami hatásos zavarszürést javasolni? A trigger 4k-os ellenállással tápon, az 5 láb 10n-os kondivalé hidegitve.
Válaszotokat előre is köszönöm!
Hello!
Elsőként a trigger bementet kellene zavarmentesíteni. Vagy is integrálni a vezérlő jelét, majd Schmitt triggeres bemenetű kapcsolással (lehet egy 555 is) komparálni az indító jelet. De egy rajzot feltehettél volna az áramkörről.. Mert több megoldás is elképzelhető. üdv! proli007
Sima monostabil. A kapcsolási rajz nincs, egyből panelt terveztem.
Hello!
Nem tudom miért jó, hogy nem készítetek rajzot.. Minden esetre itt semmi nem úgy van, ahogy írtad. De próbáld meg a 6,8kohm-ra párhuzamosan egy 100n..1µF-os kondit rátenni. Mert a trigger bemenet így elfoghat bármilyen kis tüskét. A 6,8k-t is csökkentheted, minimum 1kohm-ra. Az is segíthet. De az 555 tápfeszültség rendes szűrése is hiányzik, ahogy látom. Oda sem ártana egy elkó. üdv! proli007
Igazából egy olyan kapcsolást szeretnék építeni, amivel egy 10A-os relét tudok ki-be kapcsolni és ,,bármivel,, (nyomógomb, infra, induktív közeledésjelző, stb.) lehet kapcsolni. (infra alatt azt értem, hogy az IR led mellett van az IR vevő és ha elhúzom előtte a kezem, kapcsoljon be, ha még egyszer, akkor ki, az induktív értelem szerűen nem a kezem) A segítséget köszönöm.
Ó és nem tudom az IR vevő működését és hogy az mennyire digitális (suliba tanultam elektronikát, csak jól el lett felejtve, sajnos)
Hello!
Akkor messze nem erre a kapcsolásra van szükséged. De kissé általános jellegű a kérésed. -A 10A gondolom az, amit a relé kapcsolni tud. De ennek nem sok köze van a kapcsoláshoz, csak a relé képességeihez. De a relé tekercs feszültsége, és ellenállása (árama) sokkal értékesebb információ a megvalósításhoz. - Az alap problémára van külön topik is, de ide tettem fel egy rajzot, amivel akár érintésre is működtetheted a kapcsolót. Ha nyomógombbal, induktív közelítéskapcsolóval szeretnéd üzemeltetni, akkor a bementi 10Mohm-ot célszerű 1..10kohm-ra cserélni. A kimenetére egy ellenállás kell a GND felé, és egy Fet, és már kapcsolhat is a relé. - Az IR vevő, annyira digitális, amennyire készíted. Mert azt sem írtad mire gondolsz. A sima IR dióda és fototranyó páros érzékenysége nem lesz megfelelő, reflexiós üzemmódban. Ha IR vevő alatt egy reflexiós szenzort értesz, akkor nézd meg a hatótávolságát, megfelelő-e számodra. Ha egy TSOP infra vevőre gondoltál, ahhoz kell egy 26kHz-es adó. Ennek már jó lehet a hatótávolsága. Ennek kimenete már logikai szintet ad, az ráköthető az áramkörre. (Csak a bemeneten nem egy GND-re húzó, hanem a plusztápra húzó ellenállás kell. A CD4066 mehet 5V-ról is.) üdv! proli007
hello
Egy olyan kapcsolásban kérném a segítségeteket ami lényegében egy időzítőn alapszik. A lényege az lenne hogy legyen rajta egy nyomó gomb amit nyomva kell tartani kb:30 mp-ig aztán álljon neki valami szaggatott hangjelzést hallatni kb 5 percig az 5.perc után meg folyamatos hangjelzést adjon míg ki nem kapcsolom de ha az 5 perc eltelte előtt újra meg nyomjuk a gombot megint csak 30mp-ig akkor akkor álljon le és térjen vissza az eredeti állapotához. előre is köszi :nyeva
Helló!
Valaki nem tud adni olyan kapcsolási rajzot amin egy 555 és egy led meghajtó van.Úgy gondoltam hogy pl 10 led percenként felvillan egy és így tovább vagy egy potméterrel lehet állítani az időzítést.
Szia!
Ha megfelel a "knight rider" futófény és nem véletlenszerű villanásokra gondolsz akkor az megteszi. Keress rá. 555 + 4017 kombináció. Annyi amit tenned kell, hogy a sok diódát kihagyod és direktbe kötöd a led-eket a 4017 IC-re. Pont 10-et rá lehet kötni amik egymás után fognak felgyulladni.
Köszi én is futófényeket keresek.Nincs nyákterved?
|
Bejelentkezés
Hirdetés |














