Fórum témák
» Több friss téma |
THx, szval azóta beszéltem a dologról az elektró tanárommal, aki szerint is lehet, hogy jobb lenne az emitteren a ledek, bár azzal meg az a probléma, hogy Q1 nem nyílik ki... Mindenesetre ettől az elrendezéstől az áramkörszimulátorok (Circuitmaker, EWB) "kiakadt", de majd dugdosós panelen csütörtökön kipróbáljuk... (Addig pedig nyúzom a szimulátort és a kapcsolást, hátha műkszik)
helo. nekem egy ojan kapcsolás kéne5555 el, hogy hogy percenként ecer kétszer kapcsoljon be egy relét 1-2 mp re. elöre is kösz. léci emilemre is válaszoljon aki tud. slaho01@msn.com
ha cs csengösre gondolsz, az nem franko. max 2 mp-re kapcsolhat be.
azér kösz
Ha pl. az első kapcsolást csinálod, és a 22K ohm -os ellenállást lecseréled 10K ohm -ra, akkor a potival max. kb 73 másodperces késleltetést érhetsz el, a relé meghúzási ideje pedig kb 1,5 másodperc.
És az miért nem jó neked?
Sziasztok! ÉRdekelne engem ezzel az icl8038-as ICvelfelépíthető fgv generátor.
Találtam az adatlapján sok kapoclsásirajzot, de nem igazán sikerült eligazodnom rajtuk. HA vaalki esetleg megmutatná, vagy segítene kivitelezni egy olyan függvénygenerátort, amivel tudom állítani a hullámok amplitudóját, frekvenciáját, az nagyon jó lenne. Kössz, üdv: uli
JAh, és egy ilyen IC kb mennyiért szerezhető be?
nem találom semmi magyar lapon :S kössz: uli
Itt az ic, de a RET-nél is láttam. Nézegettem az adatlapját csak az nem egyértelmű számomra, hogy kitöltési tényezőt lehet-e a frekvenciától függetlenül állítani.
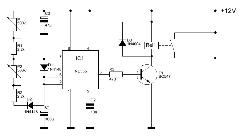
Sziasztok!A következő problémám lenne! Kellene egy időzitő áramkör ami 30másodpercenként kapcsol át az egyik állapotába és ott is 30másodpercig müxik majd visszakapcsol és ez igy menjen sorozatosan amig kinem kapcsolom! Találtam itt a forumban egy-két kapcsolást csak nemvagyok biztos benne hogy működnek-e... mellékelem öket ha valaki tudja hogy melyik működik tökéletesen és melyik jo az általam megadott feladatra az irjon!Ja és a mellékelt razok között a kettös idozito kapcsolásban kell lennie egy viszacsatolásnak is a kimenetrol a bemenetre azt honnan kell leválasztani?
A relés kapcsoló.jpg rajz az biztos működik, nézd meg ezt Bővebben: Link itt ki is tudod számolni mekkora érték kell. A kitöltési tényezőnek 50%-nak kell lennie az esetedben. R1=5.6K R2=100K c=470µF így kb jó érték jön ki, de potival pontosan be lehet állítani.
Hát nem tudom miért kellett ezért új topikot nyitni?
De, hogy a kérdésedre válaszoljak, az első rajz, tökéletesen megfelel neked. Az egyik potival az egyik időt állítod, a másikkal a másikat. De ha tényleg kimondottan szimmetrikus időt szerettél volna késleltetni, ennél egyszerűbb kapcsolás is lenne, CD4060-al. üdv! proli007
Helo!
Nézd meg itt az oldal tetején a segédprogramokat az 555-ös astabil kapcsolásnál ki is számolja neked az alkatrész értékeket! (Ha kell segítek a nyák tervezésben.) Eaglében el tudom küldeni de ezt maj priv-be.
Hello mindenkinek!
Az lenne a kérdésem, hogy hogy lehet megodani azt, hogy egy 555-s IC-vel 1-100-ig (0-100Hz) lehessen állítni a másodpercenkénti impulzusokat? kapcsolási rajzokat várom. Kellemes ünnepeket mindenkinek!!
Egy potméter beiktatásával nagyon jól lehet állítani az 555-ös frekijét. Az egyik változatban a kondi tölőtörébe kell sorosan bekötni, de ekkor a 0Hz nem teljesül, vizont a 4. lábon kikapcsolható. Egy másikváltozatban a potit a táfesz közé kell bekötni és a csúszka a kondenzátorra csatlakozik (Az alatelrendezés és ehez megy még a poti!). Ezzel a 0Hz is teljesül, de én ezt a megoldást még nem próbáltam ki. Viszont elég jól modulálható az 555-ös időzítő az 5. lábán keresztül is. Rendszerint itt szoktuk az oszillátort "elhúzni".
Rengeteg 555-ös rajzvan a neten, s most nincs kedvem razolni... GOOGLE "555 timer" Kellemes ünnepet, és eredményekben gazdad BUÉK mindenkinek!!!
köszi ezzel most sokatsegítettél!
BUÉK indenkinek!!
Üdv mindenkinek!
Van 2 db infrás jeladóm aminek a jelét szeretném érzékelni. A gyári érzékelő elveszett. A 2 érzékelő kb 10 méterre van egymástól és a közte áthaladó adó jeleit fogja. A vevő mellé kellene egy szintén infrás vevőegység ami meg tudja különböztetni a 2 adót is. A vevő elvileg egy tv vevője lenne de valahogy szét kellene válogatni a frekit. Úgy tudom az 555 tud valami hasonlót, de még nem építettem ilyet és Google sem volt a barátom ![]() Van valakinek ötlete erre? Előre is köszönöm, és BUÉK!
Az adókról egy kicsit több ifó jólenne...
Esetleg ez a kapcsolás jólehet még neked:Impulzus hiány detektálás 555 IC-vel.
Az adó egy infra adó, egy jelet ad amit a vevő érzékel és egy másik infra jelet ad. A 2 vevő 2 különböző frekin ad jelet ha az adó és a vevő közé keről valami (fotocelláhot hasonlóan). A probléma a 2 freki megkülönböztetése. A 2 frekit lehet állítani elég széles tartományban. 555 tel lehetne olyat csinálni, hogy van pl egy 1Mhz es referencia jel és ha egy vevőn át (tv infra vevő) szintén 1MHz et kap akkor csinál valamit (kimenetén megjelenik egy akármilyen jel, ha nincs megfelelő frekis jel akkor nincs a kimenetén semmi)? Csak azt kell megkülönböztetni, hogy melyik adó adja a jelet. 2 db 555 re gondolok mindegyik egy adott adót figyelne (mint egy távirányítót)
Igen. Értem.
A linkel kapcsolásom a jel végső feldolgozására jó. De a frekik szelektálására nem igazán alkalmas (szerintem). Az infra vevőmögé egy szűrőkapcsolást kell beépíteni. Ez lehetőleg aktív szűrő legyen! Ennek valamivel jobbak a paraméterei. Ezt a szűrőt ráhangolod a kivánt frekire és bizonyos határok között csak azt a frekit ereszti át. Ezután már fel lehet dolgozni... Mindjár keresek valami kapcsolást. Pontosan IR milyen vevőt használsz?
Üdv. Az 555-ös cikk monostabil rész elemzésébe be kellene szúrni: Ha az időzitést elinditottuk,de még annak lejárta előtt újabb negativ impulzust kap a trigger láb az időzités ideje módosul,kvázi újraindul.
Rendben rendben. Köszönöm az észrevételt. Gyűjtsétek, gyűjtsétek, van még mivel kiegészíteni. Kicsit összecsapott lett tudom, de most ennyit sikerült. Lezártam, másnap néztem valamelyik topikban skori oldaláról egy linket, amiben 1N4148-al volt megbolondítva a kapcsolás. Ha valaki ismeri ennek az elvnek a hogyanját bővebben kérem értesítsen, és a neve feltüntetésével term. kibővítem a cikket.
Továbbá ha van valakinek valami egyszerű de nagyszerű konkrét cél kapcsolása valamire ami könnyen emészthető egy elektronikától kívülálló számára az kérem jelezze. Gondoltam egy szervójelgenerátorra, de az szvsz. túlságosan bonyolult lehet az újoncok számára, csak megzavarná őket.
Vevőnek egy inracolor 200 ből bontott kész vevőt szeretnék. A vevő után ott van gyárilag egy erősítő is. Problémát e freki kiválasztása jelent. Hasonlóra gondolok mint egy távirányító vevő, az ugye csak egy adott frekin hajlandó működtetni a gépet. Egy adott frekivel lenne jó összehasonlíttatni a vettet. Egy hasonló masina rajza sokat segítene. Egy egyszerű infra távirányító vevőt építettem, de az mindenre reagál
Szia!
A neten millió egy számoló program létezik már nagyon régóta, pl: Bővebben: Link Sőt vannak olyanok is, amelyek a frekvcencia, kitöltési tényező, t1 és t2 alapján is ki tudják számolni az alkatrész értékeket. Bővebben: Link (Operation-re kattintva) A letölthető program: Bővebben: Link (csatoltam az egszerűség kedvéért) Sok érdekes kapcsolás, köztük 555el is: Bővebben: Link
Igen! A gondot a frekik kiszűrése okozza... S Az analóg szűrők nembiztos h a céknak megfelelnek. Elsőre egy sáváteresztő kapcsolásra gondoltam. Ez vagy beválik vagy nem. De ez nem egy bonyolult kapcsolás. Ki kell próbálni.... Vagy valamijen PLL kapcsolás (PL:4046). De ez elég bonyolult.
Vagy egy szánlálós kapcsolás (frekimérő), ami egy adott időtartam impulzusait megszámlálná, S egy bizonyos toleranciával (vagy pontos értékkel) összevetné. Egyezés esetén nincs válozás a kimenetém. De ha a leszámlált réték nem egyezik + az "etalonnal" akkor a kimenetét aktívra állítaná. Elég gyors mintavételezéssel elhyanyagolató lenne a válaszidő. ( Egy PIC, ezt kényelmesen el tudná végezni! De ebben még nemtudok segíteni neked. ) Idézet: „S Az analóg szűrők nembiztos h a céknak megfelelnek.” Viszont Schmitt Trigger bemenetű kapuval, ezen is lehet segíteni. Azaz, a jeltorzulást vissza lehet állítani. [off] Ezt a szűrőkapcsolást inkább csak szemléltetési pédának tekintsétek! Ez nincs teljesen kidolgozva... :felkialtas:
Hello
Még csak kezdő vagyok, lenne pár kérdésem az 555-tel kapcsolatban: 1. Tételezzük fel, hogy az 555 monostabil kapcsolásban üzemel. A trigger bemenetére testet kapcsolunk, és a kimeneten megjelenik egy ideig a H szint. A kérdésem az lenne, hogy mi történik akkor, ha a trigger bemenetre még azalatt kapcsolunk ismét testet, amíg a kimeneten még H szint van? Szóval nem várjuk meg azt, míg letelik a periódusidő. Elejétől indul a számolás, és addig lesz a kimeneten H szint, amíg le nem telik a periódusidő? 2. Befolyásolja a periódusidőt az, hogy mennyi ideig van a triggeren a test? Mindegy, hogy egy rövid pillanatig, vagy akár hosszabb ideig, mint maga a periódusidő? 3. És a kimeneten rögtön a H szint jelenik meg, mihelyt kap a trigger testet, vagy egy rövid pillanatig még az L szint (monostabil és astabil módban?)? És amíg nem indítjuk a monostabilt, addig a kimeneten test van??? Ennyi lenne
Szia!
1. és 2.: Az első élváltásra az időzítés elindul, s ha az idő letelte elött adsz neki egy újab trigger jelet, az hatástalan lesz. Azaz ez a kapcsolást nem lehet újraindítani az idő letelte elött. De, a triggerbemenet tartós L-re húzással, a kimenet nem fog visszaálni az alaphelyzetbe! Hiába telt le beállított időérték! Ezt egy kondenzátor bekötésével lehet elkerülni. Akkor a kondi egy lefutó élt visz a trigger bemenetre, s utánna szépen vissza áll a tratós H-szint, hiába van a kondi tratósan testre kapcsolva. 3: A triggerküszöb átlépésekor azonnal szintetvált a kimenet. S igen, Idézet: , avagy a kimeneten L logikai szint található. „a kimeneten test van” Idézet: - Ezt úgyérted, hogy amíg a triggerbemenet L-re van húzva, addig a kimenet H szintű marad? És ha egy ideig a triggerbemenet L-re van húzva (pl. fél perc), aztán lekapcsolom róla az L szintet, akkor mi történik a kimeneten?„De, a triggerbemenet tartós L-re húzással, a kimenet nem fog visszaálni az alaphelyzetbe! Hiába telt le beállított időérték!” Idézet: „Az első élváltásra az időzítés elindul, s ha az idő letelte elött adsz neki egy újab trigger jelet, az hatástalan lesz. Azaz ez a kapcsolást nem lehet újraindítani az idő letelte elött.” mex: Idézet: „Üdv. Az 555-ös cikk monostabil rész elemzésébe be kellene szúrni: Ha az időzitést elinditottuk,de még annak lejárta előtt újabb negativ impulzust kap a trigger láb az időzités ideje módosul,kvázi újraindul.” Akkor mex téved??? Üdv.
... Igen H szinten marad.
... Azonnal L szinter vált, feltetelezve, h. túllépte a triggerjel az időzítő idejét. (De etz inkább tartásnak nevezném.) A trigger benemettel nem lehet újraindutható időzítőt kialakitani! Ezt úgy értem, h. ha az ídőzitőt bebillentettük a trigger bemenettel, akkor arra hiába érkezik új L szintű impulzus, az elindított időzítő folyamatára már nincs hatással! Csak amikor "alap" állapotba vált, akkor lehet egy új ciklust elkezdeni. Az újrainditható MMV az <<< EZ >>> lenne! Mert itt, az időzítés lejárta elött beérkező új inpulzus(sok) kisűti(k) a "C" időzítő kondit és ezzel előről kezdődík az időzítés folyamata. Ezért újrainditható... Idézet: „Akkor mex téved???” Még nemolvastam el a fent említett cikket! |
Bejelentkezés
Hirdetés |






Vagy egy szánlálós kapcsolás (frekimérő), ami egy adott időtartam impulzusait megszámlálná, S egy bizonyos toleranciával (vagy pontos értékkel) összevetné. Egyezés esetén nincs válozás a kimenetém. De ha a leszámlált réték nem egyezik + az "etalonnal" akkor a kimenetét aktívra állítaná. Elég gyors mintavételezéssel elhyanyagolató lenne a válaszidő. ( Egy PIC, ezt kényelmesen el tudná végezni! De ebben még nemtudok segíteni
neked. ) 

:felkialtas: 





