Fórum témák

» Több friss téma
Fórum » B5 és B8 végerősítő
 
Témaindító: banyaiakos, idő: Máj 31, 2008
Lapozás: OK   43 / 62
(#) Zupp87 válasza Zupp87 hozzászólására (») Aug 22, 2011 /
 
Bocsánat.. 2x27V-os ág.. egy trafó AC
(#) rolitechno válasza Zupp87 hozzászólására (») Aug 22, 2011 /
 
Igen sajnos ,ráadásul a különböző hőmérsékletük miatt lehetetlen középen tartani az offsetet. Ha csak hozzáérek az egyikhez 1mp alatt 5 mV ot változik. Mindenképp össze kéne rakni őket hővezető pasztával, és ahogy mondod egy kis hűtés sem ártana nekik mert nagyon melegek Vagy a TIP-ek hűtőjére erősítem, vagy új panelterv, de akkor már inkább az előbbi! Az utóbbi húzós lenne...viszont tökéletes
(#) Zupp87 válasza rolitechno hozzászólására (») Aug 23, 2011 /
 
+/-250mV-ot szoktak általában megengedni.. addig szerintem nincs baj. Kíváncsi vagyok egyébként, hogy másnak is melegszik-e ennyire.
(#) rolitechno válasza Zupp87 hozzászólására (») Aug 23, 2011 /
 
Tehát elmászkálás , nem hallható megengedett +/- 250...az rengeteg sztem :S akkor már a végtranzisztorok is különbözően melegednek. Egyébként elejétől fogva így melegszik, szóval mikor a hagyományos és az előírt értékű ellenállásokkal volt szerelve, akkor is ilyen meleg volt. Csinálok neki egy vékony alu lemezből hűtőt ha kell ,de még meggondolom....legalább a hőegyüttfutása is megoldódna.
(#) Zupp87 válasza rolitechno hozzászólására (») Aug 23, 2011 /
 
Azért a hőmérsékletre mászkálás annál lassabb szokott lenni, mintsem hallató legyen Más kérdés, hogy a fix DC áram megtolja a membránt, satöbbi. Egyébként abban igazad van, hogy eltérően melegszenek tőle a végtranyók: 100mA nyugárammal és 250mV DC-vel már kb. 2W a különbség a nyugalmi disszipációban 8 ohmon.
[OFF]Mondjuk a 250mV-os értéket láttam több helyen, többek között a Videoton EA6383-as erősítőmön is. Persze annál jogos, hisz annak a végfoka nem tartalmaz változtatható értékű munkapontbeállító elemeket (konyhanyelven potmétert ), tehát az offszet az alkatrészek szórásától függ. Viszont a nyugalmi végtranzisztor meelgedés ott nem számottevő, mivel az a végfok szinte 0 nyugalmi árammal megy, ami ez ellen tesz, az a masszív negatív visszacsatolás (mondjuk a 250mV hajtotta DC áram az egyiket ígyis úgyis melegíteni fogja, tehát kb. 1W különbség ott is lesz). A DC-t meg a bemeneti differenciálerősítő igyekszik tartani, és egyébként viszonylag jól végzi a dolgát. De ez a Videoton, ami itt úgymond OFF
(#) rolitechno válasza Zupp87 hozzászólására (») Aug 23, 2011 /
 
Akkor szerinted hűtsem a B5 ben az MPSA kat? Nem szárazjégre meg vízhűtésre hanem kicsike alu idomra gondolok...
(#) Zupp87 válasza rolitechno hozzászólására (») Aug 23, 2011 /
 
Ártani szerintem nem ártassz vele, ha kicsi alu idomokat teszel a megpasztázott MPSA-kra. Magától is mászkál, enyhe fuvallatra, vagy csak ha taperolod?
(#) rolitechno válasza Zupp87 hozzászólására (») Aug 24, 2011 /
 
+/- 30mV ot mászkál, ha hozzáérek 2-3mp alatt 0-n van. Viszont van úgy hogy fél napig +/-5mV között van, akkor tetszik.
(#) Alkotó válasza rolitechno hozzászólására (») Aug 24, 2011 /
 
Az én B5-öm be van "csukva", és e miatt nem szeretném szétszedni, de mikor még tesztelgettem, egyáltalán nem tűnt fel semmiféle melegedés ezen a környéken (igaz, nem is figyeltem ezt külön).
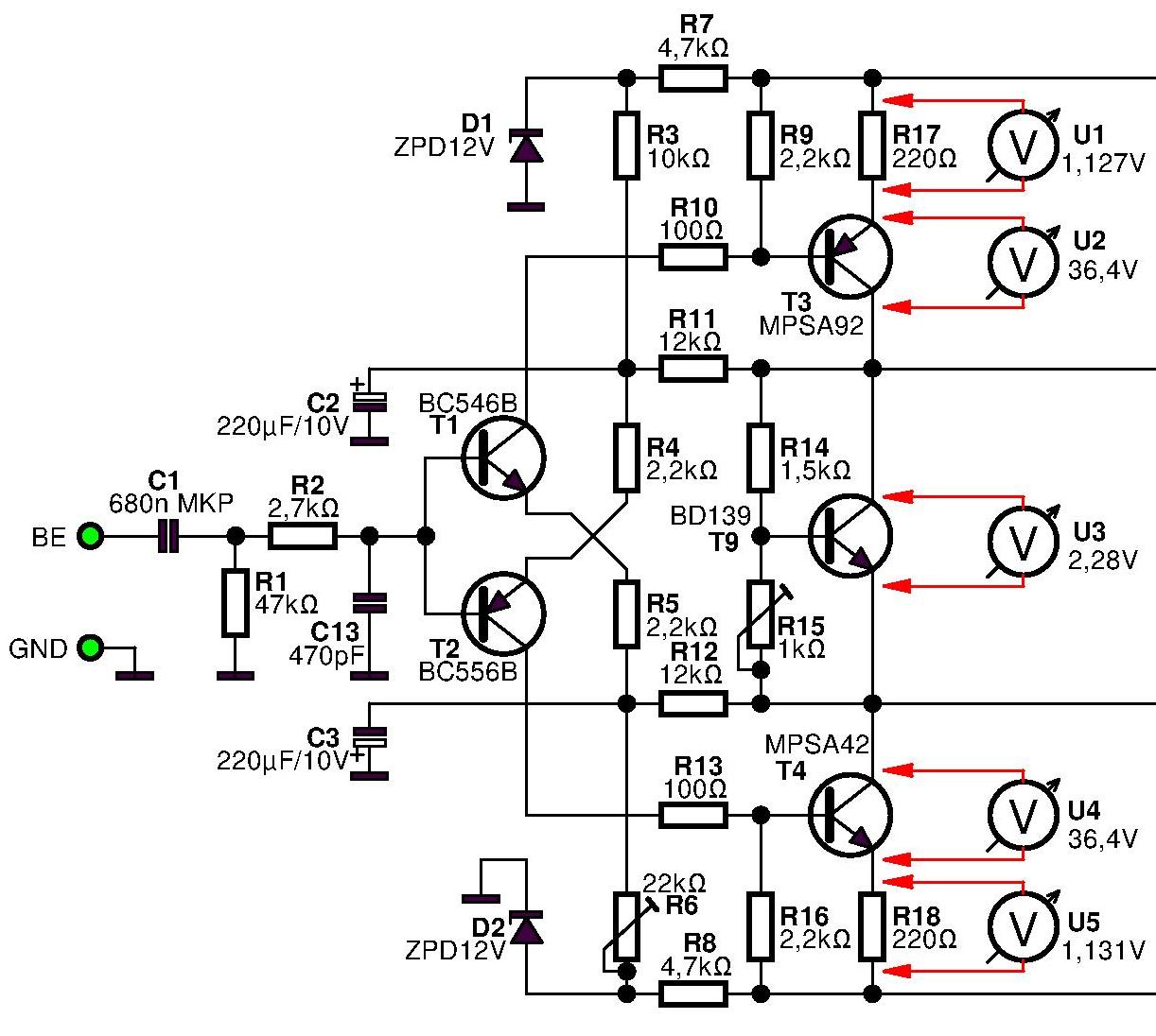
Megmérnéd mekkora feszültség esik az emitter ellenállásukon (R17=220R és R18=220R), és mekkora a collektor-emitter feszültségük a tranzisztoroknak (T3=MPSA92 és T4=MPSA42)? Célszerűen rövidre-zárt bemenettel. Ebből a két feszültségből számolható a teljesítmény.
(#) rolitechno válasza Alkotó hozzászólására (») Aug 24, 2011 /
 
220R 34.6V ,40.6V os tápfesznél. (B) 34V (E) 1.2V
(#) Alkotó válasza rolitechno hozzászólására (») Aug 24, 2011 /
 
Valami nem gömbölyű. Ha 220R-on 34,6V-ot mértél, akkor azon 157mA áram folyik, ami kizárt. korommá olvadna ettől.
Illetve a CE közti feszültség kellene még, amit nem mértél meg.
Az is lehet én nem voltam elég világos. Konkrétan az ellenállás két lábán kellene mérni a feszültséget, és a tranyó C-E lábain.
(#) Zupp87 válasza Alkotó hozzászólására (») Aug 25, 2011 /
 
Valamint a bázis és az emitter között mért feszültségnek, ha a földhöz képest lettek mérve, nem szabadna ekkora különbségnek lennie.. egy jól nevelt szilíciumtranzisztor 0,6...0,7V-ot szokott a bázis-emittere között tartani.
(#) rolitechno válasza Zupp87 hozzászólására (») Aug 26, 2011 /
 
Akkor szerinted a 34x es különbség megengedheti hogy 1 éve működjön?
(#) Zupp87 válasza rolitechno hozzászólására (») Aug 26, 2011 /
 
Vagy valamit rosszul mértél.. bázis-kollektor között lehet ekkora különbség. Azt is vedd figyelembe, hogy míg legtöbbször a BC546/556 és hasonló tranzisztorok CBE lábkiosztásúak, az MPSA42/92 EBC.
(#) Zupp87 válasza Zupp87 hozzászólására (») Aug 26, 2011 /
 
Most ahogy nézem az írásod: "(E) 1,2V". H a a földhöz képest van, akkor az pont az MPSA kollektorának feszültsége. Ugyanis a BD139 +/-1,2V-tal tolja el a TIP-ek bázisát a földtől, amiket meg ugye az MPSA-k kollektorköre hajt meg. Ezekszerint biztos, hogy a mérést nézted el.
(#) rolitechno hozzászólása Aug 27, 2011 /
 
C. barátom maratott nekem kis hűtőket az MPSA-knak. Nagy nehezen bele is raktam, kivezetékeltem. A kis alu hűtő iszonyatosan felizzik pár perc alatt. Elér egy hőfokot(az ujjamat nem szivesen tartom rajta) és ott marad stabilan, csak úgy mint a kimeneti offset. Így elértem hogy +/-5mV on belül van és már bekapcsolás után 1-2 perccel be is áll. Az erősítő hangja változatlanul nagyon szép, de ez az izzás már az agyamra megy...Alkotó: holnapra tényleg megmérek mindent !
(#) Alkotó válasza rolitechno hozzászólására (») Aug 27, 2011 /
 
Az a baj, hogy hűtesz, reszelsz, agyalsz mikor csak meg kéne mérni pár dolgot, mert még mindig azt állítom, hogy nekem egyáltalán nem tűnt fel semmiféle melegedés, de most már én is szét fogom szedni az enyémet és megnézem.
Sok-sok példány készült már ebből, és még senki sem panaszkodott ilyen melegedésre, ezért gyanítom nálad van valami eltérés.
(#) rolitechno válasza Alkotó hozzászólására (») Aug 27, 2011 1 /
 
Nem vagy egyedül mert én is gyanítom. Főleg azt nem hiszem hogy ennyire szabad melegednie. Tojás is megsülne rajta...A hangja viszont tiszta selymes. Reggel mérek nincs mese
(#) rolitechno válasza Alkotó hozzászólására (») Aug 31, 2011 /
 
C/E 33.2V ot mérek . Valahogy így van megoldva most. Azon kívül hogy elég meleg semmi baj nincs vele...Bővebben: Link
(#) Alkotó válasza rolitechno hozzászólására (») Aug 31, 2011 /
 
A videód haszontalan, egy jó fotó sokkal többet érne.
Már el is feledkeztem erről, mert olyan lassan csepegteted az adatokat, mintha nem is érdekelne a téma. De most megint eszembe jutott, és kivettem pár csavart a sajátomból, és megmértem a DC feszültségeket kivezérlés nélkül. (Rajzolással és fotózással együtt se volt 20 perc.)
Mellékeltem egy fotót az érintett részről, és elvágott kapcsolási rajz részletet, amire felirkáltam a feszülségeket. A tápfeszültség +-38,7V (üresjárat).
FONTOS! Most tüzetesen megnéztem T3 és T4 tranyó melegedését. Semmi! Üresjáratban és kivezérelve egyaránt nem tudok semmiféle melegedést felfedezni. A 220R-okon, és így a tranyókon is 5,1mA folyik, így a tranyón kb. 0,19W disszipálódik, ami nem melegíti fel.
Kerestem egy "értelmes" fotót a te panelodról, de nem találtam. Ami sikerült fellelnem, azon mintha nem is 220R-ok lennének, de nagyon pocsék a kép. Szerintem ellenőrizd az értékeket, na és dobáld ki belőle azt a sok drága, vacak, feleslegesen nagy méretű ellenállást.
(#) rolitechno válasza Alkotó hozzászólására (») Aug 31, 2011 /
 
Hát bocs hogy így elhúztam ,képet meg nem tudok csinálni mert nincs fényképezőgépem. Elég érdekes hogy nekem még kisebb feszültség mérhető bár az ellenálláson nagyobb esik. Nincs baj az értékekkel viszont akkor is furcsa hogy ilyen meleg. Hamarosan elkezdek pár erősítőt meg hasonlókat ,de az 1W os ellenállásból nem engedek. Inkább nagyobb nyák és raszterméretek lesznek méretezve. Sajnos ez még az eredeti alapján készült azért ilyen zsúfolt. Nameg a nagy alkatrészek miatt...
(#) Alkotó válasza rolitechno hozzászólására (») Aug 31, 2011 /
 
Nem jól olvasol az adatokban. A fontosság a 220R-on eső feszültségből jön ki, ugyanis onnan tudod mekkora áram folyik a tranyón. Privátban írtad, és már nincs meg, de talán Te 4,5V körül mértél a 220R-okon, ami közel 4szeres feszültség az én mérésemhez képest, tehát 4 szeres áram. Na az már nem mindegy, ugyanis ezt az áramot kell szorzni a tranyón mért feszkóval.
Ez egy szabad ország, szabadon dönthetsz bármilyen ellenállás mellett. Én a dolog értelmetlenségére akartam csak utalni.
(#) Alkotó válasza rolitechno hozzászólására (») Aug 31, 2011 /
 
Idézet:
„Nincs baj az értékekkel”

Itt most már teljesen elveszítettem a fonalat (amit fel se kellett volna vennem).
Mellékeltem egy képet, a te erősítődről, és egy valaki által kitöltött valós értékszükségletről a panelodhoz.
Ha ez neked azonos, akkor rendkívül egyedi módon értelmezed az azonosság fogalmát.
Ha jól látom 220R helyett 270R; 2k2 helyett 2k7; és 4k7 helyett 5k6. A fotó nagyon pocsék simán tévedhetek, de az érték biztos nem jó. Gondolod többet ér az a flancos ellenállás mint az értéktartás? Hm.... Kiszálltam.
(#) rolitechno válasza Alkotó hozzászólására (») Szept 1, 2011 /
 
Már régebben írtam, hogy az eredetileg megadott értékekkel is így melegedett, azért tettem bele 1-el nagyobbat. Így is melegszik, de már még egyszer nem cserélek csak ha felrobban. Ne idegeskedj ! Így marad szal tök mindegy , csak kíváncsi voltam mi miért van
(#) Zupp87 válasza rolitechno hozzászólására (») Szept 1, 2011 /
 
A te ellenállás-értékeiddel 1,8V körüli feszültséget kellene mérned a 270 ohmos ellenállásokon, ez 6,5mA körüli fokozat-nyugáramnak felel meg. Ez csak közelítő érték, ugyanis kihagytam a 12k-s DC visszacsatolás hatását, de valószínű, hogy nem húzza el nagy mértékben.
A számításom menete, ha a felső oldalt nézzük: az első BC tranzisztor bázisa közel 0V-on van, emittere kb. -0,65V-on. Tegyük fel, hogy nagyon kicsi szórásúak az alkatrészeink, a poti is (mint a felső 10k-s ellenállás), 10k-ra van beállítva. Ekkor a 10+2,2k (továbbiakban 12,2k) ellenállásokon -0,65-(-12)= 11,35V esik (ugye a Zener 12V-ot tart). Ez kb. 930uA-es emitteráram, ami jó közelítéssel megegyezik a kollektor-árammal (ha pontosak akarunk lenni, levonjuk ebből a bázisáramot, ami ~3-5uA). Tehát a 2,7k-n ami neked a kollektorkörben van, 2,51V fog esni. Ez a feszültség párhuzamosan van a második tranyó (BC556) UBE feszültségének és a 270ohmon eső feszültségnek a soros eredőjével. Tehát a huroktörvény szerint az ellenálláson eső feszültség: 2,51-0,65=1,86V, ami az Ohm-törvény értelmében ~6,5...6,8mA-es áramot eredményez. Ez egyben a BC556 kollektorárama is, ill. közelítőleg az emitteráram is (aki akarja, hozzáveheti még a bázisáramot, és úgy a pontos).
Nos, igaz, hogy a 12k-s ellenállás hatását kihagytam, de megközelítőleg ígyis viszonylag helytálló munkaponti értékeket kapunk.
(#) rolitechno válasza Zupp87 hozzászólására (») Szept 1, 2011 /
 
A 12K az nekem 15. De akkor miért mérek 4,5V körüli értéket a 270 ohm on? Amikor a 220R volt benne ,akkor is így vagy jobban melegedett. Minden érték ( 4.7K, 2.2K, 220R ) egyel nagyobb értékre van cserélve , ami % ban megegyezik az előírttal. Vagyis arányosan van növelve...
(#) rolitechno válasza Zupp87 hozzászólására (») Szept 1, 2011 /
 
A 2.7K-n 4.94V esik.
(#) Zupp87 válasza rolitechno hozzászólására (») Szept 1, 2011 /
 
Akkor az első fokozatban kell keresni a problémát, mert akkor annak kb. 2mA a nyugárama, és ahogy mérted, nagyobb feszt ejt a 2,7k-n, és jobban előfeszíti az MPSA-t. Amúgy az előbb elrontottam, BC556 helyett a B5-ben MPSA92 van.. az a második tranyó, amit BC556-ként írtam, A osztályú fokozat MPSA92-jére vonatkozott, csak összekavartam az enyémmel, mert ott BC van MPSA helyett
Egyébként a BC-k emitterkörében, ahol az offszet-poti is van.. 2,2k-s ellenállások vannak? és 25k poti párja 10k? Ahogy az eredeti kapcsrajzon? Mert szerintem az lehet a hiba, mert ha a 10k-st kisebb értékűre veszed, jobban előfeszíti a BC-t, és hogy meglegyen a 0 offszet, a párját is jobban kell. Másik hiba lehet még, hogy nem 12V-os Z-diódád van. Mert ha nagyobb, vagy épp szakadt, az is megrántja becsületesen az első fokozat nyugáramát, és vele lavinaként a többit.
(#) rolitechno válasza Zupp87 hozzászólására (») Szept 1, 2011 /
 
Igen a 2.2K az maradt és a 10K is. A heli poti is 20K körül van. A 12V os Z dióda az nem tudom hogy milyen, de egyébként a diódák valószínűleg jók mert jobb és bal oldalon ugyan azok az értékek és melegedések észlelhetők. Hosszas állítgatás után mostmár még szinte egyszerre is változik az offset és a nyugáram is. Így hűtőre szerelve az MPSA kat +/- 5mV on belül marad mindkét oldal. Azt hogy szinte egyszerre változik a 2 oldal nem teljesen értem, de mivel a hőfokon kívül más nem lehet az ok így gondolom az. Egyébként így ,hogy az MPSA-k jobban megvannak nyitva több mint valószínű a hangjára jó hatással van. Összemértem már pár erősítővel és messze felülmúlta mindegyiket. Szinte tökéletes hangja van (nálam, úgymond saját hangfalaival) egy egyszerű soundblaster 24bit 96kHz hangkártyával is. Az is lehet hogy ez a (hiba)melegség miatt van vagy én nem tudom...de nagyon jó hangja van
(#) reloop válasza rolitechno hozzászólására (») Szept 1, 2011 /
 
Szia, sziasztok! Folyamatosan figyelemmel kísérem az eszmecserét. Azt gyanítom, hogy a végtranzisztorok nyugalmi áramának állítása ennél a kapcsolásnál sajnálatos módon kihat a bementi fokozat áramviszonyira.
Sőt még állítgatni sem kell, mert a T9 hőmérsékletének változása is ide dolgozik vissza.
Következő: »»   43 / 62
Bejelentkezés

Belépés

Hirdetés
XDT.hu
Az oldalon sütiket használunk a helyes működéshez. Bővebb információt az adatvédelmi szabályzatban olvashatsz. Megértettem