Fórum témák
» Több friss téma |
- Ez a felület kizárólag, az elektronikában kezdők kérdéseinek van fenntartva és nem elfelejtve, hogy hobbielektronika a fórumunk!
- Ami tehát azt jelenti, hogy a nagymama bevásárlását nem itt beszéljük meg, ill. ez nem üzenőfal! - Kerülendő az olyan kérdés, amit egy másik meglévő (több mint 17000 van), témában kellene kitárgyalni! - És végül büntetés terhe mellett kerülendő az MSN és egyéb szleng, a magyar helyesírás mellőzése, beleértve a mondateleji nagybetűket is!
Ezt nem tudom,szerintem ha 16 amperen belül maradsz akkor nem hiszem, hogy kellene relé, de azért várd meg a profibbakat.
Sajnos ilyen van, ami minden paraméterben megfelel (kapcsolható áramérték, kapcsoló kontaktusok száma, van hozzá foglalat), illetve ez rögtön elenged, ha tápfesz megszűnik, és nem csak akkor, ha a pufferek kisülnek (ez viszonylag fontos). Köszönöm a válaszod!
Üdv!
Egy kapcsolási rajzon egy dióda D12.1 és D12.2 felirattal van jelöve. ez azt takarja hogy ez a két dióda egy tokban foglal helyet?
Szia!
Véletlenül nem a relé tekercsét kötötted sorba a kapcsolóval? Üdv, mate_x
Sziasztok! Megépítettem ezt PBYR2040CT diódával és 76121p tipusú Fettel de nem működik rákapcsolom a tápot és elkezd forogni a venti próbáltam 180k-os ellenálllással és 1M-al is.
Sziasztok
Nem elektromos kérdés, de már régen b*a a fantáziámat, a discovery/állítólog-ba láttam egy spéci targonca kereket, amivel oldalra is lehet menni, de a működését nem értem, próbáltam volna rákeresni, de mivel a nevét se tudom, így elég nehéz. Tud valaki erről valamit? Megköszönném. Üdv
Hello!
Gyakorlatilag a kapcsoláshoz, bármely FET és Schottky dióda jó, mindössze az ellenállás értékét kell megválasztani hozzá. De ezt amúgy is meg kell tenni, hiszen ezzel fogod a hőfokot beállítani. (De míg leírtad e pár sort, már ki lehetett volna próbálni.. )üdv! proli007
Szia!
Van 1db 4 lábú relém (12V 30A) mag 1 db 3 lábú kapcsolóm(16A 125VAC) hogyan kössem be hogy ne világítson a ledsor gyengébben?
OK. De az 1M-al és a 180k-al is ugyan azt csinálja. Vagy tegyek bele inkább nagyobb ellenállást pl 2-3M-at?
Hello!
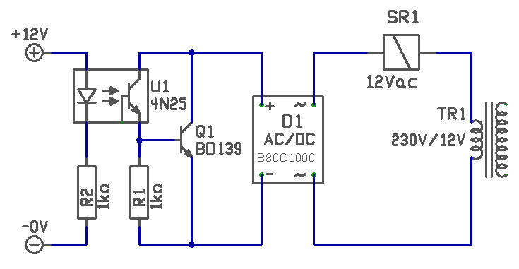
Korrekten azért nem lehet a kérésedre válaszolni, mert nem ismert a kapcsolás, amibe alkalmazni szeretnéd. - Alapvetően a tranyóval váltóáramot kapcsolni nem lehet. Viszont ha a tranyót egy greatz hídátlójába teszed, akkor már lehetséges. Ekkor viszont az egyenfeszültségnek és a váltónak nem lehet galvanikusan közös pontja. - Mint ahogy a hozzászólásodból sejteni lehet, ez valami végfok védelem lesz, de ott a váltóból van egyenirányítva az egyen, tehát ott nem lehetséges. - Viszont megoldható, ha egy optocsatolót alkalmazol. Lerajzoltam, kb. hogyan gondolom. Természetesen az áramkörön veszteség is lesz, tehát a relé, 9..10Vac feszültséget fog csak kapni. De vélhetőleg arról is működni fog. Próbáld ki. (A hídegyenirányító, természetesen lehet négy dióda is.) üdv! proli007
Gyanítom erre gondolsz: Omni wheel
Elég sok roboton van ilyen, pl. a Festo Robotino tanuló roboton is. A működése kb. annyi, hogy a futófelületen olyan görgőket helyeznek el, amik oldalirányra el tudnak fordulni, ezért a kerékre merőlegesen is tud "gurulni".
Hasonló, nézd meg ezt: Bővebben: Link
ez önerejéből tud oldalazni. De a működése még mindig nem kristálytiszta. Üdv
Ha megnézed ez is omni wheel, csak kúp alakúak a görgők rajta, gondolom így kevésbé ráz, jobban közelíti a tökéletes kör formát és nem merőlegesen vannak elhelyezve. Önerejéből úgy oldalaz, ha megnézed, hogy a két tengely ellentétesen forog és gondolom a szögben elhelyezett görgők miatt kezd el oldalra menni.
Igen, ezt én is megfigyeltem, hogy ellentétesen forognak, de azt nem látom, hogy esetleg közbe fékezné valamelyiket, vagy enélkül is beindul az oldalazó mozgás. Szóval agyba még nem állt össze a működése, de elfogadom, hogy így mennie kell.
Üdv
Üdv.Van nekem két darab kijelzőm.Valahogy felszeretném őket használni.Mint pl a mobil kijelzőjét digitális hőmérőként a másikat pedig valahogy egy digitalis labortápegységbe.
Működik, csak kisebb ellenállást kellett beforrasztanom.
Köszönöm a segítséget
Sziasztok!
Ha egy adapter stabilizált azt jelenti, hogy terheletlenül is akkora feszt mérhetek rajta mint amekkorát fogyasztóra kötve? Magyarán bármikor rámérek ugyan azt mérem?
Köszönöm a gyors választ! Az a nagyon kis változás elhanyagolható, vagy jobb számolni vele? Ledeket szeretnék közel csúcson hajtani, %-ban meg lehet adni nagyjából mennyit hagyjak rá, vagy ez is kínai barátainktól függ, hogy melyik adapter milyenre sikerül?
Sziasztok!
Nagyon nagy szükségem lenne 1 kis segítségre. Teljesen amatőr vagyok és a következő kapcsolással találtam szembe magam.Bővebben: Link A kérdés az lenne hogy a kapcsoláson feltüntetett kondenzátorok negativ lábát, a nyákra vagy a jackre forrasszam? Válaszotokat előre is köszönöm.
"Picit" eltévedtél.A kondi pozitív lábának a jack dugóra kell mennie.
Sziasztok!
Bővebben: Link Ennél a kapcsolásnál, hogyan kell kiszámolni, hogy az R1-R2 C1 és R3 tagok után mekkora feszültség jut a dióda hídra?
Itt ugye a terhelés az egyszem relé ami az én esetemben 12V relé 280 ohm tekercs ellenállással és 45mA áramfelvétellel.
Így már számolható? Miként?
Sziasztok!
Azt szeretném megtudni, hogy léteznek-e olyan nyomógombok, amiket 2 dologra lehet kapcsolni, és hol lehet venni, vagy hogy hívják az ilyen gombokat, ha vannak ilyenek? 2 állású nyomógomb? Szóval, alapból kiengedve, az AC össze van kötve, és amíg nyomva tartom, addig a BC van összekötve, és ha elengedem, akkor visszaáll AC-re.
Köszi a kapcsolási rajzot! Kipróbáltam próbapanelen, és úgy működik, ahogy annak működnie kell.
![]() Igen, végfokhoz akarom védelemnek használni. Egy ilyesfajta megoldás nekem eszembe se jutott volna. Én azon gondolkodtam, hogy a behúzótekerccsel sorosan rakok egy triakot, csak a gate vezérlésénél akadtam el, hogy most oda kell-e optocsatoló, vagy elhagyható, illetve mire van szükség a földelt emitteres rész és a gate közé. Viszont ez a megoldás igazán bravúros, látszik, hogy sok tapasztalat áll már mögötted. :yes:
Sziasztok! Az lenne a kérdésem hogy egy BC547B tranzisztort lehet-e helyettesíteni egy C1815 tranyóval?
![]() Mind a kettő NPN típusú.
Dinamikus ramok jelenkori fogalmi rendszeréről kellene nekem valami átfogó doksi.
Pld találok egy ilyen adatlapot: http://www.hynix.com/datasheet/pdf/dram/HY5DU281622FTP%28Rev0.03%29.pdf Ez ugyan tele van mindenféle referencia adattal, de ha áramkörhöz illeszteni akarom, és eddig még nem sok mai típusú dinamikus rammal volt dolgom (burst adat átvitel és társaik), akkor egy kicsit többet kellene tudnom róla, mint amit az adatlapja leír.
Szia!
A 2011 -es RT évkönyvben van egy cikk a dinamikus RAM -ok fejlődéséről. Fast Page mode, Extended Data Output, Synchronous DRAM, DDR SDRAM, stb is benne van. Egyébként a Wikipédián is találhatsz leírásokat. |
Bejelentkezés
Hirdetés |




)











