Fórum témák
» Több friss téma |
Fórum » Ki mit épített?
Ez a téma ha úgy tetszik a mi "kiállítótermünk", nem pedig a ki mit csinált volna másképpen, mások helyett, és legfőképpen nem javítós téma.
Minden készüléknek van saját témája, ott kell kitárgyalni a részleteket!
FONTOS! A kapcsolási rajzok keresésére is van saját téma, ott keressetek rajzokat!
A ragacsos módszer tűnt a legegyszerűbbnek a kábelek rögzítésére a fa dobozhoz azon a szűk helyen. De ha van valami jobb ötleted nyitott vagyok rá
.Üdv.
A leszorító bilincsről hallottál már?
De szerintem hót fölösleges minden centiméterét leszorítani a kötegnek...
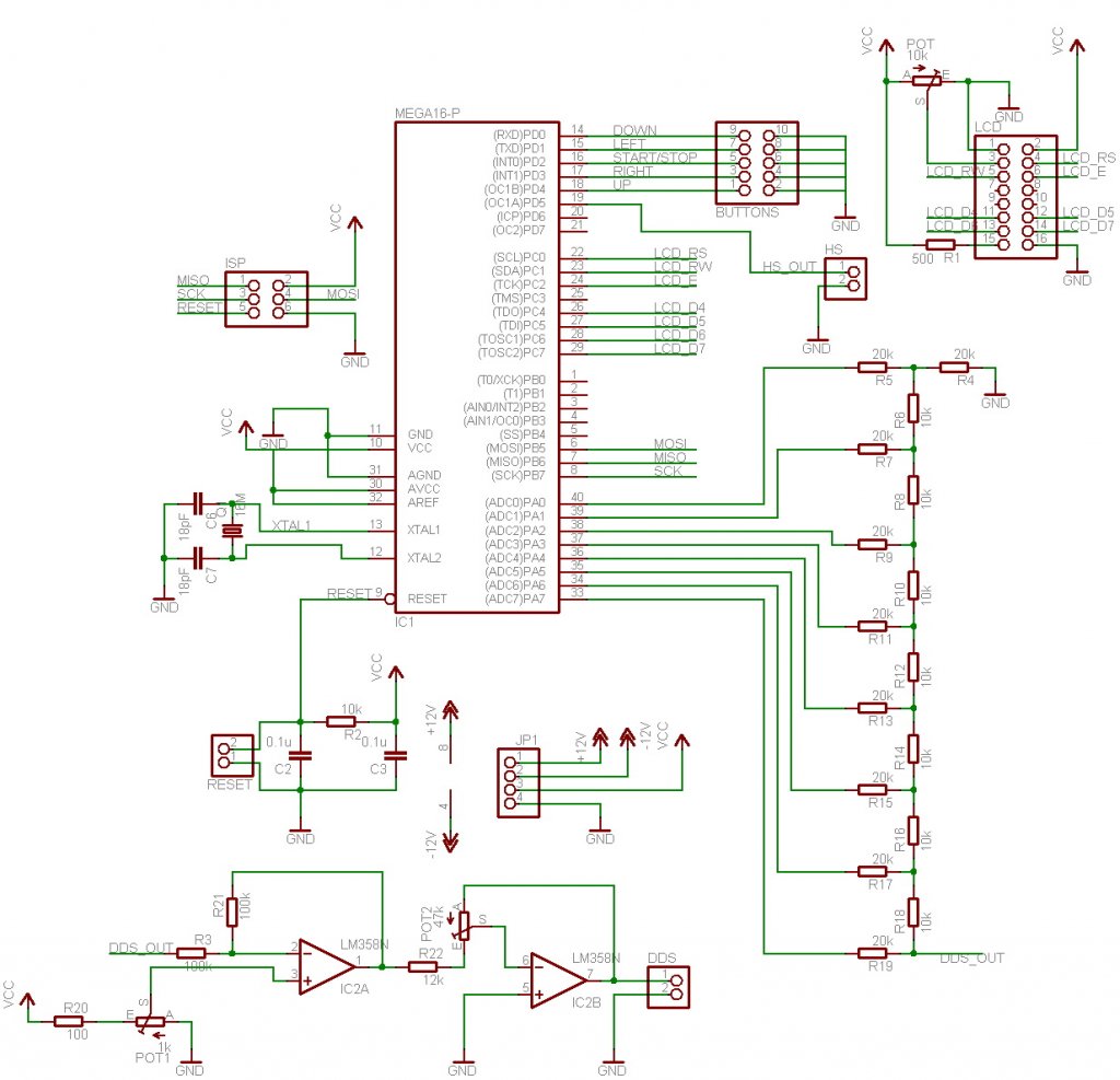
A fügvénygenerátor az elektor-ban megjelent utánépításe? Mi rajta az a kijelző?
Melyikre gondolsz? Merthogy 3 van...
Ők azok.
Azt hittem xr 2206 cp -vel van építve az egyikről! A középső képet nem tudom megnyitni ,pedig a png formátumot mindig sikerült eddig.
Hallottam
. Csak nincs itthon, és azon a szűk helyen a fénycsőfoglalatok mögött nem fért volna el, elég sok kábel van ott, leragasztani meg azért kellett, mert az istennek sem akartak azok a merev kábelek a helyükön maradni, bár több türelemmel lehet sikerült volna .
Talán a jpg megnyitható.
Sajnos mégsem volt végleges az ablakemelő modul, mert ha egyszerre mozgott mindkét ablak akkor hibásan érzékelte a végállásba érésüket. Ezért egy némileg más mérési elvet (motorok ellenállás-mérése) kellett megvalósítanom, amihez muszáj volt egy új hardver is. Ez most már tényleg végleges mert ezt komoly, minden eshetőséget vizsgáló teszteknek vetettem alá és nagyon alapos méréseket is végeztem rajta. Gyakorlatilag a mérések idejére kis túlzással háromcsatornás tárolós oszcilloszkópot varázsoltam az ablakemelő-modulomból.
Holnap végre be is szerelem véglegesen. Íme tehát a képek:
A megszokott szép munka. Az lenne a furcsa, ha ennél kicsit is gyengébb lenne.
Na nee, ez csak photoshop lehet.
Azok az ónozott tápvonalak buktattak le, olyat nem lehet csinálni. ![]() Valaki árulja el, hogy nekem miért matt majd minden forrasztásom! Csillogó ónt akarok én is... brühühű
EZ olyan szép, hogy kár lenne beépíteni.
Az ón nem fényes. Egyszerűen a fém matt színű. Ha mégis csillog, akkor ott csel van, az már nem csak ón, hanem valami más is. A sima forrasztás azért fényes, mert azon rajta vannak a segédanyagok is, de ha lemosod, akkor már az is megmattul. De ettől az még lehet tökéletes.
Most látom először, hogy valaki veszi a fáradságot, és a "teleföldet" is megszerkeszti. Ez nekem nagyon tetszik, a gondosság egyértelmű jele. Gratulálok!
Szerintem túl sokáig forrasztasz, mert akkor szokott kásásodni és megmattulni a forrasztóón. Photoshop tényleg van a képeken, de csak telítettség, fényerő, kontraszt és egy kis klónozás az asztallap karcainak eltüntetése végett.
A teleföld szerkesztésére gondolok. Mások ráküldik az automatizmust, és úgy van kész, tehát mindenféle torz szigetféleséggel van tele az egész. Nálad ilyen nincs.
Itt már rendben vannak a fólia vastagságok. Talán mégis érdemes volt szólnom...
A motor áramot az én gyári cuccom valami kis trafóval figyeli (állítólag kefezajt), és talán ettől rém egyszerű az áramkör.Ha jól emlékszem 2db 4xxx IC az egész vezérlő, meg persze a relék és a hozzá tartozó tranyók. Igaz, az időzítéseket úgy láttam elko+ellenállás végzi, nem kevés párosításban. Eddig jól megy kopp-kopp.
A Tőled megszokott profi munka. Szívből gratulálok.
A másik haszna ennek a megoldásnak, hogy ha valami az ablak útjába kerül, akkor sem nyomja a motoroknak a vezérlés a leégésig. Nagyon ötletes, a kivitelről pedig csak szuperlativuszokban lehet szólni!
Nem is Sprint Layouttal tervez... Mellesleg a teliföld, nem mindig GND. Van úgy, hogy azért hagyom rajta, hogy minél kevesebbet kelljen maratni. Működés szempontjából (az adott áramkörben) nem befolyásol.
Ja értem. Az csak annyi hogy a teliföldnek be van állítva hogy GND legyen. Minden panelomnál így csinálom.
Hát igen... Annyira nem volt jó hogy ablakmozgatáskor láttam hogy megolvad az ón a nyákon.
Hmm, végül is biztos meg lehetne trafóval is oldani, én az ablakemelő motorok ellenállás-változását, annak ingadozásának mértékét figyeltetem jó gyorsan.
Nem rád gondoltam, mikor "mások"-at említettem. Inkább arra utaltam, hogy sokan értelmetlenül (céltalanul) használják ezt -az egyébként hasznos- funkciót, ráadásul nem is jól.
Az értelem szerű, hogy a "teleföld" az bármi lehet, egyáltalán nem kell valóban földnek lennie. Olyan potenciálon lesz, amilyen pontokat egyesítünk vele (azért általában GND szokott lenni). Tudom Attila86 oszlopos tagja az EAGLE pártiak táborának. Miért nem mindegy mekkora felületet maratsz le? Ez a szempont még sosem jutott eszembe.
Kisebb maratandó felület = kevesebb felhasznált marató oldat.
Azért nem mindegy, mert többéves tapasztalatom szerint, ha nagy üres területek vannak és sok vékony vezetősáv, akkor a nagy területek lemaratásához jóval több idő kell és így nagyon kell figyelni, hogy az igazán vékony vonalak alá ne marjon be. Ismered a jelenséget: Még nem jó, még nem jó, ... már nem jó.
Ha viszont egyenletesre veszem a vezetősávok körüli kimarandó terület nagyságát, akkor azon kívül, hogy tizedannyi lötyi és idő kell, még biztonságos is a maratás. Kövezz meg, de nekem tettszik a csipkézett szélű szigetek kialakulása amit az auto GND hoz létre. A thermal pad-dal meg szépen rá lehet tenni valamely potenciálra. A jobb egérgombos trükk, meg ez esetben hihetetlen módon felgyorsítja a munkát. A leírásodban még mindig találok új dolgokat. Ezúton is köszönet a munkádért!
Sziasztok !
h2opok : Jelentem után építve ![]() lidi szoftverével ,kicsit más mint a Tied ..... Nagy kijelzők,fa "dinamit" ,stb A kettőspontok csak a fotón narancssárgák....
Szia. Nekem tettszik, visszafelé számol?
|
Bejelentkezés
Hirdetés |




.
De szerintem hót fölösleges minden centiméterét leszorítani a kötegnek... 
. Csak nincs itthon, és azon a szűk helyen a fénycsőfoglalatok mögött nem fért volna el, elég sok kábel van ott, leragasztani meg azért kellett, mert az istennek sem akartak azok a merev kábelek a helyükön maradni, bár több türelemmel lehet sikerült volna 



Ha viszont egyenletesre veszem a vezetősávok körüli kimarandó terület nagyságát, akkor azon kívül, hogy tizedannyi lötyi és idő kell, még biztonságos is a maratás. Kövezz meg, de nekem tettszik a csipkézett szélű szigetek kialakulása amit az auto GND hoz létre. A thermal pad-dal meg szépen rá lehet tenni valamely potenciálra. A jobb egérgombos trükk, meg ez esetben hihetetlen módon felgyorsítja a munkát. A leírásodban még mindig találok új dolgokat. Ezúton is köszönet a munkádért!


