Fórum témák
» Több friss téma |
Mind a gyári, mind az utánépített ICD2-nek a kapcsolóüzemű step-down-ja zavarja a vételt.
Először is tőből forraszd le a modulról a gyári kábelt, és egy vékony (3mm-s) 50/75Ohm-os coax kábelt tegyél rá. Lehetőleg hiába árnyákolt, kerüld el a sima HF kábelt. Rendes fekete borítású kábel, röviden balkolva, és szépen forrasztva, kb 2x olyan hosszú kábellel mint amit adtak hozzá. Ez ugye a modul és antenna közötti. Ha BC8xx-es NPN tranyós open collectoros változatod van, akkor 1K-s felhúzó túl pici. Tegyél rá 10K-sat, sokkal kisebb áram folyik, én azt vettem észre jobban tud nyitni a tranyó. Aztán tedd messze a CRT-ktől. Sima LCD/TFT-is zavarja, de kevésbé. CRT 60-80kHz közötti jeleket kibocsájtva eléggé piszkálja a DCF vevő modult. Antenna kábel cserénél figyelj oda, hogy ne nagyon melegítsd meg a kondit, és a koax árnyékolása a nyákon is az árnyékolásnak szánt helyre legyen kötve. Sok féle modul van, de az antenna kockával jelölt forrpontja az, amit érdemes árnyékolás gyanánt használni a kettőből. Öööö... Most több nem igen jut eszembe. Ja még1. Stabil tápot adj neki, tehet esetleg egy 47 mikros elkót a tápjára, közvetlen a panelon lévő sorkapocsra.
hello
azt szeretném kérdezni, hogy a PIC-et vettétek, vagy Ti programoztátok? Nem tudnátok egy égető kapcsolási rajzát elküldeni? kösz! üdv!
Ezt a kérdést nem igen értem.
Igen a PIC-et vettem (mivel otthon nehéz gyártani) és igen én írtam hozzá saját kis kacsómmal a programot.
Sziasztok!
Egy másik topkban már leírtam ezt de későjöttemrrá,hogy az már elég off. remélem nem haragusztok a itt is leírom. Sokan írogattok a Conrad-os vevőmodulról, hogy ilyen meg olyan és milyen drága. Miért nem építettek egy vevőt? Volt nálam is (szerencsére kölcsön) egy Conrad-os modul tényleg siralmas volt amit produkált, az órám jó ha naponta 1x-2x beállt. Megépítettem a RT által leközölt kapcsolást kisebb-nagyobb módosításokkal. Most jó ha egy nap 1-2 órát nem stabil a vételem. Eddig a legtöbbet fél órát kellett várnom, hogy az órám beálljon. JA és nem utolsószempont az sem, hogy a vevő nem 4000 HUF körüli árból jött ki. Némi szopással jár a megépítése, de később megéri. a Conrad-os vevő kimondottan németországi alkalmazásra készült ott meg nincs szükség akkora érzékenysére nameg szelektívitásra mint nálunk. Ezért kínlódnak itt azok a vevők. Egy jótanács annak aki vevő építésre adja a fejét: Szerezz be (ha csak kölcsön is) egy induktivításmérőt. Ugyanis a fazékvasaknak nagy a szórása és gyanum szerint ez okozza a szívások nagy részét. Antenna.jpg Antenna_szetszedve.jpg Vevo.jpg Vevo_szetszedve.jpg
Az a kézzel megépítendő vevőegység az, ami a vevo_szetszedve.jpg képen is szerepel?
Azt kicsit húzós lenne utánépíteni, bár nem lehetetlen ![]() Egy kezdő biztosan nem fogja tudni reprodukálni! Milyen IC kell ebbe az RT-s verzióba? Ha valami speciális IC, akkor merre kapható itthon?
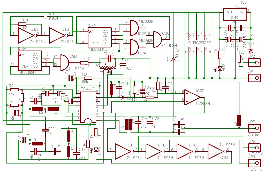
Igen az! A vevő " lelke" a TCA 440, NDK-s néven A244D (190 HUF) AM vevő ic. Akármelyik lepukkant alkatrészkereskedő be tudja szerezni. A másik 3 ic csak a 80 Khz-s oscillátor jel előállításáért felelős. 9,6 Mhz-es kvarc van benne ez van leosztva szimpla TTL IC-kel, amik bontásból kerültek ki.
"Azt kicsit húzós lenne utánépíteni, bár nem lehetetlen" Már miért lenne lehetetlen? Olyan azért ne kezdjen hozzá aki az első kudarc után félredobja. Mint az RF-es dolgokhoz általában türelem kell, de a végén meghálája. MELLESLEG én sem vagyok profi és meg tudtam építeni akkor másnak miért ne sikerülne? A kapcsolási rajzot és a NYÁK-ot is az Eagle freeware verziójával készítettem.
Nagyon szép munka!
5-ös. Hozd ki az ellenőrződet, beírok mellé egy szaktanári dicséretet is.
De az órám még erősen deszkamodell
Ha jól látom, ez egy-az-egyben a Viletel féle cucc...
A kvarcablakos IC csak EPROM, vagy kontroller?
Manapság, a flash korában, ritkán látni ilyesmit. Nekem is van egy-egy kvarcablakos MCS-48 és MCS-51. Működésre akartam bírni, de először égető kellene hozzá, azt meg PIC-cel csinálnám, szóval
A kvarcablakos IC egy kontroller.
Egy MCS-48 kontroller pontosabban 8748-nak hívják. Jó látni, hogy ismeri valaki ezt a kontrollert is. Más kérdés: Milyen az a Vilitel féle cucc ? Az hogy néz ki?
Viletel István közölte le anno (vmikor a 80-as években) a Rádiótechnika újságban ezt a kapcsolást. Ugyanezzel a kontrollerrel és tekercskészlettel. Mindent beszereztem hozzá, csak nem raktam össze.
Ez így igaz.
A vevő is az, csak abban különbözik, hogy saját kvarcoscillátora van (9,6Mhz leosztva 80Khz-re) és nem az órától kapja a 80 Khz-et, így önálló életet tud élni. A fennmaradó kapukkal a komparátor kimenő jelét formázom, és a ledet hajtom meg.
Sziasztok!
Én is megépítettem az órát, működig rendesen, csak a hőmérsékletméréssel van gond. Én nem DS1621-et tettem bele, hanem LM75-öt. Elméletileg ugyan az, de gyakorlatilag az óra mindig 75.0 fokot jelez, néha átvált -2.0 fokra Tegyek bele DS1621-et, és akkor jó lesz, vagy mi lehet a gond? Mellékletbe tettem pár képet róla.
Sziasztok!
Az lenne a kérdésem, hogy aki megépítette ezt az órát annak kb mennyi idő után állt be a pontos idő?
Ennek a vevönek hol találom meg a kapcsolási rajzát, építési leírását?
Az oldalon: Nagy LED kijelzős DCF77 óra PIC-kel
Még a cikk címe is ugyan az mint a topicé... Irgum burgum
Én a DCF77- vevö rajzára és leírására gondoltam, ezért is Spagoca-nak irtam a választ
Segítsetek legyetek olyan kedvesek.
Tegnap összeállítottam az órát és azóta nem állt be rajta az idő. A DCF vevőm tutira jó, ugyanis a vicsys féle DCF óra pillanatok alatt beáll ugyanazzal a vevővel ugyanazon a helyen, a kapcsolást átnéztem már többször de abban sem találtam hibát....
Az általam emgépített kapcsolás elődje eredetileg a Rádiótechnika 1987 / 2 számában jelent meg.
Ezt alakítottam át úgy hogy bele építettem egy 80 Khz-es oscillátort. A rajz a mellékletben található.
Valszeg az órád fordított fázisu DCF jelet vár, mint amit a vevőd kiad.
Javaslom a vevőd és az órád közé építs be egy fázisfordító tagot pl. invertert.
Az antennában mijen kapcsolás található?gondolom benne van a cikkbe. Nemtudnád bescannelni vagy lefotózni a cikket? Mert a torrentanyára nem tudok regisztrálni és mivel tavaj óta nem látogattam arra töröltek
vanzerr köszönöm a cikket.
Spagoca, látványosan utánépítetted a vevöt. Egyenlöre az lenne a kérdésem hogy mekkora L8 értéke a rajzodon? és hogy melyik tekercs nem került fazékmagra? a zöld festékpetyel jelöltre gondolok. Nem akarom szétoffolni a témát, ha a modiknak nem tetszik át lehet helyezni egy DCF77 vevö épitése topikba
L8 az amit zöld festékpöttyel lász. Értéke 3-5 mH. Csak egy RF fojtó. Ha az antennát nem távtápláltra készíted akkor nincs is rá szükség.
A többi tekercsről szerintem minden megtalálható a txt fájlban.
Sziasztok!
Lehet, hogy buta kérdés de azt szeretném kérdezni, hogy a 2 db 7406-os ic be- és kimeneteit ugyanebben az elosztásban (egyik ic-n 6, a másik ic-n 2 van használatban) vagy egyenlően megosztva (4-4) is használhatom?
Tulajdonképpen úgy használod, ahogy neked jobb!
sziasztok!
Lehet hülységet akarok kérdezni de nagy átalakítás volna beiktatni egy olyan extrát hogy kapcsolóval is lehessen váltogatni hogy hőfok vagy idő, és automatán is mehessen? |
Bejelentkezés
Hirdetés |















