Fórum témák
» Több friss téma |
- Ez a felület kizárólag, az elektronikában kezdők kérdéseinek van fenntartva és nem elfelejtve, hogy hobbielektronika a fórumunk!
- Ami tehát azt jelenti, hogy a nagymama bevásárlását nem itt beszéljük meg, ill. ez nem üzenőfal! - Kerülendő az olyan kérdés, amit egy másik meglévő (több mint 17000 van), témában kellene kitárgyalni! - És végül büntetés terhe mellett kerülendő az MSN és egyéb szleng, a magyar helyesírás mellőzése, beleértve a mondateleji nagybetűket is!
Sziasztok!
Egy autós szivargyújtó-adaptert (változtatható kimenti fesz, 12V-on max 800mA) ha nem a szivargyújtóra dugom hanem közvetlenül az akkura kötöm azt kibírná? Ha jól tudom a szivargyújtóban 10A van, az akku meg többszöröse. Továbbra is 800mA-t adna le az adapter? Csak mert akkor kulcs nélkül is mindig élne az a csatlakozóm. Ez azért fontos mert ehhez számoltam a ledeket, amiket hajtani szeretnék róla. Köszi előre is!
Semmi baja nem lesz tőle. A szivargyújtóban nincs 10A, 12V van. 10A - re van biztosítva. Azaz ha olyan kis ellenállású fogyasztót kötsz rá, hogy több áram folyik rajta, mint 10A, kiolvad a biztosító.
szia nem jó a kisebb átmérőjű,mert egy bilincs fogja ami a vázhoz van fogatva csavarokkal
Szia! Mellédugsz valami gumit vagy fadarabot vagy akármit aztán odaszorul az.
Sziasztok! A telefonomon a jack dugó ugye sztereó. Nekem mono jel kellene. Azt hogyan lehet megoldani. Egyszerűen beledugok egy mono jack dugót vagy kell még más is?
Sziasztok. Adott egy behringer djx700as keverő. A gond az vele hogy a master, booth kimenet bal csatornája 0db jelszint fölött torzít. Ez mitől lehet és hogyan javíthatom ? Kábel és bemeneti eszköz nem lehet hiba mert több kábellel és lejátszóval próbáltam. Illetve a 3fet ami sztem a gain erösítésért szolgál eléggé meleg, néha alig lehet hozzárni. Előre is köszönöm a segítséget.
Megvan jelölve,hol vannak a kondik!
Hello. Van egy tirisztorom amiről szeretném megtudni hogy hány Volt és hány Amper. Úgy lett bontva ami rávan írva hogy TESLA KT2081400. A KT20 és a végén a 400 biztos a 81 nem biztos hogy annyi.
Helló!
Inkább KT206/400 kell legyen a pontos típusa, így keresd.
Ha nem a gyári értékekkel dolgozol, akkor az éppen olyan gányolás, mint a mechanika megváltoztatása.
Üdv!
A kapcsolások rovatban olvastam egy motor fordulatszám vezérlésről ahol a motorra eső feszültség impulzus szerűen, van feszültség/nincs feszültség arányával lett változtatva. Az lenne a kérdésem hogy Avr-rel kapcsolt ledet hasonló módon tudom halványítani/erősíteni, nem okoz kárt az ic-ben a sűrű feszültség váltogatás?
Hello. A mellékelt kapcsolásba elég 3A-es tirisztor?
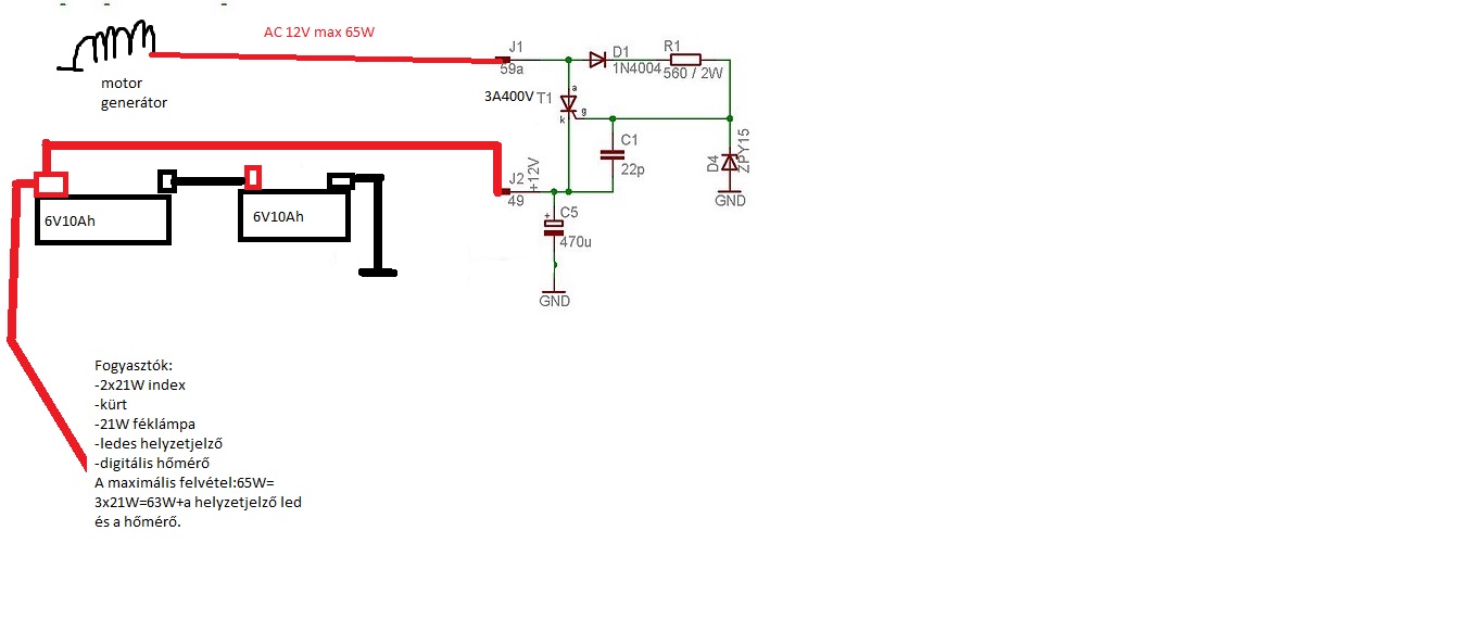
Egy simson kismotor akksitöltésére kellene. A gyújtás le van cserélve így a világítás és a töltés is 3 sorbakötött tekercsről megy aminek a maximális teljesítménye 12V 60-65W. De mivel a világítás nem megy mindig így van mikor a töltés elektronikára jut a teljes áram. bírni fogja a tirisztor ha csak 3A? A kapcsolás működik csak eddig mindig kinyírta valami a tirisztorokat.(van elképzelésem hogy mi)
Nem okoz semmi bajt, amig a kapcsolasi freki meghaladja a szem kritikus fuzios frekvenciajat, ami kb 25Hz. Ez alatt sem karosodik semmi, csak a leded vibralni fog.
Egyebkent PWM szabalyozasnak hivjak, igy mukodik manapsag szinte minden szabalyzas. Az AVR-ek sok megaherzes orajellel is futhatnak, az nekik uzemszeru. Az elektronikus kapcsoloelemeknel ez normalis. Elektromechanikusnal (mechanikus rele) mar gond lehetne ezzel
Tételezzük fel hogy egy quad 405 72 voltrol működik, akkor 4,8 ohmen menyit ad le?
Tételezzük fel, hogy ez a kérdés nem ide való akkor mi lesz a sorsa? Fogod az ohm törvényét és kiszámolod az Áramot (I). Ekkor már tudod az U, I, R értéket. Ebből P csodásan számolható. De mérés nélkül csak erősen feltételes eredményt kapsz. :eek2:
létezik hogy 600 wattot lead?
Nem tudom a Quad mire képes, de ha viseli ezeket az értékeket akkor lehet. Megnézném a tápot ami ezt a fezültséget adja ekkora árammal.
Igaz az adataid alapján 1080W lenne.
Hoppsz.
Azt nem vettem észre, hogy te 72V tápról beszélsz. AC vagy DC? Én azt néztem, hogy 72V van a kimeneten. :hide:
Dc be gondolkozom... És majd linkelem a h osztályos feteset
Ki lenne az aki
1:ért az elektróhoz 2: annyira unatkozik hogy néhány dolgot el tud nekem magyarázni rélszletesen 3: rendelkezik teszemazt skyp-al(msn is megteszi )( <- erről a szintről kéne egy ehez hasonlóra -> :yes: eljuttatni )
sziasztok.
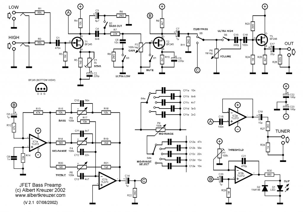
Azt szeretném kérdezni, hogy BF245 fetet lehet-e helyettesíteni valamilyen tranzisztorral? Építettem egy nem túl bonyolult előerősítőt hangszerhez első próbára úgy ahogy működött aztán egy óra után valami baja lett és hiába vettem bele új fetet új ic-t most már egyáltalán nem működik. Azt mondják ez a fet olyan érzékeny, hogy a forrasztópáka vagy egy kis gerjedés is azonnal tönkrevágja, kimérni meg ugye nem lehet...? ...hát ezért szeretném lecserélni.... nem szivesen vennék megint újakat...
Üdv!
Tudna valaki egy kapcsolást küldeni, linkelni, amivel tranzisztorból és ellenállásokból egy nem invertáló kaput építhetnék? Az lenne a célom, hogy ha 0V-nál nagyobb jelet küldök, akkor ezzel stabil 5-15V-ot tudjak továbbküldeni. Csináltam egy gyors kapcsolást, hogy kb. hogy is képzelem el, mit is kéne csinálnia. SB
A neten rengeteg forrast talalsz, tobbfele szintu magyarazattal. Kezdve a kezdotol egeszen az egyetemi szintig. Itt nem nagyon szeretjuk, ha valaki nullarol, sajat erofeszites nelkul akar valamit.
Persze, karitativ kollegak akadhatnak, de nem nagyon jellemzo. De talan konkret kerdessel inditva fogalmat kaphatunk, hogy hol is tartasz. Talan nem remenytelen az ugy.
Az a 0V-nal nagyobb az ugye inkabb 0.6V-nal nagyobbat jelent. Az alatt nem nagyon nyit tranzisztor. Ha megis ilyen kell, akkor komparatorra lesz szukseged, szerintem az te nem akarod
A belinkelt rajz elegge hibas. Ha meg is akarod erteni, akkor elsokent nezz utana, mi a kulonbseg az NPN es a PNP tranzisztor kozott. Ha nem akarod megerteni, akkor szerintem hiaba linkelunk akarmit, az csak ujabb kerdeseket indit el (hova kossek es mit, stb.)
Sziasztok!
Van egy LG Optimus gt540-es teló aminek tönkrement a fülese, és szeretnék helyette egy másikat. Ha jól nézem a szűkszavú specifikációkat az eredeti 32 ohm-os lehetett. Mennyire lehet eltérni a füles impedanciájával a teló erősítőjéhez képest? Valahol fórumban olvastam, hogy 100 ohm alatt minden megteszi, de hajdanán elektronikában azt tanultam, hogy 2x-es eltérés 4x-es minőségromlást jelent. Mi az igazság? Füleseket nagyon nagy szórással lehet kapni 16-32-...-100 ohmig. Üdv! |
Bejelentkezés
Hirdetés |







<- erről a szintről kéne egy ehez hasonlóra -> :yes: eljuttatni ) 






