Fórum témák
» Több friss téma |
Fórum » Kapcsolási rajzot keresek
Témaindító: Kallai Csaba, idő: Márc 11, 2006
Témakörök:
Sziasztok!
Egy kinti kb. 1,5 m3-es bódét szeretnék felfűteni majd télen néha rövid időre. Arra gondoltam, hogy betennék egy hajszárítót, és ezt kéne úgy vezérelni, hogy amikor feszültséget kap, akkor bekapcsol a hajszárító, amihez kéne valami vezérlő, hogy pl. ha eléri a 10-25 °C-ot, akkor kikapcsoljon, illetve egy időzítő is elindulna vele olyan 5-30 perces, hogy ha elfelejtené valaki áramtalanítani, akkor feleslegesen ne tartsa a hőmérsékletet, ne fogyasszon. Valami egyszerű, olcsón, és könnyen beszerezhető alkatrészekből álló kapcsolást tud valaki ehhez?
A hajszárító nem erre van tervezve ! Hosszú idejű használattól tönkre megy ,még akár tüzet is okozhat!
Vegyél egy olajradiátort ( a tecsóban kapsz 10000ft alatt is) és egy csapásra megoldódnak a gondjaid.
Nem írtam hosszú idejű használatot. Kb. 5-15 percre mennék be oda néha. Ki van vezetve a 230V, amit bentről kapcsolok, mielőtt kimegyek. Szóval mielőtt kimegyek, bekapcsolnám, elérné a beállított hőmérsékletet, kikapcsolna, az időzítő meg védene az ellen, ha miután visszajöttem, elfelejteném áramtalanítani, és emiatt tartaná a hőmérsékletet feleslegesen 1 napig. Vagyis pont, hogy nem kell sokat mennie, de mire kiérek, addigra már fűtsön valamit.
De alacsonyabb hőmérsékletre pedig védelemnek is be lehetne tenni hasonlót a hidroforhoz. Remélhetőleg sose menne, de amikor mégis félő, hogy befagyna, akkor befűtene kicsit.
Szia! Lehet venni direkt szobai hűtő fűtő ventilátort brutális 5000 forintos áron és ennyiért már lehet válogatni közülük, és ezek direkt erre vannak tervezve fagyvédelemmel ellátva.
Bővebben: Link
Köszönöm!
Értem én, hogy inkább ezek valók erre hajszárító helyett, de függetlenül attól, hogy mi fűt, azt szeretném, ha úgy fűtene, ahogy leírtam. És ehhez a vezérléshez keresek kapcsolási rajzot.
szevasztok én egy stk412-220a hoz keresek kapcsolási rajzot ha valaki tud akkor külgye el az e-mail cimemre
pavelka.j@freemail.hu
Helló ! EMG-2895 rajzait keresem (ábragyűjtemény, kapcsolási rajz). Köszi minden segítséget.
Hello!
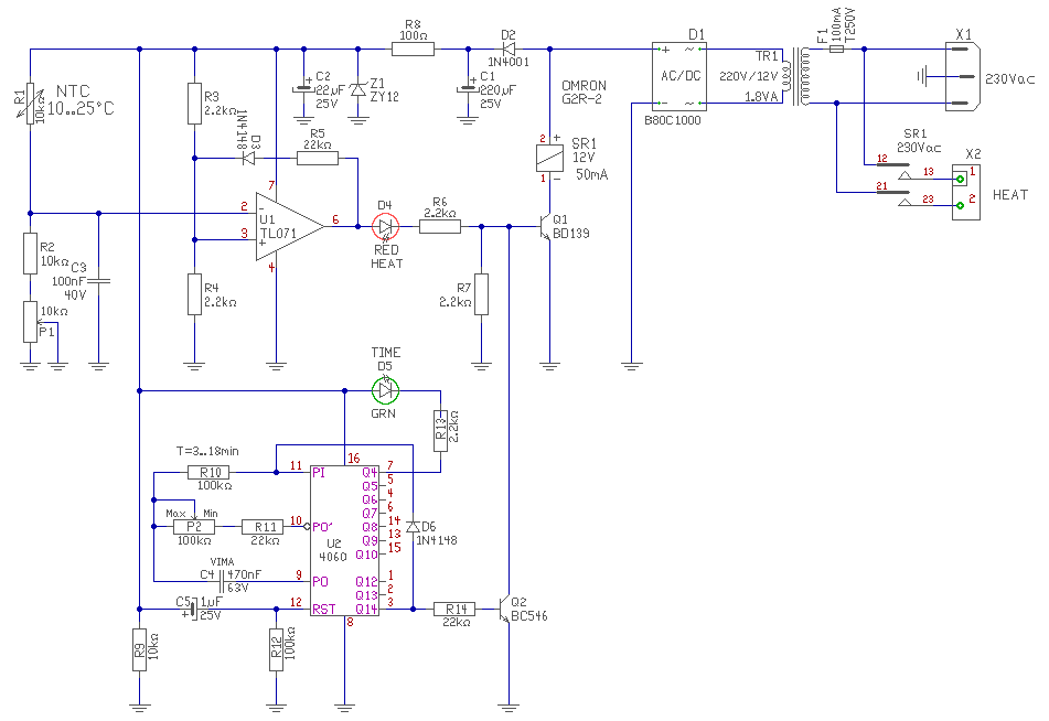
Megrajzoltam, remélem így jó lesz. (R9 benne maradt valahogy de itt nincs rá szükség..) Ha fűtenie kell, világít a piros. Ha telik az idő, villog a zöld, ha lejárt, folyamatosan ég. Kb. 10..25 fok között lesz beállítható, időzítés 3..18 perc között. De ha P2 220k akkor kb. 36percig állíthatod be. üdv! Gábor
Köszönöm szépen!
Majdnem biztos vagyok benne, de azért megkérdezem... Az R9 helyén akkor szakadásnak kell lennie, nem rövidzárnak ugye? Nem értek az NTC-khez. A 10k az a maximum? Ilyen kell?
Hello!
Igen szakadásnak kel lenni. NTC nem a maximum, de ehhez számoltam ki. 10°C értéken ez is már kb. 20kohm lesz. üdv! proli007
Hali!
Fiam megbízott egy Clifton M-10 gitárerősítő javításával. Ez egy 19W-os kis dobozocska (Made in China) és úgy tűnik, hogy a trafójának primer oldala behalt. Ezért keresnék ehhez egy kapcsolási rajzot, illetve ha valakinek van egy ilyenje otthon, akkor az is elegendő lenne, ha megmérné, mekkora feszt ad le a szekunder oldalon. Köszönöm előre is a segítséget! Jani
A teljesítményből, és a hangszóró impedanciából lehet tápot számolni. 20W/8 ohm : 28VAC (2x14), /4 ohm 20VAC (2x10). A táp puffer feszültségtűrését, és a végfok félvezetőjét érdemes egyeztetni a trafóval.
Hali!
Természetesen - ha más megoldás nem lesz - ezzel is számoltam, de lévén a "kütyü" rendelkezik egy torzítóval és hangszínszabályzóval meg fülhallgató erősítővel, ezért ezeket is táplálni kell valamiképp'. Ezért is gondoltam, hogy várok vele egy kicsit. Köszi a segítséget Reloop!
Nézd meg a trafó primer oldalát alaposabban, (persze ha nem égett le a tekercs), lehet tartalmaz hőbiztit amit lehet cserélni.
Sziasztok
Keresem az Elektronika7 szovjet /orosz?/ VFD kijelzős óra kapcsolását. Ha valakinek megvan, kérem tegye fel./a gugli csak képet v. leírást ad róla. Előre is köszönöm Üdv: Csupasz
MCsanyi! Sajna, már megkukkantottam, de nem hogy nem égett le a trafó látszólag teljesen ép. Néztem a kontaktokat, de semmi különös. Olyan, mintha természetes halált halt volna :O
Szia!
Ebben az orosz fórumban van egy fényképezett rajz.
Sziasztok!
Egy Thomson DPL4000 típusú 5.1-es erősítő kapcsolási rajzait keresem, már mindent átkutattam, találtam pár linket, ami halott. A végfok része érdekelne, az még menthető. ABU
Ez a lényeg, hogy kívülről nem látszik, mert a szigetelés alá teszik ezt a hőbiztit, rá a primer tekercsre. Ha áthidalod ideiglenesen, akkor ki tudod mérni a szekundert, vagy ha veszel bele másik hőbiztit, akkor kicseréled és használod.
Bontsd meg a trafót, nincs mit veszíteni rajta. Kis türelemmel még a meneteket is megszámolhatod.
Szia
Köszönöm a segítséged, de az sajnos az Elektronika6. Ez teljesen más, és ráadásol ugyanez a típusszám alatt több változat is fut... Üdv: Csupasz
Sziasztok!
Egy EMG-1565 (TR-4652) szkóphoz keresek gépkönyvet, vagy legalább egy kapcsolási rajzot. Ha valakinek rendelkezésére állna ezen a dokumentumok közül bármelyik is, kérem segítsen. Köszönöm.
Szia!
A sorozat legkisebb tagjáról van rajz. kattints a Get Manualra lent
Ma megépítettem amit átrajzoltál, igaz csak lengőben dobtam össze, jó ronda kuszaság lett, és zümmer helyett egy motort kötöttem rá, de prímán működik! Nagyon köszönöm mégegyszer!
Sziasztok!
Futófényes kapcsolási rajzot keresek, ami a következő videókon látottakat tudná és egy nyomógombbal vagy kapcsolóval lehetne váltani a funkciók között: Bővebben: Link és Bővebben: Link Tudnátok ebben segíteni? Illetve szerintem a legegyszerűbb egy már meglévő PIC-es futófény programjának az átírása. Van aki tudna nekem ebben segíteni? Szerk.: Találtam egy harmadik videót, amiben minden benne van amit tudnia kellene a futófénynek, ebben van távirányító is, az nem szükséges. Bővebben: Link
Igen láttam, csak elkeserített az a 126 téma ami a találatok közt van. Már más is felvetette a fejlesztési topic-ban a kereső motor kalibrálását, de ebbe nem mennék most bele. Egyelőre elegendő plusz infó az is, hogy ki csinált már ilyet, így talán könnyebb lesz ráakadnom.
Köszi az infót.
Segitsetek.
Egyszerű kertöntöző kapcsolást keresnék olcsot de biztos üzemüt. 5 zonás rendszerre. Aut és kézi kapcsolást is tudjon. Kösz a segitést.
Sziasztok! Van egy Fisher CA30 erősítőm amiben egy TDA2025 IC-s végfok van, de ez megdöglött, cserélni nem akarom, hely van benne. Arra gondoltam építenék valami tranzisztorost BDA párral, de nem találok olyan kapcsolást ami elmenne +-32V-ról. Kapcsolási, esetleg nyákterv valakinek? Köszönöm!
|
Bejelentkezés
Hirdetés |







