Fórum témák
» Több friss téma |
Nem tudom hogy használjátok-e benne a feszültség visszacsatolást is, én szoktam. Az terheléskor elhúzza a frekit felfele, pl. az üresen 85kHz-en rezgő táp 200W terheléssel már 110kHz-en rezeg. Ezzel együtt jótékonyan hat a terhelhetőségre, a terhelt feszültség esés jóval kisebb mint egy hagyományos (pl. IR-es) tápban.
Sziasztok! Ezt a tápot szeretném megépíteni. Bontottam PC-tápból egy EI-33ASG magot amire még rá van írva, hogy 04N és YE 0430. Most ezek alapján, sehol nem találtam meg, hogy milyen anyagú. Jó lesz nekem ebben a kapcsolásban a 40 menet primernek? Köszönöm.
Bontáskor nem számoltad meg véletlenül, hogy hány menetes a primer? Mert az a menetszám kb jó is lehet.....
Most tekerem le, de eléggé szendvics-szerűen van tekercselve. 20 menet primer volt kívül, az alatt egy menet rézszalag, ami a primerhez van kötve. Most a szekundereket bontom... Gondolom 20 menet van legbelül is.
Na de ha növeled a frekit a fesz visszacsatolással, akkor csökken az indukció is. Az akkor hogy lesz terhelhetőbb?
Nem növelem hanem ilyen "mellékhatása" is van, de erről inkább Skorit kérdezd én csak a tapasztalatomat írtam le.
Elvileg 20 van kívül és 18 belül.
Pontosan.
Skori azt írta, hogy volt benne egy negatív visszacsatolás, a kis visszacsatoló TR1 trafóval, és volt egy pozitív, a szekunder tekercsnél. A kettő hatása kioltja egymást. Tehát nálad túl domináns volt a pozitív.
Én úgy lőném be, hogy inkább egy kicsit lassuljon a táp a terheléstől, mert akkor rákapcsol amikor terhelem. Ettől tud stabilabb lenni. Ha följebb megy a freki, akkor csökken az indukció, amitől csökken az átvihető teljesítmény. Bár lehet így létrehozni egy védelmet is, ami nem engedi, hogy össze gittelje magát a trafó. Ezt ki kell ám pöcsölni.
Szervusztok!
Én egy nagy teljesítményű /100W: 35V, 2800mA/ LED-et szeretnék meghajtani hálózati és mondjuk 12V egyenáramról is. Nem lenne baj a PWM sem.. Létezik készen dimmelhető AC táp, van is nekem, azzal szépen működik, viszont az egy nagy tömb, így nem fér el a helyre, ahová terveztem. Tudna valaki nekem építeni egy működőképes példányt, ami elfér egy adott nagyságú 100X80X80 mm-es térrészben? Hűtőfelület van dögivel.. Árkalkuláció sem hátrány.. Nagyon köszönöm!
Üdv! Fórumozók.
Talán valaki közületek emlékszik. A Rádiótechnika újságban 85' - 86' körül megjelent (pontosan nem emlékezem), egy kapcsolóüzemű táp méretezése és leírása. Kaptam egy ilyet javítani, de nekem nincs meg a doksi, ezért gondoltam talán gyorsabb rákérdezni, mint lerajzolni, hátha Nektek (Valakinek) megvan és lenne oly szíves megosztani velem.
Én írtam, hogy izzóval (24V/20-40W) terhelve mértem. Üresen nem is néztem, mennyi a frekvencia. Tapasztalatom alapján az általam összerakott táp frekije nem nagyon függött a terheléstől. Volt némi változás, de nem számottevő. Max 10%. Méréshez mindig szkópot használok, az megbízható a frekvenciaméréshez és az áram jelalak is jól kiértékelhető.
A holtidőből adódó kimeneti zavar nem annyira veszélyes mértékű. Ahová kellett (pákatrafó), nem zavart. De kényesebb helyre (erősítő) jobb lenne a Skori-féle táp.
Üdv Mindenkinek!
Megalkottam az előző deszkamodell kapcsolás paneltervét, hátha valakit érdekel. A kis trafóval mint mondtam kisérleteztem, ez most kettő 1cm-es gyűrű összeregasztva 7-1-7 menettel. Ez a kis PC-táptrafó is brutális teljesítményre képes, de most nem szadiztam vele. Most csak a 12v-os kivezetést használom így hűtés nélkül egy autórádiót fog műkődtetni. Más trafóval is meg lehet próbálni, esetleg át kell tervezni a szekunder részt. Üresjáratban 1-2w-ot fogyaszt. Távvezérelt készülékekben készenléti trafóként is alkalmazható vagy bármire. Amúgy azért tértem át erre a rezonáns tápra mert már sok ir2153 fogyott, ha a FETek mentek rendre az IC is. Ez olcsóbb és nem is melegszik semmi.
Hát igen, az IR mérnökeinek lenne még mit fejleszteni ezeken az IC-ken.
Jó szellősre csináltad. Nem melegszik semmi? Tegyél rá 200W-nyi izzót, mindjárt fog.
PC trafóval, soros induktivitás nélkül nem nevezném rezonáns tápnak, hacsak nem tekercselted át a PC trafót laza csatolásúra...
Sziasztok
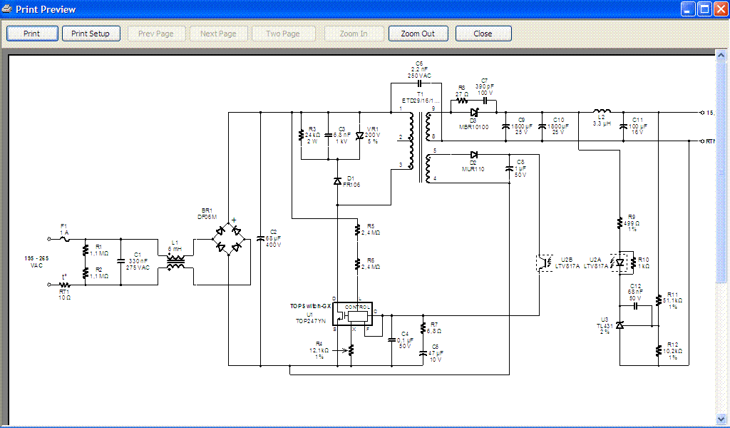
Meg szeretném építeni a következő kapcsolást, annyi különbséggel, hogy én egy EI-33 magot használnék benne. Ami a rajz jobb széléről lemaradt, az a kimeneti feszültség és amper (15V 5A). Egy IC-s erősítőt hajtanék róla egy kis dobozban. A kérdésem hogy csak a szekunder oldalt kell átalakítani és a trafót áttekerni? És ha igen, akkor hány menetesek legyenek a tekercsek? Ha valamit elfelejtettem volna leírni csak szóljatok ![]() Ez lesz az első kapcsitápom.
Üdv! Nem tekertem át, gyári PC trafó (amúgy a nagyobb PC trafóval is megy amint az előző deszkamodell mutatta) Nem értek hozzá - se szkópom se precíz LC mérőm nincs, csak kisérletezgettem - azért kédezem, hogy akkor ez hogyan működik és milyen táp, ha nem rezonáns, valahogy mégis berezonál. szerintem a kis gyűrű trafóval lehet trükközni. Volt olyan DVD lejátszó táp-trafó amit például nem lehetett berezgetni, de a PC trafókkal úgylátszik szerencsém volt.
Az EI33-ba kell majd tenned légrést, kb.0,8-1,2mm-t. Ha PC tápból bontottad a trafót kb. 2x annyi primer menetszám fog kelleni. A primer menetszám a frekvencia függvénye, ezt ki tudod számolni. Hogy a visszacsatoló tekercsnek mekkorának kell lenni azt meg kell nézni az IC adatlapjában, gondolom 12V körül.
Ez egy önrezgő táp, olvasgass Skori oldalán hogy mitől önrezgő és mitől rezonáns egy táp.
Sziasztok olvasgattam ebben a témában egy kicsit és egyre több kétely merült fel bennem. Érdeklődnék hogy tudtok-e olyan kapcsolást, amihez boltban mindent megkapok. És 2*1kW-ot ki tudok belőle hozni. Természetesen 230V lenne a primer oldali tápfesz. A szek. oldal pedig 2*60V DC és 2*90V DC audio erősítőhöz kellene. Láttam itt több kapcsolást is, de bizonytalan vagyok. Ti pedig tudjátok hogy mi a jó. A műszerezettséggel nincs gond a mérésekhez.
Hello!
5600nH ETD59-3F3, ebböl a tipusú magból mekkora teljesitményt lehet kinyerni 70-100kHz-en?
Kb 4-6 kW-ot, attól függően, hogy milyen topológiában használod.
"boltban mindent megkapok" - Melyik boltban? Ha pl TME-re vagy a Farnellre gondoltál, akkor lehetséges. Jópár oldallal korábban van egy teljes hidas táp, az képes ennyire.
Értem, az a baj hogy csak etd39 és etd59 tipusu vasmagokat tudok beszerezni, 6darab TDA7294 hidat kellene meghatjtani+segédáramköröket
Azt egy darab ETD39 lazán ellátja 70kHz körül. IR2153 jó fetekkel, vagy turbozótt meghajtás olcsó fetekkel, meg egy jó >600µF primer puffer.
Sziasztok!
Van egy pár PC tápból származó trafóm, és toroid gyűrűm. Ezekből szeretnék kapcsi tápot csinálni, csak semmit nem tudok róluk. A sz.tápból lévő nagyobbacska toroidok 3 centi átmérőjűek, 1 cm magasak. Citromsárga színe van, és az egyik peremén egy fehér csík fut körbe. Szinte minden sz.tápban láttam ilyet. De van ennél kicsit kisebb sötétzöld mag is. Szerintetek ezek használhatóak valamire? A többi trafó is sz.tápból származik, csak nem toroid. Ha ezeket nem tudnám használni, szerintetek honnan tudnék megfelelő magot szerezni nagyobb teljesítményre? Erősítőhöz szeretnék csinálni pár trafót, kicsitől a nagyig haladva, mert még nem próbálkoztam ilyennel. Előre is köszönöm.
A kicsi zöld elvileg jó gate trafónak a Skori féle önrezgőhöz. A sárgák csak a kimenetre fojtónak. Ha a trafót nem akarod megbontani csinálhatsz vele egy önrezgő félhidat, lesz belőle kb. 2x28V-od.
Nem akarom megbontani, de muszáj lesz, ugyanis 2x80 voltra lenne szükségem. Ráadásul a végső cél egy 2000 wattos erősítő tápellátása. De ez nagyon távlati.
Egy 6cm-es gyűrű elég a 2kW-hoz, amit egy teljes híd hajt. Vezérlésnek UCC, de a 494 is tökéletes, olcsó és univerzális, szinte bármilyen feladat megvalósítható vele.
|
Bejelentkezés
Hirdetés |












