Fórum témák
» Több friss téma |
Fórum » USB-s hangkártya PCM2902 IC-vel
Oké, de ezeket majd csak később, kb óra múlva, mert most más a dolgom..
Megcsináltam, és semmi.
Képek vannak. Szólok, zárlátatot nem találtam, attól eltekintve , hogy hányás az egész..
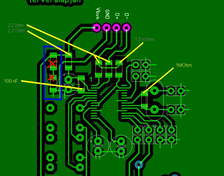
Csatoltam egy képet, ott a kéken bejelölt helyre Te két ellenállást ültettél be, ezeket vedd ki.
Igazán írhattam volna pár szót arról, hogy mi micsoda a nyáktervemen, bocs. Szóval az egy led és a hozzá tartozó előtét ellenállás helye, ezt akár el is hagyhatod. Ha jól látom, akkor a 100nF-os kondi helyére is ellenállást tettél, illetve azonos színkódú ellenállásokat látok a 2.2Ohm-os és a 1.5kOhm-os ellenállás helyén. A csatolt képen bejelöltem, hogy melyik milyen értékű. Azokat a nagyobb ónpacákat próbáld meg eltüntetni az ónszívó szalaggal.
Oké, akkor kiveszem és egy 100nF smd-t odatolok a hélyére amit jelöltél. Az ónpacát akkor honnan is? A többi minden helyesen van nálam ültetve.. Köszike a sok segítségedet, üdv !
![]() Most látom a 2,2-es a kondi helyére került.. :O
Barátom, tudsz te valamit ! Egyből felismerte ! Mostmár csak a jacket kéne rárakni tudnom..
)))
Nem adjuk ám fel, ennek működnie kell.
![]() Ha ezek megvannak próbáld ki megint ( a két adatvezetékre figyelj, hogy jól legyenek bekötve).
Okés, most megfejtem a datasheetbol, hogy hogyan rakjam rá a jack foglalatot, és megy a teszt...
MEGOLDOTTAM ! SZÓL ! KÖSZI MINDENT ! Már bömböl a zene ! Mindent köszi !!!
Gratulálok, örülök, hogy működik!
Én is neked, hogy volt hozzám ideged !
[OFF]Jó éjszakát, alszok, mert holnap Counter verseny a suliban.
Nekem is jól esik, ha türelmesen próbálnak segíteni a fórumtársak ha zaklatom őket a kérdéseimmel
Arra figyelj mindig, hogy ha építeni szeretnél valamit nem szabad elsietni. Inkább ellenőrizd le többször a nyáktervedet / alkatrészek beültetését, mert így sok kellemetlenséget megspórolhatsz magadnak. Üdv!
[OFF] Igazad van, köszi még egyszer !
Whöhöhö... Te meg már ki akartad dobni. Na, örülök, hogy sikerült!
Én is. Igaz még csak egy hangszóró szól /biztos rosszul kötöttem be a jacket/ de szól. Este ha lesz időm, meg berajzoljátok a nyákba hogyan kell a foglalatot csatlakoztatni, akkor megcsinálom. Sajnos nem olyat kaptam, mint ami a fiuén van.
Szia.
Gratula!!! Sose add fel, mindig meglesz a jó megoldás mindenre.
Köszike. Várom, hogy meglegyen minden a másik kártyához is, hogy azt is kezdhessem..
Most már újult erővel és kellő lelkesedéssel fogsz belevágni
És tudod milyen hibákra figyelj.
Igen. Csak annyi lesz az akadály, hogy SMD elkókat szereznem kell...
Sziasztok ! A héten (nem birok magammal) erre a tervre készítenék egy hangkártyát. Ez a terv jó lesz? A GND mindenhol érintkezik? Én csak kicsit változtattam rajta, azért kérdem. Az SMD-s vidiben is ez van, a Videó menüben ...
Üdv mindenkinek.Valamikor megszeretnem epiteni ezt a hangkartyat a kozeljovobe.Az lenne a kerdesem hogy ebbol ket db ot kell epiteni ahoz hogy a virtual dj kulon ket csatornat tudjon ra kiadnia? Mert egy mixerhez szeretnem kotni,amiatt kell ez az egesz usbs hangartya.Kernek szepen egy bevalt nyakrajzot(lehetoleg sprintlayoutba).Elore is koszonom.Tovabbi kelllemes delutant.
2db kell, valakik itt korábban csináltak is ilyet, de linkelem is neked, az ott belinkelt oldalt: Bővebben: Link
Elvileg ők is dj-zésre csinálták... és ami a nagy ötlet a dologban, hogy a készülékházba beépítettek egy kis usb HUB-ot, így csak 1 usb kábel kell a gép felé... Mondjuk ezutóbbi, az usb port teljesítménye szempontjából nem tudom, hogy mindig "hibamentes"-e, mert az audio esetén az usb olyan átvitelt használ, hogy a csomagok azonos időközönként érkezzenek (isochronous átvitel) Bővebben: Link És lehet, hogy emiatt célszerűbb lenne 2 teljesen független portba dugni a 2 hangkártyát... bár azt nem tudom, hogy amik ezt építették, nekik mennyire vált be... ha visszakeresel, kérdezd meg tőlük
Én is ezt fogom építeni nemsokára. Csak kondi és panel hiányban szenvedek..
Heló ! Megépítettem ezt, pöccre ismerte fel a windows, de a hangot nem adja ki a cucc..
A kapcsolást felteszed képként? Azt minden gépen meg lehet nyitni, de én pl. Tangót használok, a .lay fájlokkal nem tudok mit kezdeni (és nem is akarok letölteni, foglalkozni vele, mikor két kattintás képet menteni róla
).
Szia ! Az is lett, meg a DJ programban állítgattam is, de semmi. Aztán azt is játszotta, hogy egyszer felismerte, egyszer nem. A kapcsolás pedig alapkapcsolás, a datasheetben megtalálható..
Valaki esetleg tudna segíteni?
Az ic-t átforrasztottam, mégegyszer tüzetesen mindent átnéztem de semmi. Szerintem valami zárlat lehet, de nem értem. Amúgy mégse ismeri fel, és az IC szerintem elszállt, mert most fel volt totál forrósodva, mikor kihúztam..
Akkor ott valami zárlat lehet. Nagyító alatt vizsgáld át.
Igazad van, meglett, az IC nem halt meg. A lábak között mélyen volt a zárlat, és nagyon nehezen látható. Újra ott tartok, hogy a vindóz felismeri, de a hang nem jön ki. A mellékelt rajzon látható, hogyan kötöttem rá a jack aljzatot. Az IN L-re az egyiket, az IN R-ra a másikat a jackből, és a teliföldre lazán ráforrasztottam a földet...
Bővebben: Link |
Bejelentkezés
Hirdetés |











