Fórum témák

» Több friss téma
Fórum » Elektronikában kezdők kérdései
- Ez a felület kizárólag, az elektronikában kezdők kérdéseinek van fenntartva és nem elfelejtve, hogy hobbielektronika a fórumunk!
- Ami tehát azt jelenti, hogy a nagymama bevásárlását nem itt beszéljük meg, ill. ez nem üzenőfal!
- Kerülendő az olyan kérdés, amit egy másik meglévő (több mint 17000 van), témában kellene kitárgyalni!
- És végül büntetés terhe mellett kerülendő az MSN és egyéb szleng, a magyar helyesírás mellőzése, beleértve a mondateleji nagybetűket is!
Lapozás: OK   1465 / 4060
(#) zolika60 válasza minicooper hozzászólására (») Okt 3, 2011 / 1
 
Ha nem használod a válasz gombot, nem tudjuk kinek válaszoltál. Így nem is sejthetjük milyen vezetéket szeretnél hova kötni.
(#) peter1995 válasza sastas01 hozzászólására (») Okt 3, 2011 /
 
Találtam neki egy picike bordát azt a nyákra ragasztom aztán beforrasztom a tirisztor és remélem jó lesz. Sajnos nincs felesleges tirim...
(#) ZOL94 hozzászólása Okt 3, 2011 /
 
Hali!
Valaki megtudná mondani a 6lr61 9Voltos e-block elem paramétereit?(gondolok itt mA) előre is köszi!.
(#) Hp41C válasza ZOL94 hozzászólására (») Okt 3, 2011 /
 
Igen, a Gooogle..
(#) kadarist válasza thegeq hozzászólására (») Okt 3, 2011 /
 
Ha USB-csatlakozós a minikamerád, akkor nem lehet rákötni.
(#) ZOL94 válasza Hp41C hozzászólására (») Okt 3, 2011 /
 
Nem tudom ,h velem van-e a baj ,de mA-t nem sűrűn látok termékismertetőbe.
(#) sastas01 válasza peter1995 hozzászólására (») Okt 3, 2011 /
 
Hát próba szerencse. De mint tudjuk minél nagyobb a borda annál jobb .
A ragasztó remélem nem cellux volt .
(#) kadarist válasza ZOL94 hozzászólására (») Okt 3, 2011 /
 
Azért nem látsz, mert a gyártók nem úgy számolnak. Terhelőellenálls-feszültségcsökkenés-idő összefüggést mutatnak az adatlapok. Bővebben: Link. Ez az adatlap egyébként tartalmaz milliamperes diagramot is.
(#) ZOL94 válasza kadarist hozzászólására (») Okt 3, 2011 /
 
köszi
(#) Kondor24 válasza sastas01 hozzászólására (») Okt 3, 2011 /
 
Köszönöm, na most ez tényleg egy kezdő kérdés lesz, tehát ha tekercsről van szó akkor most feltétlen trafójára kell gondolni? tehát végülis a tápja, vagy valamelyik panel- trafója égett le? Mert ha nem a feszültségek transzformálására még mire használhatnak tekercseket nyáklapokon?
Tehát ha azt mondja a szervizes, hogy tekercs csere, akkor olyan tekercsre kell gondolni ami a táp része volt?
(#) SzT3 hozzászólása Okt 3, 2011 /
 
Sziasztok

Olyan kérdéssel fordulok hozzátok hogy van e olyan program amivel szimulálni tudok nyáktervet, illetve hogy az működőképes e?
Köszönöm!
(#) kendre256 válasza sastas01 hozzászólására (») Okt 3, 2011 /
 
"Tekercset geometria alapján nem tud gyártani. "
Dehogynem tud. Tervezni nem tud, de egy mintapéldány (leégett alkatrész) alapján akárhányat le tud gyártani. A gyárakban is rajz, méretek alapján gyártják a tekercseket. A tekercselőgép mellett a munkásnak már nem kell feszültségről, teljesítményről, indukcióról tudnia. Elég, ha méreteket, menetszámokat tud. De a méretek alapján egy leégett tekercs menetszáma is elég jól saccolható, de sokszor még az sem kell. Ha az látszik a tekercsen, hogy 10 x 10 mm ablakkeresztmetszet tele van tekercselve pl. 0,15-ös huzallal, akkor nem kell tervezgetni, agyalni, hanem szépen meg kell tölteni ugyanolyan huzallal az adott keresztmetszetet.
Tekercs meg nem csak trafó lehet.
(#) svebis.zoltan hozzászólása Okt 3, 2011 /
 
Üdv!
Segitséget szeretnék kérni xbox játékkonzollal kapcsolatban.Hiba:Ha kikapcsolom nem kapcsol vissza csak akkor ha kihuzom a konnektorból és visszadugom utánna indul .válaszokat köszönöm!
(#) Tarbur hozzászólása Okt 4, 2011 /
 
Sziasztok!
Két kérdésem is lenne, létezik olyan, hogy átlátszó nyák? Próbáltam keresni, de így ebéd előtt nincs gyomrom mazsolázni a sok nőgyógyászati probléma között amit feldob a google...
A másik, hogy maratás helyett nincs olyan módszer, hogy egyből a vezető réteget rajzoljuk fel egy tetszőleges alapra? Van valami ezüst oldat azt hiszem, a szélvédőfűtés szálainak szakadását lehet vele javítani, az megfelelne erre? Biztosan drágábban jönne ki, de ha csak ritkán kellene ilyen nyák akkor működne? Plexin pl. jól nézne ki.
(#) Frankye válasza Tarbur hozzászólására (») Okt 4, 2011 /
 
Létezik ilyen festék, de egyfelől nagyon drága, másfelől a házilagos kivitel nem egyszerű. Részletesebb NYÁK esetén a kivitelezés nehézkes.
Átlátszó NYÁK: fólia NYÁK. Így keress rá, akkor nem a nőgyógyászati oldalak jönnek be.
(#) zolika60 válasza Tarbur hozzászólására (») Okt 4, 2011 /
 
Az a másik baj a vezető festékkel, hogy ahhoz nem tudsz forrasztani sem. Bővebben: Link
(#) Csupasz válasza Frankye hozzászólására (») Okt 4, 2011 /
 
Szia
Én kapcsolatban vagyok egy angol céggel, akik gyártanak NYÁK lemezt is/ TACONIC/
Kaptam mintakollekciót, de nem találkoztam átlátszóval.Persze lehet hogy más gyárt....
Üdv:
Csupasz
(#) thegeq válasza kadarist hozzászólására (») Okt 4, 2011 /
 
nem USB-csatlakozású hanem lengődugós ilyen azzal elvileg meg lehet oldani csak nem tudom pontosan h hogyan
(#) peter1995 hozzászólása Okt 4, 2011 /
 
hello. van egy ST-9290D nevezetű hőfokmérőm. Az a baja hogy a termisztornak ami méri a hőmérsékletet töben leszakadt az egyik lába. Így lehetetlen mind visszaforrasztani mint ellenállást mérni. Ami biztos hogy PTC viszont az értékét nem tudom. Az a baj hogy annyira pici hogy van rajta valami barna de hogy színkódóot látni lehessen...
(#) peter1995 válasza sastas01 hozzászólására (») Okt 4, 2011 /
 
Kétkomponensű epoxi ragasztő. Régen volt egykét celluxos manőver de az már rég volt.
(#) Kondor24 válasza kendre256 hozzászólására (») Okt 4, 2011 /
 
Kösz.
(#) Robi98 hozzászólása Okt 4, 2011 /
 
Sziasztok!
Azt szeretném kérdezni, hogy egy 7805-ös ic mennyire forrósodik 9V stabilizálásánál?(Mekkora hűtőborda kell rá)
(#) qvasz2 válasza Robi98 hozzászólására (») Okt 4, 2011 /
 
Értelmetlen így a kérdésed, hiszen attól függ, hogy mekkora áramon használod. Ha ezt tudod, akkor egy szorzással megkapod az elfűtött teljesítményt, amiből már következhet a hűtőfelület.
Szerk: úgy 100mA-ig általában elvan "egyedül", hiszen az L-es tesója is elvan hűtés nélkül. Persze, ha teszel rá akár egy picike lemezt is, nem fog megharagudni.
(#) Fish hozzászólása Okt 4, 2011 /
 
Sziasztok! Nos, a kérdés érdekes lehet első látásra, talán némelyek fejében meg is fordul, hogy miért itt kérdezem ezt, de valójában a kérdésem -bizonyos szempontból legalábbis- egyszerű. A Net-en gyorsulás-érzékelőket kerestem, meg is találtam a gyártó honlapján, MMA7341LC adatlap Nos a kérdésem tehát:

Hogyan lehet ezt az eszközt egy saját gyártmányú nyák-lapocskára felforrasztani, Otthon, a konyha asztalon akár? A válaszokat előre is köszönöm.
(#) Tarbur válasza zolika60 hozzászólására (») Okt 4, 2011 /
 
Először azt gondoltam nem is olyan drága, aztán láttam, hogy 7gr... Ez a nem forraszthatóság elég elszomorító. Akkor marad a hagyományos. Köszönöm a válaszokat!
(#) Frankye válasza Fish hozzászólására (») Okt 5, 2011 /
 
"Konyhaasztalon" sehogy. Ezeket a fajtákat ún. "reflow" kemencében lehet csak forrasztani, ami házilag nem egykönnyen kivitelezhető, és nem is gazdaságos.
(#) Vacok hozzászólása Okt 5, 2011 /
 
Sziasztok!
Miért van az, hogy egy trafót egyenirányítás nélkül tudok terhelni, egyenirányítás után viszont már nem.
Konkrétan feltekertem egy trafó szekunderét, hogy 4V-ot adjon le. Üzembe helyezés után 4,6V-ot mértem, és ha megterheltem 7W-al, akkor a feszültség leesett 3,6V-ra. Ez teljesen rendben van, ezzel számoltam.
Egyenirányítás után a feszültség 5,6V lett, ez így jó, mert nekem erre lenne szükségem, de már 3W-al megterhelve a feszültség 2,5V alá esik. Az egyenirányítás bírja az áramot és a pufferelkónak is kéne simán a 2A-t (2200µF van benne), a trafómag pedig elvileg 20W-ra lett tervezve. Miért van ez? Egyenirányítás után 5V mellett meg szeretném terhelni minimum 10W-al.
(#) Fish válasza Frankye hozzászólására (») Okt 5, 2011 /
 
Szia! Hát sajnos én is ettől tartottam. Felvillanyozódtam amikor láttam, hogy ebből a típusdból a Frescale-nél Free-sample is rendelhető. hát akkor lehet hogy marad a 7800 HUF itt magyarországon?
(#) Frankye válasza Fish hozzászólására (») Okt 5, 2011 /
 
Igen, nem véletlen, hogy csak ez a tokozás kérhető free sample-ként.
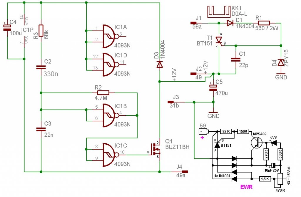
(#) gabesz86 hozzászólása Okt 5, 2011 /
 
Sziasztok!
Egy apró kérdésem lenne a csatolt kapcsolással kapcsolatban. Nekem csak az EWR (fényszóró védőáramkör) rész kellene, méghozzá egy 6V-os rendszerbe. Kérdésem magától értetődő... milyen módosítás kell, hogy 6V-os jó legyen?
Üdv.: Gabesz
Képlink

ewr.jpg
    
Következő: »»   1465 / 4060
Bejelentkezés

Belépés

Hirdetés
XDT.hu
Az oldalon sütiket használunk a helyes működéshez. Bővebb információt az adatvédelmi szabályzatban olvashatsz. Megértettem