Fórum témák
» Több friss téma |
- Ez a felület kizárólag, az elektronikában kezdők kérdéseinek van fenntartva és nem elfelejtve, hogy hobbielektronika a fórumunk!
- Ami tehát azt jelenti, hogy a nagymama bevásárlását nem itt beszéljük meg, ill. ez nem üzenőfal! - Kerülendő az olyan kérdés, amit egy másik meglévő (több mint 17000 van), témában kellene kitárgyalni! - És végül büntetés terhe mellett kerülendő az MSN és egyéb szleng, a magyar helyesírás mellőzése, beleértve a mondateleji nagybetűket is!
Sziasztok!
Szerintetek lehet akusztikus üvegtörés érzékelőt építeni házilag? Arra gondoltam, hogy fogok egy elektret mikrofont egy erősítőt és egy megfelelően méretezett felüláteresztő szűrőt, és egy kapcsoló áramkört, ami nyit egy áramkört, ha az erősítő kimenetén feszültség van jelen. Szerintetek ez megvalósítható? Üdv! Balázs
Szia!
Köszönöm a választ! Van is otthon ilyenem, még ma nekikezdek a megépítésnek! Üdv! Balázs
És még egy kérdés: Ehhez a piezo hangszóróhoz ugyanolyan erősítőt használhatók, mint az elektrethez?
Üdv! Balázs
Szerintem válaszoltál magadnak a kérdésedben. Mivel az összes led előtt van ellenállás, és az így kapott elemek párhuzamosan vannak kapcsolva, az előtétellenállást úgy kell számolni, mintha csak egyetlen led és egyetlen ellenállás lenne.
A tápláló feszültségből kivonod a led nyitófeszültségét és osztod a led áramával. A led nyitófeszültsége típusfüggő. Ha fehér színű 5mm-es szabvány ledről van szó, akkor számolhatsz 3,5V- os nyitófeszültséggel és 20 mA-es led árammal. Természetesen a tápodat már az összes ledre kell méretezni, vagyis a 20 mA-t szorozni kell a ledek számával
Köszi! Én trimmerkondit tettem bele, ezt tekergettem és még tekerős tv-n próbáltam, de arra gyanakszom, hagy rosszul kötöttem be a tranzisztort.
Sziasztok! Egy kis segítséget szeretnék kérni. Van egy öreg orosz transzformátorom, és sajnos semmilyen információ nincsen feltüntetve rajta. Azt szeretném megmérni, hogy hány ampert tud. Hogyan tudnám ezt közel pontosan megmérni? Előre is köszönöm!
Sziasztok!
szeretnék kérdezni pár alapvető dolgot ami nekem nem világos.Hallottam már, hogy a hálózatban a fázis felől folyik az áram a nulla felé.Én mindig is úgy tudtam, hogy a váltóáram változtatja az erősségét és az irányát(másodpercenként 50-szer).Szóval egyik pillanatban a fázis felől kezd a nulla felé áramlani, majd fokozatosan erősödik, majd ha elérte a csúcsértéket csökkenni kezd aztán eléri a nullát és megfordul a folyamat(nullától a fázis felé). Úgyhogy az nem fér össze a fejemben, hogy hogyan is áramolhatna a fázistól a nulláig, hogy ha változtatja az irányát.
Részemről az utolsó hozzászólás ehhez :
Nem hogy nem bűncselekmény,de még csak szándék sincs a jogalkotók részéről arra,hogy büntethetővé tegyék a használatát. Tavasszal a lézerjankó-ügy kipattanásakor az LMP egy törvényjavaslatot nyújtot be,amivel büntethetővé tenné a sebességmérést előjelző ill.megakadályozó eszközöket.A kormánypárt tárgyalás nélkül söpörte le az asztalról az indítványt. Két próbálkozás volt már a rendőrség részéről,az egyik amit TE is említesz , a rendőrségi intézkedés akadályozása mottóval,de a bírósági tárgyalásig sem jutott el az ügy,mert ahhoz,hogy akadályozni tudd az intézkedést,minimum tudomással kell lenni róla,hogy intézkednek ellened-amit ugyebár nem lehet egy lefóliázott furgonból rejtőzködve végrehajtani . Ez az ügy nem kapott nagy publicitást. A másik,amivel tavasszal borzolták a kedélyeket a zárt informatikai rendszer adatkommunikációjának megzavarása volt. Ez már eljutott a bíróságra,de a bíró 20 perc alatt mosta fel az ügyésszel a padlót,mivel egyszerűen nem volt olyan szakértő,aki a nevét adta volna ahhoz,hogy a mérőből kiáramló lézersugarat zárt informatikai rendszernek merje nyilvánítani - ami jogos is,hiszen a lézer nem hordoz információt,akkor vajon mit zavart volna meg ? Másrészről viszont a zárt informatikai rendszer csak addig zárt,amíg aktivan részt nem veszel benne-akár saját akaratod ellenére is. Lehet ezzel moralizálni,lehet véleményt alkotni a témában,de attól még jogilag nem támadható aki ilyen készüléket használ . Az USA 39 államában teljesen legális és a többiben sem vadásznak a használókra. Több tanulmány is készült ezzel kapcsolatban ,akik ilyen eszközt használnak sokkal jobban tudnak figyelni a forgalom többi kihívására (és most természetesen vonatkoztass el a megrögzött száguldozóktól,mert nyilván azok ellen semmi nincs). Egy valószínűleg már általad is tapasztalt példával tudnám legjobban igazolni : ha már járták olyan városban,ahol az út mentén olyan aktiv táblák vannak,amik jelzik a sebességedet, az autósok nagyon nagy része lassít ! Így van ez a blokkolókkal is - és most vegyünk egy olyan esetet,amiért a felhasználók nagy része vásárolt ilyen készüléket : a forgalommal haladva nem folyamatosan a km órát nézve mész a többiekkel ... a többit el tudod képezlni
Hello!
"Hallottam már, hogy a hálózatban a fázis felől folyik az áram a nulla felé." Természetesen úgy van, hogy másodpercenként ötvenszer fordul az áram iránya (már ahol 50Hz van). Ennek a kijelentésnek, csak a hálózat kialakítása szempontjából van értelme. A hálózat két vezetéke nem földfüggetlen, hanem egyik pontját földelik a trafónál a másik vezető lesz a fázis. A földelt pontot nevezik aztán PEN vezetőnek. Majd ezt a PEN vezetéket a fogyasztó betáplálási pontján ezt kettéválasztva lesz nulla (N) és védőföld (PE). A hálózaton a nulla és védőföld hálózat nincs megbontva, a fázisokon viszont biztosítók vannak. Ezért mondják azt hogy a "fázis felől folyik az áram a nulla felé". Normál üzemben a váltakozóáram a terhelésen keresztül folyik "fázisból a nulla felé", hiba esetén (testzárlatkor), pedig a "fázisból a védőföld felé". Így különböztetve meg a normál és a hibaáram irányát. Ami alatt nem az áram tényleges (technikai vagy fizikai) áramirányát értik, hanem a váltóáram lehetséges haladásának útvonalát. üdv! proli007
Hello!
Ha rövid választ szeretnél, NINCS. - Egy, alapvetően egy dióda. Minek karakterisztikája olyan, hogy a küszöbfeszültség ponttól felfelé (ahol az áram "hirtelen" növekedni kezd), szinte négyzetesen nő az áram a feszültség emelésével. - Tehát általában ha a fényerőt változtatni szeretnénk, akkor nem a feszültséget, hanem a diódán átfolyó áram értékét vesszük figyelembe. Ezért inkább áramgenerátoros kapcsolással érdemes vezérelni a diódát. Esetleg PWM impulzus szélesség modulációval. - De egy dióda fényereje nem igazán szabályozható "nagy tartományban", a szabályozás lineárisnak meg legfeljebb csak közelítőleg mondható. De ha a fényváltozást saját szemünkkel kívánjuk észlelni, akkor a szemünk egyéb fizikai jellemzője is befolyásolni fogja az összeredményt. üdv! proli007
Hello!
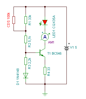
Ha valóban csak egy Led fényerejét szeretnéd változtatni, akkor érdemes egy kis egyszerű feszültségvezérelt áramgenerátort készíteni számára. Itt a sötét alatti fényerőt az R1-el, a világosban pedig R2 értékével lehet beállítani a szükséges áramot. Jelenleg a Led árama kb. 2..23mA-ig változik az áram a CDS fotoellenállás változására. Ha a Led nagy teljesítményű, vagy mégsem egyetlen darab, akkor lehet célszerűbb egy PWM kapcsolást alkalmazni, ahol a kitöltési tényező a CDS ellenállás változásától függ. üdv! proli007
Hello!
Pontosan ahogy írod. A lámpa áramát kell érzékelni egy soros ellenálláson, vagy fényét egy CDS ellenállással, és ezzel indítani az üzemóra számlálót. Ami persze lehet egy kvarc órajelű, számláló. (Nem percben, hanem 1/100 órában célszerűbb, ha már "precízkedünk") üdv! proli007
Sziasztok.
Szerintetek milyen készülékből tudnék kitermelni 470pf 15Kv-os kondenzátorokat? Csak 4db kellene és ha megrendelem több a postaköltség mint a kondik ára.
Leginkább adó berendezésekből. Mivel ezek nem szoktak sűrűn a sarkon szembe jönni, jobban jársz, ha megrendeled. Esetleg még más, szükséges alkatrészekkel együtt.
Rámértem...valóban minden úgy volt, ahogy leírtad, az 5-ik lábnál sípolt a multiméter
remélhetőleg hamarosan ki is próbálhatom a többi infó igazságosságát
Szia!
Köszönöm a segítaséget!
Köszönöm, csak szükségem volt megerősítésre, mielőtt esetleg ennyi ledet eldurrantok.
Hali!
Olyan kérdésem h erről a trafóról egyidejűleg levehető-e 2 fesz.? A meglévő 24 Volt mellett szeretném 12Voltot is használni. Válaszokat előre köszi. Bővebben: Link
Az attól függ. Ez egy többször megcsapolt trafó, ezért az összes szekunder összefügg egymással. Ha független áramkörökhöz használod, amik között nincs kapcsolat, akkor jó hozzá. De ha olyan dologra kell, ahol a 12V-ról táplált dolog találkozhat a 24V-ról táplált dologgal, ott már vigyázni kell, mert hamar zárlatot csinálhatsz!!
[OFF]Amúgy pont negyed ennyiért:Bővebben: Link
Lehet, de csak akkor, ha a két feszültségnek közös valamelyik pontja, és az együttes terhelés nem haladja meg az 50 VA -t, illetve a max áram sehol sem haladja meg a 2,08 A -t
Ma kipróbáltam a kamerát, egy 5V-os mobiltöltővel, de semmi képet nem adott
lehet megkéne próbálnom 12V-tal??
Szóval tulajdonképpen csak azért mondják, hogy a fázis felől a nulláig terjed az áram, mert a fázison van a biztosító, meg amikor baj van a fázis felől a nullán keresztül a föld felé megy le az áram.
Így van ?
Sziasztok!
A minap vásároltam piko illetve nano farádos kondikat. Az a baj ,hogy nincs rájuk írva az értékük és nincs kapacitás mérőm sem. Így az lenne a kérdésem ,hogyha ez van rájuk írva akkor mi az értékük: -10 -104 -102 -8.6 -680
Az R12 használata szigorúan tilos az EU-ban. Nagyon komoly összegű bírságot (2 millió forint is lehet) akaszthatnak a nyakadba, úgyhogy jobb ha nem is említed. Halogénezett hűtőközeget Magyarországon csak képesített vállalkozás vásárolhat, magánszemély nem. (itt is komoly összegű bírságokkal sújthatják azt aki esetleg mégis elad ilyet meg nem engedett módon). Mivel LEHEL fagyasztószekrényről beszélünk, ez szerintem R12-es gép lesz. Ehhez alapesetben az R134a sem jó, mivel a kapilláris cső nem erre a hűtőközegre van méretezve (hosszabb kell), és a kompresszor olaja sem kompatibilis vele. (csak észter olaj a jó) Az R600a pedig teljesen más rendszer kialakítást igényel. Sokkal alacsonyabb elpárolgási nyomás, sokkal nagyobb szállítóteljesítményű kompresszor kisebb teljesítményű betétmotor, stb..
Idézet: „Nos igazad lehet biztos hüle vagyok mivel elolvasva az írásod cseppet rászaladtam a "nem értem mi van most"-ra? Azzal tisztában vagyok, hogy üzem közben a hangszóró ezen tulajdonságai folyton változnak. De ha egyszer adott egy erősítő ami 2x20W 8 ? mellett akkor szerinted csak dobáljam össze úgy ahogy van, lesz ami lesz alapon. Aztán az, hogy lesznek e benne olyan mély pontok ami az erősítőmre károsak az majd kiderül. És ha netán elszáll az erőlködőm kopogtathatok nálad? Egy újért?” Gyere csak : lehet választani van B5,7294,meg most készülök HTA30at építeni csöves előfokkal. Majd az árát ráragsztom ,hogy ne kelljen megkérdezned. 8 ohm-os erősítőre 6 ohm alatti mélypontal ne kösd rá ,ha nagyobb hangerőn akarod használni, mert nem biztos ,hogy a végtranzisztorok át bírnak engedni annyi áramot Idézet: „A képen egy kétutast linkeltél, persze én eleve 3 utasokról tettem föl az ábrát. Azt értem, hogy a hangváltó feladata, az is, hogy adott szórón az adott tartományban sugározzon amiben lehet nincs, vagy nem is jön létre az az impedancia ami tönkre vágná az erőlködőt. De akkor lehet a végeredmény is olyan lesz, hogy esetlegesen hallgathatatlan mivel ott hiány lesz” Mí lehet ? Míért? Teljesen mindegy ,hogy 2-3 vagy több utas hangsugárzó . 20-20 kHz ig fedik le a sávot , és lesz egy impedancia menetük. Idézet: „De ha mégis jó akkor annyit kellett volna írni, hogy ehhez vagy ahhoz a szóróhoz ilyen, vagy olyan értékű szűrést tegyek be, illetve hogyan tudnám a két magas különbségét legegyszerűbben kompenzálni. Azaz ha összerakom a végeredmény az legyen, hogy még véletlenül se szóljon másképp az egyik doboz a másiknál. Persze tudok a gyártási eltérésekről is mielőtt ebbe belefolynánk. Azaz lehetőleg egyezzen a végeredmény. Ebben konkrét segítséget még nem kaptam, így majd összehozom magam hisz muszáj lesz. Eddig is így tettem és sikeresen nem halt meg semmim és még csak túl se terheltem. Inkább szóljon az egész egy hangyányival halkabban, mintsem a határokat feszegessem. Az rendben van, hogy én szerinted még csak konyítani se tudok hozzá, legyen igazad de ha neked is menne akkor konkrét váltót és értékeit írtad volna le. És én már holnap rakhattam volna össze. De valószínűleg az egész nem ilyen egyszerű mert akkor már kaptam volna konkrét segítséget.” Még azt sem mondtad meg ,hogy milyen hangszórókat választanál ,vennél ,de már azt elvárod ,hogy valaki tálcán tegyen eléd egy komplett hangváltótervet .Az állításom ,továbbra is fenntartom , nem értesz hozzá, de a tanítást sem fogadod el,úgy hogy valószinűleg soha nem is fogsz. az utolsó kérdésedre a válasz: right in the right place[b] Ja ne lepődj meg csak lementem a te szintedre , én is tudok kötekedni aggályoskodni követelőzni stb.
Üdv Mindenkinek!
Egy aktív mélyet szeretnék, a házimozihoz. Már csak az erősítő hiányzik. Ezt néztem ki hozzá. A kérdésem az mekkora trafó kellene hozzá, hogy gond nélkül menjen? De felmerült bennem, hogy esetleg egy 400W-os PC táp? De a fő csapás irány a trafós megoldás. Köszönöm előre is a választ! Üdv Laci
Semmiképpen, mert kinyírhatod vele. Először még néhány dolgot tisztázni/mérni kellene. Este 22 után leszek és leírom mit kellene még megnézni.
okés, rendben
|
Bejelentkezés
Hirdetés |





remélhetőleg hamarosan ki is próbálhatom a többi infó igazságosságát
