Fórum témák
» Több friss téma |
Találtam egy szuper kapcsolást. De kiszámolgattam az árakat. És 10e körül lett volna az alkatrészár. Így maradtam az 50Hz-es trafónál. A tömege elég gáz (22kg), de annyi még belefér.
Ezért kell bevásárolni SPafi-nál bontott diódákból meg fetekből egy marékkal harmad áron, a többi alkatrészt pedig megvenni cégen keresztül, hogy ne kelljen tréfát fizetni.
Akkora csodára még a kínaiak sem képesek, hogy 2-3 ezerből kihozzanak egy 2kW-os tápot.
Sziasztok!
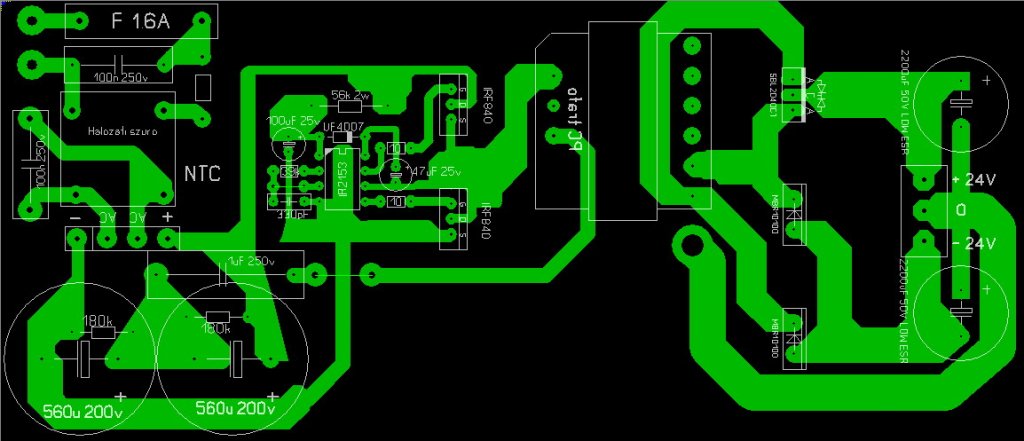
Forrasztó állomáshoz építek kapcsolóüzemű tápot. Skori féle rezonáns és dugasztápot kombináltam össze. Még csak a nyáktervezésnél tartok. Rá tudna nézni valaki, hogy megfelel-e a tervezési szempontoknak? Előre is Köszönöm! [OFF]A szekunder oldal még nincs teljesen kész.
Nem beszélve arról hogy egy új 2kW toroid trafó ára 30 ezer körül mozog. Szóval még a 10 ezer forint is harmada.
De ha meg kezdő az illető, nem csinált még ilyeneket, akkor úgysem 10 ezer forintból fog kijönni, hanem sokkal többől, tekintve hogy tapasztalat nélkül soakt kell fizetni a sikerért!
Én 14 ért találtam 2db 1kW-os traffantyút. Ami azért elég jó ár. A kapcsi táp építéssel nekem sincs sok tapasztalatom, de egy komplett működő eszközt lemásolni kapcsolás és nyákterv után már nem olyan nehéz feladat. A 2 trafót beleszereltem az erősítőházba és elérte azt a tömeghatárt, amikor már alig lehet mozgatni.
Olyan 35kg körül lehet úgy hogy még csak a doboz és a trafók.
Ez egy önrezgő flyback táp. Elvileg működőképes, bár a méretezést nem néztem át, csak átfutottam. Bekapcsolásor, ha felállt a tápfesz, akkor az 1W-os és 1k-s ellenálláson keresztül bekapcsolódik a FET. A dióda megfelelő állása biztosítja,hogy ekkor a szekundert nem látja, ezért a légrést kezdi feltölteni. Ha egy bizonyos áramot elér, akkor a FET aljában lévő sönt miatt a tranyó kisüti gyorsan a gate-et és így a fet kikapcsol. Gondolom az 1k-n keresztül a gate újra bekapcsol ezután. A kisütés korábban történik az opto csatoló segítségével, ha a kimenet eléri a bizonyos feszt.
Ha nincs szükséged a visszacsatolásra, akkor az optocsatoló tranzisztorát helyettesítheted egy ellenállással. Az ellenállás megválasztásánál arra kell törekedned, hogy ne alakuljon ki olyan kitöltési tényező és frekvencia (mert gondolom itt a kettő egyszerre változik), aminél a FET feszültséget a megengedett fölé menne (50% kötöltésnél a 320V-os egyenirányított priemr fesz miatt 640V-ot is kaphat a fet, pedig az IRF840 az csak 500V-os).
Biztos hogy működik, némelyik újabb ATX tápban pontosan ilyen standby van, csak az értékek mások. Miért akarod kivenni a vcs-t pont attól nagyszerű (stabil a kimenet, ráadásul rövidzár védett is)?
Nekem is nagyon megtetszett, szerettem volna több féle formában is reprodukálni, de 3 nap kísérletezés után feladtam. Bármelyik alkatrészen módosítottam akár csak egy kicsit is, már nem volt hajlandó normálisan működni, vagy a snubber ellenállás füstölt, vagy izzott a FET, vagy az elkó kinyomta magából a felesleget 3s után.
Arra jutottam ha már flyback, akkor lehet hogy maradni kéne a monitorokban (és némelyik TV-ben is) jól bevált UC38XX-FET párosnál. Az IC nem nagy összeg, a 3845 nettó 81Ft a lomexben. Van bontott monitor trafóm, ha lesz időm meg kedvem majd kísérletezek azzal is.
Sziasztok!
Építenem kéne egy 230vac-ról 12vdc-re átalakító tápegységet ami legalább 12 ampert tud leadni. A segítséget előre is köszönöm. Gergely Ákos
PC tápon alakítasz egy kicsit és kész is.
De én valamit az elejétől fogva szeretnék nem pc tápot az a lényeg hogy legyen 12 amper terhelhetősége és 12 voltot adjon le és minél kisebb legyen.
A PC tápot is meg lehet csinálni fele akkorára ha elhagyod belőle ami felesleges. Egyébként meg teljesen igazad van, amit meg lehetne oldani kb. 1500Ft-ból, azt csináljuk meg inkább 5-6 ezerből és akkor feltételezzük még azt is, hogy egy alkatrészt sem teszel tönkre az élesztés során. Arról már nem is beszélnék hogy egy szoros csatolású (néhány uH szórású) trafót házilag nem éppen egyszerű összehozni a megfelelő gépek és anyagok hiányában, főleg úgy, hogy az még az érintésvédelmi előírásoknak is megfeleljen (a szekundert be kell tekerni az osztott primerbe a megfelelő csatolás érdekében, azaz duplán kell szigetelni a kellően vékony és megfelelő szigetelési képességű anyaggal, (ami nem a szigszalag)).
Működne az a kapcsolás amit rajzoltam? Bár lehet kéne egy ellenállás a kondi töltésére h ne robbanjon fel.
Hello. Valami olyan tápocskát keresek ami 40V szimmetrikus ad nekem és maximum 300W a terhelése.
Szóval egy 300W-os +-40V-os táp kellene. Ha 33as pc magokat lehet benne használni az mégjobb lenne. Előre is köszi.
Hello!
Na, ez egy jó nagy darab semmi.. Létezett olyan IC (vagy még ma is van) ami közvetlen a hálózatból készít. Nem relé volt, hanem tirisztor, de az szintén nem ért semmit. Arról nem is beszélve, hogy itt életveszély is van.. üdv! proli007
Sziasztok!
Egy nagyon régi számítógépből bontottam egy kapcsolóüzemű tápot amin csak 5 Voltos kimenet van. Az lenne a kérdésem hogy hogyan tudnám ezt 12 Voltra átalakítani?
Szerintetek a csatolt kapcsolás működőképes? Előre is köszi.
Mivel az egy nyákrajz, abból nem nagyon derül ki.
Egy rajz vagy egy fénykép többet mondana.
Nem tudom normálisan feltölteni. Inkább linkelem.:Kapcsolóüzemű
Működik, mondjuk a nyákrajzon lenne még mit javítani.
Köszönöm a gyors választ. És mit kéne rajta változtatni? Jah és még annyi, hogy kb. hány wattot tud? Gyors schottky diódák kondik és tekercs a táppal sorban itt nem szükséges csak az önrezgőnél?
Annyit tud mint amennyit a trafó eredetileg, kb. 2-300W-ot. A 100u/25V ebben a formában nem nagyon szűr semmit, a pozitív lábának közvetlenül az 56k és az IC 1-es lába közt kéne lenni. Ez igaz a + oldali be és kimeneti puffer-ra is, azok fóliavezetése sem jó. Az 56k mivel 2W-os nagyobb helyet kell neki hagyni, és nem árt a forrszemeit némi fóliaszigettel növelni, azok is elvezetnek valamennyi hőt. A fetekre kell némi hűtés különben fel fognak forrni. Ha a primer oldalra gondolsz (dióda-tekercs-kondi) az akkor kell ha rezonáns tápot akarsz.
Így nézett ki nekem piciben:
Köszi szépen a gyors választ azért szeretném ezt megépíteni mert az önrezgősnél nem tudok mérni induktivitást és frekvenciát sem precíz műszer hiányában. Egyenlőre ezzel próbálkoznék.
Majd idővel lehet megpróbálkoznék azzal is.
Kicsit átrendeztem a vezérlést, a tied alapján. Remélem nem baj.
Sziasztok nem tudom hogy jó helyre írok e de az lenne a kérdésem hogy SG2525AN vezérlő ícét helyettesíthetek eTL494 vezérlő ícével??
Hello. Ha ezt a pc táp trafós kapcsolás trafóját áttekerem hogy 2x40V-ot adjon elég lehet egy TDA7294es hídnak?
Zene esetén talán kijön a trafóból 300W körül, ha az elég neki akkor igen.
|
Bejelentkezés
Hirdetés |




Olyan 35kg körül lehet úgy hogy még csak a doboz és a trafók. 








