Fórum témák

» Több friss téma
Fórum » I2C vonali jeltovábbításra
 
Témaindító: andpet, idő: Márc 15, 2008
Témakörök:
Lapozás: OK   2 / 2
(#) watt válasza dcsabi hozzászólására (») Márc 17, 2008 /
 
Nem szabad figyemen kívül hagyni a részleteket, abban rejlik a lényeg! Nem azért kell "akár" 485-re tenni, mert messzire megy, hanem azért mert olcsó és tuti jó.
A "mind járható út" elég erős, ha azt nézem, hogy 10m-re akarod elvitetni az USART-ot, mikor elvileg 20cm-re lehetne normál ajánlások szerint!
Lehet, hogy neked működik, de ne vegyél rá mérget, hogy minden körülménynek megfelel, és arra se, hogy kapásból belefutnál egy ilyenbe és nem győznéd kitalálni, mitől nem megy az másnak, ami neked simán! (JDM effektus! )
(#) deguss válasza watt hozzászólására (») Márc 17, 2008 /
 
Ellenszenve uszítása nélkül, Watt véleményét osztom, a JDM effektus tényleg a legjobb példa rá. Biztos átkoznak még páran érte...

Nem lehetne átnevezni a témát, hisz nem is vezeték nélkül akarjuk átvinni, nem igaz andpet?
(#) Tomee válasza watt hozzászólására (») Máj 10, 2009 /
 
Üdv!
Egy-két kérdésem lenne az RS-485-tel kapcsolatban.
Jó néhány kapcsolásban látni, hogy felhúzó és lehúzó ellenállásokkal látják el a vonalakt. Erre miért van szükség? Értéke mi lehet? 100 és 510 ohm között láttam már mindent.
Ez azért kell, amikor átváltunk tx-ből rx-be akkor a vonal lebeghetne és hibákat vinne bele?
Ezt csak egy helyre a "master"-hez kell rakni, vagy mindegy, hogy hol van?
A másik kérdésem pedig az lenne, hogy a busz lezárást (120 ohm) ugye csak a vonal legvégére kell rakni?

Eszembe jutott még valami.
A két egységet hajthatom külön tápfeszről, de a GND-nek 100-100 ohmon keresztül össze kell lennie kötve.
422 and 485 Standards Overview - 32-s ábra 25. oldal alja.

figuur1.gif
    
(#) potyo válasza Tomee hozzászólására (») Máj 10, 2009 /
 
A fel és lehúzók pontosan azt csinálják, amire gondolsz, megakadályozzák a vonalak mászkálását, amikor mindegyik kimenet le van választva. Én még nagyobbakat tennék, inkább 2k2-t.

A lezárást a vezeték két végére kell tenni, máshová nem kell. A lezárásra van olyan trükk (hogy minimális legyen a fogyasztás), hogy nem sima ellenállással, hanem soros RC taggal zárják le a vonalat. Így egyenáramú komponens nem folyik a lezárásokon, amikor a felhúzók állítják be a szintet. Kondenzátort akkorát és olyat kell tenni, hogy a kommunikáció frekvenciáján ne képviseljen nagy impedanciát, tehát inkább valami keráma vagy blokk kondenzátor való oda.
(#) Tomee válasza potyo hozzászólására (») Máj 10, 2009 /
 
Válaszodat köszönőm.
Akkor már értek mindent...
(#) Szabi1 hozzászólása Okt 10, 2011 /
 
Hello!
Van egy TDA 8421 ic-m ami egy hangprocesszor és I2C buszal lehet vezérelni.
Nos én találtam egy egyszerű kapcsolást az LPT portra való vezérléshez, de nem tudom jó e?
Az a lényeg hogy pcről vezérekjem.
(#) watt válasza Szabi1 hozzászólására (») Okt 11, 2011 /
 
Elektromosan talán jó, leglább is bajt nem okoz, viszont az hogy működik-e, a PC programtól függ, amivel vezérled.
(#) Medve válasza Szabi1 hozzászólására (») Okt 11, 2011 /
 
Hello, én ilyet használok. Láttam már a linkedhez hasonlót, de véleményem szerint ajánlott az OC-s kimenet.
(#) watt válasza Medve hozzászólására (») Okt 11, 2011 /
 
Abszolut egyetértek! Egyébként az OC-s jelleget a diódákkal oldották meg, de valóban az illesztős a jó megoldás.
(#) Szabi1 válasza Medve hozzászólására (») Okt 11, 2011 /
 
Azt se tudom, milyen programmal vezéreljem, illetve a kapcsoláson milyen IC van? Nekem olyasmi kéne amit megtok építeni a bontásaimból, ne kelljen várjak a rendelésre. és a kapcsolásnak milyen feszultséget kell adni?
(#) watt válasza Szabi1 hozzászólására (») Okt 11, 2011 /
 
74HC06, de szerintem bármelyik 74(LS)06-al elmegy, esetleg 74(LS)05-el, vagy 74(LS)07-el. Más nem jó! A táp 5V.
(#) Medve válasza Szabi1 hozzászólására (») Okt 11, 2011 /
 
Ha tudsz programozni, akkor bármely egyszerűen kezelhető nyelv alkalmas, ha az hozzá tud férni az LPT bitjeihez. Ha nem akkor Google, van pl a Serial IC tester and explorer, még nem próbáltam, de igéretes a felülete.
(#) Szabi1 válasza Medve hozzászólására (») Okt 11, 2011 /
 
Sajnos még programozni nem tudok, de elkezdtem a tanulását. Esetleg MS-DOS parancsokat tudok csinálni.
(#) Stefan válasza Szabi1 hozzászólására (») Okt 11, 2011 /
 
Dos rendszer alatt baromi könnyű kezelni az LPT portot parancssorból, de amúgy borland c++ környezetet tudom ajánlani ha programot is akarsz írni, régebben szórakoztam ilyennel.
Windows alá egy "io.dll" nevű letöltendő fájl segítségével lehet megoldani a dolgot, elég sok írás van róla.
(#) Szabi1 válasza Stefan hozzászólására (») Okt 11, 2011 /
 
Inkább keresek valami készet, én most a c nyelvet tanulom, eljutottam odáig, hogy csak szöveget tudok kiirni.
(#) Medve válasza Stefan hozzászólására (») Okt 12, 2011 /
 
Mi az a parancs, ami DOS parancssorból kiír egy bájtot, vagy beállít egy bitet az LPT-porton?
(#) Medve válasza Szabi1 hozzászólására (») Okt 12, 2011 /
 
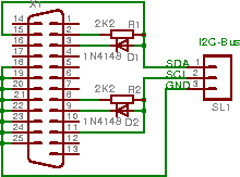
Ha más nincs, itt van egy, ha érdekel, megbeszélhetjük a használati utasítását (a sok megjegyzés ne érdekeljen, univerzális, de csak kimenet, egyelőre) A fájl exe!

i2c.jpg
    
(#) Stefan válasza Medve hozzászólására (») Okt 12, 2011 /
 
Kiadsz egy "debug" parancsot majd "-O cím érték". Pl: -O 378 FF. ide nem kell a h betűt írni, mert hexadecimálisként értelmezi.
A beolvasás értelemszerűen "-I"
A lehetséges regisztercímek:
A port báziscíme--Adatregiszter címe--Státuszregiszter címe--Vezérlőregiszter címe
378h--378h--379h--37Ah
278h--278h--279h--27Ah
3BCh--3BCh--3BDh--3BEh
2BCh--2BCh--2BDh--2BEh
37Fh--37Fh--380h--381h
27Fh--27Fh--280h--281h
(#) Stefan válasza Medve hozzászólására (») Okt 12, 2011 /
 
Milyen jó, hogy mindent megőrzök
Amint említettem jó pár éve szórakoztam LPT porttal, egy 8*8 as ledmátrixot csináltam, 2 dekóderrel aminek így 6 bit kelett. Nem is ez a lényeg, megtaláltam az XP alá írt programot.
Mivel elég gagyi, legalább jól átlátható. Ezen el lehet indulni.
Ha jól emlékszem visual c++ 6.0 val fordul.

LEDXP.ZIP
    
(#) watt válasza Medve hozzászólására (») Okt 12, 2011 /
 
Az oldalamon találsz egy LPT-s futófényt. VB6-ban íródott, XP-n jól fut. Forrás, minden...
(#) Medve válasza Stefan hozzászólására (») Okt 12, 2011 /
 
Köszi, remélem nem lesz szükségem DOS-ban, szoftver nélkül boldogulni . Mondjuk batch fájlban is bizonyára használható...
Következő: »»   2 / 2
Bejelentkezés

Belépés

Hirdetés
XDT.hu
Az oldalon sütiket használunk a helyes működéshez. Bővebb információt az adatvédelmi szabályzatban olvashatsz. Megértettem