Fórum témák
» Több friss téma |
Ennél a kapcsolásnál csak a pc trafó áttekerésével tudnák elérni 2x18voltot?
Javaslom, hogy az egyértelműség kedvéért rajzolj fel egy egyszerűsített kapcsolást. Valamint jelöld be,hogy melyik diódák szerepére gondolsz.
De szerintem ugyanarra gondolunk, és az egy rezonáns kondis táp ugyanúgy működik, és a két dióda ugyanazt csinálja.
Bővebben: Link
Már betettem ide este is. Az SF28G környéke az érdekes.
Tehát ha megépítem ezt a kapcsolást Bővebben: Link és ez alapján a képlet alapján (n_szek/n_pri=U_sec/U_pri) tekerek egy trafót akkor annak működnie kell, igaz? Kérdésem még hogy: Hány menet a segédtáp? Milyen huzalt használjak az egészhez? Hogyha szimpla tápot szeretnék akkor egyszerűen csak egy szekundert kell tekernem? Mi a rajzon az L2? Valamint hogy a képletben mi a különbség az "n_sec" és az "U_sec" között?
Azt szeretném kérdezni, hogy a linkelt kapcsolást megépítette-e valaki és ha igen van-e hozzá nyákrajza. Előre is köszi. Kapcsolás
Cimopata-nak van egy nagyon jó cikke az elvekről, trafótekerésről, miegymásról. Olvasd el, elég sok kérdésre megkapod a választ! Bővebben: Link
Sziasztok.
Kérdésem az lenne hogyan tudhatnám meg egy ismeretlen toroid mag AI értékét?
Rátekersz néhány (10-20) menetet és megméred az induktivitását. n=gyök (L/Al). Az induktivitást nH-ben kell megadni.
Sziasztok!
Egy kis segitségre lenne szükségem ebbe a kapcsolásba. Megépitettem és tökéletesen müködtt, mignem gondolt eggyet és a kimeneti feszültség leesett 2,8V-ra. Ennél feljebb sehogy nem akar menni. Ha a TL494-s 2-s lábánál változtatom a referencia feszültséget akkor lefele tudom vinni a feszültséget. Létezik hogy meghalt az ic? Merre fele kellene keresgélnem? Elöre is köszönök minden segitséget. "PC táp átalakitása forumba is felraktam a kérdést, de kicsit kihalt a forum"
Üdv.
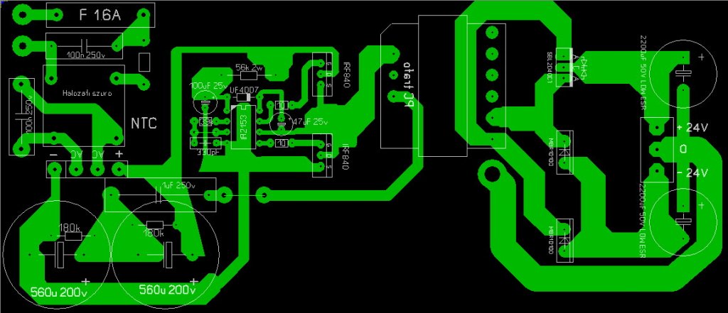
Mivel senki nem válaszolt a nyákkal kapcsolatos kérdésemre, ezért tegnap este leültem és megrajzoltam én a nyákot a kapcsolási rajzhoz. Vetnétek rá egy pillantást, hogy jó-e lett minden rajta? Köszi. Kapcsolási rajz
Igen, 2 darab pc táp
annyi, hogy mind a kettőnek ugyan olyannak kell lennie. Dokumentum hozzá.:
Ez tetszik. Milyen jó lenne a TDa7294 hídhoz.. Van 2 db bontatlan 33as pc trafóm.
Ha esetleg elkészíted és jó okvetlenül írj mert ahogy nézem nagyon sok alkatrészem van hozzá.
Szia!
Az optocsatolót "taposd" szét 4 raszter lábtávolságúvá, a PC trafó alatt is, a primer és a szekunder kör között mindenütt (a lehető legrövidebb vonalon mérve) legyen meg a min. 7,5 mm szigetelési távolság. Inkább több legyen, ha lehet. A szekunder oldalon a szűrű induktivitás miért van áthidalva vezetékkel?
Aha nekem is azért tetszik mert szimmetrikus lehet állítani a feszültséget. Nekem is erősítő miatt kellene. Csak nem vagyok elektronikában annyira jártas inkább hobbi szinten. Előbb rajzolgatok infót gyűjtök de amint megépítem szólok nyugi.
Köszi a választ Hp41C, a fojtót tényleg elnéztem.
De amit mondtál az optóról meg a trafók alatti dolgot, abban nem segítenél mert hirtelen nem is értettem.
Életvédelmi szempontok miatt a hálózattal összefüggő vezető felületeket és az attól galvanikusan leválasztott részeket a nyomtatott áramkörön min. 7,5 mm szigeteléssel kell elválasztani. A távolságot a lehető legrövidebb úton kell mérni a fémes felületek szélétől - széléig. Ha ennél kisebb távolságot szeretnél, akkor a panelt ki kell vágni és a távolságot azokon az utakon kell mérni, amik a kivágott részt kikerülik. Ld. kúszóút...
Az optocsatoló normál kivitelben 3 raszterel távolsággal rendelkezik a két oldala között, ez 7.5 mm. Ebből a távolságból a forrszemek elvesznek még egy kicsit, így nem alakítható ki az előírt szigetelés. Ha 4 raszterre hajlítod a lábait, akkor a forrszemekkel is megvalósítható a 7.5 mm szigetelés. Ne vigyél semilyen vezetéket át alatta a lábsorok között ... A trafók esetében a primer oldalhoz tartozó vezetékek a primer csatlakozásokhoz menjenek közel, a szekunderhez kapcsolódóak a szekunder kivezetésekhez, és mindenhol legyen meg a min. 7.5 mm szigetelés a primerhez és a szekunder oldalhoz kapcsolódó vezető felületek között. Vizsgáld meg egy engedélyezett tervel rendelkező berendezés tápját..
Elég szellősre sikeredett, a panel mérete is extra nagy. Kapjál szét egy ATX tápot és nézd meg benne az alkatrészek elrendezését, a vonalvezetést, és próbáld meg úgy megtervezni a nyákot, hogy arra hasonlítson. Ez a kapcsolás simán elférne egy ATX táp házában, amiben a panelméret 150x110-es és ma már 1kw felett járnak. Némelyikben függőlegesen tüskesorral van ráforrasztva a vezérlés, ezzel is vízszintes helyet megtakarítva. Az alkatrészek méretére és lábtávolságára pedig feltétlenül figyeljél, mert elég bosszantó, amikor beültetésnél a két elem nem fér el egymás mellett, vagy a furat távolság nem passzol.
Köszi a válaszaitokat lehet a vezérlés külön panelre fog menni, így csak a nagyobb elemek lesznek együtt.
Üdv mindenkinek!
Olyan kérdésem lenne, hogy valaki nem tudna nekem adni egy kapcsolást, aminek a szekunder oldala 6.8V-ra állítható be és 1,2A-t tud? Köszönettel: Csaby
Veszel egy olcsó kapcsolóüzemű dugasztápot, és a vcs. módosításával beállíthatod 6,8V-ra. Ha elég lenne 0,5-0,8A, annyit egy telefontöltő is tud.
Erre véletlenül akadtam rá, aki tanulni akar annak hasznos lehet.
Köszönöm a választ, de építeni szeretnék egyet!
Idő közben megtaláltam sprofan fórumtárs cikkében ezt a kapcsolást. Azt hiszem, jónak tűnik, csak a primer oldalon a két kondenzátor közötti alkatrész nem világos, hogy mi is valójában. Szűrőtekercsek? Hány menetesnek és milyen drótból kell lennie, ha az?Köszönettel: Csaby
De jó dologra bukkantál! Ebben aztán már benne van a SiC, meg a CoolMOS is, és még csak az elején járok.
Az egy zavarszűrő, ami a hálózat szempontjából fontos. (Méretezni kellene, de szerintem fogj egy rossz kapcsi tápot, ami kb. akkora teljesítményű, mint amit te is építesz, vedd ki belőle és használd fel.) Ez a legegyszerűbb megoldás.
Ha szerencséd van,a PC standby trafójával tudni fogja azt az 1,2A-t.
Köszönöm a válaszokat!
Tudna nekem valaki ajánlani nagy teljesítményű IGBT-t. 150-200kHz re?
Szia!
Keménykapcsoló vagy lágykapcsoló üzemre? Milyen teljesítménytartományra? WARP2-es IGBT-kel fel tudsz menni keménykapcsoló üzemben kb 150kHz-ig (pl IRGP50B60PD1), de keménykapcsoló üzemben 100kHz felett és 400V alatt a FETek sokkal kifizetődőbbek (vagy akár nézd meg a CoolMOS-okat). Amennyiben lágykapcsoló, akkor növekvő teljesítményigények szerint én az IRG4BC20UD, ...30UD, ...40UD, ...50UD sorozatot ajánlanám, mivel elég gyakoriak. |
Bejelentkezés
Hirdetés |





annyi, hogy mind a kettőnek ugyan olyannak kell lennie. Dokumentum hozzá.:
De amit mondtál az optóról meg a trafók alatti dolgot, abban nem segítenél mert hirtelen nem is értettem. 





