Fórum témák
» Több friss téma |
Fórum » Csöves erősítő készítése
Ne feledd betartani a fórum viselkedési szabályait, és a topik megmaradásának feltételeit. [link]
A téma átmenetileg fagyasztva lett, hozzászólni nem tudsz!
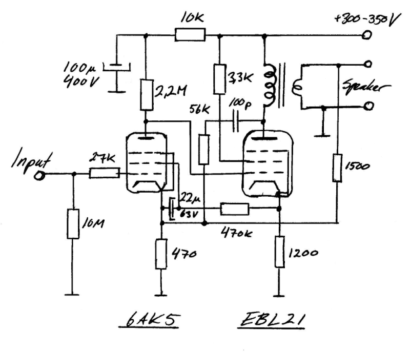
Gondolom arra gondolsz,ami a hangszóróról megy az ef katódjára?Az egyenirányítás után én beiktattam egy 2x50uf-s kondit egy fojtóval.Az nem gond?
Igen, ha azt nagyobbra választod, növekszik az erősítés. Vagyis, azonos bemenőjellel nagyobb hangerőt produkál.
A fojtó nem lehet probléma.
Még elötte változtattam az ef rácslevezetőjét 470k-ra és 1m-s potmétert tettem a bemenethez,nem tudom,hogy ezzel követtem-e el bakit.Most kicseréltem a visszacsatoló ellenállást 220k-ra.Kezd megjönni a hangja,kérdés az,hogy meddig lehet ezzel elmenni.
Egy Orion Opd-231 hangszórót kötöttem rá
Egyenlőre igen.De egy másik hangszórót,ami dozba van,azzal is ezt csinálja.
Nem, az is jó úgy. Az ellenállást teljesen ki is iktathatod (a kondival együtt).
Köszi szépen.Még nem az igazi,de sokat változott.Az ef erősítése milyen az ecc83-hoz képest?
1-2 éve kísérleteztem valamelyik PCL csővel, és ott stabil Ug2-t szerettem volna, de ilyen feszültségű zenereket sehol nem kaptam. Tudtam viszont venni 200-220-250-300 voltos tranziens szupresszor diódákat, amiket kis áramú zenernek használva, és megfejelve egy valamilyen 2SC, korábban PC tápból kitermelt, 500V-os tranzisztorral kellően stabil és kellően terhelhető feszültséget sikerült előállítani a segédrácsnak. Ha valaki nem tartja eretnekségnek egy csöves cuccban a félvezetőket, akkor szerintem ez egy járható megoldás.
Az biztos, hogy nagyon meg tudja keseríteni az ember életét a gerjedés. Legutóbb egy 2xPCL85 PP erősítő építésekor szenvedtem vele nagyon. A triódák közül az egyik egy feszültsgerősítő, a másik egy egyszeres erősítésű, ellenfázisú kimenetekkel rendelkező fokozat volt, és úgy adódott, hogy a feszültségerősítő fokozat bemenete és a vele egy burában lévő pentóda kimenete azonos fázisba került. Akármit csináltam a kapcsolással, egy-kétszáz kHz-en mindig begerjedt, amitől aztán a hangfrekis sávban is ocsmányul szólt. A gerjedést úgy tudtam eltüntetni, hogy a két végpentóda fázisát felcseréltem, így a bemeneti fokozat, és a mellette lévő vég már ellenfázisban dolgozott. Tanulság a dologból, hogy ilyen apróságokra is érdemes gondolni, amikor tervez valamit az ember.
Én mindenképpen egy jól méretezett sönt stabilizátort alkalmaznék, csővel vagy zenerrel. Sajnos a mellékelt képen látható zenerek már nagyon ritkák, de pár hónapja találtam 5-10W-os beszerezhető Zenereket 100-150 V-os tartományban. Azt meg különösen nem értem, miért vetik el a vájtfülűek a segédrács félvezetős stabilizálását ZAJ miatt, egy végerősítőnél
Tessék megpróbálni a VR csövek alkalmazását is. A VR75 nagyon jól néz ki. Egy VR150-el együtt majdbnem kiadja a legtöbbször kellő 250V-ot.
Nálam 4 db sorbakapcsolt VR85 feszültsége van egy trimmerrel leosztva megfelelő értékre (250V), tranyók helyett pedig 6n6p-k gondoskodnak a gu50-ek segédrácsainak árammal történő ellátásáról.
Idézet: „Nem kell feltétlen, de jobb neki, ha nem határozatlan potenciálon van a fűtőszál, hanem megegyezik a katódpotenciállal. Annál meg főleg jobb, mint ha a fűtőszál földelve lenne (ilyet is látni néha).” Épp a hétvégén kanyarítottam valami kis "doboz"-félét egy gyári, talán Pacsirta rádióból való hálózati trafó köré. A trafó a hozzá tartozó szerelvénykkel együtt volt, így az egyik oldalán ott van a primerfeszültség-állító szerkezet egy biztosítékkal, a másik oldalán az egyencső foglalata, teljesen bekötve, sőt, még a hálózati kapcsolóhoz menő kábelkorbács és egy skálaizzó-foglalat is lógott ki belőle. Így, a gyári kiépítésében került anno hozzám. Nos, a trafó szekunderén van egy 2x280V-os tekercs, egy 3x3.15V-os tekercs és egy 6.3V-os tekercs. A két középleágazásos szekunder közepei össze vannak kötve és ez a közép megy a sasszira is. Ami engem meglepett, hogy az EZ80 fűtése is erről a középleágazásos fűtőfeszről megy (aminek a közepe a föld), a különálló 6.3V csak a skálaizzóra volt kötve. Katalógus szerint az Ukf talán max. 500V az EZ80-nál, szóval belefér, de meglepett. A 47µF-os pufferen terheletlenül majdnem 380V alakul ki (a primert átkötöttem 240V-os állásra).
Az EF pentóda, mindenféle adatlap nézegetése nélkül valószínűsíthető a 100 feletti feszültségerősítés (megfelelő feltételek esetén), míg egy ECC83-as a 60-80 közötti maximumot képes produkálni. Más triódák ettől - általában - sokkal kisebbet erősítenek. Pl. az ECH81-es triódája csak 12-15-öt.
Azonban az EF nagyjelű kivezérlését kerülni kell, mert úgy rémlik, változó meredekségű cső, ezért nagyobb jelek esetén megemelkedik a torzítás.
Sziasztok!
Az erősítő nyugalmi árama 50mA a leírásában és a táblázat alapján is AB kategóriába sorolódik. Ha 60mA szeretnék nyugalmi áramnak, hogy közelítsen az A kategória felé azt meg tudom tenni "büntetlenül"? Torzításra meg csőnyúzásra gondolok, rácsfeszültség elég lesz? -80V
Biztos jó így is, de jobb eredményt adna (elméletileg), ha hibajel erősítőt is alkalmaznál. Ekkor 1 db 85-ös lehetne a referencia.
Szerintem nem sok értelme van. Kis kivezérlésen 50mA-nál is A osztályú, itt nem sokat javulna a hangja.
A vájtfülűekkel kapcsolatban én sem értek sok mindent.
Megoldás lehet (ha minden kötél szakad), kisebb teljesítményű - de kisebb feszültségű - zénerek soros kapcsolása is. Pl. 33V-os 1300mW-os zénerből 3 db durván 100V-os 3W-os zénernek felfogható. 6 db - értelemszerűen - már 200V 6W, ami már nem is lebecsülendő. 250V-ra egy kis variálással (33+18V).
Szia.Köszi szépen.Akkor nem értem miért csinálja.Azon gondolkodtam,hogy a kimenő primer oldali részén bekötöm a a tekercs középső szálát az első 50uf-s kondira a fojtó elé.Szerinted jó lehet?
A rádiókimenőt jelentős része úgy készült, hogy a középső kivezetésre adták a + feszültséget az 1. pufferről. Az egyik vége megy az anódra. Ennyi primertekercs adja az optimális illesztést. A másik felén áthalad a rádiókészülék többi fogyasztása, és utána jön a 2. puffer. Ez azonban rövidrezárná egy tekercsrészt, ennek elkerülésére beépítenek a tekercsrésszel sorba egy ellenállást. Ezt így kell kivitelezni, úgy, ahogy azt a rádiórajzon is látod.
Köszi,megpróbálom így.Azért kérdeztem,mert a kimondottan az ebl-hez tekercselt gyári transzformátoron nincs,ez egy másik.
Üdv
Régebben én ezt pakoltam össze E88CC/EBL21 csövekkel de most nem találom a kapcsolását Bővebben: Link
Az EBL-nek 7k optimális illesztés ír az adatlapja 250V esetén. A P(E)CL86-ra is ennyi általában a jó érték, ezért a fellelhető kimenők jók szoktak hozzá lenni (az EL84-é 5,2k. Persze az illesztés alapfeltétele, hogy a szekunder oldalon is a méretezésnek megfelelő lezárás legyen.
Én rádiókból bontottam ki az EBL21 csövek mellől a kimenőket.(2db egyforma készülék volt)
Szép munka.
Majd ha megtalálod,azért kíváncsi lennék a kapcsolására.
Sajnos mindegyikkel próbáltam,de most megrekedtem.Ha nem is lehet falat bontani vele,azért egy 5x4-es szobát be kellene töltenie.Arról nem is beszélve,hogy akkora a hangere,mint az elektromos gitáré,csak úgy szimplán megpengetve.
Doncso barátunk mondatát idézném: Ha minden jó, és mégsem jó, akkor valami mégsem jó!
Sajnos, nem láthatom/láthatjuk, mit hogyan csináltál. Ahogy azt sem, milyen állapotban vannak azok a csövek. Mérni kell, jelszintet, jelalakot. Sajnos, nem tudok többet "távsegíteni".
Egy szál multiméterrel ez nem fog menni.Minden esetre köszönöm.
Találtam egy rajzot, ami jónak tűnik.
Ebből indulj ki. Személy szerint első nekifutásra nem EBL21-et választanék, hanem valami jobban utánépithetőt,EL84 és társait. |
Bejelentkezés
Hirdetés |






