Fórum témák
» Több friss téma |
Sziasztok!
Szeretnék csinálni egy infra kaput, adónak a köv. diódát néztem ki: Bővebben: Link Jól értelmezem, hogy áramgenerátoros meghajtással 100mA-nél adja a legjobb intenzitást, de a ráadott feszültségnek 1,4V-1,6V között kell lennie?
Szia!
Jól értelmezed a LED-re 100mA-ert adjál maximum. A feszültség érték a nyitófeszültséget jelenti. Számolhatsz 1,5V-al. Ha például 5V a tápod akkor ebből lejön a LED nyitófeszültsége mert ennyi esik a LED-en a maradék 3,5 meg az előtét ellenállásra jut. R=U/I tehát R=3,5V/0,1A=35 ohm, az ellenállás teljesítménye pedig P=I*I*R. De a programmal egyszerűbben ki tudod számolni amit előttem linkeltek.
Hello!
"de a ráadott feszültségnek 1,4V-1,6V között kell lennie?" Pont ez, amit soha nem értelmeztek jól. Ez úgy igaz, hogy ha 100mA áramot vezetünk át a diódán, akkor azon 1,4..1,6V közötti nyitófeszültség fog beállni. A feszültséget és az áramot egyszerre sehol nem lehet állítani, csak ha a terhelés ellenállását tudnánk változtatni. De az meg fix, amit a dióda nyitóirányú karakterisztika, az adott áramon éppen meghatároz. Vagy is egy Led-diódán, mindig az átfolyó áramot állítjuk be, a kívánt értékre. Az erre kialakuló nyitófeszültségnek azért van csak jelentősége, mert ez szerint tudjuk meghatározn, a szükséges minimális tápfeszültséget, valamint ez alapján számolható az előtét ellenállás, mint ahogy a segédprogram teszi, vagy ahogy Dempsey szépen le is írta.. üdv! proli007
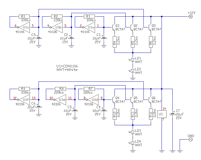
Köszönöm az instrukciókat! Ma reggel összedobtam egy kisebb kapcsolást, szerintetek ez megfelelne az 5db infrának a meghajtására. Dióda belső ellenállásának 37ohmot számoltam és eképp méreteztem a kapcsolást. Mellékelve a transzfer karakterisztika és kapcs. rajz. 12V meg bármely fesz stab tud.
A kondira hülyeséget irtam 4,7µF-s is elég.
Hello!
Ebből nem sokat lehet megtudni, mint ahogy a transzfer karakterisztikából sem. Mi akar ez lenni egyáltalán? Mert azt írtad, hogy infra kapu, de hogy milyen azt nem. Folytonosan égnek a Led-ek, vagy modulált? Mert így jelenleg semmi értelme a tranyónak, a bázisában a 12ohm-nak, az áramforrással soros 10ohm-nak, de sorolhatnám.. Így az égvilágon nem derül ki semmi. Legalább a rajzot rajzolhattad volna, hogy lehessen érteni ki mit szeretne tenni. De mire elég a 4,7µF sorba egy 10kohm-al? (Amúgy itt a rajzon ez 100Farad lenne) (Lehet még nem ismered a fórumot, de légy oly kedves, használd a fejlécben a Válasz gombot.) üdv! proli007
Igen jól látod nem sokat fórumoztam még. Szeretnék csinálni egy köridős és rajt-cél időmérő rendszert. Mindkét esetben használható lenne azaz elv, hogy minden motorosnak lenne egy azonosítója, azonosítót szeretném vagy picből vagy avrből megcsinálni, rajta egy infra vevővel. Mikor a motoros elindul a rajtból az infra kapun át, jelet ad a processzornak, hogy kezdjen számolni, ez addig tart amíg a célban lévő infra kapu leállítja az időmérést. Ezt később valahogy még le kell töltenem gépre. A mellékelt kapcsolás csak az infrakapura vonatkozik. Kell az adóba kb 5 infra hogy 2m magasságot lefedje 4-5méter távolságról.
Hello!
Akkor nem az Infraled meghajtása a téma, hanem maga az infra kapu. Analóg módon meghajtott Led-el, nem fogsz nagy távolságot áthidalni. Vagy is valami infra kapu áramkört kel keresned, nem kimondottan a Led meghajtása a gond. üdv! proli007
Sziasztok!
Tud valaki LM3404-hez kapcsolást? 700-800 mA-es powerLED-eket kellene meghajtanom, lehető legkevesebb alkatrész felhasználva az áramgenerátorhoz. Egy kis panelre kellene 4 LED-meghajtót feltenni egyéb alkatrészek mellett, SMD-hez viszont nincs technikám. Kösz! Öreg
Sziasztok!
Nekem olyan LED meghajtás kellene, ami képes szimulálni a csillagos égbolt "villódzását". Ez kb annyit jelent, hogy a LED fényereje hol növekszik egy kicsit, hol csökken, mindezt akár változó intenzitással. Ne eszeveszett villogás legyen, inkább lassú átmenet. Megoldható mindez PIC nélkül? Előre is köszönöm a választ.
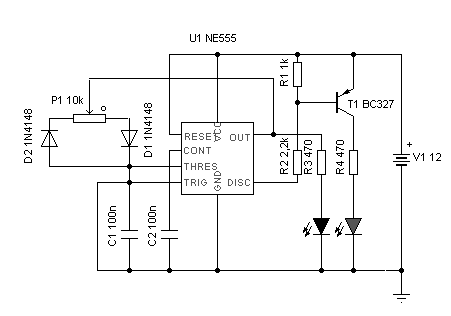
Hello! Egy IC-vel két "csillagot készíthetsz. Így "csak" a tépfeszt kell a csillagokhoz vezetni. Egy csillagban két fehér Led van. Az alkatrészek változtatásával változtatható a sebesség. De több áramkört használva, az alkatrészek szórása miatt, lassan "szétmásznak" és "önálló életre kelnek az ütemek. De felhívom a figyelmedet, hogy ez egy végtelenül egyszerű lelkületű áramkör. Így sok variációra lehetőség itt nincs. A tápfesz, és a Led-ek nyitófeszültsége is fontos, ha megváltoztatod, mást fog csinálni, az már a Te dolgod.. üdv!
Hello tudna nekem valaki segíteni 20db ledet szeretnék meghajtani max(20mA) különböző nyitó feszültségűeket
Na erre a célra szeretnék eszközt találni! lehetőleg itthoni dolgok át alakításával/továbbfejlesztésével: Telefon töltő(4,9v-700mA) ..........5v 350mA Adapterek: 9v 200mA .....9v300mA.....6v 300mA A lehető legegyszerűbben szeretném megoldani! Köszönöm!!!
Estleg AVR, ha PIC nem jó?
Szerintem 555 IC-kből rakj össze több astabil multivibrátort különböző de nx1Hz frekvenciával, a ledek kapjanak ellenálláson keresztül nyitóáramot fixen, az 555 kimenetei pedig ellenállásokkal legyenek rákapcsolva a ledekre de ezek értéke nagyobb mint a "fő" ellenállás, így véletlenszerűen sziporkázó fényerő változást kapsz. Vagy esetleg a ledek áramát egy zajgenerátorral modulálni, de az előző is hasonló tulajdonképpen.
Ennek a kerdesnek nem sok ertelme van.
Mit szeretnel? Hogy egyszeruen vilagitsanak es kesz? Mert akkor a telefontolto eleg, parhuzamos agakat kepezel, a ledek ele pedig megfelelo meretu (kb a 100Ohm-os tartomanyba eso) ellenallasokat teszel a kivant aramnak megfeleloen es kesz is. Tehat lesz 20 led+ellenallas oszlopod, ezeknek a felso reszet osszekotod, ra a + tapra, also reszet osszekotod, ra a minuszra (foldre). Vagy villogjanak, vagy mit szeretnel belole csinalni?
Köszi elég ha világítanak, csak az a zavar van a fejemben hogy elvileg a töltő áramgenerátorként üzemel és így nem tudom hogy a 4.9v 700mA töltőből 400mA-ert használok fel,
a többi meg hővé válik? Azt se tudom értelmes-e ez a kérdés, kérlek segítsetek tisztázni a dolgokat!
Hello! Ezek nem töltők a szó igazi értelmében, csak tápegységek. A töltő a telefonban van. Ha meg 700mA-t tud, és 400-al terheled, akkor még meg is köszöni, nem hogy melegedni fog. Mert a 700mA a maximális terhelhetősége, ott a legnagyobb a hőtermelése is.. De azt is nézd meg, hogy ha 400mA-el terheled a feszültségük mekkora. Mert nem törvényszerű, hogy állandó értékű legyen. üdv!
Nagyon köszönöm így már értem!!!
Idézet: „ha 400mA-el terheled a feszültségük mekkora. Mert nem törvényszerű, hogy állandó értékű legyen.” Arra gondolsz hogy ha kell használjak előtét ellenállást?! Még a méretezéshez egy-két kérdésem lenne? ha a led nyitó feszültsége 3.2 volt akkor ez az érték fölé nem kéne mennem ugyanígy a led-nek a max árama 20mA lehet akkor mennyivel maradjak alatta nem fog ingadozni? Bocsi hogy a kérdéseimet nem a kezdőknek való topikba teszem fel
" így már értem" Jó lenne, de nem ez a helyet..
Hogy a Led 3,2V/20mA-es, az azt jelenti, hogy ha 20mA folyik rajta át, akkor 3,2V feszültséget lehet rajta mérni. (Nem fordítva!) Mindenképpen kell előtét ellenállás. A Led nyitófeszültsége pont azért van megadva, hogy az ellenállás számolható legyen. Re=(Ut-Uled)/Iled alapján. Vagy is ha a 4,9V-os töltőre teszed és annak terheléstől függetlenül állandó a kimenő feszültsége (mert amit írtam, az alatt ezt kell érteni) akkor Re=(4,9V-3,2V)/20mA=85ohm. Ehhez a 82, 91,100ohm a legközelebbi szabványos érték. Ennyi az egész és nem több. Ha nem stabil a kimeneti feszültsége a tápnak, akkor komplikálódik a helyzet, hiszen a Led árama a feszültségváltozásra meredeken változni fog, és a maximumon sem illik, hogy meghaladja a 20mA-t. üdv!
Sajnos az adaptereim nem stabilizáltak úgyhogy azt még meg kéne oldanom!
Milyet kéne használnom? Köszi!!
Sziasztok!
Kis segítséget szeretnék kérni. Van egy LCD aminek csöves világítása van és átszeretném alakítani ledesre. Max. 30db 3-3,2V-os 20mA 1206-os smd ledet kellene meghajtanom. Sajnos mivel ez egy kis számítógép a tápfeszültség se fix. Ha be van dugva a töltő akkor 16V ha csak akkumulátor van akkor 12,6V-tol lefele ahogy merül. Ezekből kifolyólag én egy ster-up konverterre gondoltam de nem igen tudom melyik lenne a legjobb választás. Amit még tudni kell, hogy a fényerőt nem szeretném szabályozni „ha megoldható akkor érdekel”, de a gép kitudja kapcsolni a háttér világítást mert akkor is ott a tápfeszültség amikor kivan kapcsolva a gép. A jelenlegi csatlakozó ami az inverterhez megy van egy pozitív, gnd elvileg egy fényerő állités és egy ki-be kapcsolás. Az utóbbi ketötnem igen tudom melyik melyik, mert teljes fényerőn az egyiknél van 2,8V ha a másik irányba tekerem akkor meg a másikon. Ezeket mind a GND-hez képest mértem. Az egyik elképzelésem az hogy 7db led 4-es csoportra vagy 9db-3-as csoportra vagy 10db-3-as csoportra felosztva és elöáállítani a megfelelő feszültséget a ster-up-al és az áram korlát meg csoportonként egy oda illő ellenállás lenne. Erre gondoltam a MC34063ADJ-t csak itt nincs ON-OFF láb. A másik elképzelésem, hogy maradnak a csoportok és valami specifikusabb Ict használok. ChipCad oldalán találtam ilyesmiket. MP3388 de szerintem ez sokk lenne nekem, MP3304 de ez sajna 5V-ról üzemel és van még az MP2481 és MP3310 ami szerintem jó lehetne nekem. Az utóbbi kettőnél nem tudom hogy lehet e 9db ledet 3-as csoportba rákötni. Mert az adatlapon az egyiknél pont a fordítva van ha jól látom. Azt se tudom, hogy nem e lesz sokk az EN/DIM lábnak ha több feszültség megy „elvileg én 2,8V-t mértem”. Minden segítséget nagyon meg köszönnék.
Sziasztok!
Szeretnék 2 színű LED-et meghajtani úgy, hogy egy potméter állásától függően legyen az átmenet az egyikből a másikba. Sikerült megoldani úgy, hogy a poti középső lábára küldöm a + tápfeszt, és a két szélső lábát a LED két szélső lábára kötöm, persze előtétellenálláokkal, nehogy végállásnál kiégjen a LED. A LED középső lábát pedig a testre. Ezzel az a gond, hogy középállásban nagyon halványan világít. Meg lehetne ezt oldani PWM szabályozással is esetleg?
Hello! Készítettem már ilyen rajzot, csak az átúszás ott automatikus. De ha a kapcsoló és R6 helyett egy potit hasznász (pld. 10kohm-os és alatta-felette is van egy 10kohm-os ellenállás) akkor manuálisan is működtethető. üdv!
Hello! Közben eszembe jutott, hátha ez szimpatikusabb számodra, ha csak egy közös katódos Led-ről van szó. üdv!
Ez már sokkal szimpatikusabb
Ki is próbálom holnap, köszi! 20K-s potival is jól fog működni? A hozzászólás módosítva: Nov 17, 2013
Hello! 20k-s poti is jó lesz bele. Igazából csak a frekvencia lesz más. ami jelenleg kb. 1000Hz. üdv!
Szia! Megépítettem a kapcsolást és működik, köszönöm.
De a rajz hibás! A C1 rövidre van zárva. Azt eltüntetve működik. Sajnos az erősítő hangjába belezavar az áramkör, amikor beépítem a dobozába
Helo! Ó igaz, ott felejtettem a "drótot". Tegyél a tápjára kondit, a plusz ágba soros diódát, és ne kösd olyan tápra amit zavarhat. De hogy mi a bánatnak szabályozható Led egy erősítőbe, az kérdés. Ha meg csak egy-egy diódát működtetsz, lehet, hogy valami analóg kapcsolás jobb lenne. Az nem zavarna. üdv!
Egy hangerő-visszajelzőt szerettem volna beépíteni az erősítőbe, mert távirányíthatós, 6 csatornás motoros potméterrel szabályzom, és jó lett volna a led színén nyomon követni, hogy épp milyen állásnál van a poti. Kapóra jött a kihasználatlan 4 csatorna a potin, ami vezérlést adhat egy ilyen LED-es áramkörnek.
Egyébként nem ugyan azon a tápon van a LED mint az erősítő, de mégis belehallatszik a hangba, talán túl közel van a potin belül a két csatorna, és áthallatszik? |
Bejelentkezés
Hirdetés |










Ki is próbálom holnap, köszi! 20K-s potival is jól fog működni?





