Fórum témák
» Több friss téma |
Akkor ez csak egy meghajtó illesztő. A vége úgyis a próbálkozás lesz, de akkor a fet helyére tüskéket forrasztok, hogy tudjak cserélgetni. BF245-öm van helyben. Megnézem HF woblerrel az átvitelt.
Tényleg, azon elgondolkodtam, hogy hogyan lehetne áthangolni a a szűrőket. Érdemes lenne berajzolni az átvitelt valamelyik teszt programba, mert ezzel sima gitárt is lehetne erősíteni. Köszönöm a segítséget!
Sziasztok!
Itt van a sima gitár előfoka. A weboldalukon van videó róla, illetve képes magyarázat. Spanyolul. http://construyasuvideorockola.com/proy_preguitar_03.php
Köszi! Még jó hogy ilyet akartam építeni!
Ez alapján hangolhatóak a körök az alkatrészek cseréjével. Simmetrixben ki lehet próbálni. Szerintem csomó féle hangzás kipróbálható.
Bővebben: Link Ezt a progit ajánlotta a kollégám tesztelésre. 120 node szabad benne, szóval simán belefér egy egy szűrő.
A panelem 80% ban beültetve. Lefényképezem este.
Megjött a panel. 90%-ban kész. Köszi Szendi001!!!!!!!!!!!!!!!!!!!!!
A jack csatlakozó + részét át kellett fordítani, illetve a hangerő poti log, a többi lin. Legalábbis ezt fordította a google spanyolról.
Helló mindenkinek! Valaki nem tudna adni nekem olyan csöves előerősítőt amiben 6N1P csövek vannak? Ami jó lenne ha lenne benne az egy 3 sávos hangszín. Egy kis (PCL86 SE-s) kombóhoz szeretném használni. Előre is köszönöm!
Ezt hamar összeraktad. Az enyém is kész van lassan. Igen a béta verzió más kapcsolókat és jack elrendezést tartalmazna, de így is jó lesz. Az enyémben minden alkatrész huzalozva lesz rezgésvédelem miatt. Marshall is így csinálja pár termékénél.[OFF]lefényképeztem, de még nem töltöttem fel.
Urbán Elektronikának a csöves előfokját javaslom, ami kit-ben kapható. 3 watthoz nem kell szerintem 3 sávos hangszín, de Marshall Preamp utánépíthető. Elég lenne egy magas tekerő gomb. egy ECC83 társaságában. Esetleg nézd meg a Blackheart 5 wattos gyári kombó rajzát.
Ez nekem régen nagyon tetszett. Egy darab trióda kell az elejébe és mehet a PCL erősítő bemenetére a jel. Bővebben: Link
Helló. Kösz a tippet! Esetleg a Blackheart Little Giant BH5H-hez nincs kapcsolási rajzod? Vadásztam de nem találtam. Ebben van három sávos hangszín is. Egyébként azért hajtom a hangszínszabályzót mert tervezek rá XLR kimenetet és akkor jól jön ha van. Ha jól olvastam EL84 végcső van benne úgyhogy egy az egyben után tudnám építeni. Előre is köszönöm a segítséget!
Helló. Időközben megtaláltam a kapcsolási rajzot. Kissé átgondoltam a dolgot és inkább csinálok csak egy erősítő fejet. Egyébként a kimenő hány KOhm-os? Ha jól tudom 5,5KOhm-os kell hozzá. Előre is köszönöm a segítséget!
A linkemet nem nézted meg ...
Az jó hozzá, de gitárnál nem kell túl lihegni. Kell egy 230/ 12 voltos trafó 20 wattos trafó és némi kompromisszummal kész is a kiváló gitár kimenő 5 wattra. Aki nem hiszi számoljon utána...Igaz érdemes egy oldalra vasalni.
Basszus, tényleg
Találtam itthon ECC83-at meg EL84-et is úgyhogy egy az egyben után tudom építeni. Egyenirányításhoz is kerítek csövet és tökély lesz. Basszusgitárhoz használnám úgyhogy szerzek valami jó kimenőt hozzá.
remélem nem Off: Viccen kívül kiváló kimenő. Ha 20 wattos legalább avas, alul van gerjesztve és alig torzít. Mivel kettős szigetelésű nem csap meg... Igaz nincs osztva, de 100 voltos hangcuccokat szereltem. Próbáld ki az alábbit: egy erősítő kimenetére tegyél egy 12/230 as trafót aztán erre egy 230/12 voltot. Állítom 5 wattig nem hallasz nagy különbséget, főleg gitár jelnél. Eg yoldalra vasalni csak a statikus áram miatt kell az SE miatt.
Más elkészült a Spanyol verziójú preamp. Kiderült hogy a javasolt fet elé elé kell írni hogy "2SK" 117. Így mindjárt van adatlap...HQ videoban 100 FT, de én megpróbálok egy BF245-öt. AZt mondja a kollégám hogy a Toshiba Fet nagyon hamar nyit, és esetleg a BF245 nem lesz jó, vagy válogatni kell. Kipróbálom és megpróbálok belinkelni egy átviteli görbét HF woblerrel simogatva a panelt.
Na, első mérések megvoltak. Ha a kapcsolók nincsenek beültetve arra figyelj, hogy a magas kiemelés nevű átkötést be kell kötni, különben szakadt az áramkör. A fet után a jel rosszabb mint a műveleti erősítő után, szóval kipróbálom majd a s2k117 es Toshiba Fetet a helyén. Mivel az első szkópos tesztek kb jók, összeállítom a wobbleres mérést.
Szerinted a +- 12V elég lehet neki, vagy ragaszkodjak a +-15V-hoz? Van mind a kettő,de a kiszemelt dobozban van a +-12V 10 W és így azzal már nem kéne foglalkozni, csak az előlapot kell legyártani.
Elég neki,csak a fet miatt kell agyalni mert BF245 nek nem elég.
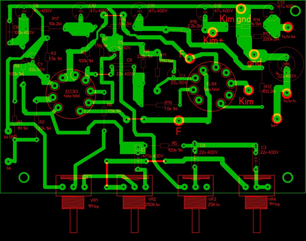
Helló. Befejeztem a nyákot. Esetleg le tudnád ellenőrizni? Itt van az eredeti nyákterv. Annyit módosítottam rajta, hogy a fűtés váltóról menne és csöves lenne az egyenirányítás. A csövek a fólia oldalra lennének forrasztva. Előre is köszönöm!
Jááj! Minek nyákolni egy ilyen egyszerű kapcsolást?
Amúgy szép lett! Gratula!
Konstrukció stabilitása, és a megépíthetőség gyorsasága miatt!
Apám ezt után építem! Szerintem a pöttyök méretét kell megnövelni, illetve nem kell bele egyenirányító cső. Feleslegesen drága, és egy ilyen erősítő nem audiofil hanem "faca" A fűtést érdemes sodrott párral odavinni, brumm csökkentés miatt. Szerintem ráfér a nyákra egy graetz is. AZ enyémet átmanihálom és felteszem közzé. Szép munka, ilyen rövid idő alatt!!
Hát nem tudom, egy "turret boardon" ezt kb fél óra alatt összedobom. Azért kíváncsi lennék hol tartana a nyák készítés ennyi idő alatt, még ha magam verném be a szegecseket is lehet elkezdenék forrasztani, mikor te nekiállsz a maratás után fúrkálni... Strapabírás, megbízhatóság? Nem tudom ennek mi köze a nyák vagy más elkészítéshez, ha valami rendesen van összerakva, akkor strapabíró és örök, mint a nyomorúság...felesleges és drága az egyenirányító cső? Éppen gitár erősítőben? Szerintem ezt érdemes azért átgondolni...Kb az első csöves fejem óta hagyom a DC fűtést a csudába, AC val is lehet pont olyan jót csinálni...nem a levegőbe beszélek...Bővebben: Link Akit esetleg érdekel, nem rég volt a találkozónk, összejött jó pár építő, nagyon jó volt a hangulat és iszonyat jók a cuccok. A cikk végén a most elkészült kis fejem szól (poén, mert éppen az egyetlen kakukktojás cucc, mert félvezetős. Saját fejlesztés...akit egyéb részlet érdekel, nézzen át az erősítő/effekt/pikup topic-ba...eddig senki még azt sem modnta, hogy egy ócskaság...
Köpködjétek meg legalább) , nem én gitározok, én a "tekergető ember" (jóformán semmit nem tekertem) vagyok.
Sziasztok. Kösz a dicséreteket
Ez még egy "kezdetleges" nyák, majd még az alkatrészlábak forrpontjain nagyítok mert én is kicsinek találom. Az "asztali" PCL86 SE-ben is csöves egyenirányítás van mert így jobban bejön a hangja. Ha meg már ennyit foglalkozok vele akkor legyen jó, ennyin nem múlik. Csinálnám én akár bakelitlapon szegecsekkel is (marshall feeling ) de se szegecs, se semmi nincs hozzá. Ha lett volna itthon nyák meg alkatrész (és elhiszem magamnak, hogy nem csesztem el a nyákot) akkor már lehet szólna. Még egyszer köszönöm a segítségeteket! Írok ha lesz fejlemény.
Szerintem félreértetted...Nem DC fűtés, az anód graetz-re gondoltam. A nyák az nekem gyorsabb..., ha ő tervezi meg és én vasalom le, ráadásul nem kell kúpos fúróval alu. mechanikát gyártani stb Ezért van ott a mosoly jel.
Ha úgy érzed jobban szól egy csöves egyenirányítás után egy eszköz, akkor kérlek jelezd a fizika mely tételére támasztod: Nagyobb a belső ellenállása, rosszabb a hatásfoka, drágább... Értem hogy egy GU50 SE nél érdemes csöves egyenirányításban gondolkodni, de ez egy gyakorló 5 wattos erősítő, filléres anyagokból. Én ide biztosan 4 db 1n4007 el csinálok anód feszt, de tiszteletben tartom mások döntését. Nincs olyan elv, hogy gitár erősítőben csöves egyenirányítás kellene, lásd MArshall és egyéb jószágok. Ebben az erősítőben gyárilag is diódák vannak, tehát ez követendő a műszaki "tisztelet" szempontjából a konstruktőr felé után építés esetén. Javaslom térjünk vissza a konstruktív hozzászólásokra. ha "osztani" akarod valamely szempontból negatív értelemben a műszaki tartalmat amit írok, kérlek keress meg privátban.
"...jelezd a fizika mely tételére támasztod: Nagyobb a belső ellenállása, rosszabb a hatásfoka..."
A megszokott jo gitar hangzast adja . Csoves egyeniranyitas + "nagy "transzformator belso ellenallas adott kivezerleskor csokken az anodfeszultseg ami ero kompresszihoz vezet .Szoval egy kompresszor fele lessz az egesz erosito.De termeszetessen a torzitas is no . Ugyanis a "szaraz" elektromos gitarhang egy nagy fasirt ,nem szol sehogy.A torzitas es a kompresszio adja meg a hangzast . Ezen kinlodnak a gitarosok es a gyartok ,ogy szimulaljak pedalokkal ,processzorokkal, softwre utjan .. Diodak utan ha villayegot kotsz valamennyi kopressziott elerhetsz egy villanyegonek az ellenalasa kb 10-szeresre no izzo alapotba a hideghez viszonyitva. 10-szeresre
A +/-33V DC jó a 7294 hídnak, de az már más kérdés hogy mennyire terhelhető a trafó. Milyen hangszórót akarsz hajtani a híddal?
Milyen hangja van? Nekem szkóp szerint kisebb jel jön ki fet után, mint az utolsó műveleti erősítőról, de a hanggenerátorom rossznak mutatkozott. Ki kell próbálnom másik hanggenerátorral, mert hatalmas brumm van a kiemenő jelén ennek a verziónak.
Túl tudományos indítás volt, hétvégén összekötöm egy végfokkal, meg egy gitárral....inkább. Én Quaddal fogom használni 40 watt körül. Szerintem ez jó kompromisszum, de jó lehet az IC is, csak én nem szeretem szubjektív okok miatt. Képed nincs véletlenül? Kapri: Végre valaki aki adott elfogadható fizikai választ ez esetben, elég sok gyári cucc hulladék. Én a spór mellett maradok
Nyílván mindenki úgy csinálja ahogy akarja. De egy tiszta/berottyanó kráncsos tisztánán, ahol főként blues jellegű a téma, akkor KELL az egyenirányító cső. Persze el lehet vitatkozni azon, hogy egy A osztályú végfoknál ennek mennyire van értelme...
A Marshall JTM45 -ről ezek szerint nem hallottál, GZ34 az egyenirányítója. Meg a Fender Bassman 5f6a, ami a JTM45 alapja, itt is cső az egyenirányító. Nem beszélve a Mesa Boogie Dual Rectifierről és jóformán a Mesa összes ilyen kategóriás fejéről ,ahol mindegyikben van lehetőséged választani a szilícium diódás és csöves egyenirányítás között 5U4 -ekkel. A Marshall Bluesbreaker kombók, a 18W -os JMP-k mind mind elektroncsöves egyenirányítással készülnek. Az utána kapcsolt fojtón is nagy "csoda" történik, "megmodulálja" a segédrács feszt és áramot is, gondolj csak bele, ez egy érdekes effektust hoz be, ahogy azt karpi le is írta. Nem beszélve arról a rengeteg elvetemült emberről ,aki ezt le is "szimulálja", guglizd ki a SAG szót a gitárerősítőkkel kapcsolatban, van aki egy sima több wattos ellenállást tesz a nagyfesz tápba, hogy ezzel szimulálja a nagyobb belső ellenállást. olvastam egy érdekes cikket is, ha érdekel felteszem, amikor német "kutatók" csináltak egy tápot, ami tudja ezt a SAG effektust (táp berottyanást nagy kivezérlésnél), de nincs benne annyi brumm (kis puffer kondi miatt a cső után). Azt írták az eredmény kiábrándító, az is KELL bele, hogy úgy szóljon. Nem a levegőbe beszélek, szintén mondom, nem csak láttam ezeket az erősítőket, amiket leírtam, hanem volt szerencsém kipróbálni is őket, meg mellette háztáji minőségi cuccokat Mesterem keze alól és azt kell mondjam igenis KELL az ilyen bluesos, gyenge kráncsos erősítőbe. Nagyon szubjektív vélemény tudom, de nekem határozottan kell...Meg aztán félre ne érts, nem akarok én kiosztani senkit, csak jeleztem a véleményem :yes: A másik meg az, hogy én a legegyszerűbb kapcsolást sem filléres alkatrészekből csinálom, hanem ami épp kell oda, ha az éppen filléres, akkor oké. De egy ilyen kevés alkatrészt tartalmazó és ilyen egyszerű áramkör nem érdemel meg 10 forintos ellenállásokat, meg egy kicsit drágább, de jobb kondit? Nyílván itt is a fizikai tartalom a kérdés...erre nem tudok válaszolni, mi vaktesztezünk és 3 féle kondenzátorból egyértelműen megállapítom melyik szól (sima standard wima, olajpapír, mallory) és itt nem olyan kis különbségről van szó, ami az érték szórásból ered, mielőtt....Az egésznek akkor van értelme észrevételeim és eddigi pályafutásom leszűrt tapasztalatai szerint, ha a gain kicsi és megint eljutottunk az enyhe kráncs, blues erősítőkig! Szép napot!
Az igazság az, hogy gyakorló erősítő kategóriába tettem a dolgot.
A srác is egy darab PCL86-ról indította a dolgot. Kipróbálom mindkettő egyenirányítást!
Nekem nincs szkópom, se hanggenerátorom, csak egy multiméterem meg egy forrasztó pákám. Én amatőr vagyok de rendesen. Nincs se brumm, se recsegés, minden működik szépen. Hangereje lehet hogy egy kicsit kissebb mint ha csak erősítőt használnék, de nem igen lehet hallani a különbséget. Van egy Vermona 620-am, hozzá egy Vermona hangfal két RFT4302-es hangszóróval(15VA, 100 decibel) 16 ohm-ra kötve. Panelba ez is sok. Ha összejön lecserélem egy basszládára.
|
Bejelentkezés
Hirdetés |




Ez alapján hangolhatóak a körök az alkatrészek cseréjével. Simmetrixben ki lehet próbálni. Szerintem csomó féle hangzás kipróbálható.
Az jó hozzá, de gitárnál nem kell túl lihegni. Kell egy 230/ 12 voltos trafó 20 wattos trafó és némi kompromisszummal kész is a kiváló gitár kimenő 5 wattra. Aki nem hiszi számoljon utána...Igaz érdemes egy oldalra vasalni. 
Amúgy szép lett! Gratula!
Köpködjétek meg legalább) , nem én gitározok, én a "tekergető ember" (jóformán semmit nem tekertem) vagyok.










