Fórum témák
» Több friss téma |
Köszi. A C-n ST-k vannak, ha oda teszem, talán biztosabban működik. Bár a megfelelő időzítéssel a szoftveres is megy. Eddig azt használtam, de amit most tervezek, abba be akartam építeni áramkörileg.
De most már elgondolkozom rajta, hogy érdemes-e 3 gomb miatt.
Ok.
Köszönöm a segítséget. És a többiekét is. Akkor elindulok ezen irányban.
Nekem még réggebben icserny úr magyarázta el a prellmentesítést ebben a fórumban. Ha visszakeresel, találsz egy egyszerű programmintát,(gombkezelés) mindeféle időzítés nelkül.
Azóta is azt használom, kissebb továbbfejlesztéssel, ha gombokat kell kezelnem. Egyszerű, gyors, jó.
Köszi, megnézem. Gondolom a visszaszámolós módszerről beszélsz. kb. mikor volt?
Kérdésem, mi lehet a baj a következő kóddal vagy kapcsolással, hogy ISIS-ben tökéletesen működik, villódzik a LED mint a bolond, de a valósában, meg semmi, mintha a LED nem kapna áramot se.
D1-et vedd ki, nem kell az oda, valamint a LED elé tegyél előtét ellenállást. Az ellenállás 330-1k- ig bármi jó és reménykedj, hogy nem ment tönkre a portlábad!
D0-D3 ig egyik sem kell, azaz ehhez a programkódhoz nem, az egy másik programkód miatt maradt benne.
![]() Beraktam egy 330R ellenállást, de semmi változás.
Van ebben a programrészben egyáltalán olyan rész, ami a LED-et villogtatja a C port 2-es lábán?
Mármint te látsz valami erre utaló jelet? Mutass rá, melyik sor az, ha van.
Én a kapcsolásban levő D1 diódára gondoltam, a programkódot egyelőre meg sem néztem, mert alapvető probléma van/volt a kapcsolással. A D1 kivételét természetesen úgy értem, hogy helyettesítsd rövidzárral. Könnyen lehet, hogy tönkrement a portlábad, teszteld le egy új programmal, hogy szimplán logikai magasat kiadva megjelenik-e a lábon a magas szint.
Mit is számol a kontroller, ha a két változó egész? Milyen is a műveleti precedencia rangsor?
A D1 dióda az összes PIC16F887-es kapcsolásban benne van amiket eddig láttam.
A Kijelző attól működik rendesen, mindent kiír amit kell, csak a LED nem csinál semmit, csak mikor áram alá helyezem az eszközt akkor felvillan egy pillanatra és kész. A LED-et áthelyeztem a másik lábra is a C1-re és ott sem csinál semmit, szóval elképzelésem szerint nem nyírtam ki egyik lábat sem.
Igen a PWM rész, bár valóságban a villogást nem látod, de gyakorlatilag villog.
A potméter helyzetét írja, ki, csak azért kellett az elágazás, hogy amikor olyan helyzetben áll a POTméter, akkor a szám folyamatosan ugrál 1.2 egységnyit, és így ezzel az elágazással nincs villódzás a kijelzésben.
Idézet: „A D1 dióda az összes PIC16F887-es kapcsolásban benne van amiket eddig láttam.” És az összes PIC-es témában el van mondva néhányhetes gyakorisággal, hogy az oda nagyon nem kell. De látom, te is csak akkor jössz ide, ha problémád van, mások problémájából eszedbe sem jut tanulni... Idézet: „De látom, te is csak akkor jössz ide, ha problémád van, mások problémájából eszedbe sem jut tanulni...” Nem rég vagyok az oldal tagja, és bocsi, ha nincs kedvem 166 oldalnyi HSZ-t elolvasni. Ok, nem kell oda. De most csak szimplán felesleges, vagy káros? (Eddig mondjuk a PIC működött így rendesen.) Idézet: „Nem rég vagyok az oldal tagja, és bocsi, ha nincs kedvem 166 oldalnyi HSZ-t elolvasni” Felháborító! Nekünk meg van kedvünk 1000-szer ugyanazokat leírni a szabadidőnkben, így gondoltad igaz? Azt javaslom sürgősen moderáld magadat, mert ha az itt levő fórumozók megunják (szerintem messze nem jársz tőle), akkor maradsz magadnak, aztán lesegethetsz. Még mielőtt megsértődsz mindezt nem rosszindulatból írom, ez a Te jól megfontolt érdeked. Hozzáteszem nem csak rád vonatkozik, rajtad kívül is egyre inkább megszaporodtak az ilyen jellegű fórumozók és már tele van a bakancsom/unk!
Nem a visszaszámolós, régebben volt, de megtaláltm (#696539) hsz-ben van.
Idézet: „A LED-et áthelyeztem a másik lábra is a C1-re és ott sem csinál semmit, szóval elképzelésem szerint nem nyírtam ki egyik lábat sem.” A lábat nem azzal ellenőrzöd, hogy másikon sem működik, hanem azzal, ha másikon működik. Írsz egy 4 soros programot, ami csak annyit csinál, hogy az adott lábra magas szintet küld. Ha világít, akkor jó. Akár az egész portot végignézheted így.
Már korábbi hozzászólásban (itt) ugyanezt leírtam, hogy tesztelje le, szerinted megfogadta/megértette? Nem tudom.
Köszönöm, már megtaláltam. (működik a kereső a pergésmentesítésre
Szívesen, remélem hasznát tudod venni.
Előtte float volt, akkor kellett a 0.02, csak időközben integerre váltottam, az elágazás meg úgy maradt.
El_Pinyo: *** Visszatérve az eredeti problémára: A lábak épek mind. Valami más lehet a probléma.
Bocs, de azért ha már ilyen szép hosszú üzenetet írtam, nem kellett volna törölnöd, sok munkám volt vele
.Ráadásul az egész pont bocsánatkérésről szólt OFF-nak jelölve. Na mind1. Azért kösz a rendrakást.
Sziasztok, egy ds1307-el próbálkozok. A kiolvasott érték viszont mindig 02:02:02 illetve a date 2002/02/02 és ez soha nem változik. Valaki találkozott már ezzel a problémával?
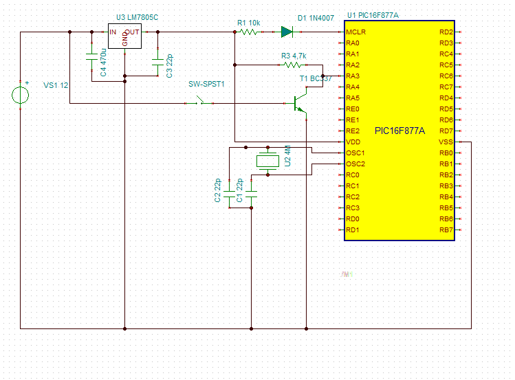
Sziasztok! egy elég alap kérdésem lenne, mégpedig az hogy: Egy pic-re szeretnék bevinni egy olyan jelet hogy a kocsiban a gyújtáskapcsoló milyen állásban van. A gyújtáskapcsolótól egy +12V-os jel jön, és eddig úgy próbálkoztam vele hogy a pic lábát 4,7kval felhúztam +5V-ra egy bc337 bázisára kapcsoltam a +12őt ami a pic bemenetet lehúzza minuszra. De ez nem működik, megfagy a pic programja. Segítsetek léci mit csinálok rosszul? Vagy ti hogyan csinálnátok. Köszi.
Használd a fórum keresőjét "RTC" és "DS1307" szavakra és topik címekre!
Egy rajz sosem árt a kérdés mellé. Így bajos lesz.
|
Bejelentkezés
Hirdetés |






.





