Fórum témák
» Több friss téma |
Persze, de nem sokkal lesz másabb mint a vicsys-é. Csak a 4 bemenetes AND (4082) helyett én egy körláncot használtam, így az IC helyett csak egy dióda kell. a Többi alkatrész ugyan az lehet. Természetesen a kapcsolókra tett lehúzó ellenállás itt is ajánlott.
2008.dec.08-án indítottad ezt a támát, miért nem ott folytatod? Ott vannak az előzmények is.
Dobj fel képe(ke)t a kapcsolásodról, hátha látszik valami baki. Jó lenne egy olyan rajz is amin beszámozva látszik az IC-k lábai, mit kötöttél mihez.
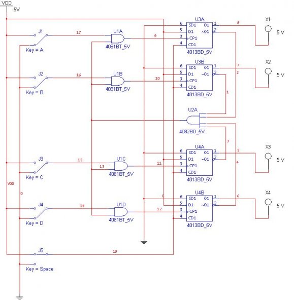
A "PRE" bemenetet kösd "0"-ra a "D" bemeneteket "1"-re és a "CLK"-kat a megfelelő ÉS kapukra ... így ránézésre ennyi
Mellékeltem minden dokumentációt.Bármiben tudok még segíteni,szóljatok.
Köszönöm,mindjárt kipróbálom.
Ha jól értem a ,,0'' a földet jelenti,az ,,1'' pedig a tápfeszültséget.Azt viszont nem értem hogy a CLK-kat a megfelelő ÉS kapukra.Melyik És kapukra,mert van belőle 5.
Mind a 4 PRE -t rákötöttem a 0-ra,a D-ket pedig a tápfeszültségre.A CLK-kat nem tudom hova kell bekötni.A jelenlegi állás az,hogy most már csak 2 led világít,de alapjában véve változatlan a helyzet.
Bejelöltem a CLK-kat is ,hogy miket kötöttem be CLK-nak
Szimuláltam egyet, hogy működik-e amit mondtam és igen... így már a kapcsolásban nem lehet hiba a kép alapján már be tudod kötni. Ha nem működik akkor marad az alkatrész hiba
Huh.Szóval.Elmondom hogy mit hova kötöttem:
Ez Bővebben: Link alapján mondom a bekötéseket. -8-as és 6-os lábak a földelésre. -5-ös és 9-es lábak a tápfeszültségre -1-es és 13-as lábak a LEDekre(ellenállásokon keresztül) -2-es és 12-es lábak a 4082-es IC bemenetére Ezenkívül mind a 4 IC 7-es lábaik a földelésre,14-es lábaik a tápfeszültségre. -3-as és 11-es lábakat összekötve.Kipróbáltam úgy is hogy ezt a kettőst kötöttem a tápra,a másikat a földre. -4-es és 10-es lábak összekötve.Kipróbáltam úgy is hogy ezt a kettőst kötöttem a tápra,a másikat a földre. Eredmény:2 LED világít,a másik kettő nem.A kapcsolókra pedig nagy ívben xarik a kapcsolás,hiába nyomogatom őket,semmi változás. Mind1.Azért köszönöm a segítségeket.Elkönyvelem úgy hogy én rontottam el valamit valahol,de hogy mit...?! további kellemes napot
Helló. A következő megbízást kaptam és tanácstalan vagyok. Szükség lenne egy olyan rendszerre ami a következő-képpen néz ki:
Van pl 20 játékos. Mindenik előtt van egy gomb. Feltesznek egy kérdést, ki leghamarabb megnyomja a gombot az válaszol. Ki elsőnek megnyomja a gombot annak világítani fog a gombja, másé bárhogy nyomja sötét marad, továbbá valamiféle módszerrel kijeleződik a leggyorsabb játékos gombja a játékvezetőnek. Mikor válaszolt a játékos akkor kezdődik ez újra. Röviden ennyi. Két lényeges dolog van még, ha lehet a PIC készítést mellőzni kéne és a számítógépes vezérlést is ha van más út.
Szia!
Csinálj egy ilyen áramkört: Bővebben: Link. Egészen kis teljesítményű tirisztorokat is használhatsz és szinte korlátlan számúra bővíthető a gombok száma.
Sziasztok , még nagyon új vagyok , ezért * ne szóljatok le
![]() Szeretnék (és kell is) építeni , egy relé vezérelte kapcsoltást valami ilyesmi tulajdonsággal: Lenne 2 kapcsoló 1 csengő , és 2 fogyasztó ; Ha a egyik kapcsolót lenyomják(csengő kapcsoló) akkor a relé átvált , és felgyullad a fogyasztó(ha K1 kapcsoló akkor a F1 -es fogyasztó és fordítva) és megszólal a csengő , de amikor elengedik , akkor a csengő elhalkul , de a fogyasztó az áramkör lekapcsolásáig világítani fog. Ezt szeretném megépíteni , de a relékhez nemnagyon értek :S * előre is a válaszokat!!!!!
Milyen csengő tud elhalkulni? A mechanikus változatok nem igazán...
A kérdésem : mindkét kapcsoló megnyomására megszólal a csengő , Vagy csak a k2 csenget ?
a k1-k2 csak váltja a két fogyasztót , valamelyik mindig fogyaszt ?
Ha valaki lenyomja a K1, vagy a K2 kapcsolót , akkor a K1-hez tartozó F1 kigyullad , ha K2 akkor a F2 fog kigyulladni , a csengő mindkettő lenyomására bekapcsol , a csengő csak a gomb lenyomás erejéig csöng , de a fogyasztók addig amig az áramkörről le nem vesszük a feszültséget .
Itt van ez már azt tudja amit most kértél
Ezek a pontos összekapcsolások kicsit furák , ez lehet hogy jó , csak nincs sima hagyományos kapcsolási rajza , nem ilyen pötyös , mert ez nekem kicsit átláthatatlan , meg nem értem néhány kapcsoló működését pl S2,S3 vagy azok sima kapcsolók ?
Meg a relé hogyis működik ebben az esetben? Meg melyik az használó által vezérelt kapcsoló? Meg ha jól értelmezem , akkor ezt csak az egyik ledet gyújtja meg , amig a K1(S1) oldali részére nem kapcsolunk(és vissza)? De ha nem akkor jó , csak még egy kis magyarázat jól jönne
Tehát az egyik nyomógomb megnyomására meghúz a hozzá tartozó relé és felkapcsolja a fogyasztót (amíg nyomod a gombot szól a csengő) . A másik nyomógomb ugyanezt műveli a másik relével és fogyasztóval . Ha mindkét gombot megnyomtad mindkét fogyasztó fel lesz kapcsolva (mindkét nyomógomb kétáramkörös , az egyik áramköre kapcsolja a relét a másik a csengőt ),de ha nem tetszik (és számodra átláthatatlan a rajz mindjárt csinálok másikat .
Akkor azt mondod ez jó ? Én hiszek neked
![]() Annyi , hogy milyen ellenállások kellenek , és milyen relét kérjek , ha megyeka boltba? + A S2 és a S3 kapcsolók rajzát nem ismerem , mi az a szagatott vonal és a döntött [ jel?
A relék és az ellenállások értéket és típusát a fogyasztó teljesítménye alapján kellene megválasztani! Ahogy írtad nem vagy járatos a relék terén ezért ajánlatos, valakivel megcsináltatni...mert megrázó élmény lehet belőle!! Főleg ha 230V feszültséget kell kapcsolni!
(nem leszólni akarlak,csak óvatosságra inteni )
2db 6 v-os elemet szeretnék összerakni hogy 12 voltos legyen , és ahoz szeretnék egy fogyasztót(ha tudsz ajánlani, akkor egy olyan kéne ami a 12 voltból elég fényt ki tud hozni , és lehetőleg valamilyen izzó legyen , ami azért látszik messzebről is)
ehez a paraméterekhez tudnál ellenállást , és fogyasztót ajánlani? Amúgy minap egy 230V ra kötött alternatív kapcsolót kötöttem be (vagyis cseréltem ki )
Ebben abszolút igazad van ! először "kidolgozzuk " a kapcsolást , aztán rátérünk a részletekre , Az ellenállások csak virtuálisan kerültek a kapcsolásba , ugyanúgy mint a ledek (csak jelzik a fogyasztók helyét)
Igaz arról még nem beszéltünk milyen feszültségre kell a cucc , de ha csak12v lesz a táp akkor vegyél valami autó izzót és nyugodtan hagyd el az ellenállásokat
Na köszönöm , ez már sokkal átláthatób, még annyi , hogy mi a SG1 és még az mindig felmerűl , hogy mi a S1 és a S2
s1-s2 a két nyomógomb (mindkettő kétáramkörös ) sg 1 az pedig a csengő
ÁÁÁ másmár értem , még annyi , hogy a ellenálásokat elhagyhatom, a kocsiégőt használok , ami alapból 12V re van tervezve?A nyomógombot még nemnagyon értem ,de majd ha megveszem akkor szerintem rá fogok jönni.
Na akkor összegezzük mit kérjek :2db kétáramkörös nyomógombot 2db 10V-ra szánt autóégőt 1db csengő(és ez legyen 2V-os? ) 1db kétáramkörös relét 2db sima kapcsoló Ez elég ugye? Egy kb árat tudnál mondani , kb menyi lessz?
Szia!
Amit venned kell: 2db 2 áramkörös nyomógomb 2db 12V-os izzó 1 db cengő 2db 1 érintkezős relé(ami elbírja az izzó áramát) Kapcsoló nem kell mert az a relé érintkezője.. és max 2000Huf-ból kijön Mellékeltem a rajz módosított verzióját hátha úgy könnyebben átlátod hogy mi micsoda. |
Bejelentkezés
Hirdetés |










) 
