Fórum témák
» Több friss téma |
Sziasztok...
Szeretnék egy gitárhangolót építeni, mert sokallom egy kicsit a 6000 ft-ot érte. Sztem kevesebből is ki lehetne hozni. A fórumban sajnos nem találtam. Ezért kérem a segítségeteket, hogy PIC-el össze lehet e hozni, esetleg ha valakinek van kapcsolási rajza hozzá az megoszthatná velem.(megköszönném...) Ha nincs benne pic az sem gond.. sőőtt.. Érdekelne az elmélete is, hogy hogyan mér stb. Az én elgondolásom szerint a vizuális része az egésznek az pl lehetne egy lcd vagy 3 led... az lcd azt mutatná, hogy mennyivel tér el a hang... előre is köszi minden segítséget cooler
szia,
azért nem olyan drága egy hangológép ![]() nézz körül pl. itt: http://www.gitarcentrum.hu/termek_egyeb.php#Hangol%F3g%E9p
Szervusz!
Nem tudom miért gondolkozol a nehezebb megoldásokon, mert szvsz erre felesleges a hangoló, mert van erre jobbnál jobb számítógépes progi, hozzáadsz egy jobb mikrofont, és máris tökéletesen be tudod hangolni a gityót. Nomeg a mikorfont másra is használhatod Én már 7 éve számítógéppel hangolom be , és eddig mindig tökéletesen sikerült
Valószínűleg nem akar még 3 csomaggal rohangálnia
ami a gép szünmentes akksi ... stb... Najó van PDA-ra is ilyen progi ... De neki a 6ezer forintos is drága ... akkor Esetleg faragjon magának sípot ....
Nagyon köszönöm ezeket az elmés hozzászólásokat
De a számítógépes hangolókról megvan a véleményem... Amit idáíg próbáltam az inkább ELHANGOLÓ... De ha tudsz jobbat akkor mond a progi nevét, és megnézem... Amúgy meg szeretném áramkörrel megcsinálni.. nem mindenki törekszik az egyszerűségre, én pl. előtérbe helyezem azt, hogy: 1. ÉN csináltam tehát ha valami baja van tom javítani 2. Amíg megcsinálom sokat tanulhatok belőlle... 3. Esetleg nem kell 6000-et költenem rá, ha kijön 2000 ből is például. Mert nem szeretem szórni a pézt. El tom költeni másra is... pl. húrra :yes: nah valami építő jellegű "elektronikai" ötlet?
ami kijön kétezerből, akkor az olyan is (macera lesz használni), de te tudod
amúgy abból semmit sem tanulsz, hogy van egy rajzod és megépíted. ha nagyon sikerélményt akarsz és tanulásra is vágysz, akkor csinálj kezdésnek pl. egy tranzisztoros hangvillát (zenei A hang, 440 Hz). tervezheted te is vagy keresgélhetsz a neten is. csak ügyesen sok szerencsét
Szevasztok!!! Engem is érdekelne ez a gitárhangoló. Szerintem egy PIC12F508, meg 3 LED, meg pár passzív alkatrész, és össze lehetne hozni, csak nem tudtam még eddig működőképes 12F508-t programozni. Ha valaki tudna segíteni a program megírásában azt megköszönném. Még az érdekelne, hogy így hogyan lehetne a piccel a bemenetre kapcsolt frekvenciát mérni.
Ja, és a számítógépes hangolók semmire se jók... állandóan ugrál a frekvencia
Szia.
Örülök, hogy érdekel a téma... A PIC-es megoldás nem lenne rossz, de sajnos mivel kezdő vagyok, ezért nem próbáltam még PIC-et programozni. Na de sebaj! Valamikor el kell kezdeni A freki mérésnek meg majd utánanézek...
Valahol a neten találtam egy ilyen komplett projektet minjárt megkeresem nektek
Egyik most hirtelen ezt találtam meg de volt egy egyszrűbb csak nemtom hol.
Amúgy szoftver: AP Tuner nekem bejött
Szia.
Hát köszi szépen. Tanulságos volt... A szoftver + a nyák lemez az nincs az oldalon jól láttam ugye? Nagy munka ezt a kapcsolást átalakítani úgy, hogy pl. azt jelezze ki, hogy hány Hz.. egy LCD kijelzőn? és mondjuk kiírja a kijelzőre, hogy Hz szerint ez melyik húr kéne legyen...? Vagy ez már sok átalakítást igényel?
helllooo...Stefan.
itt vagy? vagy valaki aki ért a PIC-ekhez
Hellooo.....
Látom már elég sokan olvasták a témát..... DE ilyen nehéz lenne megooldani? Stefan ötlete.. vagyis az az oldal amit adott az nagyon jó, csak kis hiányosságok vannak pl. elsőre az, hogy nincs fent a PIC-be égetendő kód... :no: Szóval Ha van valaki másnak ötlete, akkor kérem segítsen
Van egy egyszerűbb megoldás... 555-ös ICt astabil multivibrátorként. (Hanggenerátor) Potméterrel tudod szabályozni a kiadott hangot. (Itt van a segédprogramoknál). Viszont azt nem megbántásnak, de hogyha csak a hangológép jó a hangoláshoz.....
A legolcsóbb megoldás meg az A hangsíp. 600Ft.. Legalábbis nálunk.
Hello
Nekem olyan kérdésem lenne, hogy különböző hangoló kell basszusgitárhoz is mint egy akkusztikushoz ??
Igen, mert pl a basszgitár hangmagasága oktávokkal van lejebb mint az akusztikusé. Szóval az elkronikának más frekvenciához kell igazodnia.
Hali!
Elsőnek is gitár hangolo programnak a Gitar Pro 3 vagy 4-tol felfele barmelyikje rendelkezik a Gutiar tuningal, itthon jomagam is ezt hasznalom és ha a mikrofon bemenetel nincsen gond akkor tökéletesen bármire hangolhato. Ja és magyar nyelvü is! A pices hangolon már én is gondolkoztam LCD-vel. Ahhoz ,hogy bármilyen gitarhoz lehesen hasznalni kell addni 1 alap hangot, ehhez az A tokeletes mivel kerek szam es pont 440 Hz. Az ujabb szep sarga függveny tabla 135-ik oldalan megtalhato az alap hang skala, 2 tablazatbol aszem a kiegyenlitet lebegesu tartozik a hangszerekhez de szoljatok ha tévedek. Ennek van egy kis nehezsege! A 440Hz-től 12-ed rendü gyök 2-vel kell számolni. Amihez a net bosege kozul lehet talalni algoritmust nagy valoszinusegek. Tehat pusztan 1 frekvencia merot kell meg epiteni es programozni, ja es a tobbi beallitast meg csinalni. Amugy meg a jobb hangolok tudnak akusztikust, basser es sologitart is hangolni.(8-15k FT) Ha valaki tud netan ilyne pices algoritmus honlapokat azokat kernem majd ezt irjak meg nekem.
Ha jó hangolód van nem kell másik külön a gitárhoz külön a basszusgitárhoz, egyébként pedig ha basszusgitáron az alaphangok oktávjait pengeted (célszerű üveghang formájában) akkor ugyan az a hangmagasság mint a mezei gitároknál... (basszusgitáros vagyok, én már csak tudom
)A témához: Szerintem célszerű egy egész skálát beleprogramoznod és onnantól egyszerű mert ha egy hang oktávja szólal meg az pont kétszer akkora frekvenciát jelent... és akkor nem kell annyit függvényezned... bár PIC-et még nem programoztam, lehet hogy azon így a bonyolultabb. Szerintetek célszerű négyszögjellé (torzító...) alakítani a hangot mielőtt a frekvenciamérőhöz jut? Arra gondoltam talán pontosabban számol...
üdv!
nekem van egy amit kb 2 hete aktam össze egész jo lett kb 1K bol kilehet hozni AtTiny2313 az alapja valahol a forrás is meg van ha érdekel meg a rajz is. Ha még aktuális feldobom..
Tettyék
![]() Nekem müxik . De az avr miértek hogyanok topicban a 142-143. oldalon veséztük ott van hozzá c-s forrás is.
Hello mindenkinek én eddig hangvillával hangoltam de ez nem nagyon jön be. Van valaki aki tud ajánlani Győrben egy olyan boltot ahol árulnak hangoló gépet?
előre is kösz
Üdv! Leginkább hangszerbolt... Zenebutik <- Király utcában, haverom is ott vett hangolót>
kössz ott vettem a gitáromat de nem láttam hangolót
majd legközelebb jobban kötülnézek
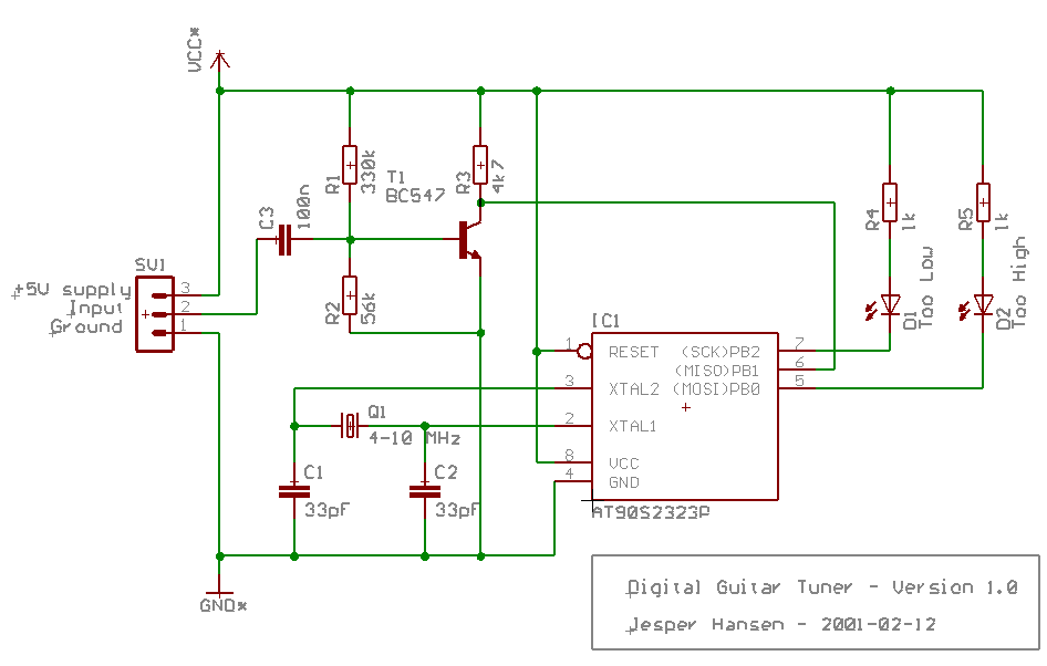
Ha még aktuális it van egy esetleges megoldás AVR el, képekkel stb... Gitárhangoló
Én javaslom a hangvilla mellé a hangkés és hangkanál beszerzését is! Sosem árt! :hehe:
Sziasztok!
Nekem egy olyan frekvenciamérő kéne ami szinték a hangközöket méri (nem csak gitárhoz) , viszonylag kis válaszidővel. Tudtok mondani/mutatni valami okosságot?Előre is kösz: Hagyma
Innen vettem ebayről gitárhangolót, metronóm is van benne, 2200Ft-ra jött ki. Ennyiből sose hoznám ki alkatrészárban se. Ez jó bármilyen hangszerhez, nem csak gitárhoz.
Sziasztok!
Olyan hangolót szeretnék építeni, amiben az alap 'A' hang nem 440Hz, hanem 432Hz. Esetleg egy meglévő (mondjuk Korg CA-30) gitárhangolót átalakítani. Ehhez keresek segítséget! Előre is köszönök mindent! |
Bejelentkezés
Hirdetés |











