Fórum témák
» Több friss téma |
Fontos: PICKit2 klón építése tanácsok
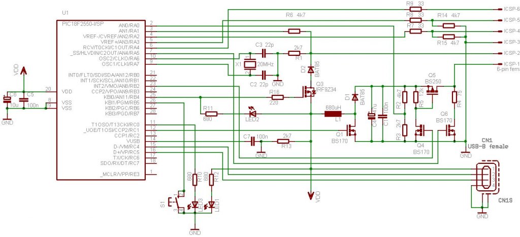
Most én nem emlékszem pontosan, hogy az eredeti pickiten csak 6 kivezetés az ICSP, amin az 1. láb a Vpp, a 2. a Vdd, a 3. a Vss, a 4. a PGD, az 5. a PGC és a 6. az AUX avagy PGM az LVP -hez. A cikkben levő képen a belső csatlakozón az 1. nincs bekötve, a 2. a Vpp és így tovább, a 6. a PGC. Mintha eltöltöttem volna vele némi időt, amikor egy ilyen klónt felprogramoztam, mert a hat csatlakozópont sugalta, hogy a másik PicKit2 hat kivezetését egy az egyben csatlakoztassam...
Megigérem, többet nem írok róla...
Ha kész felteszed? Amúgy addig nem építem meg, amíg nem kell 3V-os PIC-et égetnem, de az is lehet, hogy a szilva klónhoz fogok illesztőt készíteni.
Értem már, ne haragudj igazad van! Tudod azért tettem rá ezt a be nem kötött plusz pólust, hogy ne lehessen fordítva rádugni a csatlakozót. Ezt a vak pontot betömöm a csatlakozó aljon és a tüskesort ennek helyén ki kell törni, így nehezebben lehet eltéveszteni a csatlakoztatást. Nem gondoltam, hogy ez zavart okozhat. Igazából nem tudom mi lenne a jó most...
Ez is jó ötlet, csak a kezdőket - mint jómagam is - megvezetheti... (Anno ilyen okból választottam a 2 soros szalagkábel csatlakozást - azon is ki van törve / be van tömve egy kivezetés.)
Sziasztok!
Sajnálatos módon a napokban sikerült valamilyen úton-módon kicsit megerőltetni a PICkit2-met. Nagy valószínűséggel úgy, hogy felcseréltem az ICSP Vdd és GND kivezetését. Ez még nem is lett volna baj, de úgy indítottam el a PICkit2 szoftvert, hogy rá volt dugva az áramkörre, így az inicializálás alatt a szoftveres rövidzár védelemnek nem volt esélye lekapcsolni a Vdd-t, így a kapcsolásban U5 jelöléssel szereplő dual MOSFET megadta magát. Ezek miatt a programozó nem képes arra, hogy kívülről táplált áramkör esetén programozza a PIC-et, csak úgy működik, ha a PICkit2 adja a Vdd-t. A kapcsolás ebben a PDF-ben van: Bővebben: Link Keresgéltem cserealkatrész lehetőségeket, de csak horribilis szállítási költségek mellett tudnám beszerezni az elfüstölt FDC6420C MOSFET-et. Ezen felül nem vagyok biztos abban, hogy az U5 után lévő, D4 jelzésű schottky dióda éppségben maradt-e, így a biztonság kedvéért gondoltam ezt is beszerzem. A kérdésem a következő lenne: találtam egy FDC6320C típusú dual MOSFET-et, amely pár paraméterben, de eltér az FDC6420C-től, ennek ellenére lehetne helyettesíteni vele? Sajnos csak ez az egy típus láb- és tok-kompatibilis. Adatlapok: FDC6420C FDC6320C Előre is köszönöm a segítséget!
Az a gondom, hogy az általad javasolt MOSFET-ek TO-92 tokosak és csak gányolással lehetne beépíteni őket, de vészmegoldásnak mindenképp jó lesz. Majd legfeljebb apró vezetékekkel forrasztom őket a NYÁK-ra. Azért lenne jó az FDC6320C, mert annak megegyezik a kivitele. A tulajdonságai alapján csak annyi különbséget vettem észre, hogy nem 40 V-os, mint a 6420, hanem 25. Ellenben nem tudom, hogy a Vdd vonalon mit keresne 25 V.
A Farnell (fdh kft) nem jó? Igaz, csak 10db-t lehet rendelni...
Nem jó, mert a 64-es 3, illetve 2,2A-es, a 63-as pedig pár száz mA-es...
Rákerestem az FDC6420-ra. Az egyesével is rendelhető.
És tényleg van nekik. Azt nem tudom, hogy tegnap este miért nem vettem észre, hogy forgalmazzák. Pedig vagy 5x rákerestem. Először csak a TME-nél találtam, de ott 2000 HUF a futár, ami azért nagyon nem vicces.
Akkor már csak annyi lenne a kérdésem, hogy a FET után lévő ZHCS1000 diódát vajon kell cserélnem? Diódateszterrel kimértem, egyik irányban nem vezet, másik irányban igen, de a multiméter nem jelez. Ez jelent problémát?
A BS170 még jó lenne az N-FER rész helyett, de a BS250 nem jó a P-FET helyére. A P-FET -nek biztosan nyitnia kell a 2.5V -os Vdd beállítás mellett is, de a BS250 -4 .. -5V Ugs küszöbfeszültséggel rendelkezik.
Az FDC6420C jó a FDC6320C helére. Egyszerűbben beszerezhető helyettesítésa az IRF7317 lenne (N 6.6A, P -5.3A), de csak SOIC8 tokban kapható. Sok klón működik ezzel a típussal. A Schottky dióda helére jó bármilyen 0.5 .. 1A -es típus, ami hasonló tokozásban kapható.
Köszönöm a válaszod, de végülis már sikerült megtalálni az eredeti alkatrészt (FDC6420C). A helyettesítő a 6320C lett volna, de mint kiderült, sokkal kisebb áramot visel el, így nem lett volna alkalmas.
Az FDH Kft -nél egyesével is rendelhető @ 154+Áfa. Bp-re a kiszállítás dítalan...
20.118Mhz-es a quartz. Pont 20Mhz-es nem volt a listában. Mondjuk a felirat rajta 22.118Mhz. Ami érdekes. Ha összecserélték, akor lehet meg is találtuk a hiba forrását? Hogyan tudnám megmérni? Ezt raktam bele Már tényleg semmi más nem maradt. 5-6szor átnéztem.
Mondjuk úgy nehéz hibát keresni, hogy nem a megfelelő alkatrészeket szerelem be, mondván, nem volt más, ezt tettem bele.
(Még akkor is, ha nem ez lesz a hiba oka...)
Pontosan 20.00000MHz -es quartz kell bele...
Magam rendeltem az alkatrészeket, de nem tudtam, hogy ez az alkatrész nem 20-as. Illetve a lista se azt mutatja. Én meg bízva bennük, hát beépítettem. Tök jó, mert akkor lehet az összes ketyere jó volt, csak ez miatt nem indultak el... Mivel elsőként a Hp41C féle furatszerelt klónt építettem meg, és az is ugyan ilyen üzenetet adott...Igaz ott nekem már egy kicsit vékonyak is voltak a szálak. SZerintem elbírhatott volna egy nagyobb panelt az a szépség...
Sziasztok
Meg szeretném építeni a PICKit2, találtam 2 hasonló rajzot és nem tudom melyik a jó. Kérem valaki segítsen.
A két rajz egyforma... Javaslom, a Q1, Q3, Q4 és Q6 G és S elektródái közé tegyél egy-egy 100k -s ellenállást...
Nem egyforma
Nyisd meg a böngészőben külön-külön oldalon. Az egyiknél van egy plusz fet és be van kötve a 24-es láb.
Így igaz.
De nem tudom melyik működő képes
Kvarcot nem nagyon tudsz mérni direktben. Egy oszcilloszkóp bemenete ~10pF parazita kondenzátor értékű. A kvarcok lábain ~22pF körüli kondi szokott lenne. Az a 10pF pont elég arra, hogy megzavarja az oszcillálást. Amit tudsz csinálni: Rákötöd a kvarcot egy uC-re, aminek a kimenetét úgy programozod, hogy az órajel 1/8 a legyen mondjuk. Ekkor már egy frekvenciamérős multiméterrel is meg tudod mérni.
Így szépen kiderül milyen értékű is az a kvarc.
- Nem úgy értettem... Hanem a képességeire... Mindkét rajzon szereplő áramkör kifogástalanul működik, a korlátani belül. Csak 5V -tal is működő kontrollrerek (eeprom-ok, stb) programozásához használható. Már akkor is problémát okozhat, ha a kontorollert a paneljában, a panel tápjáról próbáljuk programozni vagy nyomonkövetni, de alacsonyabb feszültségű tápról működik. (A kommunikációs kivezetések a tápnál magasabb szinteket kapnak.)
- Watt és Szilva (és még sokan mások) kihasználták, hogy a Vdd mindig megterhelhető 1k -val, ezét sok klóblól hiányzik a B rajz Q2 -je, de a működést nem érinti. Inkább a Watt féle vagy a furatszerelt klónt kellene megépíteni - ezek állítani tudják a programozandó kontroller Vdd feszültségét. Egy kis többlet munkát megéri a nagyobb felhasználási lehetőség. Egyre több a nem 5V -os kontroller...
Köszönöm a kimerítő választ.
Első lépcsőbe megépítem ezt aztán majd jöhet a bonyolultabb kapcsolás.
Egy kicsit átdolgoztam a panel tervét. A kapcsolást közelebb vittem az eredeti kapcsoláshoz. Egy kis ellenőrzés kérnék a vállalkozó kedvű fórumtársaktól.
Ezer hála mindenkinek a segítségért. Kicseréltem a kristályt és elindult. Szépen muzsikál. A progi már ki is irta hogy pickit2 connected. De még mindig a huzalos égető visz a pálmát nálam. Na mind1. Viszont előjött két kérdésem még. Hol tudnék valami jó kis leírást találni, ahol a picezés lényegéről meg alap dolgairól megtudhatnék valamit is. Mivel még mindig hobbi szinten vagyok. Illetve most egy olyan jött elő, hogy a progi indításkor annyit ír, hogy "PicKit 2 VDD and VPP voltage level errors. Check target & retry operation." Ez annyit takar hogy nincs rá kötve pic, vagy önellenőrzés, és nem jók a feszkók a készüléken?
- Magyarul itt
- Mérés, ellenőrzés, önteszt... Valahol hiba ven benne...
Időközben kiderült, hogy akire gondoltam, hogy fel tudja nekem programozni a klónom, nem PIC-kel, hanem AVR-rel foglalkozik...
Valaki akadna Dunakeszi/Óbuda közelében, aki szánna rám annyi időt, amennyi két égetéshez kell? |
Bejelentkezés
Hirdetés |




(Még akkor is, ha nem ez lesz a hiba oka...) 

Nyisd meg a böngészőben külön-külön oldalon. Az egyiknél van egy plusz fet és be van kötve a 24-es láb. 






