Fórum témák
» Több friss téma |
A 2.
![]() A C1 kondi töltőárama korlátozott, mivel a tranzisztorok bázisárama is korlátozott. Azonban bekapcsolt állapotban, amikor T3 kinyit, akkor rákapcsolja (a nemegészen 12V-ra feltöltődött) C1-et, T2 B-E átmenetére, aminek a letörési feszültsége 7...10V közötti szokott lenni a gyakorlatban (az adatlapja maximálisan 6V-ot enged meg).
Kapcsolónak amúgy jobban szeretek FET-et használni, csatolok pár (szerintem) lehetséges megoldást.
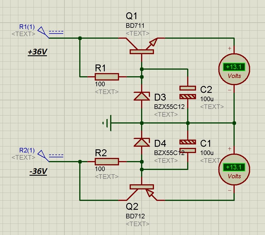
Köszönöm a válaszokat, rajzokat, segítséget. Megalkottam a "végleges?" megoldásomat. A feszültség egy kicsit tovább emelkedett, de megszűnt a féloldalas egyenirányítás. Egyik ismerősöm "hozzám vágott" egy IRF7309-et mondván, hogy ez a gyógyír a problémámra, de nekem kell megoldani. Ezért a fet típus. Bár nem tudom, hogy egy SO-8-as tokozású alkatrész 1A-t folyamatosan hogyan fog vezetni, meg ki-be kapcsolgatni. A PIC valóban tud kimenetet invertálni. Csak én vagyok olyan hülye, aki azon gondolkodik, hogy mi van, ha bekrepál a PIC, vagy vezetékszakadás vagy... Ez ilyen fail safe féle megoldás. De lehet, hogy egyszerűen csak túlbonyolítottam... Annyival egészíteném még ki, hogy egy diódáról jön az 5V, hogy a pic visszafelé ne kaphasson feszültséget, tehát az Uvez. inkább csak 4,4V.
Mindenesetre ha ránéznétek, hogy az általam csatolt rajz működik-e, annak nagyon örülnék!
Üdv!
Volt már itt a fórumon ez a téma, de nem jutottak vele sokra szóval a következő a kérdésem: szeretnék építeni egy kisméretű "tápegységet", ami 230VAC-ból 5VDC-re alakítja a fesz.-t. A max. áram a kimeneten 150mA kell legyen. Egyetlen problémám hogy kicsi a rendelkezésre álló hely, ezért nem tudok betenni nagy trafókat. Valahol olvastam, hogy a standby trafókat használják erre (mint például a 230V-ról működő USB-s töltőkbe, vagy újabban a mobiltöltők is ilyenek). Namármost nem akarok ezért venni egy mobiltöltőt, szóval ha tudtok vmi kapcsolási rajzot azt nagyon megköszönném.
Hello!
Na, cserben hagytunk mind ketten? De működni fog.. üdv! proli007
Hello!
Pedig vélhetően sokkal célszerűbb és olcsóbb is egy mobil töltőt venni, mint barkácsolni egy kapcsolóüzemű tápot. Rajzot fogsz találni, csak nem itt, hanem a DC-DC átalakító, vagy egy kapcsolóüzemű táp topikban.. üdv! proli007
Szia! Köszönöm a választ. Nem hagytatok cserben, csak ki kell várni a soromat
Sejtettem, hogy működni fog, most épp a panelt tervezgetem. Sokat olvastam most a FETekről. (de biztos nem eleget) Annyira megtetszett a fet, hogy egy másik kapcsoló tranyót is lecseréltem
Bővebben: Link Hirtelen ezt találtam. Van belőle 5V-os is. Ha ennél olcsóbban össze tudod rakni, műanyag dobozba, akkor fejet hajtok előtted!
Ja, és ingyen posta...
Sziasztok!
Globiznál is van 616 Ft - igaz fehér szinű, de magyarhonban.
Szia!
Nem elrettentésként írom, de a kapcsiüzemű tápot nem könnyű építeni, és ha valami nem mködik, kellő tudás és tapasztalat (és géppark) nélkül elég nehéz rájönni a hiba okára. Amit pl. Kovidivi linkelt, az szerintem jó lenne, vagy hasonló kütyükben kell keresni a megoldást. A nagy hátrányuk a kapcsiüzemű tápoknak, hogy eléggé szórják a teret mindenféle zavarokkal, és a tápot sem lehet teljesen kiszűrni, ezért nem nagyon használnak erősítőkhöz kapcsiüzemű tápokat, csak ha nagyon elitül van megtervezve.
Sziasztok, ismét segítséget kérek. Adott egy tápegység, 0V, 5V, 1,5-30V -os kimenetekkel. A PIC és LCD adott (dobozban van), ezért gondoltam mérhetne is. A kapcsolások között a panelmérőII nagyon tetszik, de sajnos nekem pont nem passzol. A kérdés meg az, hogy az ottani ötletek felhasználásával, (nem állítunk ofszetet, hanem mérjük) hogyan lehetne mindkét feszültséget és áramerősséget mérni a PIC-el? Első tervem a közös GND-be (adottság) rakott sönt volt, de ez csak akkor mér jól, ha a külön használom a tápokat. De együtt is kellene menni a két tápnak, és külön mérve az áramokat. A feszültség méréssel szerintem nem lesz gondom. Ti mit javasoltok, hová rakjam a söntöket?
A 0V-ba és 5V-ba rakni elsőre jó ötletnek tűnik, de akkor duplán áramfüggő lesz az 5V-om feszültsége (7805). A 30V-on meg a 0,1Ohm ellenálláson eső feszültség kicsi, 1mA esetén 100nV, ami egy 1:9-es feszültségosztón 10nV-ként jelentkezne, egy kb. 3V-os feszültségen. Talán megoldást jelenthet a differenciál erősítő módban bekötött erősítő, de nem tudom, hogy az elképzelésem helyes-e. Kérlek benneteket segítsetek! Működne ez a kapcsolás? Jó lenne, ha segítenétek abban is, hogy ??? helyére milyen értéknek kellene kerülni, ha RS1-en átfolyó 1mA esetén 1mV-ot szeretnék az AN0 bemeneten kapni. Előre is köszi!
Természetesen a -5V-os bemenetet is kialakítom a műveleti erősítőnek, de ahhoz kell tekerni egyet a trafón.
Tisztelt fórum. Orion Ht-333 avagy másnéven vestel av-2500d készülékem hibájával kapcsolatban kérnék segítséget. Az alap jelenség az volt, hogy a gép időnként kikapcsolta magát, majd később már el sem indult. Szétszedés után látszott (a táp-modulon) egy diódán és környékén, hogy a nyákot komoly hőhatás érte, néhány kondi felpúposodott. A csatolt rajzon látható D33 dióda kikészült. A C11 kondi felpúposodott. Púposak még a C19 és C33 kondik is. Azt szeretném megkérdezni, hogy a nevezett kondikon és diódán kívül mi még esélyes, hogy cserélni kell. Mivel az áramkörökhöz nagyon nem értek ezért a rajz alapján nem tudom mi az amire még rá kellene mérni, ill. mi az amit mindenképpen javasolt cserélni.
Segítségeteket előre is köszönöm.
Szimuláciúban jól vizsgázott, de azért megkérdem, hogy ez helyes-e így, illetve kell-e valamit módosítani rajta? A csúcsáram biztosan nem lesz több 100mA-nél.
Szia! R1,R2-őn indokolatlanul nagy áram folyik, 240mA. Rajtuk és a zenereken óriási hő fejlődik. Az már csak részletkérdés, hogy a stabilizátor feszültsége egy P-N átmenetnyivel kisebb lesz mint a zener feszültség.
Mekkora ellenállásokat javasolsz? Szerk.: Így utánnaszámolva 1Kohm körüli értéket kaptam.
Üdv!
Adott Skori kapcsolása (oldal közepe táján), "Hálózati tápegység, elötétkondenzátorral (transzformátor nélkül)" elnevezéssel. Ennek az áramkörnek a terhelhetőségét a zener dióda határozza meg (?) ezért maximum 40 mA-ral illetve maxium 18 mA-ral terhelhető, és semennyivel sem többel? A mellékelt kapcsolással akár 300-400 mA-ral is terhelhetővé teszi az áramkört, vagy a két kapcsolás semmilyen módon nem egyesíthető?
Üdv!
Értem,akkor ezt hanyagolom.
Sziasztok!
Egy egyszerű kérdésem lenne. Adott egy HP-s notebook tápegység ami 18v 3,5A Erre szeretnék led szallagot kötni ami 12v-os. Elég e közé rakni egy L78512CV-t vagy más megoldás kell? L78512CV beközése Kell e más még oda, vagy ez elég? Hány wattig lehet ezt az IC-t terhelni?
Tudatlanságomnak köszönhetően nem találok az L78512CV ICről adatlapot. Valószínűleg a terhelő áramnak megfelelően pár ezer µF elkó kell elé és utána, esetleg a nagyfrekvenciás szűrésre egy-egy párszáz nF kerámiakondenzátor. Ha notebook tápot használsz, és Ohm -os terhelésed van, akkor a kondenzátorok hanyagolhatók.
Azt viszont tudom, hogy a képen látható stabilizátorokat inkább áram szerint lehet kiválasztani, és a bemenő feszültség alapján szerelik hűtőbordára. Tehát visszakérdezek, tudod, hogy a LEDcsíkod milyen áramot vesz fel?
1 méter szallag 14,4 Wattot eszik
elvileg 3-4 métert elbírna egy ilyen táp.
Tehát elvileg ha ezt a kis IC-t így ahogy a rajzon van rákötöm akkor bírnia kellene?
Valamint ez a cucc hány voltról húzza le 12 voltra a tápot? Akár 24 ről is? Jelent e ez többletfogyasztást?
Ha 1 méter szalag 14,4 wattot eszik, akkor 3 méternél nem tud többet a tápod. Inkább keress olyant, ami eleve 12 V-ot ad és legalább 5 A-t. Ha mégis erről akarod járatni, akkor stabilizátor helyett inkább step-down kapcsolást keress! Az a 18 V 3,5 A-ből csinál neked 12 V 5 A-t.
78S12CV adatlap Ez az IC csak 2 A-t tud. !!!
Mivel ilyen tápom van egy csomó felesleges ezért nem vennék ha nem szükséges. Tudsz ilyen kapcsolást mutatni nekem? Meg, hogy mi kell hozzá?
Összerakni össze tudom, de egyébként nemigen értek hozzá. Idézet: Az Ohm-törvény alapján kiszámoltam neked, hogy 1.2A áramot vesz fel a LED szalagod, tehát a táp maradandó károsodás nélkül, a névleges teljesítményen majdnem 3 méter szalag áramát tudja biztosítani.„1 méter szallag 14,4 Wattot eszik elvileg 3-4 métert elbírna egy ilyen táp.” Idézet: A "cucc" nem lehúzza a tápot, hanem akkora áramot enged át magán, hogy a terhelésen 12V essen. (Ha jól tippelem a típuszám alapján a stabilizátor IC paramétereit.)„Valamint ez a cucc hány voltról húzza le 12 voltra a tápot?” Idézet: Ezt csak valószínűsíteni lehet adatlap nélkül.„Akár 24 ről is?” Idézet: Mihez képest? Az IC melegedik a rajta átfolyó áramtól. Ez többletfogyasztás. „Jelent e ez többletfogyasztást?”
És akkor szerinted elég egy ilyen IC-t elé rakni kondi nélkül vagy próbáljak meg step down kapcsolást csinállni?
Egyébként 3 méter alatt használnám mindenképp. Egy ilyen IC hány Amperig képes működni? 3-4 ampert elbír?
Mondok egyszerűbbet. Nekem is van néhány egyforma 15 V 4 A-es notebook tápom. Többet már "fazonra igazítottam". Szétszedtem, a feszültségfigyelő ellenállásosztó felső tagját kicseréltem a kiszámított értékre. Készült már így 9 V-os, 10,2, és 14 V-os is. Ez a legegyszerűbb módja, hogy meglegyen a 12 V-od, ráadásul teljesítményveszteség nélkül.
Step-down átalakításról itt a DC-DC konverter témakörben találsz kapcsolásokat. Előző hozzászólásom módosításánál írtam, ez az IC csak 2 A-t tud.!!!
Erbe kolléga tippje alapján az IC L78S12. Ez 2A áramot tud elviselni tartósan. Ha nagyobb áramot akarsz, akkor az adatlap 18. ábrája szerint ki kell egészíteni. Ha a hatásfokot javítani akarod, a 23. ábra mutat egy kapcsolóüzemű áramkört, de eddigi kérdéseid alapján nem javaslom.
|
Bejelentkezés
Hirdetés |














