Fórum témák
» Több friss téma |
Fórum » DesignSpark SCH-PCB tervező
DesignSpark, SCH-PCB tervező használatával kapcsolatos kérdések, és válaszok topikja .
A program . Aki ismeri ezt a programot, kérem, segítsen. Azért tettem ezt a programot külön topikba, mert így csak a programmal kapcsolatos dolgok kerülnek ide, és könnyebben átláthatóvá válik. Én két nap alatt elég sokat megismertem a progiból. Már kész, a saját alkatrész könyvtáram, melybe vagy 10 saját tokozású alkatrészt szerkesztettem. Kezdésnek ez is megteszi. Ma készült el az első kapcsolási rajzom, egy tápegység rajza. Mivel a program ingyenesen használható, csak be kell regisztrálni. Ajánlom a kezdőknek, mert gumi vonalakat (netlistát) is készít, ezért nem kell állandóan aggódni, hogy kihagytunk egy vezetéket a PCB tervezővel. A SprintLayout-tal kezdtem kb. 4 éve, mely tényleg egyszerű, és nagyszerű program, de sokszor volt, hogy komolyabb nyáknál, sajna egy két kötés elmaradt. Aztán elkezdtem a nyáktervezők királyát, az Altiumot tanulgatni, mely a Sprintlayout után, olyan volt, mint ha egy Trabantból, mercibe ültem volna. Sajna a baja a programnak a horror ára. Ezért kerestem alternatívát, de ingyenesek között nem nagyon találtam mely tetszett volna, mert a kezelésük elég bonyolultnak tűnt. A DesigSpark régebben is tetszett, de akkoriban nem volt benne 3D. Nemrégen adták ki a legújabb verziót, mely elég sok mindenben tovább lett fejlesztve. Aki szeretne egy komplett tervező rendszert a gépére és ingyen, azoknak ajánlom, mert felveszi a versenyt a kisebb fizetős programokkal, szerintem. Akiknek meg a merci kell, azok azt használják továbbra is. Az első kérdésem, hogyan lehet megváltoztatni a rajzszerkesztő részben a háttér színét, ha ez egyáltalán lehetséges.
Nem rossz. Már fel is tettem.
Kíváncsi vagyok, hogy mik a hátrányai. Hiszen semmi sincs ingyen.
Egy hátrányt már találtam, nincs rajta auto clearence mód
Sziasztok!
Mit kell csináni, mert .pdf dokumentumnál nem látszik minden furat. Mellékeltem a kapcsolási, és a PCB rajzot, valamint a beállításról, egy .doc fájlt.
"auto clearence mód"
Mi ez?
Vicc volt, mert idáig semmi hiányosságát nem találtam a proginak amire nekem szükségem lett volna, és ne lett volna benne. Persze az altiumot azt nem éri el, de azért jól használható.
Nekem is úgy tűnik.
Sikerült a problémát megoldanom, egy PDFCreator program kelett hozzá. Most már nagy az öröm.
Nekem úgy tűnik az irf4905 rossz benne pl.
Az Pfet a program meg nfet ábrát rak be.
Ez tényleg rossz.
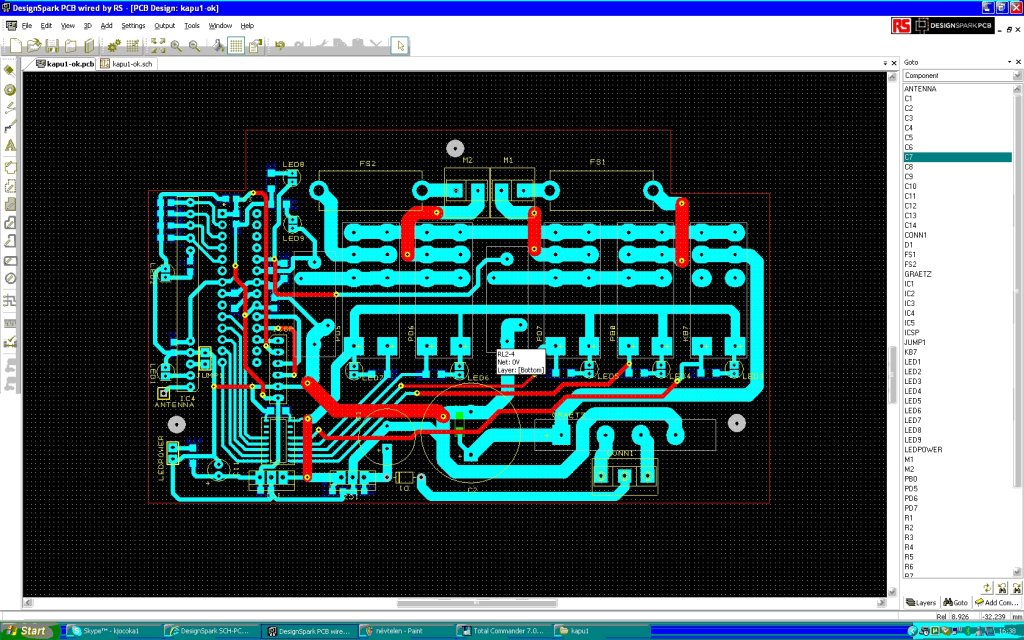
Én nekiálltam, és saját rajz, és pcb ábrákat készítettem. Így nem ér meglepetés. Meg hát az alkotás öröme. Ma készült el az első komplett nyákom, mely ezzel a tervezővel készült. Direkt 2 oldalasra terveztem, meg SMD-ket is tettem rá, hogy lássam a valóságban milyen lett a nyákom. Szép lett!
Lássuk.
Tényleg szép.
Sziasztok! Elkezdtem ismerkedni a programmal. Letöltöttem feltelepítettem. Regisztráltam. De a regisztráció után kér serial numbert. De email-ban nem kaptam semmit. Vagy azt csak később kapom meg.
Nekem is kicsit később jött meg, de be tudod a honlapon regisztrálni és ott is kiírja, csak persze nem az egész számot kell használni belőle.
Tényleg nem rossz, én is váltani akartam expressPCB-ről,de egyenlőre nem boldogulok vele.
Szia!
Kicsit várni kell rá. Van amikor 1 óra mulva érkezik meg. Ha nem bírod kivárni, oda adom az enyémet próbára, és ha megérkezik a kódod cseréld a tiedre.:
Mindjárt teszek fel egy kicsike leírást, de ezek nagyon alapok még.
Pár tipp a fontosabb gyors billentyűkről, melyekkel akár negyedére csökkenthető a tervezési idő. Ezek idáig nagyon hasznosak voltak. Nyáktervezéshez akkor a gombok, amiket tanuljunk meg: SHIFT lenyomva tartva klikkeljünk rá (bal egér gomb) egy vezető sávra. Ekkor egy teljes vezeték szakaszt tudunk kijelölni. Ha tovább megyünk és még több sávot akarunk, hogy szerkeszthetővé váljanak, akkor a SHIFT gombbal kijelölünk egy sávot, majd a shift-et nem engedjük el, hanem lerögzítjük mellé a CTRL- gombot, és csak klikkelgetni kell, és sorban jelöli ki a vezetékeket. Engedjük el a két billentyűt, és az egér jobb billentyűjével Properties menüt választhatjuk, és abban már be is írhatjuk az új vezeték méreteket, de persze azonos méreteket. L billentyű a sávváltást végzi (layer-eket) válthatunk. Az S billentyűvel garázdálkodhatunk az előre beállított, és az újj létrehozható méretek között. Ha szeretnénk vezető sávot törölni, soha ne használjuk a DEL gombot, mert a gumi vonalat is törli, azt vettem észre! Helyette az egér jobb gomb NET és ezen a menün belül választhatjuk ki, hogy csak egy kicsi kijelölt szakaszt tegye vissza gumi vonallá, vagy azt is megadhatjuk, hogy az egész ahhoz a vezeték sávhoz tartozó részt tegye vissza gumi vonallá. Ezek a gyorsbillentyű parancsok megtalálhatóak az egér jobb gomb menüjében is. Remélem érthetően írtam, mennyiben nem tiszta valami, szívesen segítek. Jó lenne ha más is segítene, aki már használja ezt a programot. Nem vagyok tanár, csak egy felhasználó, aki megszerette ezt a szuper kis programot
Sziasztok!
Kipróbáltam én is a programot és elsőre nagyon megtetszett. Így teljesen ismeretlenül is el tudtam igazodni benne és nagyon komplex a program. Kimondott all in one program. Minden van benne. Többféle szimulátor is meg 3D nézet. Az is jó benne hogy az eagle fájlokat és könyvtárait át tudja alakítani, és meg tudja nyitni. Ezért gyorsan elkezdtem lefordítani a progit. Ha érdekel benneteket akkor majd felrakom ide. Addig is egy kis ízelitő.
Nagyon jól néz ki ez a magyarosítás. A többit is csináld meg, mert aki nem érti az English-t
azoknak nagyon jól fog jönni. Ezért írtam, hogy a Sprint Layout-ot, és az Eagle-t kiüti szerintem, mert nálam már az Altium-ot is kiütötte Ez a kis program hobby, de kissé komolyabb célokra simán megfelel, és ingyen van, ami nem elhanyagolható a mai jogvédők szerint Itt nem kell aggódni, hogy feltört vírusos program van a gépünkön. A menüje, nagyon egyszerű, egérrel minden fontosabb funkció szinte elérhető, és jól átlátható. Mennyivel többen használnánk, akkor lehet még olyan rejtett funkciókat is megtalál valaki, ami még egyszerűbbé, gyorsabbá teheti ezt a programot. Attól azért tartok, ha sokan a világon elkezdik használni, már nem is lesznek majd ingyenesek az újabb verziók. Persze a mai állapotában is egy teljes program csomag, mely még sok évig kiszolgál bennünket.
Ennek a proginak a fizetős változata még ennél is többet tud az ingyenes változatnál. Nagyon sok olyan menüt és párbeszédablakot találtam benne ami nem jelenik meg az ingyenes verzióban. Az oldalukat olvasgatva valami olyasmit találtam hogy 1m2 panelméret korlátozás és valamennyi lábszám korlátozás van benne. De ezt nem találtam meg hogy mennyi. (Na meg ugye induláskor a panelgyártó reklámja.) Kb egy hét amíg kész leszek a fordítással. Rengeteg fordítani való van benne. Szimulátor próbáltad már? A Tina szimulátor ingyen letölthető az oldalukról de még nem tudom hogy hova kell rakni ahhoz megtalálja a program.
Én elvből nem használok szimulátort. Nekem a kisérleti panelen való éles teszt mindig bejött, addig a szimuláció párszor megvezetett. Neked akkor a full fizetős verzio van meg? Csak azért kérdezem, mert nem találtam én a fizetős részre való leírást, csak hogy free a teljes program. Anyit kivettem belőle, hogy 1 négyzetméterig lehet vele csak tervezni, de hol van a pin korlátozás leírás? Én ezt olvastam, de ebben semmi korlátozás nincs, vagyis a gyenge Angol tudásommal, nem találtam benne.
Bővebben: Link
Még most se kaptam serial numbert. Lehetséges hogy hétvégén nem dolgoznak?
Küldöm az enyémet, de cseréld le a tieddel ha megjön.
Nem értem miért vársz a mailre amikor az oldalon is megkapod rögtön, ott van az activate fülecske!
A fordítás közben találtam egy ablakot ahol lehet upgrad-elni a programot.
Újabb gyors gombok: CTRL és az U betű együtt nyomása track visszaállítást csinál gumivonallá, de csak az előtte kiválasztottakból. Mivel minden klikkelgetésnek más és más a jelentősége pl.: kétszer gyors klikk, akkor kezdi a vezetékek összekötését, de figyelni kell, hogy a gumi vonalra legyen a kurzor állítva, mert különben egy új vonalat hoz létre, mely nem biztos a schematik-kal egyezni fog. Az ESC gombbal mindig ki tudunk lépni, ha rosszat klikkeltünk. Az F9-es gomb, pedig egy újabb menüt jelenít meg a jobb oldalon, és itt, ha lenézünk az aljára, van három újabb menü gomb, melyekre, ha klikkelünk, akkor megjelenik a GOTO, melynek feladata, a listában található alkatrészt megkeresi, ha a kívánt alkatrész nevére klikkelünk. A másik kettőt meg simán lehet érteni, mi is akar lenni. Majd folytatom, ha eszembe jut még valami.
|
Bejelentkezés
Hirdetés |












