Fórum témák
» Több friss téma |
fogalmam sincs...
Nem ismerem a Cicicc fordulatszám mérőjének működését... De első ránézésre kipróbálhatónak tűnik...
Igen, de én szeretném megérteni is, hogy miért úgy működik. Én nem szeretek olyan dolgot csinálni, amiről nem tudom, hogy hogyan működik.
Szevasztok!!! Építettem egy LED-sor kijelzős fordulatszámmérőt, amit az egyik HE évkönyvben találtam (1995/11). 2 gondom van vele:
1. kocsiba bekötve nem mutat semmit, pedig már kötöttem mindenhova, (csak a gyújtótrafó kimenetére nem, mert a leírás alapján a megszakítóra kell kötni) 2. Úgy van beállítva, hogy 200Hz-en legyen a legnagyobb kitérés. Ezzel nincs is semmi gond, de nekem 100Hz-nél is max-ba megy, és kb.130Hz-től újra rendesen mér. Az áramkört egy számítógépes jelgenerátorral teszteltem és kalibráltam, itt működött hibátlanul, de a kocsiba nem akart menni. Valaki tudna segíteni, mi lehet a probléma????
Hanincs rendesen szűrve a tápfesz akkor az 555 megvadul és ilyen hibát produkál. A C5-öt értékét növeld meg akár 100nF-re. Ugyanis a megszakitó "prellezése" is ilyen hibát produkál.
És ha megnövelem, akkor jó lesz???? A megszakítóról érkező jel kb milyen nagyságú? Most vadászok kapcsolási rajzot a kocsihoz (Skoda Favorit 136L)
A mgszakitónál többszázvoltos impulzusok vannak. Az 5.1 voltos zener korlátozza ennek a feszültségnek a bejutását az elektronikába.
Esetleg segíthetek, mert én Skodába (nem is egybe) építettem fordulatszámmérőt. Nem túl bonyolult, csak nagyon pici.
Egész véletlen nem ilyet építettél be?
Na kipróbáltam a 100nF-s kondival is.Sikerült megcsinálni, eddig lehet hogy rossz helyre kötöttem a bemenetet. Ugyanúgy megy, csak talán kicsit lassabban reagál. De most se jó valami. Alapjáraton világít 1 led. Kap egy kis gázt, akkor kialszik, és ha többet adok neki, akkor csak az első 3 led világít egyszerre, felette meg szerintem jól mér. Ez mért lehet???
Most építem ezt a kapcsolást, remélem menni fog
Egyelőre ilyen. Nincs 10MHz-s cuccom, csak 4-es
kép Hol lehetne máshol kipróbálni, hogy ne kelljen a kocsival babrálnom? 3vezetékes szgép ventit keressek?
Szevasztok!! Nekem is megtetszett ez a digitális fordulatszámmérő, de sajnos nekem is csak 4MHz-es PIC-eim vannak. Azzal nem lehet valahogy kompatibilissé tenni az áramkört?? Esetleg a PIC átprogramozásával???
Szerintem próbáld ki számítógépes jelgenerátorral. De át kell számolni, mert Hz-ben adod meg a jelet, és 1/min-ben mér a mérő, tehát 100Hz az felel meg a 6000-res fordulatnak. f = n / 60
Hello, meg szeretném(ha tudnám) építeni azt a digitális fordulatszámmérőt, de sajnos nem értek a pic-ekhez sem a programozáshoz :no:
Viszont láttam, hogy megvan a kapcsoláshoz a forráskód. Szerintetek lehetséges volna, hogy mégis megépítsem????? Szóval valaki le tudná írni, hogy milyen pic író-t építsek, hogy égessem bele a programot, esetleg instrukciót adna???
Hello, kipróbáltam már néhány 4 MHz-es PIC-et 20MHZ-en, de mind működtek.
Szeva!!! Szerintem JDM programozót építs, és az ICProg nevű programmal tudod beégetni a programot a PIC-be.
Mennnyire tesz jót a PIC-eknek, hogy az órajelük az 5-szörösén üzemelnek??? Szerintem nem véletlenül gyártanak 4-10-20MHz-es PIC-eket...
És tudnál akkor belinkelni vagy feltenni egy pic irós kapcsolást, olyat amilyet irtál??? És akkor az a kapcsolás a www.josepino.com -ról pontosan mutatja a motor fordulatát, szóval nem kell majd szorozni az eredményt 10-el vagy 100-al ugye? És megbizható az a kapcsolás, mer akkor belevágok?
Előre is köszi
Segitséget kérnék!
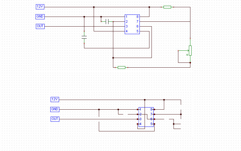
Megépítettem a mellékelt kapcsit egy honda fordulatszámmérőhöz de nem müxik, nem mutat az óra semmit(ha a negítívot vagy a pozitívot megszakítgatom akkor leng egy picit a mutató....akár hogy kötöm semmi hatás :no: ) Mellékeltem az kacsrajzot+mivel próbanyákra építettem meg(olyanra amin vezető csíkok vannak...) azért tinában rendezgettem el(azt is mellékelem....szerintetek jó??? vagy van benne hiba?) Kérlek segítsetek...a fordulatszámmérő jó a kapcsolssal van valami gubanc...de mi?
Szeva!!! Én ezt a programozót használom: PIC-PG2B
De a PIC12F508-öt valamiért nem égette jól, de lehet hogy csak a kontakthibák miatt
Az IC alatt a 4-es láb felhúzása a pozitív tápra ugye csak látszólag keresztezi a 2-6 közötti összeköttetést? Nincs galvanikus (elektromos) kapcsolat a két vezeték között?
Nincs...az egyik a rézfólia felöli oldalon van összekötve(2-6) a másik meg a beültetés felöli oldalon(4-+)
Lehet hogy döglött az ic??? Mert folyamatos feszt ad a kimenetre...(ha tekergetem a potit akkor változik a kimenő fesz egy picit...+melegszik az ic) Mellékelek egy képet....jobb láthatóságért átrajzoltam és aláraktam...úgy látom nincs gond
Mit jelent ez?
10Mhz xtal and 22pf ora 33pf capacitors Ezt leírtam és bementem vele boltba, de nem tudták mit akarok :no: Ez nem vmi órajel vmi a PICnek? Hogy ne a belső RC oszcillátort használja, hanem kéne egy ilyen és ezt kéne odaforrasztani a 15-16 lábra. Jelenleg nincs ott semmi, így bekapcsoltam, de olyan halvány, hogy szinte csak én képzelem, hogy nullát jelez.
A www.josepino.com -on lévő kapcsolás mutassa az egyeseket is, mert valaki azt kérdezte hogy kell átalakítani, hogy a kijelzett értéket ne kelljen megszorozni 10-zel??????
Szeva!! Annyit jelent, hogy egy 10 MHz-es kvarc, és 2 db 22 vagy 33 pF-es kondi kell a külső oszcillátorhoz
hi
már mutatja, sokan kérték tőle hogy írja át a programot és átírta! ezni Állítólag 16F628A-val nem müxik! üdv
hi
16f628 meg 16f628A is létezik az A a továbbfejlesztettt változat, elméletileg én nem látom akadályát hogy ne működjön, mivel elég kevés adtak hozzá és a régi dolgokon nem változtattak. Mint ahogy írtam az egyik hozzászólásba olvastam még régen, de most megnéztem és már nincs ilyen biztos csak a csákó cseszett el valamit aki utánépítette. üdv
És ez a kapcsolás akkor 0-9999 fordulatig mutatja a fordulatszámot??? És működne egy 120-as Skodában??? És akkor csak simán megépítem a kapcsolást, építek egy pic égetőt, beleégetem a programot a picbe, behelyezem a picet a helyére és kész? Nem kell semmit utána állogatni? És a inputot pedig a gyujtáselosztóra kell kötni?
Hát azért nem egészen az elosztóra (szét is sütné az egészet), mert a pic bemenetére 5V-os jelet kell adni, tehát kell elé ellenállás, meg 5,1V-os zener, de inkább egy jó tranzisztoros leválasztó fokozat is.
De még mindig nem értem, hogy pl a PIC16F628A-04 (4MHz) ic az jó lenne bele(mert az áramör 10MHz-en működik)?????
Úgyértem a signal-t kell az elosztóra kötni? És a +5V előállításához pedig lehet használni L7805-t?
És akkor a pic a két impulzus közti időt méri? Szóval a gyújtáselosztóról érkező egy impulzus jelent 1 fordulatot, vagy (mivel az autó négyhengeres) 4 impulzus jelent egy fordulatot??????? Hogy van ez?
És most azoktól kérdezem, akik már megépítették, hogy milyen gyorsan frissíti a pic a kijelzett értéket??? Úgyértem ha a kocsiban belelépek a gázba, akkor gyorsan fog felfele számolni, vagy csak lassabban fognak ugrálni a számok felfelé? Esetleg nincs valakinek róla videó, kiváncsi volnék rá, nem baj ha csak mobillal van felvéve. :yes:
|
Bejelentkezés
Hirdetés |





















