Fórum témák
» Több friss téma |
Persze, hogy érdekel, de miskolci vagyok...
Ezek a cumók nekem is kellenének.
Elvileg mindegyiket megküldi a gyártó mintában, de eléggé macerás. Szal ha valaki esetleg ráakadna ezekre MO.-on az jelezze pls...
Hellosztok
Ezt a dugaszos próbapanelt a hqvideoban nemlehet kapni?? Mert én nem vok Peszi de muterom ott dolgozik és oda eltud menni de nemtaláltam az árlistán :no: Vki mondta a Conradot de a helyi boltban rendeltettem és nekik azt mondták nincs és nemis tudják hogy mikor lesz Vagy vmi egyéb helyen?
Lomex-ben 100%, hogy lehet kapni ilyen dugaszolós panelt!
Nincs messze a HQ-Videotól...
Eh, tegnap tettem fel a képet róla ehhez a hsz-hoz: #108092
Sziasztok!
Keresek GPS nyomkövetőt autóra, amit egyszerűen fel lehet szerelni pl: lökhárítóba, alvázra. Elörre is köszönöm
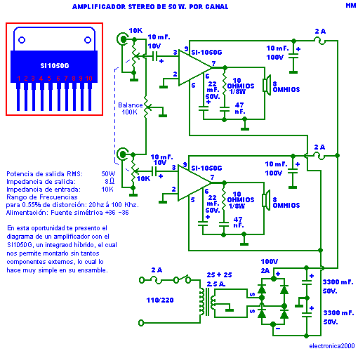
Idézet: téma ide áthelyezve! „nem tudjátok hol lehet hozza jutni két si1050g ic-hez”
helló egy újságban olyat találtam hogy Égi póráz www.egiporáz.hu 1162 bp Gusztáv u. 151. -tel 06-1-409-5024
Ja a reklám szöveg : Költséghatékony Folyamatos nyomkövetés Maroknyi méretű,könnyű Azonnali helyzetlekérdezés Részletes SMS/GPRS üzenet GPS-es helyzetmeghatározás
Helló!
Nem tudjátok hol tudnék csináltatni egy plexi piramist? Kb olyan 15 centi lenne az alapján az oldalhosszúság, meg kb 15 centi magas. Plexi lapokból kéne, hogy a közepe üreges legyen. Meg valami módon rögzítenem kell egy talapzatra. Plexi lapot azt lehet hogy tudnék szerezni, de összeragasztani szépen azt már nemhiszem. Féleg a legtetején a csúcsnál lenne macerás ha lapokból ragasztanám össze. Ha bárkinek van ötlete az szóljon. Köszi.
Plexit ragasztani nem egyszerű móka! Sajnos igazán jól csak kloroformmal lehet(ne), de az meg méregengedélyes...
Maradnak a "gyorsragasztók", amik előtt javasolt "felborzolni" a ragasztandó felületet. Vagy, ha nem akarod Magad csinálni, akkor dekorációs cégeket keress. (Egyet tudok, az itt van nem messze, Ecseren, a vasútállomásról látni lehet őket. Másutt nem tudok, sajnos.)
Köszi az infót. Akkor szerintem az átlátszó és kiönthető műgyanta vonalon haladok tovább. Kell lennie ilyen anyagnak mert ezt meg akarom csinálni
![]() Vannak a westendben azok a lézergravírozós kockák meg ilyesmik amikbe 3D képet gravíroznak. Azt is gondolom ilyesmiből csinálhatják.
Igen, ilyenből. Pont tegnap volt egy műsor ennek a készítéséről a Discovery-n!
Folyékony, formá ba öntik, közben beletesznek apróságokat pl., majd megszilárdul, formára munkálják, polírozzák és kész.
Sziasztok!
Nekem szükségem lenne ipari trimmerekre, amik legelább 10e vagy legalább ezer elfordulást kibírnak kopás nélkűl. Hallottam hogy léteznek cermet típusú potik, de trimmerekkel még nem találkoztam. esetleg valaki hallott ilyenekről? Vagy van ötlete hogyan lehetne ekkora méretben helyettesíteni.? Előre is köszi!
Nem tudná valaki leírni nekem, hogy hol lehetne kapni a vasalásos technikához használt Műnyomó- vagy Tiszalux papírt. Bárhol kérdezem sohasem hallottak róla. Jó lenne az ország nyugati részén, de ha nincs más akkor Budapest is jó, ha lehet konkrét címet írjatok. Előre is köszönöm.
Papíríroszer boltban.
Nállunk van 5db asszem ebből csak egy helyen lehet kapni és azis szupervastag, alig lehet átvasalni. Ha nemtudják miaz mondjad hogy vmi műanyaggal bevont papír stb... Egyébként itt az elektronikai boltba is lehet kapni, az olyasmi ránézésre mint a neylon, rányomtatod szinte épphogy rárakod a vasalot már oda is rakad a rajz kb 1perc az egész. Egy ilyen A4es lap 1600HUF Idézet: „Egy ilyen A4es lap 1600HUF” Hát akkor téged több százszorosan átcsesztek! :eek2: A Panton áruházakban B0 méretű kerül kb 300-400 Ft-ba! Ebből a B0 méretből 9 db A4-es jön ki. Tehát valójában kb. 40-50, max. 60 Ft-ot ér egy A4-es méretű papírdarab...
Bocs, ezt benéztem!
B1-es méretűt lehet náluk kapni, és kisker áron, ÁFA-val együtt !!51 Ft!! darabja...ebből ugye kijön 9 db A4-es méretű...szóval 6 Ft darabja...amit nálatok 1600-ért adnak?!?!?! :eek2: 300-szoros haszon...nem semmi...
Félreértessz!
A műnyomó papírt azt én 16ft/db/a3 árban veszem írószerben Ami 1600Huf azt az elektro boltban lehet kapni az vmi spéci überszuper cucc , bár ott elég drága a többi cucc is (most nemtom , de nyár elején a tda7294 2200HUF volt :eek2: )
Öööö... Lehet, hogy hüleség, de az az "überhipercsoda" papír (fólia) nem egy lézerprinterbe való írásvetítő fólia? Mert az is elég jól elviseli a hőt (vasalást), és (elvben) arról is fel lehet(ne) vasalni a NYÁK-ot...
Ha esetleg nem tudsz műnyomót felhajtani (mert nekem sem sikerült), akkor használhatsz hejette bármijen fényes vagy fotópapírt, sőt allítólag még a fényes újságlap is működik!
Hahó!
Szükségem lenne 2-4 MB-s nem BGA SRAM IC-kre. Persze rengeteg ilyen van, de sehonnan sem tudok beszerezni, mert mindenhol azt mondják, hogy a minimális rendelési mennyiség kb. 100-1000 db, de nekem csak 4 db kéne. Tudna-é valaki segíteni ilyen téren? Előre is köszi! Üdv: Cs.
2-4 MB-s nem BGA SRAM IC-t hol kapok?- c. téma ide áthelyezve.
Engem az érdekelne hogy hol lehet kapni nagy frekis vasmagokat, invertereket építek és elfogyott az összes vasmagom.
Válaszaitokat előre is köszönöm!!!
Engem az érdekelne hogy hol lehet kapni nagy frekis vasmagokat, invertereket építek és elfogyott az összes vasmagom.
Válaszaitokat előre is köszönöm!!! |
Bejelentkezés
Hirdetés |





, bár ott elég drága a többi cucc is 




