Fórum témák
» Több friss téma |
Fórum » TV hiba, mi a megoldás?
Üdv minden kedves segítő társnak!
A készülék gyakorlatilag minden elkóját kiforrasztottam, megmértem. Minden jónak mutatkozott. Egy kondit kellett cserélnem: egy 470 mikrós darabot (betettem a mélyhűtőbe, majd mértem kapacitást: 100 µF körul volt -> kuka. De nem ez okozta a hibát: a képcső nyakán lévő panelen, a zöld színvégfokban az egyik végtranyó kollektoránál a forrasztás ki volt hidegedve. A forrasztást javítottam, még néhány gyanús forrasztást javítottam, és csodák csodája: azóta nem sikerült produkáltatnom a készülékkel a hibát. Köszönöm a segítséget mindenkinek! Üdvözlettel: Hurka
Az izzós tesztet elvégezted?Melyik 470µF volt a rossz?Poz.szám?
István
Üdv!
Pal dekóder kvarc csere,esetleg ha van trimmer kondi egy kis utánhúzás. Üdv!
Üdv!
Egy fotót kérhetnék róla+egy tv-típust is,a segítséghez.Üdv!
Sziasztok!
Van egy Daytek VPM4210-1 plazmám aminek a közepén van egy csík függőlegesen. Alul egy kicsit sötétebb egy csíkban vízszintesen és az egész kijelző kék színű. Valami megoldást szeretnék erre kapni, ha lehet javítani mit is lehetne vagy ha nem akkor milyen alkatrész kellene hozzá. Válaszokat előre is köszönöm.
Keress egy megfelelő méretű kukát és támaszd neki, nehogy eldőljön és szaladj el, nehogy meglássák, hogy ki tette oda.
Vagyis nem javítható. Fólia vagy a fólián lévő driver halott.
Az mi lenne amit írtál, mit csinál az az alkatrész ami tönkre ment? Nem vagyok tv szerelő, de érdekel.
szia!
van egy 82-es sony tv kb 2004 vagy 2005-ös. NEM KAPCSOL BE! mi lehet a baj? talán sorkimenö? tipus:KV32FQ86K hibakod: 17 pislogás köszi , a segitö infokat várom ide( karácsonyra jo lenne ha müködne,Én rajtam nem mulik)
Amiket leírtál,az édeskevés ahhoz,hogy valaki tudjon valamit mondani rá. Azt meg minek írjuk ide,hogy passz...Nem?
Türelem! Még nem vette le a fejéről a glóriát...
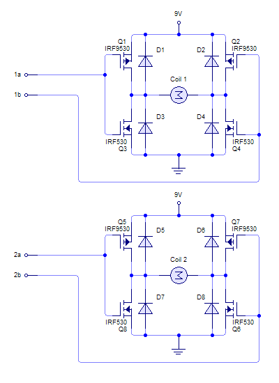
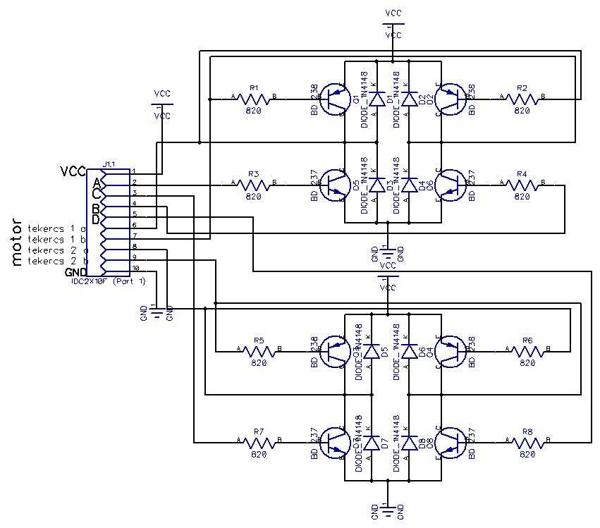
Sziasztok!
Segítséget szeretnék kérni, mert nem találom a hibáját az áramkörömnek: ez egy dupla h híd lenne, bipoláris motor meghajtására. a probléma tünete, hogy szépen lassan elkezdenek forrni a tranyók... az összes. (BD tranyókat használom, bázis 1N4148as diódákkal) 12V ról próbáltam. Csatoltam a forrásokat, és a kész áramkör nyákrajzát. Ha valakinek van ötlete hogy mi lehet a gond, kérem írjon! Köszönöm! Üdv!
Ez a TV melyik fokozatában van?
Mert nekem nem rémlik!
Dobváltós gép...csak át lett alakítva távirányíthatóra...
Egyébként nem egy rossz ötlet!
Milyen szépen nézne ki egy TISZA egy távirányítóval, ami léptető motorral rángatja a csatorna váltót.
Sziasztok lenne egy kérdésem mi lehet a baja van egy régi PHILIPS TYPE. 21CN4462 szines tévém aminek össze ugrott a képe.A tévészerelő azt monta nem érdemes vele foglalkozni 2-faluval odébb lakik azt monta nincs is értelme kijőnni hozzánk.A tévé hibájárol csináltam képeket..
Szoval én nem értek hozzá de ha valaki részletesen megirná nekem azt nagyon szépen meg köszönöm.Volt egy tévém ami rossz lett és megirtam ide.Egy kedves segitő segitett és a tv a mai napig müködik.Ezuton kérek ismét köszönetet a segitőnek.Köszönöm
Üdv.!
Sajnos a tuneren nem volt trimmer ezért a környékén lévőket próbáltam állítgatni, de nem sok sikerrel, még mindig váltogatja a színes és fekete fehér kép egymást. a képcső hátulján lévő panelen van három BF871 tranzisztor ezek mind ki voltak "lazulva" újra forrasztottam őket de a kezdeti színes kép csak elment kb 20 perc múlva. , nem tudom mi legyen, csak kell keresnem egy tv szerelőt, csak elvinnem sem egyszerű autó nélkül. Kalkri
Bocsánat rossz ropikba írtam....
Hát, ha nem értessz hozzá, akkor a filipsszel nem sokra mész!
Még nekünk is fel tudja adni a leckét. Keress egy olyan szerelőt, aki akar is dolgozni.
Azt nem is mondta neked senki sem, hogy a tuneren keresd a trimmert!
A dekóderben trimmer KONDI a kvarc környékén, mert valószínűleg annak a frekije mászik el a melegedésre.
Szia karaszbandi értem és köszönöm
Segitséget szeretnék kérni kaptam egy Panasonik tx 21 jt1p .tvl . A LED bekapcsoláskol villog de ha hajszárítoval melegitem bejön az üres raszter. Sem rajzom sem friss gyakorlatom nincs hozzá kb 45 évvel ezelött tanultam hiradástechnikát. Ha a melegitést megszüntetem pár másod perc után ujra stand by ba kapcsol. Ha valaki tud-na egy rajzal és némi szaktudással segiteni megköszönném. előre is.
Szia!
Nézd át a forrasztásokat és cserélj elektrolitkondenzátorokat a tápegységben.
Szia! Ha érdekel,van bontott sortrafóm hozzá.
Pk.-ért vihető.
Üdv!
Hogy némi segítséget is kapjál, ez függőleges eltérítési hiba a csatolt képek alapján.A függőleges eltérítő fokozatnál kellene mérni, ott kellene keresni a hibát.Hogy ott konkrétan melyik alkatrész a hibás, illetve hogy mi okozza a hibát, azt így táv javításilag azért valóban nehéz megmondani.
Hello!
Kérem segitsetek! Hétfön irtam hogy van egy sony 82 TV tip: KV32FQ86k. Nem lehet bekepcsolni. ÉN nem vagyok tv szaki de pár évig háztartásigépszerelö voltam láttam ezt-azt. Ha valakivel fel tudom venni a kapcsolatott annak nagyon örülnék! Köszi elöre is a segitö szándékot és ha lehet a nem lehet semmit sem csinálni igy cimü joszándéku megjegyzésekböl nem kérek /tele van vele a padlás/ üdv:F.A
Sziasztok, lenne egy jelenség, amit nem értek. Adott egy SONY kv-c297-es 72-es tv, se kép nem volt, se hang, annyit kimértem, hogy a sorvég rendbe, táp baja volt, ezt átkondiztam, el is indult a táp, de nyöszörgés hallatszik elég hangosan amikor bekapcsolom. Először azt hittem valami fogja a tápot, de nem, a nyöszörgés, a képcső felől jött, az anódsapkából, látszódik, hogy sötétben kékes fény szűrődik ki ott ahol a sapkába belecsatlakozik az anódvezeték. Gondoltam elégett. Így hát rövidebbre vágtam egy 10cm-el, kissé felvágtam a sapka bemeneti részét, ahol a kábel bemegy, és szakszerűen az anódcsatlakozóra forrasztottam a vezetéket. Majd összeraktam, próba. Nem sikerült a mutatvány, sőt egy kettőt olyat csattant, ahol kissé felvágtam, hogy hajjaj, a csattanást értem, nyilván áthúzott a képcső burkolat felé, de miért nyöszörög? Zárlatos a képcső vagy ezt most nem értem. Javítható ez a hiba sorki csere nélkül?
udv mindenkinek van egy philips tv 14 GR1221/22B ezel az lene a gondom hogy inditaskor csak egy bugo hangot kapok es tob semi aztan ha sokat van egy melegen futot szobaba akkor beindul de ha lehul ugyan csak ez a bugohang ha valaki tudna segiteni ,megkoszonom
Egy kapcsolási rajzal nem tudnátok esetleg segíteni Pana-sonik tx21 JT1P megköszönném
|
Bejelentkezés
Hirdetés |












, nem tudom mi legyen, csak kell keresnem egy tv szerelőt, csak elvinnem sem egyszerű autó nélkül. Kalkri 




