Fórum témák
» Több friss téma |
Fórum » Kapcsolási rajzot keresek
Témaindító: Kallai Csaba, idő: Márc 11, 2006
Témakörök:
Üdv mindenkink!
Keresek egy Yamaha PSS-140 szintihez kapcsolási rajzot, vagy a 2 rezgőkvarc tipusát. A gugli és az Elektrotanya sajnos nem segített. Előre is köszönöm!
Hello!
Ésszerűen egy LM2576-ot lenne célszerű használni. Bár a leírásod alapján, a feszültséget szeretnéd stabilizálni a terhelőáramtól függetlenül, de még is lehet alapja Ghoost kérdésének, mert gyanús, hogy nem-e Led-et szeretnél "ráakasztani". De ott nem a feszültséget kell stabilizálni.. üdv! proli007
Sziasztok!
Reflex Club200 keverőerősítőhöz keresek rajzot...Ha meg van valakinek, kérem ossza meg
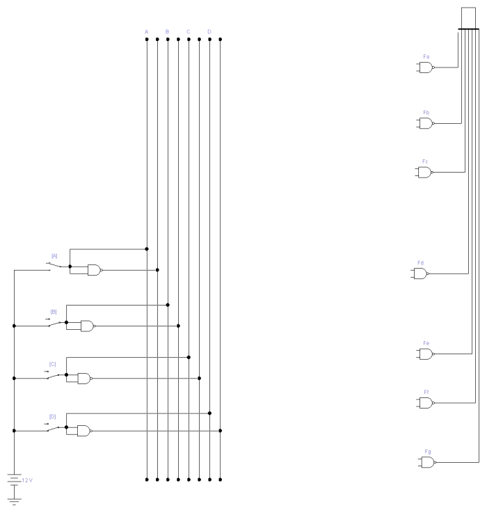
Sziasztok!Ahhoz kéne nekem segítség ha tudtok, hogy a mellékelt rajzon az Fa,Fb,Fc,Fd,Fe,Ff,Fg függvényeket hova kössem, hogy működjön a számlálóm 0-9-ig 4 kapcsolóval
gabor113.uw.hu/rajzok/nevtelen.bmp
Üdv!
Ez nem kapcsolási rajz, ez egy semmi. Még csak a jelölések sem felelnek meg az aktuális szabványnak.
Ne szenvedj, vele, van rá kész áramkör.
Bővebben: Link De ha meg akarod csinálni, ott az IC logikai rajza is.
A feszültséget szeretném stabilan tartani.Viszont úgy,hogy a körben folyó áram még pl. rövidzár esetén sem
lehessen nagyobb,mint 200mA Egyébként nem LED lenne ráakasztva. ![]() Katódvédelmet szeretnék csinálni autóra.Egy régi kollégám épített ilyeneket,de sajnos már nem él... Az értékekre még emlékszem,de a rajzot elkevertem valahol...
Sziasztok!
Készítettem egy kapcsolási rajzot ICL7107-es hőmérőhöz. Úgy gondoltam több hőszenzort (1n4148) is rákötnék a hőmérőre váltókapcsoló segítségével. Maximum 2-3db-ot. Szeretném ha valaki, megtenné nekem, hogy átnézi és véleményt mondana afelöl hogy működőképes-e! Esetleg leírná hogy működne. Elöre is köszönöm!
Itt van a workbenches rajz.Az kéne nekem, hogy a Kijelzőről a Nand kapukat hova kössem
Hello!
Tekintve, hogy ha jól értem, ez állandó feszültség alatt lenne, jó hatásfokú StepDown konverter lenne a megfelelő megoldás. pld. egy MAX1836. De esetleg egy MC38063A is megfelelne. Ezek áramkorlátozásai nem túl precízek, de szerintem megfelelő lehet. Javaslom menj át a DC-DC konverter topikba, a szakértők ott tanyáznak. üdv! proli007
Szerintem a legegyszerubb megoldas egy LM317L, ami a feltetelezett kimeneti-bemeneti feszultsegkulonbseg 10-12V, akkor 200-220mA-nal lep eletbe az aramlimitje.
Keresnék egy ALTUS C60 kazettás deck -hez kapcsolási rajzot .
Sziasztok keresnék egy olyan kapcsolást ahol 2 ledet tudok felvátva villogtatni de úgy hogy a ledeknek a közös lába a + és a negatív- lábra érkezik a jel ! Tudtok nekem ilyen kapcsolást!? Én valami NPN PNP tranzisztoros kapcsolásra gondoltam!
Szia! Nézd meg ezt hátha..
sziasztok
Szeretnék készíteni egy rc lánctalpast és ehhez kéne egy adó-vevő és hozzá való motorvezérl9 nyákrajzot ha tudna valaki szerezni nekem nagyon megköszönném
Ansmann powerline 5 akkutöltőköz keresek kapcsolási vázlatot. Az LCD-s nem jó, a régi lábbalhajtós téglatest alakú érdekel.
Sziasztok!
SABA VS 100k erősitő kapcsolási rajzát keresem. Csak fizetőset találtam. Ez egy 70-es évekbeli 100 W-os erősitő lenne. Köszönöm.
Sziasztok,
RobotX R800-as (vagy más néven XR210) porszívó robothoz keresek kapcsolási rajzot (ki kellene kapcsolnom rajta az akku figyelést). BUÉK!
Sziasztok!
Wistron Opt 144130-A LCD kijelző adatlapját keresem. Szétszedtem már apró darabokra, hátha találok egy vezérlő IC-t benne, de nem jártam sikerrel. Ez egy 320x240-es 3.5"-os 60lábas kijelző érintőpanellel. Ha esetleg azt meg tudná mondani valaki, hogyan lehetne kiméregetni a lábait, hogy melyik mit csinál, az is segítene. (A nyílvánvaló = touchpad + backlight lábakat természetesen könnyedén megtaláltam, már csak a maradék 52 láb hiányzik )Persze a gyártó nem azért van, hogy válaszoljon a levelemre, amiben ilyet kérek tőlük...
sziasztok egy kérésem volna felétek egy orion t2155 mtx-s es midelnek a kapcsolási rajza kéne ha valaki tudna adni hozzá az nagyon megköszöném meg egy hithachi sc 3800 erősitöhöz is szeretnék kapcsirajzo ha fentiek közül vagy mindegyiket tudtok akkor az e- mail cimemre külgyétek el
Próbáld meg, hogy használod a SHIFT-et, leírod ékesszóló magyar nyelven, hogy mit szeretnél, és e-mail címet soha ne írj ki, ha nem akarsz spam-eket kapni. Továbbá a fórumban feltett kérdésekre a fórumban "illik" választ kérni, nem privátban. Frankye
Hali mindenkinek!Tönkre ment a black-decker bdv 066 tipusú inerterem(áramátalakító)Ha volna valakinek kapcsolási rajza kérem segítsen.Előre is köszönöm!
Sziasztok!
Van itt valaki olyan akinek van radiomuseum accountja, és lenne olyan rendes hogy letöltené nekem ennek a rádiós erősítőnek a kapcsolási rajzát? Bővebben: Link Nagyon szépen köszönöm!
Üdv!
Orion T1428 TV-hez keresek kapcsolási rajzot, pontosabban egy alkatrész semmisült meg felismerhetetlenségig ez pedig az RD40 jelzésű ellenállás. Kérnék segítséget! stoky
Üdv.
Keresném a Gama Sonic 747-es kapcsolási rajzát. Ez egy vészvilágító lámpatest. Köszönettel.
Sziasztok!
Tud valaki egy olyan kapcsolást, amivel meg lehet oldani azt, hogy egy optikai adó, és egy vevő közt, ha eltakarja valami a rálátást, akkor elinduljon egy időzítő, és bekapcsoljon 10 LED-et, vagy 1 Power LED-et? A fontossági sorrend az alacsony fogyasztás, alacsony ár, egyszerűség. Egyenlőre hálózatról kapná a tápot, de nyárra majd napelemes, akkussá válna a dolog, ezért jó lenne, ha egy tápról működne az érzékelő, és a lámpa, hogy kissebb legyen a veszteség, plusz, az lenne a legjobb, ha az egész csak sötétben kapna áramot, és 5-10 másodpercenként kapcsolna be az érzékelő ellenőrizni, hogy eltakarja-e valami. Ha eltakarja, akkor 5-10 percig bekapcsolná a lámpát, (és hogy elkerülje azt, hogy véletlenül takarja el valami, és emiatt végig be legyen kapcsolva), ha 30 percig mindig el volt takarva, akkor a lámpa kikapcsol, és helyette fél percenként felvillan egy LED, hogy tudassa mi baja. Ez a helyzet attól szünne meg, (ha véletlenül én lennék fél óráig ott) 1.; hogy a következő ellenőrzéskor nincs takarásban, ekkor nem villogna tovább a LED, és kezdődik minden előról, vagyis ha legközelebb megint eltakarja valami, akkor bekapcsol a lámpa. 2.; ha megnyomok egy gombot, és ettől megszűnik a LED villogása, és be is kapcsol a lámpa. 3.; ha világos, majd sötét lesz, vagyis az áramkör újraindul. Van egy GP1U571X-em, ami egy rossz beltériben volt, és kerti lámpából foto ellenállásom. Nem lenne rossz, ha fel lehetne használni.
Ilyet nem "tud" senki, hanem meg kell tervezni a vázolt feltételeid alapján...
Természetesen rajzolhatnék én is - vagy bárki más - egy neked megfelelőt digitális és analóg IC-kkel, de a kis fogyasztásra és a viszonylag komplex feladatra tekintettel egy mikrokontrolleres megoldást javaslok. Persze ebbe a programot valakinek meg kell írni...
Igaz, még nincs semmim, amivel meg tudnék csinálni egy mikrokontrolleres dolgot, de ha konkrétan meg lenne hozzá minden (kapcsolási rajz+program), akkor előbb-utóbb össze tudnám rakni, mert gondolkodok egy ideje egy Pickit2 klón beszerzésén. De a program írás sokkal odébb van. :S Sajnos a környéken mikrokontrollert is csak rendelni tudnék, de végül is tudnék szerezni.
Üdv mindenkinek. Kikusui cos 2020 rajzot keresek.
Vettem egyet fókuszhibásan,(occó kici japan) nagyfesz panelon behúztam egyelőre, de szeretném az előlapit is használni. Rajz nélkül nem piszkálnám. Egyébként minden infót köszönök róla. |
Bejelentkezés
Hirdetés |













