Fórum témák
» Több friss téma |
Fórum » Erősítőhöz való hangsugárzó védelem (koppanásgátló)
Témaindító: Thom, idő: Márc 14, 2006
Témakörök:
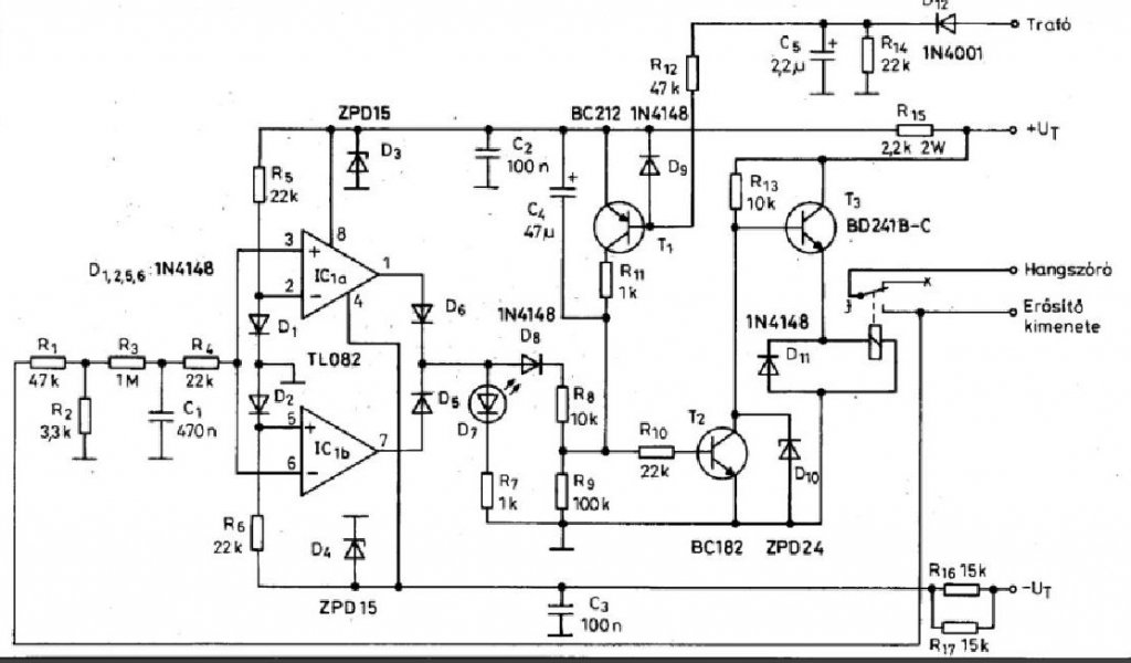
A 220 ohm legyen legalább 5W-os, mert különben füstölni fog!
forrasztottam a másik szekunder kivezetésre és hirtelen elkezdett működni...nemértem.
Hello!
Nem azt az áramot kel figyelembe venni, amit tud kapcsolni a relé, hanem a tekercs meghajtó áramát. Egy ilyen kis relének ez általában 25..50mA között van. De meg kell mérni az áramot, vagy a tekercs ellenállását, ahogy Reloop írja. Hiszen a tekercsről szól az egész történet nem? De amikor képletet írsz, zárójeleket is illik kitenni. Különben honnan lehet tudni, hogy a kivont értéket kell osztani? üdv! proli007
Hello!
Igen alapból ez azt jelenti. Kivétel, ha a védelem galvanikusan elválasztott tápról jár, és a védelmet a két kimenet közé kötöd. De ekkor nem lehet a két hidalt végfoknak közös a védelmi köre, vagy is kettőt kel építeni galvanikusa független tápfeszültséggel. De az sem túl szép megoldás, mert az egyik kimenet (ami a védelem GND-pontjára lesz kötve) és a hálózat között, a trafó szórt kapacitásán keresztül kapacitív csatlásban lesz a hálózattal. (Na, ezt nem biztos, hogy érteni fogod..) üdv! proli007
Naszóval, a reggeli tiszta fej megoldotta a problémát, tegnap a BD-t vezérlő BC-nek NPN-t tettem be, ezért volt a baj, reggel kivettem, betettem egy PNP-t (BC327) de még nem volt tökéletes, az 5k6-ot csökkentettem, a zenerfeszt belőttem 76v-ra , így most bekapcsolom, és 3mp után huz be a relé és stabilan ugy is marad.
Na ez rendben lenne, de itt a következő probléma, ráakasztom akármelyik oldali egyenfesz figyelőt és azonnal bont a relé. Az egyenfesz figyelő kimenetén, tehát a 47k egyik oldalán 0,6v-ot a másik oldalán féltápot mérek. Lenne ötleted mi okozhatja a hibát? Nem sok alkatrész van benne, de a három-három tranyót kimértem, és ellenőriztem jók vannak e benn. Itt megakadtam.
A DC figyelőben nincs felcserélve valamelyik tranyó kollektor-emitter kivezetése? Először csak az egyik DC figyelőt kösd be, és akár egyesével kivheted a bentlevő 3 tranyót is, hogy kiderüljön melyik okozza a bajt.
Gondolom az alap, hogy nincs DC a bemeneten (tehát pl. vagy rövidre zártad a bemenetet, vagy rajta van az erősítő)
Próbálkoztam mindkét egyenfigyelővel egyenként, mind a kettőnél ugyanaz a tünet. A "bemenet" üresen lóg, nincs rajta az erősítő, de ha rövidrezárom akkor sem húz be a relé. Átnézem mégegyszer a tranzisztorokat és a lábakat is. Mit kellene mérnem egyébként normális esetben a 47k egyenfigyelő oldalán?
Mint írtam, köss 100k-t a BC212 BE közé. Ha az erősítő kimenet helyét testre zárod a 47k-n nem folyhat áram. Mindhárom tranzisztor bázis-emitter feszültsége 0V. Ha ettől eltérőt tapasztalsz ott rossz, vagy rosszul beültetett tranzisztor van.
ekkold és reloop, köszi a segítséget nektek, megint a figyelmetlenségem okozta a bajt, az történt, hogy skori oldalán van egy nyák terv, amiről hiányzik a DC figyelő 212-es C-lába és a Föld közötti kapcsolat, én ezt észre is vettem, jeleztem skori felé, aki megerősített ebben, én pedig már eleve így építettem a kezdetektől, hogy egy egy vezetékkel áthidaltam a hiányzó nyák fóliát, igen ám, csakhogy nem a C-lábakat kötöttem a testre, hanem a bázist
ezt javítva hibátlanul működik mostmár mindkét oldal, legalábbis alap állapotban 3mp után behúz a relé, úgy is marad, majd ha tápfeszt kapcsolok rá, akár pozitiv, akár negativ azonnal oldja a relét. Végre. Köszönöm a segítséget nektek. Idézet: „Először csak az egyik DC figyelőt kösd be, és akár egyesével kivheted a bentlevő 3 tranyót is, hogy kiderüljön melyik okozza a bajt.”
Írtam egyel fentebb, hogy megoldódott, köszönöm.
Időcsúszás volt
, amikor írtam még nem látszott.
Néha olyan alapvető dolgok felett elsuhanok, hát mondom ilyen nincs, egy pár alkatrészes áramkör kibabrál velem? Akkor mit akarok én, de szerencsére megoldódott. A kapkodás megint ugye...
Ennek az oka nagyon egyszerű, ha lerajzolnád egy papírra a tápod kapcsolási rajzát akkor rájönnél hogy, miért lett jó a másik.
Mindegy. A lényeget értem, hogy nem megfelelő. Köszönöm a válaszod. Esetleg tudnál valami kapcsolást ami megfelelne?
Sziasztok, végre összeraktam a quadot, de megint nem működik rendesen a védelem, a tünet a következő. Bekapcsolás után teljesen jó, 3mp után behuz ahogy kell, és ugy is marad. Szinusszal próbáltam az erősítőt, torzításig, minden ok, (épp a kimenő teljesítményt mértem, mindkét oldalnál) Viszont ha zenével hallgatom, akkor kb 30w-nál a nagyobb basszusoknál kiold, majd 3mp mulva vissza, kisebb hangerőnél jól működik, csak ha feltekerem, akkor van probléma. Mi okozhatja ezt?
Pár kép a sasról : Bővebben: Link
Szervusz! Itt van egy táblázat, nyálazd át: Bővebben: Link. Lehet, hogy túl mély frekik vannak, és a 2,2 µF kicsi. Azonkívül megnézném, hogy azon a terhelésen nem megy-e el valamelyik oldalra a táp, vagy más oldalról nézve, egyforma-e a két oldal erősítése.
Köszi a választ, ennek kiküszöbölésére, egyszerűen levágtam a hangszóróról a védelem felé menő vezetéket, tehát a védelemnek most semmi kapcsolata sincs az erősítővel, mindössze a táp, így is valamiért lekapcsol kb fél hangerő felett. Most már mégjobban nem értem.
Szia! A terheléstől leesik a tápod, nem vetted figyelembe amit a zener értékéről írtam, így elmegy a BD242 bázisárama.
Lehet, hogy nagy hülyeséget írok, de szerintem arra gondolsz, hogy 25v-os zener kellene a 242-es bázisáram biztosítására, ez viszont nem értem, hogy függ össze azzal, amit skori oldalán olvastam, hogy a 75v-os zenet azt állítja be, hogyha a táp leesik 75v alá, akkor old a relé, vagy arra gondolsz hogy ekkorát esne a táp? most 87v összesen, terheléskor leesne 75 alá és ezért bonthatna? Jól értelek?
Zener csökkentve 60v-ra és erősítő szól mint a barom. Köszönöm.
Üdv! Én megépítettem a mellékelt kapcsolást és amikor feszültség alá helyeztem be is kapcsolt, amikor elvileg csak a meglévő váltófeszültség mellett kellet volna. Egy ceruza elemet kötöttem a bemenetre, hogy kipróbáljam amikor egyenfeszültség kerül rá a relének oldania kell, de nem oldott le, csak akkor amikor az R1 után csatlakoztattam rá.
Vajon mi lehet a baj? Tudnátok segíteni? Köszi!!
Szia! Zener értéke.
Szia! Az R1/R2 feszültségosztó miatt 9V kell a teszteléshez. Ha váltó feszültség nélkül is behúz a relé, akkor a T1 helyére NPN, vagy a tervtől eltérő lábkiosztású tranzisztort ültettél. T1 kollektorán 15V-nak kell lenni váltófesz nélkül.
hümm hümm.
De egy dolgot nem értek, ezek szerint ennyire hitvány lenne a tápom, hogy ilyen kis hangerőnél 87v-ról leesik 76v azaz az akkori zener fesz alá?Ez öszesen 11v, bár ha azt nézem, hogy osztom kettővel, akkor meg tápáganként 5,5v de ez is sok. Kezdek gyanakodni, hogy ez a trafó nem valami frankó ide.
Lehet, hogy a BD bázisárama kevés, csökkentsd a zenerrel soros ellenállást.
Amúgy meg a táp esetleges változását szkóppal egyszerüen ki tudnád mérni!
Vedd figyelembe, hogy a BD242 a 20k/6,8k feszültség osztón keresztül kap bázisáramot. Ez 87V táppal és 75V zenerrel 0,5mA. Skori 100V-os tápjánál ez az érték több mint a duplája. A 60V-os zener jó választás volt.
No, kihajtottam a lelkét szegénynek, 8 ohmos műterheléssel, a táp a kezdeti 2*46v-ról esett 2*44,5v ra, tehát a táp nem rossz, a zener fesz maradt 60v, és csökkentettem a zener előtti 20k-t is 10k -ra, most elég stabilnak tűnik, és zenénél is elég jól viselkedik, tettem még egy 1nF-ot a 242-est meghajtó bc212-es B-E lábára zavarszűrés céljából, úgy tünik most jól viselkedik.
Köszönöm a tanácsokat, sokat segített.
Az ellenállás változtatás is üdvözlendő, mert a tervezetthez képest biztos nagyobb reléáramod van.
|
Bejelentkezés
Hirdetés |




ezt javítva hibátlanul működik mostmár mindkét oldal, legalábbis alap állapotban 3mp után behúz a relé, úgy is marad, majd ha tápfeszt kapcsolok rá, akár pozitiv, akár negativ azonnal oldja a relét. Végre. Köszönöm a segítséget nektek.
, amikor írtam még nem látszott. 
Zener csökkentve 60v-ra és erősítő szól mint a barom.
Köszönöm. 




