Fórum témák
» Több friss téma |
Szeretnék egy LCD panel műszert beépíteni egy autóba. Víz, olaj, levegő hőfok, stb mérésre szolgálna.
De... A műszer tápja nem lehet még a testen sem közös az autó akkumulátorával, de csak onnan tudom táplálni. Emiatt a hagyományos DC/DC (boost, step) konverterek nem jöhetnek szóba. Az elgondolásom az, hogy 12V DC-ből inverterrel (NE555, stb) készíteni 6-7V AC-t, majd azt egyenirányítani. A teljesítményfelvétel 10-250mA, max. 500mA. A bökkenő az, hogy ilyen kis teljesítményre nem találtam kapcsolást a neten. Hátha van valakinek ilyesmi, akár ipari megoldásokból is kiollózva. Megköszönném ha valaki segítene, vagy ha van más elgondolás a galvanikus elválasztást is figyelembe véve, azt szívesen fogadom.
Hali! Szerezz egy számítógéphez való fénycsőmeghajtót és tekerd át, pár perc alatt megvan és galvanikusan elválasztott, az elektromos kecómban ilyen hajt két panelműszert (sebesség-akkufesz) és azok háttérvilágítását ami kb 40db 3mm-es led! Annyit még hozzátennék, hogy egy stabkocka nem árt utána, nekem az(12V-os) nincs is lehűtve. Olcsó és egyszerű. Sok sikert!
Köszi az infót, ha valami pontosabbat is megadsz, típust vagy más azonosítót, rá tudok keresni.
Azonban fontos lenne, hogy kereskedelmi forgalomban kapható alkatrészekből álljon és minél kisebb méretű (akár smd) legyen.
Én ugyanezt a műszert tettem be az autómba töltőfeszültség mérésre. Úgy csináltam meg, hogy a műszer a tápot egy 9V-os elemből kapja. A mérendő feszültség rámegy a műszer bemenetére, és egy optócsatoló bemenetére, aminek a tranzisztora kapcsolja a műszerre a 9V-os elemet. A világítás szintén a mérendő feszültségre van kötve. Ez nekem 3éve működik hibátlanul, még elemet sem cseréltem.
Köszi Kzozo, de az elem nem jártható út a részemről, a táplálást az autó akksijáról kell megoldanom.
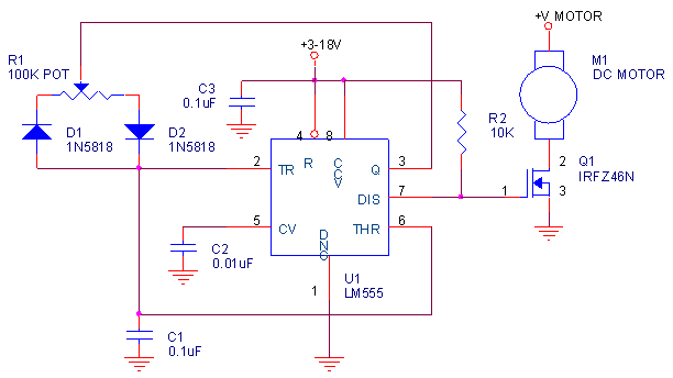
Miért kéne ehhez kapcsolási rajz? Fogsz egy 100 ft-os fazékvasmagot, meg egyszerre két szál tekercselő huzalt, és teletekered a csévetestet. Megvan az 1:1-es leválasztó trafó, teljesen független a két oldal. Az egyik oldalon meghajtod astabil 555-el (az akkuról táplálva), másik oldalon egyenirányítod, szűröd, készen vagy. Olyan vastag huzalból csinálod, hogy a szükséges áramtól semmiképp se melegedjen. Komoly teljesítményt ne várj tőle, de egy LCD műszert vígan elhajt.
DCP01 sorozat, DCR02 sorozat.... ezek mind jók lennének, de az áraik.... brrrr....
Tettem fel egy képet mekkora ia a dc/dc converter, lehet addig agyalok, míg megcsinálom smd-ben 555-el, hiszen a ferrit a lényeg és ekkora áramerősségre/feszültségre nem nagy ferrit kell, esetleg egy induktivitást áttekerve is megoldható lesz...
Qvasz, király az ötlted, csak a méretezés számomra a gond, ezért kellene valami segítség vagy rajz, amiből legalább saccolni lehet pl a menetszámot.
Nem kell saccolni, tele kell tekerni és kipróbálni. Filléres dolgok, fél óra alatt kész.
Esetleg, csináld egy potival állíthatóra a frekvenciát, és a meghajtást egy szabályozható feszültségű táppal próbáld ki. Így be tudod lőni, és a végleges verziót már fix értékekkel, a legjobb paraméterekkel tudod készre csinálni.
Pontosabb infó: bármelyik pc-bolt ahol lehet kapni fénycsövet géphez... mérete 3x3cm max. 2 tranyó a lelke, tulajdonképpen egy egyzerű nagyfrekis oszcillátor ezért a stabilizátor IC. A menetszám nem probléma, csak leszeded a nagyfesz tekercset és kedvedre akár üzem közben is megtekerheted. Nekem bontottban volt, de biztos akad egy valahol ismerősnél neked is.
Kösz Frici! Tudnál küldeni egy képet a tiédről, kibontva?
Különösen a trafója érdekelne a méretek miatt, hogy legyen viszonyítási alapom. Csak úgy a vakvilágba nem akarok belekezdeni... csak lehet ezt számolni, vagy viszonyítani...
Az egyszerű tápegységemhez úgy oldottam meg, hogy a PC tápból kivettem a standby trafót, ráadtam a 230 Voltot, a kimeneten egy pici Graetz, pici stabkocka és két kondér (stab előtt és után). Nem is kell több, az egészet légszereléssel forrasztottam össze. Nem foglal nagy helyet, azóta is szépen működik.
Sajnos 12 Volthoz kell az 555-ös szaggató.
Ne haragudj de sajnos nem
. Mivel írtam is már, bele van az elektromos robogóm műszerfalába építve két panelműszerrel együtt (Légyszi hadd ne szedjem szét!). Nem nagy a trafó sem, ráadásul dobozban árulják amit akár vízhatlanná is lehet tenni így motortérben is elfér.
No, a lényeget gondosan kifelejtettem az előbb. Csinálsz egy 555-ös állítható astabilt, amit ráeresztesz egy PC kistrafóra (nem kell tekercselni). Kikisérletezed, hol kapsz megfelelő feszültséget, aztán Graetz, stabkocka, kondérok. A poti helyett betehetsz fix ellenállásokat is.
Ok, ez tényleg nem egyszerű, kár lenne szétszedned
Azért nem tartom kizártnak, hogy hétvégén szétkapom, mert ezek a panelműszerek nagyon nem komálják a hideget és egy-két szegmense ki-kimarad.. majd gondolok rád és lefotózom... ha lesz hozzá hangulatom...
Az autó feszültségét, a műszer 20v-os méréshatárában.
|
Bejelentkezés
Hirdetés |




. Mivel írtam is már, bele van az elektromos robogóm műszerfalába építve két panelműszerrel együtt (Légyszi hadd ne szedjem szét!). Nem nagy a trafó sem, ráadásul dobozban árulják amit akár vízhatlanná is lehet tenni így motortérben is elfér. 








