Fórum témák
» Több friss téma |
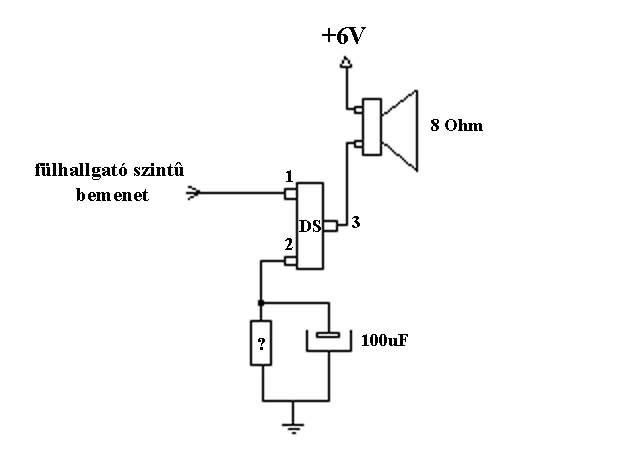
Egy kínai gyerek-laptop hangerősítő része ment tönkre, ami egy 8 ohmos hangszórót hajtott.
A mellékelt rajzon az ellenállás szénné volt égve. A DS jelzésű SMD Q9-el jelölt SOT23 alkatrészre lennék kíváncsi, hogy mi lehet. Neten keresgélve talán PNP tranzisztor, viszont mérve, és rajz alapján is NPN-ként viselkedik. (2-3 láb között azonban 17 ohm 'zárlat' mindkét irányban)
Szerintem tegyél bele egy nagyobb áramú SMD tranzisztort, ha jól rajzoltad NPN -t, mert a a középső láb a kollektor szokott lenni. pl. BC817
Azért mérd meg, hogy a bázison mekkora feszültség van.
BD135 volt kéznél hirtelen, működik. Majd beszerzek egy nagyobb áramú SMD tranzisztort. Köszönöm.
Sziasztok. A képen látható alkatrészt nem tudom beazonosítani.
Ahová ez be volt forrasztva, ott a fólia nyomaton ICxx -volt, tehát nem tranzisztor, továbbá a logó arra ad utalást, hogy ez a Microcip gyártmánya.
Sziasztok még egy kérdésem lenne: egy BU6152S IC -ről keresek adatlapot.
Ahogy a vezetékezés lapján nézem ez egy soros párhuzamos oda-vissza átalakító.
Sziasztok. Hát senki sem találkozott ezzel az alkatrészel?
C242D DSB-3031 DONG-SUNG
Tranzisztorra gyanakodtam, de BC239-nél megállt a sorozat...
Itt egy elég nagy repertoár van, mivel a feliraton kívül nem tudok semmit (geometria, lábak száma, stb.) javasolom, nézz körül, hátha találsz hasonlót: http://www.google.hu/search?q=BC+transistor+download&start=20&hl=hu...ih=613
Elvileg 2SC242. Így ez ha minden igaz egy 5A 100V-os kapcsolótranzisztor. találtam egy dokumentumot, amiben benne van. Bővebben: Link
Sziasztok!
Valaki tudna segíteni, hogy ezt az alkatrészt, hogyan kérjem a boltban?? (név, típus?) Köszi!
Szia!
Igen, a Goooooogle... Van rajta egy Gyártó embléma (On Semiconductor). A ZD1 azonosító Zener diódára utal. A tokozás rajza alapján: 1SMA5920BT3G 6.2V 1.5W Zener, ennek az SMD kódja 820B
Hali!
A képen látható panelon van egy nagyobb méretű kék színű alkatrész, valószínű kvarc. Közvetlen mellette balra van egy ellenállás, majd ettől balra kissé távolabb van egy 3 lábú alkatrész, amin látszik, hogy kissé meg van púposodva. Nagyítóval megvizsgálva, ez van rá írva: AKR 26, vagy esetleg AKR 2b. Vajon mi lehet ez? Pozíció jelölése Q1. Köszönöm!
Tehát az általam keresett alkatrésznek ez a megfelelője?
2SB1198
Sziasztok.
Ez egy hangfalban volt. Véleményem szerint hangváltó?. Ha nem akkor mi? Ha igen akkor szeretném megtudni mennyit bir és hová kell kötni a két hangszórót?
Szia!Én sem, pedig néztem SMD code, Microchip products. Várni kell egy dörzsöltebbre.
Nézd meg, jó oda egy PNP tranzisztor. Milyen feszültségekre, jelekre csatlakozik? Az emittere a legpozitívabb?
Köszi a segítséget.
Lehet, hogy ez egy lábhullató PIC csak kifagyott a timer0, így háromnál megállt!
Nagyon köszönöm az eddigi segítséget, de annyira nem vagyok otthon a témában. Ez az áramkör egy tehergépkocsira szerelt sószórónak a vezérlő elektronikája ami működtethető 12-24V-ról.
Konkrét alkatrész típust szeretnék kérni ha lehet, lábkiosztás hogy alakul stb. Ezért kérdeztem, hogy a 2SB1198 egy az egyben a megfelelője, ill. ha hagyományos tranzisztor beleférne az milyen legyen pontosan, és annak a lábkiosztása hogy alakul? Köszönöm!
Szia!
Mivel a talált alkatrész azonosítója nem teljesen azonos az általad megadottal, nem lehet 100% -osan biztosan megmondani, hogy a AKR kódú jó lesz a helyére. Amit találtam, annak AKRG vagy AKRL jelöléssel kellene rendelkeznie. Bármennyire is nagyítom a képet, nem tudom megmondani, hogy hova csatlakoznak a kivezetések. Még az sem látszik tisztán, milyen típus az U9. Egy ellenállásmérővel ki kellene mérni...
Nagyon köszönöm a törekvést, ez a Q1-es pozíció számú alkatrész az, ami rossz, az U8-as IC-hez van legközelebb, de meg fogom tudni az U9-es pontos típusát is, de ez csak hétfőn lehetséges. Addig is köszönöm!
Hát ez az... Még azt sem látni, hogy U8 vagy U9 van mellette... Azt kellene megnézni, ami a kérdéses alkatrész fölött van a képen.
Sziasztok!
Olyan mikrofon kellene nekem ami 2-3 méterről is vesz a hangot, főleg 120 Hz alatt. Elektret mikrofonra gondoltam de nem vagyok biztos benne hogy jó hozzá. Szerintetek jó lesz? Köszi előre is
Kondenzátor mikrofon.
Úgy tudom, az elektret mikrofon is egyfajta kondenzátor mikrofon...
A klasszikus (pl. stúdió minőségű) kondenzátor mikrofonok jelentős, akár száz volt nagyságrendű előfeszítést igényelnek, ráadásul igen drágák!
Sziasztok!
Ezt a végfokpanelt egy halom kidobott alkatrész között találtam, sajnos eddig semmit sem sikerült kiderítenem róla. Két tranzisztor rossz volt benne, azt cseréltem, de tápfeszt még nem mertem rá adni. Hátha valaki felismeri miben volt. A végtranzisztorok 4db BD245, a kicsik tungsram gyártmányúak, szóval valami retro magyar cucc. ?
Természetesen nem stúdió mikrofonra gondoltam. A kazettás magnókban lévő tökéletesen megfelelő. 1.5-V-al kiválóan működik
Én valami videotonnak nézem, ez ugrott be elsőre a panelekről.
Csináltam még egy képet, amelyen a kérdéses alkatrész (Q1) pontosabban látszik. Sajnos nem tudok közelebbit. A fölötte lévő alkatrészt (U8) viszont szuper nagyítóval sikerült leolvasnom. AIC1652PS alatta lévő sorban 987D1.
|
Bejelentkezés
Hirdetés |






















