Fórum témák
» Több friss téma |
Szia! Nagy baj nem lesz, amíg ki nem próbálod. A kusza tekerés rossz (laza) csatolás. Olvastad ugye, hogy szoros csatolás kell? Most már tudod milyen hosszú drót kell, letekered a "művet", és megtekered rendesen (kúszó utak, oldaltávolságok, szigetelés!). Figyelmesen visszaolvasol a h.sz.-edig, és betartod az utána leírtakat. Nem hiszem, hogy ne tudnád rendesen megcsinálni (a profik is visszabontják, ha úgy látják nem tökéletes, akár többször is!).
Ráadásul flyback trafónál is érdemes ketté osztani a primert, felét belülre tekerni, rá a szekundert, és a másik felét kivülre, így még szorosabb lesz a csatolás. Úgy olvastam az irodalmakban, hogy a szórási induktivitás ne legyen nagyobb a mágnesező induktivitás 3%-ánál. Valamennyi így is lesz, ami kikapcsoláskor feszültség-túllövést okoz, amit RCD snubberrel vagy dióda-szupresszor párossal úgyis meg kell fogni.
Egyébként az a tapasztalatom, hogy érdemes az azonos tekercshez tartozó, de különböző rétegeket is elszigetelni hőálló szalaggal, így nem tekersz az előző közé, satöbbi, szebben lehet tekerni, valamint a parazita kapacitások is csökkennek némileg.
A pc készenléti táp és az a kapcsolás amit felraktam az offline kapcsolóüzemű tápegység? És akkor az azonos a flyback táppal?
Idézet: „Egyébként az a tapasztalatom, hogy érdemes az azonos tekercshez tartozó, de különböző rétegeket is elszigetelni hőálló szalaggal, így nem tekersz az előző közé, satöbbi, szebben lehet tekerni, valamint a parazita kapacitások is csökkennek némileg.” Ezt egyébként is úgy kell. Egy 50Hz-es trafónál nincs akkora feszültségkülönbség két sor kötött, mégis azokat is mindet úgy tekerik. Erre szilikonos sütőpapírt szoktam használni, azért szeretem mert elég vékony (0,06mm).
Az off-line jelzőt azokra a kapcsolóüzemű tápegységekre használják tudomásom szerint, amelyek nem tartalmaznak külön hálózati 50Hz-es trafót, hanem a hálózati feszültséget egyenirányítják, pufferelik, és az életvédelmi leválasztást a kapcsolóüzemű trafó végzi. Tehát off-line konverternek minősül a záróüzemű (flyback), nyitóüzemű (forward), félhidas, teljes hidas, ZCS vagy ZVS rezonáns, az összes, amelyik előtt nincs hálózati trafó. Pl. az egy szál tekercset meg kondit tartalmazó buck vagy boost konverter legtöbbször nem off-line, mert előtte általában szokott lenni trafó, ezeket úgy is szokás nevezni, hogy szekunder oldali kapcsolóüzemű tápegységek. Az előbbit (azokat, amikkel itt foglalkozunk, a 230V-ra valókat, tehát az off-line konvertereket) primer oldali kapcsolóüzemű tápnak is szokás nevezni.
Szia!
Hőálló szalag alatt mit értesz? Sima szigetelőszalag is megfelel vajon erre a célra? Hogyan tudnám megmérni, hogy mennyi a szórási meg mennyi a a mágnesező induktuvutás? Amúgy az a baj, hogy mikor letekerem, akkor néha sikerül a drótot ugy forgatni, hogy lesz benne egy csavar, ami utána egy kis kiugrást (törést) hagy maga után. Az ilyenek befolyásolják a dolgot?
Értem, köszönöm, ebben a hozzászólásban sok kérdésemre választ kaptam
.
Én sárga mylar szalagot használok.. volt pár trafó, amiből szépen le tudtam bontani elég sokat, jobb híján most ez van, de megfelelő átütési szilárdságot sikerült elérnem vele. A sima szigszalag (Lorylaci nyomán) nem megfelelő, márcsak azért sem, mert ekkora frekvencián állitólag gyengébb a dielektromos állandója.
A szórt induktivitást úgy tudod megmérni, hogy rövidre zárod a szekundert, és úgy méred a primer induktivitását. A mágnesező induktivitást meg úgy tudod megmérni, hogy szabadon hagyod a többi tekercs kivezetését. Nálam is fordultak elő ilyen bakik, de én ilyenkor újrakezdtem, mivel előfordulhat, hogy annyira éles kanyarú az a kis hurok, hogy sérül a lakkréteg.
A kis szórást úgy lehet megcsinálni, hogy a két tekercs azonos térben kellene, hogy legyen. ( közös legyen a mágneses terük )Nyilván, egy időben, egy térben nem lehet két különböző dolog, legfeljebb egymáshoz nagyon közel. Ezért jó az osztott tekercselés, mert ezzel próbáljuk közelíteni az egyterűséget. Tehát, minél több részre osztjuk, annál jobb lesz. Persze azért nőnek a szórt kapacitások is, úgyhogy ezt figyelembe kell venni.
Szia! Macska(kiugrás,törés), úgy védekezhetsz, hogy tengelyre teszed a csévét, és nagyobb spulnira (újságpapír, forgatva) tekered le a drótot. Ha "macskás", akkor az itt nagy hiba. Előző h.sz.-omban adtam pár tanácsot,(meg a többiek is) elolvastad? Villanyász szig. szalag nem hőálló, elnyúlik!
A stabilizált rezonáns tápegység ic-je (IRS27951) felől érdeklődnék, hogy én a számolgatós táblázat segítségével kiszámoltam a holtidőt, ami 165ns lett és ehhez 150pF-os kondi kellene. Ugyanakkor az ic adatlapja szerint 220pF lehet a legkisebb érték, amit az ic fogadni tud. A kérdésem az lenne, hogy mi van abban az esetben, ha én nem ezt a programozható holtidejű ic-t veszem meg, hanem 0,6us holtidejű IR21531-et? Magyarán csak az ic-t cserélném ki, és minden más alkatrészt változatlanul hagynék? Működés szempontjából maradna továbbra is stabilizált feszültség? Vagy milyen eltérések lehetnek működés szempontjából? Pár dolgot sejtek, csak megerősítést vagy újabb elgondolkodtató gondolatok érdekelnének.
A válaszotokat előre is köszönöm!
Az IC lábkiosztása ill. működése eltérő... füst lesz....
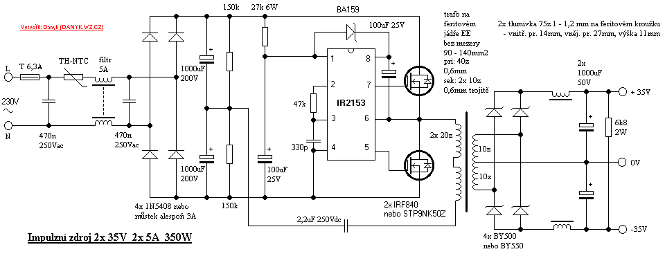
Sziasztok ! Ez a kapcsolás életképes szerintetek?NTC mekkora legyen ? :O Előre köszike Peti..
Olvasd el tüzetesebben az ICk adatlapját, más felépítésűek, eltrérő lábkiosztás.
Kizárt, hogy 165ns holtidőd legyen, valamit biztos elrontottál. Milyen FETekre terveztél? (legjobb ha beszűrod az általad kitöltöt táblázatot, azt egy fél perc alatt átfutom) Rövidesen egy újabb IC-vel fogom bővíteni a cikket: UCC25600. Ez eltérő felépítésű, de úgy fogom megcsinálni, hogy csak vezérlő nyák kell hozzá más. (pont ezért is jó, hogy külön nyákon vna a vezérlő). Így a későbbiekben lesz leehtőség választásra. Mindkettő IC-nek vannak előnyei és hátrányai.
NTC akkora, hogy a bekapcsoláskor az általad választott értékű biztit ne verje a kondik töltődése. Szóval függ a kondik értékétől, a biztitől (lomha, gyors kioldódsáú...). Én normál kioldódású 2A bizti és 4x120µF puffer esetén 10 Ohm NTC-t szoktam használni. Normál kioldódású 4A biztis és 2x390µF puffer esetén meg 4,7 Ohm NTC-t. Remélem ez már elég támpont.
A kapcsolás életképesnek tűnik, azonban előre szólok, hogy nem a legjobb hatásfokű, a maggal pazarló (nagy mag kell hozzá). Ez egy keménykapcsoló félhíd, megfelelő trafótekerés esetén kicsi a kimeneti fezsültségesés, azonban ezt ki kell egészítened rövidzárvédelemmel. Egynéhány alkatérszérték és elrendezés nem legjobb, én máshogyan csinálnám, itt könnyen temetheted a FETeidet. Hasonlóan egyszerű az én mini rezonáns tápegységem, de mivel az rezonáns, így rövidzárvédett, cserébe többet esik a kimeneti feszültség. De persze ott a stabilizált tápegység tervem, ami minden igényt kielégí.
Sziasztok!
Mi van olyankor mikor a mag melegszik? Megpróbáltam 2 pc trafót összerakni és ez lett az eredménye!
Mennyire melegszik? (°C)
A mag melegedése függ magától a mag paramétereit (fajlagos veszteség), a maximális indukciótól (telítés) és az indukcióváltozás sebességétől (frekvencia). A legtöbb mag úgy van optimalizálva, hogy a 70-120°C tartományban működjön a legkisebb veszteséggel. Szóval ha a rákapcsolt feszültségtől maga a mag kb 70°C-nál nem lesz melegebb, akkor nuku próbléma (így terhelés hatasáráa a réz melegedésétől kb az optimális tartományban lesz). A melegedést csökkenteheted ha mindkét oldalt arányosan növeled a meentszámokat (ezzel csökken a gerjesztés), de ez azzal jár, hogy ha elfogy a tekercselési keresztmetszet, akkor kisebb rézkerezstmeteszettel kell tekerned, szóval a rézveszteségek nőnek majd. Remélem eléggé részletes magyarázatot adtam és minden érthető volt.
Sziasztok!
VIPer100A-val építek tápegységet.Ez egy flyback konverter IC.A netről leszedett alkalmazási jegyzékekben kétféle trafó elrendezést is találtam.Az egyik,amit egy kicsivel visszább olvastam is,az a két primer közé ajánlja a szekundert.De az egyik gyári leírásban láttam egy olyat is, mint ami a csatolt fotón látható.Itt a tekercsek egymás fölött helyezkednek el.Ilyen csévetestet bontottam egy TV tápból,N27-es ill M2TN-B anyagú magokkal.Melyik akkor most az igazi? István
Valamit nagyon elnéztél, szóval akkor linkeld már be azt a doksit, amiben az utóbbi trafóelrendezést találtad.
Ajánlom olvass vissza pár oldalt, ugyanis Zupp87 és a többiek rengeteget meséltek itten a flyback konverterről, sőt az előbb is érthetően elmonda neked, hogy milyen trafó kell, vagyis: Minél szorosabb csatolás, azaz lehetőleg két primer közé a szekundert! Sajnos mind az N22, mind az M2TN-B esetében a frekit nehezen tudnád 50 kHz fölé vinni. Vagy nagyon sok menet és nagy mag kellene, hogy ne melegedjenek túlzottan. Én egy N67 vagy N87 anyagot (vagy ekvivalaneset) ajánlanék, azzal 70 kHz körül egész szépen át tudnál vinni 80W körül egy ETD34-gyel. Ha azonban a trafó tekerésével problémáid vannak, tudom ajánlani a Myrra transzformátorait, többek között SOSelektronik-nál kaphatók, például Myrra 74050 megfelelő lenne neked.
Ebben a pdf-ben pl egy OREGA trafó van,ezzel az elrendezéssel.Mert hülye azért nem vagyok....
Ez esetben akkor tényleg nem te nézted el a dolgokat, de azért ne kapd fel a vizet! Használható az általad említett cséve, de nem túl jó. Lásd a következő magyarázatot:
A CCM flybackben a szórt indutkivtiásokban tárolt energiát nem tudjuk kihasználni. Egyrészt növelni fogja a primer oldali snubber disszipációját, másrészt a szekunder oldal szabályását rontja. Ez amúgy ebben a doksiban is látszik. Az első esetben nézd meg milyen böhöm nagy a védő dióda. A második esetben meg láthatod, hogy stabkockákat raknak be! Egy megfelelően tekert flyback trafóval az összes szekundert lehet szabályzoni, az egyik figyelésével úgy, hogy a feszültségek a menetszámarányok szerint alakuljanak.
Nem kell mindent készpénznek venni, amit találsz a neten. Még a gyári ajánlások sem biztos, hogy igazán jók. A legjobb megoldás, ha megérted egy-egy áramkör működését, akkor "magától" adódik, hogy mit, mért és hogyan kell csinálni.
Kösz.Ezért is kérdeztem.Azt sejtettem,hogy ez az osztott dolog nem ad megfelelően szoros csatolást.
Köszi a gyors választ! Úgy látom, hogy lábkiosztásban azonosak. Ezt már többször is leellenőriztem. Viszont a belső szerkezete valóban eltérő a kettőnek. Valójában nekem kb. 1300W-ra kellene, végfokokat kellene nekik meghajtaniuk. Aktív hangfalba lennének a végfokkal egybeépítve és a dög trafót szeretném kiváltani ezzel.
Az eredeti FET-eket meghagynám meg, ha lehetséges. Azt tudom, hogy a cikkben írtátok a relét s a teljesítmény ellenállást is, valószínűleg azzal együtt fogom megcsinálni, ha valóban az NTC nem fogja bírni. Csak azt szeretném, hogy így ebben a formában stabilan működjön. A másik, hogy ferrit gyűrűvel is működne nem? Mert van egy 600W-os 90V-os stabilan működő rezonáns tápom, ami ir2153-as ic-vel működik és ferrit gyűrűre van rátekerve a huzal. A másik kérdésem még az lenne, hogy a Primer oldali puffert is meg kell növelni kb 1200µF/400V-ra ugye, ilyen nagy teljesítménynél? Bár szerintem ez evidens. Csak a magam megnyugtatására kérdezem meg. Legfőképp a 90V1260W-os fülecskében lévő érdekel, de a két mellette levőt is esetleg átfutnád, ha van időd? Előre is nagyon szépen köszönöm!
Ui: Érdekel az UCC25600 ic vezérlő is és minden fejlesztés. Az adatlapját ennek is nézegetem, de azt még nem tudom, hogy hol lehet kapni és mennyiért?
Ácsi! Ez azért elég ész nélkül van. A lábkiosztásuk is eltérő, nézd meg a Ct és Rt láb körüli cuccokat.
Pontosan milyen végfokot hajtanál? (csak mert mondtak már nekem olyanokat egy napja, hogy 300W-os végfokva van, és kiderült hogy az egy TDA7294 híd akar lenni, ami közel nem annyi...) Nem feltételezem, hogy nem értesz hozzá, de jobb tisztázni, hogy én is jobb információkat nyújthassak. (ha már van működő rezonáns táod, akkor átmentél a tisztítótűzön úgyis) Ebben a táblázatban nagyon sokminden összevissza van beírva. Kezdetben kiszámoltál egy áttétet, aztán amit kiválasztottál menetszámok, abból visszaszámolva már jelentősen eltérő áttét van. Ekkora teljesítményt az eredeti FETekkel nem fogsz elérni! Gondolj az IC rövidzárvédelmére, az hogyan működik. (mégegyszer nézd át légy szives az adatlapot, ekkor ugyanis 4V körüll fog eseni a FETeken) Mellesleg az eredeti FETek (STP12NM50FP) nem is bírnák ezt a teljesíményt. Aztán gondolj arra, hogy mi a holtidő szerepe, ekkor meglesz a válaszod, hogy miért nem jó a másik IC. (másik hogy az IR2153x széria meghajtása sokkal gyengébb, nehezebb megoldani a változó frekvenciát stb...) Puffert értelemszerűen növelned kell, de ne ezeket a triviális dolgokat kérdezd, hanem nézd át mégegyszer a működést, és a többi vérző sebbel foglalkozzál. A közeljövőben tervezem feltöltei az új táblázatot, ami a te szempontodból is jobb lesz, ugyanis sokkal több segíséget fog nyújtani a tervezésben. Figyelmeztetni fog dolgokra. Az UCC25600-t szintén a farnellnál láttam eddig csak. A legnagyobb előyne a burst-mód, a legnagyobb hátránya a szinteltoló meghajtás hiánya. (plusz a FETet figyelő rövidzárvédelem)
Én általában szines TV kapcsolóüzemű flyback tápjában szoktam ilyeneket látni. Az a sanda gyanúm, hogy ezek kvázi-rezonáns flyback konverterek, ugyanis az egyik (talán Fairchild) AN-ben láttam is egy ilyen kapcsolást, kifejezetten TV-khez, a doksi címe pedig a kvázi-rezonáns tápegységekre utalt.
Lábkiosztásban így sem találok különbséget csak egy SD kiegészítést. Lehet, hogy rossz adatlapot nézek. Rendben, hiszek neked.
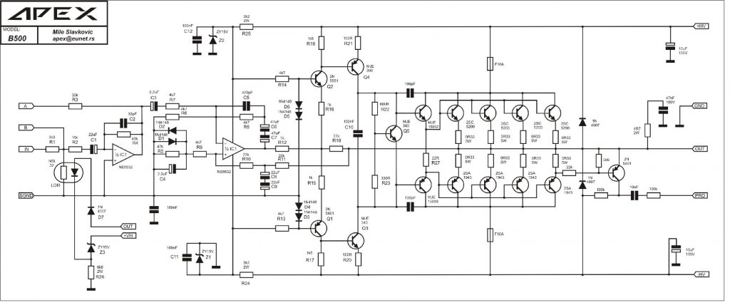
A TDA-k azok semmik. Ez egy Apex B500 típusú végfok, ami hasonlít Caston vagy Siva PPA 2400 erősítők végfokaira. Szóval oldalanként 1200W teljesítményűek. 90V +/--kell megtáplálni őket. Ha kisebbet teszek beléjük, akkor összecsuklik a hangjuk. Az viszont nem lenne jó hangosítás vagy diszkó közben. Csatolok egy kapcs.rajzot, hogy mihez kell. Megtaláltam az UCC-t. Köszi. Ezzel kapcsolatosan a cikked mikorra várható? Már van tápom, ami működik, de az nem az jelenti, hogy mindent tudok róla. (Ez is a jóvoltatokból sikerült megépíteni és persze áttanulmányozni a működését. Nagyon jó fejlesztésnek tartom a kapcsolóüzemű tápok után. Sokat kell még tanulnom és ezért kérem a segítségeteket. (Erre mondta az egyik professzorunk, hogy "Minél jobban beleássuk magunkat egy témába, egyre jobban arra jövünk rá, hogy milyen keveset tudunk róla!") Csak a felületes ember hiszi, hogy mindent tud! Ez az állítás nagyon sok területre igaz. Üdv.
Nézd meg hogy az IR2153 és az IRS27951 esetében hogyan kell rakni az RT ellenállást és a CT kondit, rögötn látod, hogy más.
Köszi az infót, így jobban tudok én is segíten. Azért kicsit kijavítanálak, ha nem baj, mert 1200W-ot nem tudom honnan veszed azért. Ekkora tápfesszel 400W 8 ohm, 800W 4 Ohm. reális (feltesszük a tápfezs nem esik, mert úgy tervezzük a tápot). Akkor 4 Ohmba a csúcsteljesítmény 1600W, tehát ekkora teljesítményig kell a tápnak stabilizálnia. Torzításba hajtva a vég (6dB crest factor, 50% hatásfok) kb 800W körül vehet fel átlagosan. Tehát ha egy oldalra raksz egy tápot (aktív hangfal miatt gondolom így van), akkor úgy kell tervezned, hogy 1600W-ig stabilizáljon (szóval a bemeneti paraméterekhez 90V 20A-t kell írnod). A rövidzárvédelemnek nem szabad bekapcsolnia, tehát az erre számolt primer csúcsáram esetén sem érheti el a FET DS feszültsége a 2 (ill 3) V-ot. A FETek hűtésénél és a trafó huzalkeresztmetszeténél azonban ennél kisebb árammal lehet számolni (a 800W-os terhelésre számolt áramokkal). Mivel a tápnak van állandó terhelése, ami jelentős, ezért lehet kicsit trükközni. A gyakorlati áttét kiszámításánál az elméleti áttétet a táblázat beszorozza 1,004-gyel, azért, hogy üresjáratban se emelkedjen meg a fesz. Esetedben a n_gyak=n/1,01 (vagy akár 1,01 helyett 1,05) képlettel nyerünk egy kis stabilizálást a terhelt állapotban (valamint nem kell majd akkora légrés).
Köszi szépen a segítséget. Egy kicsit félreértettelek, mert én fizikailag értettem a lábkiosztást és úgy tényleg megegyezik. Viszont értékekben valóban más, azt én is felfedeztem.
Megpróbálom ezek alapján átszámolni és áttervezni a dolgokat. Köszi még egyszer! |
Bejelentkezés
Hirdetés |





. 







